Диференціальний спосіб

  • docx
  • 28.10.2021
Публикация на сайте для учителей

Публикация педагогических разработок

Бесплатное участие. Свидетельство автора сразу.
Мгновенные 10 документов в портфолио.

Иконка файла материала Л1-1760.docx

Диференціальний спосіб


 

 

 


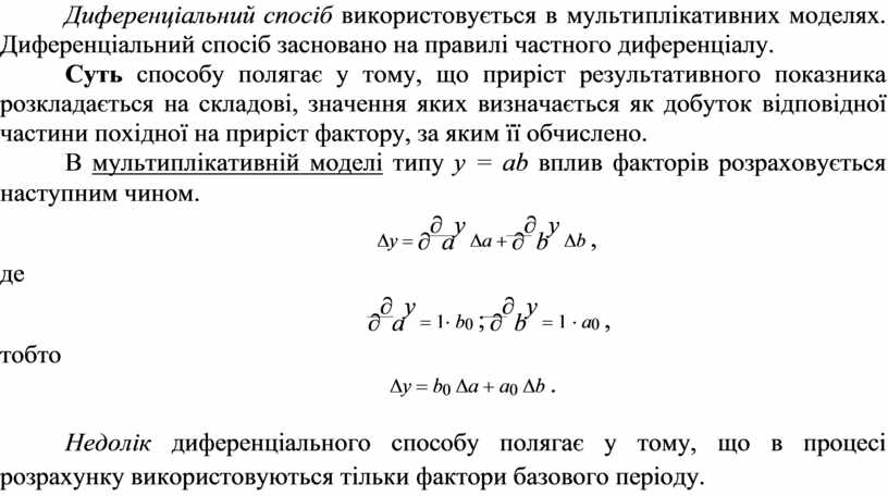
Диференціальний спосіб використовується в мультиплікативних моделях. Диференціальний спосіб засновано на правилі частного диференціалу.

 

Суть способу полягає у тому, що приріст результативного показника розкладається на складові, значення яких визначається як добуток відповідної частини похідної на приріст фактору, за яким її обчислено.

 

В мультиплікативній моделі типу y = ab вплив факторів розраховується наступним чином.

Dy = ay Da + by Db ,

де

 

ay = 1× b0 ; by = 1 × a0 ,

тобто

Dy = b0 Da + a0 Db .

 

Недолік диференціального способу полягає у тому, що в процесі розрахунку використовуються тільки фактори базового періоду.


 

Скачано с www.znanio.ru