ПРОГНОЗИРОВАНИЕ И ПЛАНИРОВАНИЕ КАК ФУНКЦИЯ МЕНЕДЖМЕНТА
Комплексный подход к разработке производственной программы предприятия
Производственная
программа является результатом согласования следующих целей фирмы:
- получение максимальной прибыли;
- учет реальных финансовых и иных ресурсных возможностей;
- возможно полное удовлетворение потребностей рынка сбыта;
- максимальное снижение производственных издержек, в т.ч. и максимально
возможная загрузка оборудования.
Следовательно, при разработке конкретной производственной программы надо учесть сроки и объемы поставок продукции на рынок (чем обычно занимается отдел маркетинга - план сбыта) и максимальную равномерную загрузку производственных мощностей (за это отвечает ПДО). Соответственно на основании производственной программы должны быть сформированы (или скорректированы) другие разделы комплексного плана предприятия (рис. 34).
Производственная программа содержит данные по производству и реализации продукции по объемным показателям (вал, товар, реализация), номенклатуре, ассортименту и качеству с разбивкой по календарным периодам, исходя из плана сбыта.

Рис. 34. Взаимосвязь производственной программы с другими планами
Как указывалось выше, оптимизация плана заключается в согласовании противоречивых требований выполнения календарных сроков поставок по договорам с потребителем и снижения производственных издержек (в первую очередь, полной загрузки оборудования) с учетом изменяющихся ограничений по ресурсам. Такая оптимизация производственной программы выполняется методом линейного программирования.
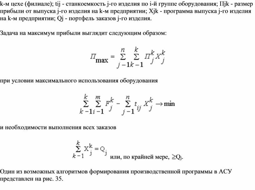
Пусть: к - число выпускающих цехов (филиалов) фирмы; m - число групп оборудования; n - число позиций в номенклатуре; Fik - эффективный фонд времени i-й группы оборудования в k-м цехе (филиале); tij - станкоемкость j-го изделия по i-й группе оборудования; Пjk - размер прибыли от выпуска j-го изделия на k-м предприятии; Xjk - программа выпуска j-го изделия на k-м предприятии; Qj - портфель заказов j-го изделия.
Задача на максимум прибыли выглядит следующим образом:

при условии максимального использования оборудования

и необходимости выполнения всех заказов
или, по крайней
мере,
Qj.
Один из возможных алгоритмов формирования производственной программы в АСУ представлен на рис. 35.

Рис. 35. Алгоритм расчета годовой производственной программы предприятия (упрощенный вариант)
Материалы на данной страницы взяты из открытых источников либо размещены пользователем в соответствии с договором-офертой сайта. Вы можете сообщить о нарушении.