Материал по физике справочник

  • docx
  • 29.10.2021
Публикация на сайте для учителей

Публикация педагогических разработок

Бесплатное участие. Свидетельство автора сразу.
Мгновенные 10 документов в портфолио.

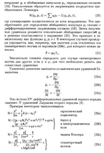
Иконка файла материала Справочник по физике 9.docx