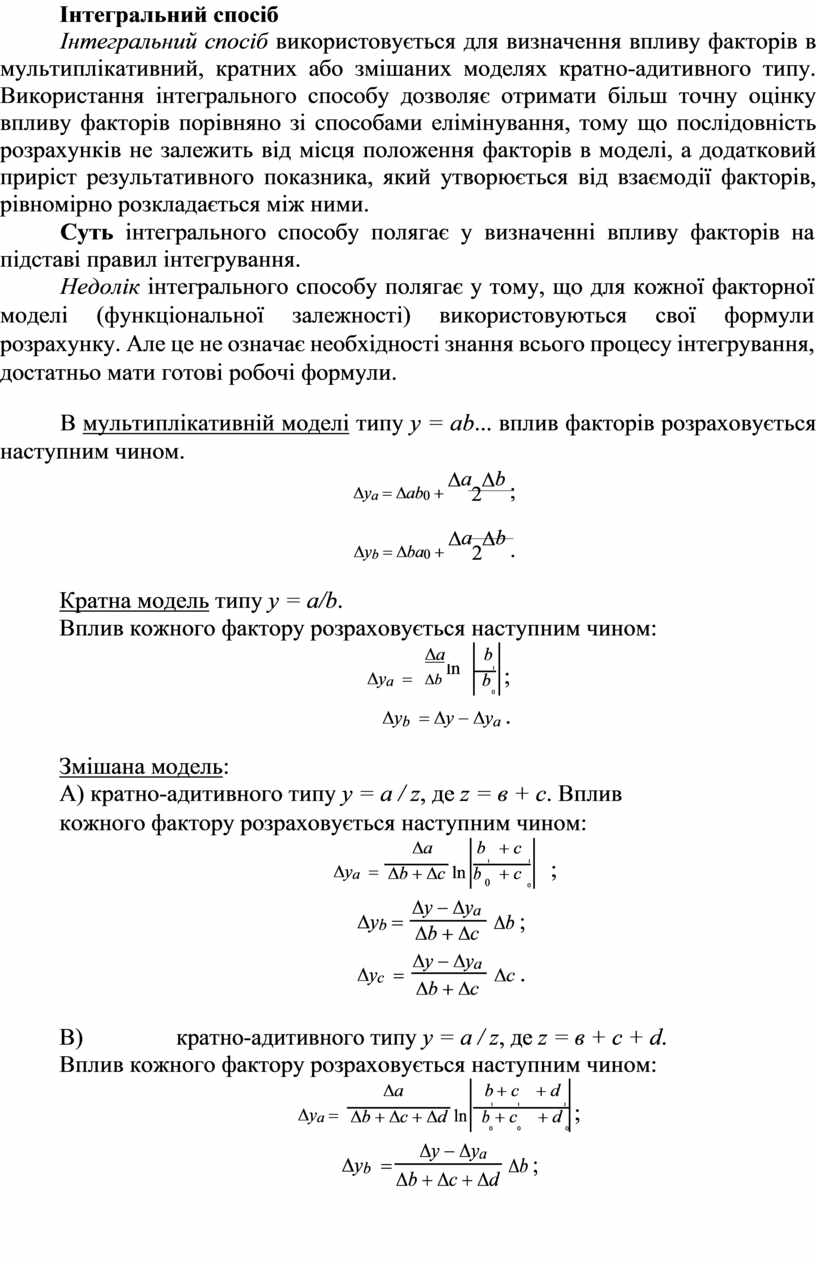
Інтегральний спосіб

  • docx
  • 28.10.2021
Публикация на сайте для учителей

Публикация педагогических разработок

Бесплатное участие. Свидетельство автора сразу.
Мгновенные 10 документов в портфолио.

Иконка файла материала Л1-1758.docx

Інтегральний спосіб

 

Інтегральний спосіб використовується для визначення впливу факторів в мультиплікативний, кратних або змішаних моделях кратно-адитивного типу. Використання інтегрального способу дозволяє отримати більш точну оцінку впливу факторів порівняно зі способами елімінування, тому що послідовність розрахунків не залежить від місця положення факторів в моделі, а додатковий приріст результативного показника, який утворюється від взаємодії факторів, рівномірно розкладається між ними.

 

Суть інтегрального способу полягає у визначенні впливу факторів на підставі правил інтегрування.

 

Недолік інтегрального способу полягає у тому, що для кожної факторної моделі (функціональної залежності) використовуються свої формули розрахунку. Але це не означає необхідності знання всього процесу інтегрування, достатньо мати готові робочі формули.

 

В мультиплікативній моделі типу y = ab... вплив факторів розраховується наступним чином.

Dya = Dab0 + Da2Db ; Dyb = Dba0 + Da2Db .

Кратна модель типу y = a/b.

 

Вплив кожного фактору розраховується наступним чином:

 

 

Da

b

 

;

Dya  =

Db ln

1

 

b

 

 

0

 

 

Dyb  = Dy - Dya .

 

Змішана модель:

A) кратно-адитивного типу у = а / z, де z = в + с. Вплив кожного фактору розраховується наступним чином:

 

 

 

Da

 

 

b

+ c

 

;

 

Dya  =

 

 

 

ln

 

 

1

1

 

 

Db + Dc

b

0

+ c

 

 

 

 

 

 

 

 

 

0

 

 

 

Dyb =

 

Dy - Dya

 

 

Db ;

 

 

 

 

 

Db + Dc

 

 

 

 

 

 

 

 

 

 

 

 

 

 

 

Dyc  =

 

 

Dy - Dya

 

 

Dc .

 

 

 

 

 

Db + Dc

 

 

 

 

 

 

 

 

 

 

 

 

 

 

B)

кратно-адитивного типу у = а / z, де z = в + с + d.

Вплив кожного фактору розраховується наступним чином:

 

 

 

Da

 

 

 

b

+ c

+ d

;

Dya =

 

 

ln

 

1

1

1

 

Db + Dc + Dd

b

+ c

+ d

 

 

 

 

 

0

 

0

0

 

 

Dyb  =

 

Dy - Dya

 

Db ;

 

 

Db + Dc + Dd

 

 

 

 

 

 

 


 

 


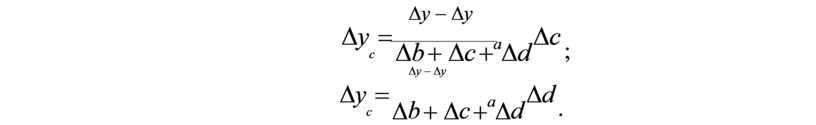
Dy - Dy

Dyc = Db + Dc +aDd Dc ;

Dy - Dy

Dyc = Db + Dc +aDd Dd .


 

Скачано с www.znanio.ru