Оценка конкурентного статуса фирмы (КСФ)

  • docx
  • 25.10.2021
Публикация на сайте для учителей

Публикация педагогических разработок

Бесплатное участие. Свидетельство автора сразу.
Мгновенные 10 документов в портфолио.

Иконка файла материала Л1-1243.docx

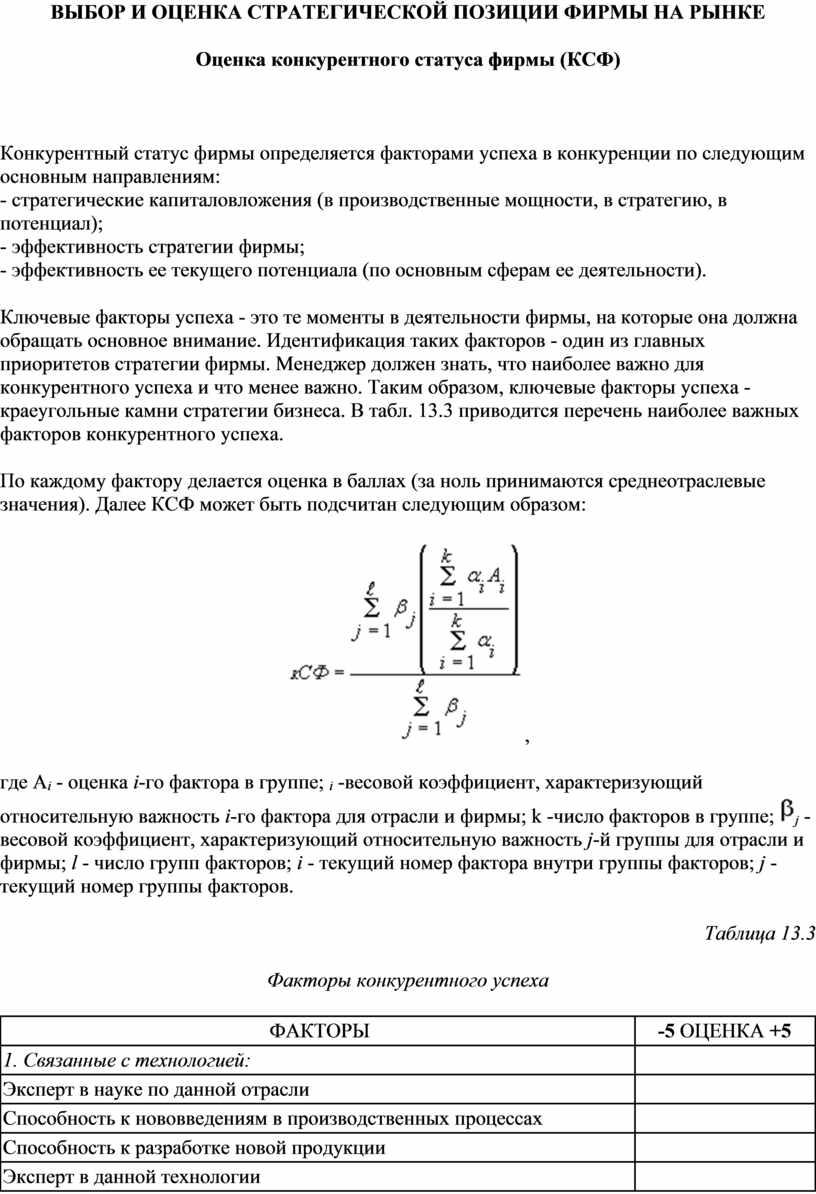
ВЫБОР И ОЦЕНКА СТРАТЕГИЧЕСКОЙ ПОЗИЦИИ ФИРМЫ НА РЫНКЕ

Оценка конкурентного статуса фирмы (КСФ)

 

Конкурентный статус фирмы определяется факторами успеха в конкуренции по следующим основным направлениям:
- стратегические капиталовложения (в производственные мощности, в стратегию, в потенциал);
- эффективность стратегии фирмы;
- эффективность ее текущего потенциала (по основным сферам ее деятельности).

Ключевые факторы успеха - это те моменты в деятельности фирмы, на которые она должна обращать основное внимание. Идентификация таких факторов - один из главных приоритетов стратегии фирмы. Менеджер должен знать, что наиболее важно для конкурентного успеха и что менее важно. Таким образом, ключевые факторы успеха - краеугольные камни стратегии бизнеса. В табл. 13.3 приводится перечень наиболее важных факторов конкурентного успеха.

По каждому фактору делается оценка в баллах (за ноль принимаются среднеотраслевые значения). Далее КСФ может быть подсчитан следующим образом:

,

где Аi - оценка i-го фактора в группе; i -весовой коэффициент, характеризующий относительную важность i-го фактора для отрасли и фирмы; k -число факторов в группе; j - весовой коэффициент, характеризующий относительную важность j-й группы для отрасли и фирмы; l - число групп факторов; i - текущий номер фактора внутри группы факторов; j - текущий номер группы факторов.

Таблица 13.3

Факторы конкурентного успеха

 ФАКТОРЫ

-5 ОЦЕНКА +5

1. Связанные с технологией:

 

Эксперт в науке по данной отрасли

 

Способность к нововведениям в производственных процессах

 

Способность к разработке новой продукции

 

Эксперт в данной технологии

 

2. Связанные с производством:

 

Эффективность производства с малыми издержками

 

Качество продукции

 

Высокий уровень использования установленного оборудования

 

Размещение производства с учетом минимума издержек

 

Доступ к необходимой квалифицированной рабсиле

 

Проектирование продукции и техническая подготовка производства с минимальными издержками

 

Гибкость производства при переходе к новым моделям и размерам

 

3. Связанные с товародвижением:

 

Сильная сеть распределения ( дилеры )

 

Наличие значительного дохода в розничной торговле

 

Наличие собственной сети розничной торговли

 

Низкие издержки товародвижения

 

Быстрота доставки

 

4. Связанные с маркетингом:

 

Эффективные средства продажи

 

Удобная и оперативная служба сервиса

 

Точное выполнение заявок потребителей

 

Широта выбора товаров

 

Искусство торговли

 

Притягательный стиль упаковок

 

Гарантии потребителям

 

5. Связанные с квалификацией персонала:

 

Суперталанты

 

«Ноу-хау» в контроле качества

 

Эксперты в проектировании

 

Эксперты в данной технологии

 

Способность обеспечить ясную, доходчивую рекламу

 

Способность быстрого перехода сферы НИОКР к коммерческой реализации

 

6. Связанные с организационными возможностями:

 

Информационные суперсистемы

 

Способность быстрой реакции

 

Наличие управленческих «ноу-хау»

 

7. Другие типы факторов

 

Благожелательный имидж (репутация у покупателей)

 

Осознание себя как лидера

 

Удобное расположение

 

Приятное занятие для служащих

 

Доступ к финансовому капиталу

 

Патентная защита

 

Общая низкая стоимость (не только в производстве)