ПРАКТИЧЕСКАЯ РАБОТА № 1 Тема: Системы счисления. Десятичная двоичная, восьмеричная, шестнадцатеричная

  • docx
  • 10.11.2021
Публикация на сайте для учителей

Публикация педагогических разработок

Бесплатное участие. Свидетельство автора сразу.
Мгновенные 10 документов в портфолио.

Иконка файла материала Л2-00172.docx

ПРАКТИЧЕСКАЯ РАБОТА 1

 

 

Тема: Системы счисления. Десятичная двоичная, восьмеричная, шестнадцатеричная

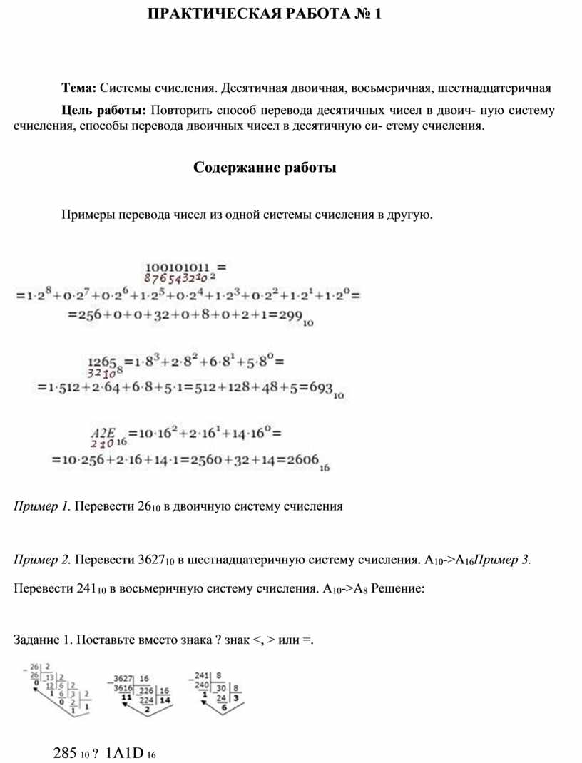
Цель работы: Повторить способ перевода десятичных чисел в двоич- ную систему счисления, способы перевода двоичных чисел в десятичную си- стему счисления.

 

Содержание работы

 

Примеры перевода чисел из одной системы счисления в другую.

 


 

Пример 1. Перевести 2610 в двоичную систему счисления

 


Пример 2. Перевести 362710 в шестнадцатеричную систему счисления. А10->А16 Пример 3. Перевести 24110 в восьмеричную систему счисления. А10->А8 Решение:

 

Задание 1. Поставьте вместо знака ? знак <, > или =.

 

285 10 ? 1А1D 16


111111 2 ? 1111 2

 

68АС 16 ? 101001 2

 

551 10 ? 125 8

34910 ? 13ВС5816

110011002 ? 1010101012

47910 ? 51310

 

 

 

Контрольные вопросы.

 

1)  Что такое система счисления?

 

2)На какие два типа можно разделить все системы счисления?

 

3)    Какая система счисления называется непозиционной? Почему? Приведите пример такой системы счисления и записи чисел в ней?

 

4)  Какая система счисления называется позиционной?

 

5)    Для чего нужно изучать системы счисления, которые используются в ком- пьютере?

 

6)     Какие системы счисления называются непозиционными? Какие системы счисления применяются в вычислительной технике: позиционные или непози- ционные? Почему?