Практическая работа 3 Тема: Реализация линейных программ.

  • docx
  • 10.11.2021
Публикация на сайте для учителей

Публикация педагогических разработок

Бесплатное участие. Свидетельство автора сразу.
Мгновенные 10 документов в портфолио.

Иконка файла материала Л2-00174.docx

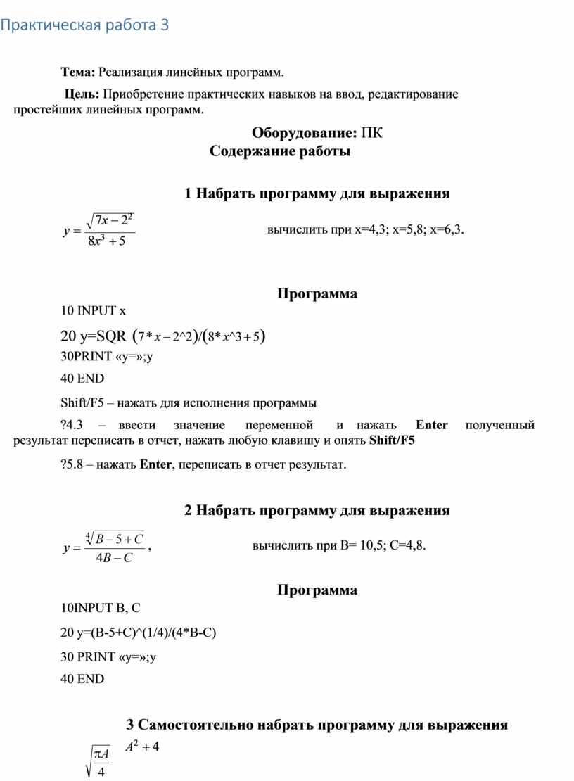
Практическая работа 3

 

Тема: Реализация линейных программ.

Цель: Приобретение практических навыков на ввод, редактирование простейших линейных программ.

Оборудование: ПК

Содержание работы

 

1 Набрать программу для выражения


7x - 22

y = 8x3 + 5


вычислить при х=4,3; х=5,8; х=6,3.


 

Программа

10 INPUT x

20 y=SQR (7 * x - 2^2)/(8* x^3 + 5)

30PRINT «у=»;y

40 END

Shift/F5 нажать для исполнения программы

?4.3     –    ввести     значение      переменной       и    нажать      Enter     полученный результат переписать в отчет, нажать любую клавишу и опять Shift/F5

?5.8 – нажать Enter, переписать в отчет результат.

 

2 Набрать программу для выражения


y =     4B - C


,                               вычислить при В= 10,5; С=4,8.


Программа

10INPUT B, C

20 y=(B-5+C)^(1/4)/(4*B-C)

30 PRINT «y=»;y

40 END

 

3 Самостоятельно набрать программу для выражения

A2 + 4


y =          +             , 2

 

 

 

1   Тема, цель работы 1.


при А=2,3.

 

 

Содержание отчета


2    Содержание работы (программы с результатами переписать с экрана монитора).

3   Составить блок-схему для выражения пункта 3.