ПРАКТИЧЕСКОЕ ЗАНЯТИЕ Тема: «Использование составных условий в операторе условного перехода»

  • docx
  • 10.11.2021
Публикация на сайте для учителей

Публикация педагогических разработок

Бесплатное участие. Свидетельство автора сразу.
Мгновенные 10 документов в портфолио.

Иконка файла материала Л2-00136.docx

ПРАКТИЧЕСКОЕ ЗАНЯТИЕ

 

 

 

Тема: «Использование составных условий в операторе условного перехода»

Цель: формирование практических умений объединять несколько простых условий в одно используя логические связки И и ИЛИ при программировании разветвляющихся алгоритмов

Формируемые компетенции: ОК 1, ОК 2, ОК 3, ОК 4, ОК 8, ОК 9, ОК10

Материально-техническое      и       информационное       обеспечение:

персональные компьютеры, среда программирования QBasic.

 

 

Краткие теоретические сведения

В простейших случаях условиями служат отношения между величинами. Для переменных имеющих числовые значения эти отношения записываются также как и в математике. Например, А>B C<=D. Такие условия называются простыми. Но в некоторых случаях возникают более сложные условия, состоящие из нескольких простых. Такие условия называют составными.

 

Ход работы:

 

 

Задание 1

Определить принадлежит ли точка с координатой Х отрезку числовой прямой [В, С ]

.               В                С


В£Х£ С

В    данной      задаче      точка      принадлежит    отрезку            в    том     случае,                   если одновременно выполняются два условия:  Х³В и Х£С. Логическая связка


между двумя этими условиями И в Бейсике она реализуется при помощи служебного слова AND.

Следовательно, программа будет выглядеть следующим образом: 10 INPUT Х, В,С

20 IF Х³В AND Х£С THEN PRINT “принадлежит отрезку” ELSE PRINT “не принадлежит отрезку”

30 END

Наберите и исполните программу для:

Х=6      отрезок [1,10]

X=-5 отрезок [0,5]

 

 

Задание 2

Кроме логического И простые условия могут объединяться логическим


ИЛИ            OR

0вВычислить значение функции


x + y z = 2xy


при при


0 < x <    10

У < 0    или


 

Y > 3


10 INPUT Х, У


             остальных


случаях


20 IF Х>0 AND Х<10 THEN Z=X+Y : GOTO 40

30 IF Y<0 OR Y>3 THEN Z=2*X*Y ELSE Z=0

40 PRINT “Z=”;Z

 

 

Наберите программу и исполните ее для следующих значений: Х=5   У=2

Х=15     У=-1

Х=-5     У=1

У вас должно получиться три результата   Z=7   Z=-30    Z=0

Первые данные удовлетворяют условию 20-ой строки 0<5<10, значит Z=5+2, вторые данные удовлетворяют условия У>3 и следовательно Z=2*15*(- 1)


Значения Х=-5 и У=1 не удовлетворяют ни одному из имеющихся условий, значит выполняется оператор присваивания Z=0 в 30-ой строке после ELSE.

Оператор GOTO 40 необходим для того, чтобы не выполнять 30-ую строку, если первое условие выполнилось и перейти к печати результата Z.

 

Самостоятельная работа

1.   Составьте и исполните программу вычисления значения функции:

 

1

x + 2x        при     x > 5    или       х £ 0

z =

2xy        при          0 < x £ 5

2

1       при     x ³ 4    или       х £ -1

z =

2x sin(x + y)        в    остальных     случаях

3

2x sin x       при       0 < x £ 19

y =

1       в    остальных     случаях

4

x 2 + y 2        при     X  > 6    или     x < 0

z =                при        £    £

0                       0    6     0

5

x 2       при     x > 0    или       x < -3

z =

2x sin(x + y)       при    - 3 £ x £ 0    случаях

6

x 2 + _ 2x + 1,5       при    0 < X  < 5

y =

0       при    x £ 0    или      x ³ 5

7

2x - 2       при       x ³ 0    или       x < -5

y =

0       при     - 5 £ x < 0

8

x - y       при     x > y    и       x > 0

z =

2 cos(xy)        в    остальных     случаях

9

x 2 + 10x + 1      при    1 < x < 3

y =

x + 3x       в    остальных    случаях

10

x 2 - y 2        при     y £ 0    и       x £ 0

z =    2                2

x   + y         в    остальных     случаях

 

2.   Составить программу и исполнить ее для различных исходных данных:


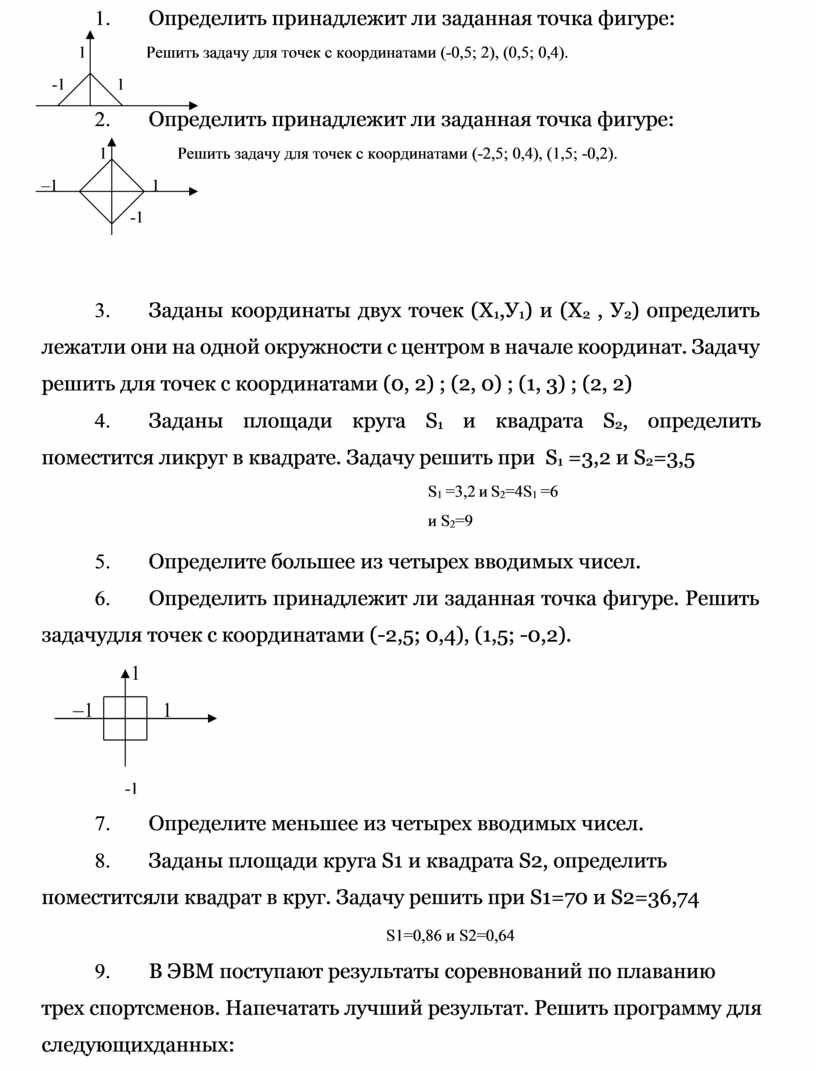
1.                 Определить принадлежит ли заданная точка фигуре:

1             Решить задачу для точек с координатами (-0,5; 2), (0,5; 0,4).

-1           1

2.                 Определить принадлежит ли заданная точка фигуре:

1                Решить задачу для точек с координатами (-2,5; 0,4), (1,5; -0,2).

–1                     1

-1

 

 

3.                 Заданы координаты двух точек (Х11) и (Х2 , У2) определить лежат ли они на одной окружности с центром в начале координат. Задачу решить для точек с координатами (0, 2) ; (2, 0) ; (1, 3) ; (2, 2)

4.                 Заданы площади круга S1 и квадрата S2, определить поместится ли круг в квадрате. Задачу решить при S1 =3,2 и S2=3,5

S1 =3,2 и S2=4 S1 =6 и S2=9

5.                 Определите большее из четырех вводимых чисел.

6.                


Определить принадлежит ли заданная точка фигуре. Решить задачу для точек с координатами (-2,5; 0,4), (1,5; -0,2).

 

 

-1

7.                 Определите меньшее из четырех вводимых чисел.

8.                 Заданы площади круга S1 и квадрата S2, определить поместится ли квадрат в круг. Задачу решить при S1=70 и S2=36,74

S1=0,86 и S2=0,64

9.                 В ЭВМ поступают результаты соревнований по плаванию трех спортсменов. Напечатать лучший результат. Решить программу для следующих данных:


11,3; 10,6; 11

10; 10,09; 13

16; 18; 13

10.             Составить программу, определяющую какому квадранту плоскости принадлежит точка, заданная своими координатами X0 , Y0.

 

 

 

 

 

 

Формы и методы контроля и оценка результатов обучения: Наблюдение и оценка выполнения практических заданий.Оценка выполнения самостоятельной работы.