ПРАКТИЧЕСКОЕ ЗАНЯТИЕ Тема: Программирование разветвляющихся алгоритмов

  • docx
  • 10.11.2021
Публикация на сайте для учителей

Публикация педагогических разработок

Бесплатное участие. Свидетельство автора сразу.
Мгновенные 10 документов в портфолио.

Иконка файла материала Л2-00135.docx

ПРАКТИЧЕСКОЕ ЗАНЯТИЕ

 

 

 

Тема: Программирование разветвляющихся алгоритмов

Цель: формирование практических умений по реализации стандартных алгоритмов ветвления средствами программной среды

Формируемые компетенции: ОК 1, ОК 2, ОК 3, ОК 4, ОК 8, ОК 9, ОК10

Материально-техническое                      и         информационное                 обеспечение:

персональные компьютеры, среда программирования QBasic.

 

 

Краткие теоретические сведения

 

 

При решении многих практических задач возникает необходимость изменения порядка выполнения операторов в программе. На языке Бейсик для этих целей используют операторы безусловного и условного переходов.

Оператор условного перехода

Применяется, когда в зависимости от условия нужно выполнить либо одно, либо другое действие.

IF условие THEN оператор1 ELSE оператор 2

Действие условного оператора заключается в том, что если условие выполняется, то выполняется оператор, следующий за THEN, в противном случае выполняется оператор следующий за ELSE.

Оператор условного перехода может быть записан в краткой форме

IF условие THEN оператор1

 

 

Ход работы

 

 

Задание 1

Наберите программу печати большего из двух вводимых чисел.


10 INPUT A, B

20 IF A>B THEN PRINT большее число ”; A ELSE PRINT большее число”; B

30 END

Исполните программу для:

А=40 В=10 А=4 В=10 А=10 В=10

Оператор безусловного перехода

Оператор безусловного перехода имеет вид:

GOTO N

Этот оператор передает управление первому оператору в строке с номером N.

 

Задание 2

Наберите текст          программы. 10 CLS

20 A=3

30 A=A+1

40 PRINT A

Исполните программу, в результате на экране появится значение переменной А увеличенное на единицу 4.

Исправьте программу, дописав в 20 строке оператор перехода на сороковую строку.

10 CLS

20 A=3 : GOTO 40

30 A=A+1

40 PRINT A


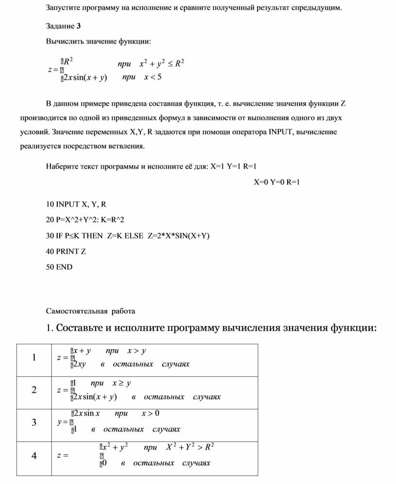
Запустите программу на исполнение и сравните полученный результат с предыдущим.

Задание 3

Вычислить значение функции:


R 2

z =

2x sin(x + y)


при

при


x 2 + y 2 £ R 2

x < 5


В данном примере приведена составная функция, т. е. вычисление значения функции Z производится по одной из приведенных формул в зависимости от выполнения одного из двух условий. Значение переменных X, Y, R задаются при помощи оператора INPUT, вычисление реализуется посредством ветвления.

Наберите текст программы и исполните её для: X=1 Y=1 R=1

X=0 Y=0 R=1

 

10 INPUT X, Y, R

20 P=X^2+Y^2: K=R^2

30 IF P£K THEN Z=K ELSE Z=2*X*SIN(X+Y)

40 PRINT Z

50 END

 

 

Самостоятельная работа

1.   Составьте и исполните программу вычисления значения функции:

 

1

x + y       при     x > y z =

2xy        в    остальных     случаях

2

1       при     x ³ y z =

2x sin(x + y)        в    остальных     случаях

3

2x sin x       при       x > 0

y =

1       в    остальных     случаях

4

x 2 + y 2       при    X 2 + Y 2  > R 2

z =              

0       в    остальных    случаях


5

x 2        при    x > 0

z =

2x sin(x + y)       в    остальных    случаях

6

x 2 + _ 2x + 1,5       при    X  > 5

y =

0       в    остальных    случаях

7

2x cos x       при       x > 6

y =

0       в    остальных     случаях

8

x - y       при     x > y z =

2 cos(xy)        в    остальных     случаях

9

x3 + 10x + 1,5       при    X  > 5

y =

x + 3x       в    остальных    случаях

10

x 2 - y 2        при     X 2 + Y 2  < R 2

z =    2                2

x   + y         в    остальных     случаях

 

2.   Составьте программу и исполните её.

1.        Определить принадлежит ли точка с координатами Х0, У0 кругу радиуса R.

2.        Вывод на экран большего из двух заданных чисел.

3.        Определите, является ли треугольник заданный своими сторонами правильным.

4.        Составьте программу смены знака вводимого отрицательного числа и сохранения знака положительного.

5.        Определение принадлежит ли точка отрезку числовой прямой [А,В].

6.        Нахождение меньшего из трех вводимых чисел.

7.        Определите,  является  ли    четырехугольник заданный               своими сторонами правильным.

8.        Определить принадлежит ли точка с координатами Х0, У0 первому квадранту круга радиуса R , центр которого совпадает с началом координат.

9.        Определите, является ли треугольник заданный своими сторонами правильным.

10.   Нахождения корней квадратного уравнения Y=X2+2X 1


Формы и методы контроля и оценка результатов обучения: Наблюдение и оценка выполнения практических заданий. Оценка выполнения самостоятельной работы.