ПРАКТИЧНЕ ЗАНЯТТЯ № 2 Тема: Господарські рішення у підприємницькій діяльності Методичні поради для розв’язування задач

  • docx
  • 29.10.2021
Публикация на сайте для учителей

Публикация педагогических разработок

Бесплатное участие. Свидетельство автора сразу.
Мгновенные 10 документов в портфолио.

Иконка файла материала Л1-1846.docx

ПРАКТИЧНЕ ЗАНЯТТЯ № 2

Тема: Господарські рішення у підприємницькій діяльності

 

Методичні поради для розвязування задач

 

За ринкових умов зростає роль економічного аналізу як спеціального виду економічних досліджень, спрямованих на виявлення причинно-наслідкових зв'язків в економічних процесах з метою обґрунтування оптимальних господарських рішень, пов'язаних з режимом стійкого функціонування підприємства.

 

Вибір прийомів аналізу здебільшого залежить від характеру звязків між явищами. Якщо взаємозвязок між результативним показником та факторами, що його визначають, має функціональний характер, в аналітичній практиці використовують прийоми елімінування.

 

Елімінування означає усунення, виключення впливу всіх, крім одного, факторів на величину результативного показника. Цей прийом виходить з умовного визнання того, що всі фактори змінюються незалежно один від одного: спочатку змінюється один,

 

 

а  всі інші залишаються без зміни; потім змінюються два; потім три і т.д. за незмінних інших. Це дає змогу визначити вплив кожного фактора на величину досліджуваного показника окремо.

 

В    аналітичній практиці широко застосовуються такі прийоми елімінування:

 

1. Спосіб ланцюгових підстановок. Для ілюстрації принципового алгоритму ланцюгових підстановок як методу виявлення впливу

 

факторів на результативний показник розглянемо показник Y, який описується формулою Y = Х1Х2Х3, причому базисний рівень цього показника (Y0) і звітний рівень (Y1) становлять

 

Y 0  = X 10  X 20  X 30 ;

 

Y 1  = X 11  X 21  X 31

 

Далі послідовно замінюються базисні параметри, що входять у формулу, на звітні і розраховуються умовні результативні показники.

 

Вплив факторів на відхилення значення показника Y1 від значення показника Y0 визначатиметься так:

вплив фактора Х1

на зміну Y:

YX 1

= X 11 X 20  X 30  X 10  X

20

X 30 ;

вплив фактора Х2

на зміну Y:

YX 2

= X 11  X

21

X 30

X 11 X

20

X 30 ;

вплив фактора Х3

на зміну Y:

YX 3

= X 11  X

21

X 31

X 11  X 21  X 30 ;

 


11


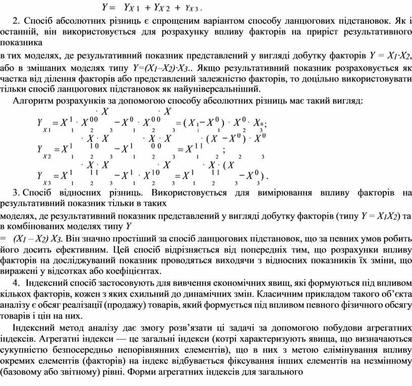
Y =    YX 1  + YX 2  +  YX 3 .

 

2.   Спосіб абсолютних різниць є спрощеним варіантом способу ланцюгових підстановок. Як і останній, він використовується для розрахунку впливу факторів на приріст результативного показника

 

в  тих моделях, де результативний показник представлений у вигляді добутку факторів Y = Х1·Х2, або в змішаних моделях типу Y=(Х1Х2)·Х3.. Якщо результативний показник розраховується як частка від ділення факторів або представлений залежністю факторів, то доцільно використовувати тільки спосіб ланцюгових підстановок як найуніверсальніший.

 

Алгоритм розрахунків за допомогою способу абсолютних різниць має такий вигляд:

Y

X 1

= X 1

X 0

X 0

X 0

X 0

X 0

= ( X

1

X 0 ) X 0

X

0 ;

 

 

1

2

3

1

2

3

 

1

 

1

 

2

 

3

 

Y

X 2

= X 1

X 1

X 0

X 1

X 0

X 0

= X 1

( X 1

X 0 ) X 0 ;

 

 

1

2

3

1

2

3

1

 

2

 

2

 

3

 

Y

X 3

= X 1

X 1

X 1

X 1

X 1

X 0

= X 1

X 1

( X 1

X 0 ) .

 

 

1

2

3

1

2

3

1

 

2

 

3

 

3

 

 

 

3.  Спосіб відносних різниць. Використовується для вимірювання впливу факторів на результативний показник тільки в таких

 

моделях, де результативний показник представлений у вигляді добутку факторів (типу Y = Х1Х2) та в комбінованих моделях типу Y

 

=      (Х1Х2) Х3. Він значно простіший за спосіб ланцюгових підстановок, що за певних умов робить його досить ефективним. Цей спосіб відрізняється від попередніх тим, що розрахунки впливу факторів на досліджуваний показник проводяться виходячи з відносних показників їх зміни, що виражені у відсотках або коефіцієнтах.

 

4.     Індексний спосіб застосовують для вивчення економічних явищ, які формуються під впливом кількох факторів, кожен з яких схильний до динамічних змін. Класичним прикладом такого обєкта аналізу є обсяг реалізації (продажу) товарів, який формується під впливом певного фізичного обсягу товарів і цін на них.

 

Індексний метод аналізу дає змогу розвязати ці задачі за допомогою побудови агрегатних індексів. Агрегатні індекси це загальні індекси (котрі характеризують явища, що визначаються сукупністю безпосередньо непорівнянних елементів), що в них з метою елімінування впливу окремих елементів (факторів) на індекс відбувається фіксування інших елементів на незмінному (базовому або звітному) рівні. Форми агрегатних індексів для загального