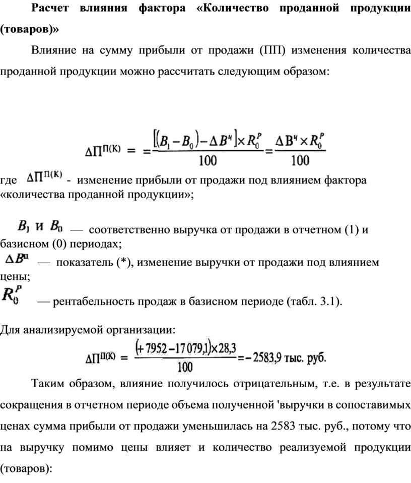
Расчет влияния фактора «Количество проданной продукции (товаров)»
Влияние на сумму прибыли от продажи (ПП) изменения количества проданной продукции можно рассчитать следующим образом:

где
- изменение прибыли от продажи под
влиянием фактора «количества проданной продукции»;
— соответственно выручка от продажи в
отчетном (1) и базисном (0) периодах;
— показатель (*), изменение выручки от
продажи под влиянием цены;
— рентабельность продаж в базисном
периоде (табл. 3.1).
Для анализируемой организации:

Таким образом, влияние получилось отрицательным, т.е. в результате сокращения в отчетном периоде объема полученной 'выручки в сопоставимых ценах сумма прибыли от продажи уменьшилась на 2583 тыс. руб., потому что на выручку помимо цены влияет и количество реализуемой продукции (товаров):
Материалы на данной страницы взяты из открытых источников либо размещены пользователем в соответствии с договором-офертой сайта. Вы можете сообщить о нарушении.