|
|
МИНИСТЕРСТВО ОБРАЗОВАНИЯ КИРОВСКОЙ ОБЛАСТИ Кировское областное государственное профессиональное образовательное бюджетное учреждение «Вятско-Полянский механический техникум» (КОГПОБУ ВПМТ) |
А.В. Пупкова

г. Вятские Поляны
2022
УДК373.7
ББК74.57
Рецензенты: Гарифова А. А. -председатель цикловой комиссии математических и естественно-научных дисциплин, преподаватель математики Вятско-Полянского механического техникума.
Автор методической разработки «Сборник практических работ по дисциплине «физика» в системе СПО» преподаватель физики Пупкова.А.В. г. Вятские Поляны КОГОБУ СПО «Вятско – Полянский механический техникум» 2022г., стр. 128.
«Сборник практических работ по дисциплине «физика» в системе СПО» предназначен для студентов техникумов и колледжей. Может использоваться как на учебных занятиях, так и для самостоятельного выполнения практических заданий. Каждая работа содержит определенный алгоритм: образцы выполнения практических задач, теоретические предпосылки, методику выполнения работы. Задания направлены на формирование способности оперировать полученными знаниями, умениями и навыками в решении количественных и качественных задач.
|
|
|
Введение
Качество подготовки рабочих и специалистов в учреждениях начального и среднего профессионального образования зависит от множества факторов: материально-технических условий, экономических стимулов, личностных качеств педагогов, их профессиональной компетентности, организационной культуры в педагогическом коллективе и т.д.
Среди этих факторов важное место занимает учебное занятие - основная форма организации педагогического процесса в учреждении начального и среднего профессионального образования. Педагогической теорией и особенно практикой разработано множество видов организации учебного занятия. Их зарождение идет от потребности субъектов образовательного процесса, требований, которые предъявляются к качеству подготовки обучающихся.
В настоящее время в контексте ФГОС начального и среднего профессионального образования нового поколения результатом образовательного процесса названы общие и профессиональные компетенции. Реализация данной задачи потребует от учреждений НПО и СПО новых подходов организации образовательного процесса, призванных формировать компетенции, осознанные умения и функциональные знания. В литературных источниках функциональность знаний определяется целенаправленным формированием деятельностных характеристик предметных знаний в процессе обучения, а осознанность умений соотносится с умениями переноса обобщенных основ учебно-познавательной деятельности на будущую профессиональную деятельность в конкретных ситуациях.
В связи с этим появляется необходимость ориентации преподавателя на педагогические процессы, организованные на деятельностно-компетентностной основе.
На мой взгляд, эффективными видами учебных занятий, в которых доминирует практическая деятельность обучающихся-это не только лабораторные работы, но и практические работы.
В процессе изучения физики очень большое значение имеет решение задач, так как оно позволяет закрепить теоретический материал курса, разобраться в различных законах и границах их применения, способствует их запоминанию. Кроме того, при этом развиваются навыки использования этих законов для выяснения конкретных практических вопросов. Таким образом, выполнение задач в практических работах является проверкой степени усвоения студентами теоретического материала и может служить критерием знания курса.
Целями выполнения практических работ является:
- обобщение, систематизация, углубление, закрепление полученных теоретических знаний по конкретным темам дисциплины;
- формирование умений применять полученные знания на практике, реализация единства интеллектуальной и практической деятельности;
-развитие интеллектуальных умений у будущих специалистов; аналитических, проектировочных, конструктивных и др.
- выработку при решении поставленных задач таких профессионально значимых качеств, как самостоятельность, ответственность, точность, творческая инициатива.
В данном сборнике содержит материал 17 практических работ по физике, краткую теорию, предлагаемые студентам для теоретической подготовки к занятиям вопросы; подробные методические указания по решению задач; примеры решения задач; задачи для самостоятельного решения по вариантам. Условие каждой задачи представлено одновременно в 10 вариантах.
Приложение к сборнику задач включает в себя справочный материал, необходимый для решения задач.
Практическая работа рассчитана на выполнение в течение двух учебных часов.
Примерный план решения задачи:
ü Краткая запись условия и выяснение смысла терминов (рисунки, чертежи).
ü Анализ физических явлений, процессов, описанных в задаче.
ü Запись упрощающих предположений.
2. Поиск необходимых уравнений, связывающих физические величины, которые характеризуют рассматриваемое явление, процесс.
3. Решение задачи в общем виде
4. Анализ полученного результата (действие с наименованиями, проверка на частных случаях, решение другим способом).
5. Приведение всех данных к СИ (если это необходимо).
6. Получение числового ответа.
В процессе выполнения практической работы студенты в отчёт должны внести:
название практической работы;
цель работы;
решение выполненных заданий практической работы.
Оценка за выполнение практических работ выставляется по пятибалльной системе и учитывается как показатель текущей успеваемости студентов.
Ведущей дидактической целью практических занятий является формирование практических умений – выполнение определённых действий, операций, необходимых в последующей учебной деятельности (решение задач по математике, физике, химии, информатике и ИКТ и др.), необходимых в последующей учебно-профессиональной деятельности по общепрофессиональным и профессиональным дисциплинам.
2. Оценка качества общеобразовательной подготовки выпускников основной школы и дифференциация их готовности к обучению в учреждениях среднего профессионального образования.
Ежегодно, в начале учебного года провожу тестирование среди студентов 1 курсов по всем специальностям ( входной контроль).
Цели проведения: проверить знания, умения и навыки студентов по основным темам физики, за курс основной школы, выявить пробелы в усвоении базового уровня образования по физике. Для проведения входного контроля предлагаются тесты (в 2-х вариантах), состоящие из 11 заданий, на проверку знаний основных физических понятий и явлений, физических величин и единиц их измерения, формулировок физических законов, уравнений и формул для вычисления физических величин.
Контрольный срез проводится в течение 45 мин. Варианты заданий для 1 варианта прилагаются:
1.Мальчик подбросил вверх мяч на высоту 1,5 м и поймал его. Найдите модуль перемещения мяча.
1)3 м 2) 0 м 3) -1,5 м 4) 4,5 м
2.Изображение предметов лупе… (Выберите неправильное утверждение)
1)Действительное. 2)Мнимое. 3)Увеличенное. 4)Прямое.
3.Укажите свойство механических волн. Выберите правильное утверждение.
1)Источником волн являются колеблющиеся тела.2)Волны не переносят энергию.
3)Волны переносят вещество.4)Волны могут распространяться только в газах.
4.В результате конденсации водяного пара выделилось 23 МДж теплоты при 1000С. Сколько воды получилось?
1)150 г 2)10 кг 3) 500 г 4)1,5кг
5.Какой материал, из перечисленных ниже, лучше всего проводит тепло?
1)Железо 2)Железные опилки. 3)Дерево. 4) Древесные опилки.
6. Почему батареи центрального отопления в помещении располагают у самого пола? Какое явление при этом учитывают?
1)Дисперсия. 2)Конвекция 3)Диффузия. 4)Броуновское движение.
7.В ядре атома меди 63 нуклона, из них 29 протонов Сколько электронов и нейтронов находится в атоме меди?
1) 63 электронов и 34 нейтрона. 2) 29 электронов и 63 нейтрона.
3) 29 электронов и 34 нейтрона. 4)34 электронов и 29 нейтрона.
8.Оптическая сила линзы 12,5 дптр, каково ее фокусное расстояние?
1) 8 мм 2)80 см 3) 0,08 м 4)12,5 см
9. Выберите правильное утверждение. Какое из приведенных ниже выражений дает определение реакции деления ядра урана?
1)Процесс превращения ядер урана при взаимодействии их с ускоренными электронами.
2)Процесс распада ядра урана на несколько частей под действием нейтронов.
3)Процесс нагрева уранового образца. 4)Процесс самопроизвольного распада ядер урана.
10.Сопротивление медного провода равно 5,1Ом. Каково сопротивление алюминиевого провода таких же размеров?
1)84 ОМ 2)8,4 Ом 3)0,8 Ом 4)200 Ом
11.Два резистора соединены параллельно и подключены к источнику постоянного напряжения 9В. Сила тока в первом резисторе равна 150мА. Каково сопротивление второго резистора, если общая мощность тока в резисторах равна 5,4Вт?
1)100 Ом 2)1,1 кОм 3)1,1 Ом 4)11 Ом
В результате входного контроля выяснилось, что общеобразовательная подготовка выпускников основной школы по физике, находится в основном на низком уровне.
Результаты входного контроля по учебным группам:
|
группа |
1СП |
1ТО |
1ИСП |
1ЭЛ |
1ТМ |
|
Уровень обученности |
17% |
37% |
41% |
38% |
19% |
|
качество |
11% |
21% |
35% |
33% |
12% |
|
Средний балл |
2,45 |
2,7 |
3,42 |
2,95 |
2,41 |
В ходе тестирования выявлены следующие пробелы в знаниях студентов:
студенты практически не знают единиц физических величин и их измерений, основных физических законов, не умеют решать задачи.
С учетом выявленных проблем я не только корректирую рабочие программы и тематическое планирование , осуществляю дифференцированный подход к обучению и оценке знаний обучающихся, но и продумываю и использую в работе формы, методы и приемы по формированию и развитию навыков: как практические работы.
3.Методические рекомендации по использованию сборника
Усвоение теоретического материала по физике осуществляется полнее и прочнее в процессе решения задач, т.к. в ходе разрешения задачных ситуаций те или иные теоретические знания становятся насущной необходимостью. При этом раскрывается с разных сторон практическая значимость физических знаний, и устанавливаются границы применимости физических теорий.
Цель данного сборника – оказать помощь студентам при подготовке и выполнении практических работ по дисциплине «Физика». В основе технологической разработки лежат принципы научности, наглядности, соединения теории с практикой, последовательности, систематичности. В качестве способа решения учебной задачи при взаимосвязанной деятельности преподавателя и студентов выбран метод самостоятельной работы.
Задача, поставленная в данном сборнике, состоит в том, чтобы как можно полнее показать пути использования и способы применения на практике теоретического материала из разделов дисциплины «Физика» изучаемого на лекциях. Изложенный материал нацелен на решение следующих дидактических задач:
- глубокое усвоение и закрепление в памяти студентов основных теоретических положений и законов по указанному разделу физики;
- формирование практических умений и навыков применения теории в процессе решения задач;
- знакомство с различными математическими приемами и способами получения решения физической задачи в общем виде.
Предлагаемый сборник содержит материал 17 практических работ по физике (согласно рабочей программе), краткую теорию, предлагаемые студентам для теоретической подготовки к занятиям вопросы; подробные методические указания по решению задач; примеры решения задач; задачи для самостоятельного решения по вариантам. Условие каждой задачи, будучи основано на одной и той же физической ситуации, представлено одновременно в 10 вариантах. Это, с одной стороны, лишает студентов возможности списать задание, а с другой стороны, дает возможность потренироваться в решении задач на данную тему. Их решение требует знания всех основных понятий законов и формул изучаемой темы. Задачи имеют различный уровень сложности, что позволяет студентам выполнить необходимый минимум.
Приложение к сборнику задач включает в себя справочный материал, необходимый для решения задач.
В результате выполнения практических работ, предусмотренных программой по данной дисциплине, студент должен
знать:
- понятия: материальная точка, путь, скорость, ускорение (свободное, центростремительное);
- уравнения механического движения;
- зависимость параметров движения от времени.
- понятия: масса, сила (трения, тяготения), вес, инерциальная система отсчета;
- законы Ньютона, закон всемирного тяготения, закон Гука;
- понятия: импульс, работа, мощность;
- законы: сохранения механической энергии, сохранения импульса;
- понятия: идеальный газ, давление, абсолютная температура, молекулярная масса, среднеквадратичная скорость, количество вещества, универсальная газовая постоянная, средняя кинетическая энергия молекул;
- уравнение состояния идеального газа, объединённый газовый закон;
- изопроцессы;
- понятия: внутренняя энергия, работа газа, количество теплоты, теплоёмкость вещества;
- способы изменения внутренней энергии;
- первое начало термодинамики;
- принцип действия тепловой машины;
- второе начало термодинамики;
- особенности адиабатного процесса;
- понятия: заряд, напряженность, потенциал, электроемкость, напряжение, энергия электрического поля;
- закон сохранения заряда, закон Кулона;
- понятия: сила тока, плотность, сопротивление, ЭДС источника тока, мощность;
- зависимость сопротивления от геометрических размеров проводника и от рода вещества от температуры;
- законы Ома: для участка цепи, для полной цепи, закон Джоуля - Ленца;
- понятия: магнитная индукция, напряженность магнитного поля, магнитная проницаемость вещества, магнитный поток, магнитный момент, магнитная постоянная;
- правила левой руки, левого винта;
- силу Ампера и силу Лоренца;
- определение электромагнитной волны;
- схему закрытого колебательного контура и основные энергетические процессы, происходящие в нем;
- понятия: переменный ток, действующее значение переменного тока и напряжения, индуктивное и емкостное сопротивления;
- уравнение Эйнштейна для фотоэффекта;
- законы внешнего фотоэффекта.
уметь:
- вычислять физические величины, используя уравнения механического уравнения.
- вычислять равнодействующую силу, используя принцип суперпозиции;
- решать задачи на применение законов Ньютона, закона всемирного тяготения, закона Гука.
-
решать
задачи на применение закона сохранения импульса и механической
энергии в классической механике.
- переводить значения температур из шкалы Цельсия в шкалу Кельвина и обратно;
строить и читать графики изопроцессов в координатах рV,VT,рT,
решать задачи с использованием уравнения Клапейрона – Менделеева, законов: Бойля-Мариотта, Гей-Люссака, Шарля;
- применять первое начало термодинамики к изопроцессам в идеальном газе;
- решать задачи с использованием первого начала термодинамики;
- решать задачи на расчет работы газа в изобарном процессе, на определение КПД тепловых двигателей, на применение уравнения теплового баланса;
- вычислять силу взаимодействия точечных электрических зарядов;
- решать задачи на применение закона сохранения заряда, принципа суперпозиции электрических сил, напряжённостей и потенциалов полей на движение и равновесие заряженных частиц в электрическом поле, на расчет напряжённости и потенциала точечного заряда;
- вычислять работу электрического поля, энергию электрического поля;
- производить расчет электрических цепей при различных способах соединений потребителей и источников тока;
- решать задачи с использованием формул на определение силы тока;
- решать задачи на определение работы и мощности тока;
- решать задачи на расчет: силы Ампера и Лоренца, магнитной индукции и магнитного потока, работы при перемещении проводника с током в магнитном поле; движения заряженных частиц в магнитном и электрическом полях;
- решать задачи на определение периода электромагнитных колебаний (формула Томсона), на определение частоты, длины волны изучаемых электромагнитных волн;
- решать задачи на вычисление индуктивного, емкостного сопротивлений, действующего значения силы тока и его амплитудного значения;
- решать задачи с использованием уравнений фотоэффекта.
Данный сборник содержит весь необходимый минимум материала для подготовки студентов к практическим занятиям по выбранным темам, не требует использования и поиска дополнительных литературных источников, и тем самым экономит время, отводимое студентам для усвоения программного материала по данной дисциплине.
Раздел 1 Механика
Тема 1.1 Кинематика материальной точки
Практическая работа № 1 Описание видов движения материальной точки
Цель работы:
закрепить умение:
применять формулы скорости при равномерном движении, ускорения и уравнения движения при различных видах движения при решении задач;
применять формулы центростремительного ускорения, связывающей линейную и угловую скорости при решении задач.
Основные понятия и формулы
Механическое движение - изменение положения тела в пространстве относительно других тел с течением времени.
Материальная точка представляет собой тело, которое обладает массой, а его размерами можно пренебречь в сравнении с пройденным этим телом расстоянием.
Тело отсчета - это некоторое тело, относительно которого определяют положение других тел в любой момент времени.
Система отсчета - это тело отсчета, связанная с ним система координат и прибор для измерения времени.
Траектория – линия, описываемая материальной точкой при движении.
Путь - длина траектории. Путь обозначают символом l, единица в СИ – метр (м). Путь - скалярная величина.
Перемещение – вектор, направленный отрезок, соединяющий начальную точку траектории с конечной. Перемещение обозначается символом S, в СИ измеряется (м).
Скорость – мера механического состояния тела. Она характеризует быстроту изменения положения тела относительно данной системы отсчета и является векторной величиной. Скорость обозначается символом υ, ее единица измерения (м/с).
Средняя скорость – это векторная величина, которая определяется отношением вектора перемещения к промежутку времени, за которое данное перемещение произошло:
=![]()
Мгновенная скорость тела – скорость тела в данный момент времени или в данной точке траектории, равная отношению перемещения к малому промежутку времени, за который это перемещение произошло:
.
Ускорение – векторная
величина, характеризующая быстроту изменения скорости. Оно показывает, на какую
величину изменяется скорость тела за единицу времени. Ускорение обозначается
символом
, ее единица измерения
м/с2.
Среднее ускорение – физическая величина, численно равная отношению изменения скорости ко времени, за которое оно произошло:
![]()
По характеру скорости выделяют следующие виды движения:
- равномерным называется движение, при котором за одинаковые промежутки времени тело проходит одинаковые расстояния, то есть скорость тела остается постоянной;
- равноускоренным называется движение, при котором за равные промежутки времени скорость тела изменяется одинаково, т.е. ускорение остается постоянным.
Итак, при равномерном
прямолинейном движении
и
.
t – кинематическое
уравнение равномерного движения (уравнение зависимости координаты от времени).
- уравнение пути.
При равноускоренном
прямолинейном движении
.
- уравнение скорости.
Движение с возрастающей по модулю скоростью называют ускоренным движением, а движение с убывающей скоростью – замедленным движением.
- уравнение
перемещения при равноускоренном движении.
Между
путем, ускорением и временем имеет место следующее соотношение: ![]()
Между
скоростью, ускорением и путем имеет место следующее соотношение
или
.
- кинематическое уравнение
равноускоренного движения.
Формулы,
применяемые для равномерно ускоренного движения, годятся и для свободного
падения. Заменяем эти формулы:
,
,
.
Равномерное движение по окружности – это движение, при котором тело за любые равные промежутки времени совершает одинаковые перемещения, т.е. проходит дуги равной длины.
Линейная, или мгновенная скорость – это скорость, с которой тело движется по окружности.
Модуль линейной скорости можно определить отношением длины дуги окружности ко времени, за которое эта дуга пройдена.
Угловая скорость - это скорость, модуль которой равен отношению угла поворота радиуса, соединяющего материальную точку с центром окружности, ко времени этого поворота. Угловая скорость обозначается символом ω; измеряется в СИ в рад/с.

, где φ - угол
поворота радиуса.
Период – это время, за которое тело совершает один полный оборот.
![]()
Период – величина скалярная, в СИ измеряется в секундах (с).
Частота – число вращений за единицу времени.
.
Частота – скалярная величина, в СИ измеряется в (с-1).
|
Величины, которые связывает формула |
Формула |
|
Период и частота |
|
|
Угловая скорость и период |
|
|
Угловая скорость и частота |
|
|
Линейная скорость, период и радиус окружности |
|
|
Линейная скорость, частота и радиус окружности |
|
|
Линейная скорость, угловая скорость и радиус окружности |
|
Центростремительное ускорение - это векторная величина, которая в каждой точке окружности направлена вдоль радиуса к центру окружности и численно равна отношению квадрата скорости и радиуса окружности.
.
Ускорение в СИ измеряется в (м/с2).
Задание 1. Ответьте на вопросы:
1. Что называется механическим движением и какие величины являются его
характеристиками?
2. Какие виды движения вам известны?
3. Какими характеристиками описывается неравномерное прямолинейное движение?
4. Что такое траектория движения? Приведите примеры прямолинейной и
криволинейной траекторий движений.
5. Чем отличается путь от перемещения?
6. Как определяется перемещение при равноускоренном движении?
7. Что из себя представляет криволинейное движение?
8. Что такое центростремительное ускорение?
9. Что такое период и частота обращения и какими соотношениями связаны эти
величины?
Методические указания
Несмотря на большое разнообразие задач по кинематике, можно предложить следующий алгоритм их решения:
1.
Сделать
схематический рисунок, изобразив начальное положение тел и их начальное
состояние, т.е.
.
2. Выбрать систему отсчёта на основании анализа условии задачи. Для этого нужно выбрать тело отсчёта и связать с ним систему координат, указав начало отсчёта координат, направление осей координат, момент начала отсчёта времени. При выборе положительных направлений руководствуются направлением движения (скорости) или направлением ускорения.
3. Составить на основании законов движения систему уравнений в векторном виде для всех тел, а затем в скалярной форме, спроецировав на координатные оси эти векторные уравнения движения. При записи этих уравнений следует обратить внимание на знаки "+" и "-" проекций входящих в них векторных величин.
4. Ответ необходимо получить в виде аналитической формулы (в общем виде), а в конце произвести числовые расчёты.
5. При решении задач на движение материальной точки по окружности необходимо дополнительно учитывать связь между угловыми и линейными характеристиками.
Примеры решения задач
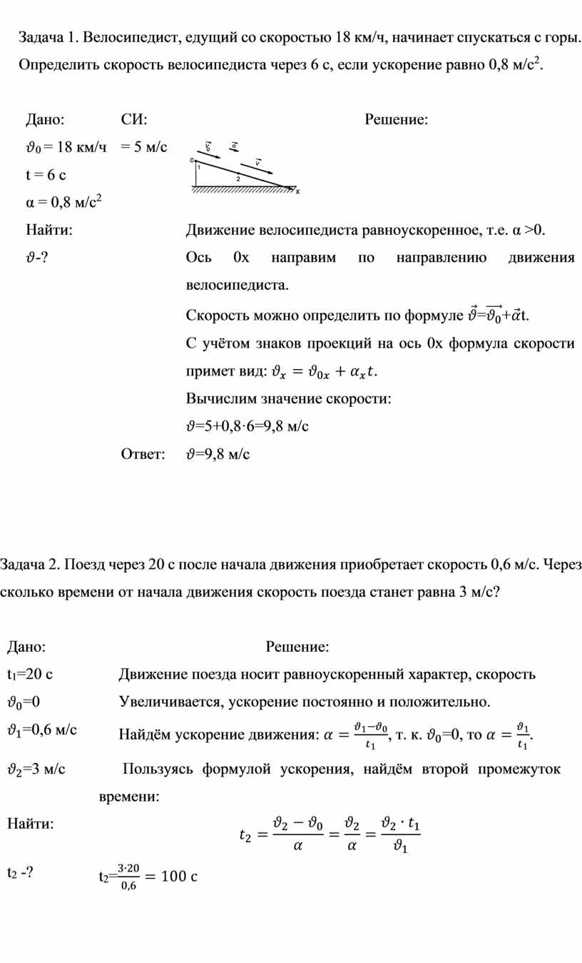
Задача 1. Велосипедист, едущий со скоростью 18 км/ч, начинает спускаться с горы. Определить скорость велосипедиста через 6 с, если ускорение равно 0,8 м/с2.
|
Дано: |
СИ: |
Решение: |
|
|
= 5 м/с |
|
|
t = 6 с |
|
|
|
α = 0,8 м/с2 |
|
|
|
Найти: |
|
Движение велосипедиста равноускоренное, т.е. α >0. |
|
|
|
Ось 0x направим по направлению движения велосипедиста. |
|
|
|
Скорость
можно определить по формуле |
|
|
|
С
учётом знаков проекций на ось 0x формула скорости примет вид: |
|
|
|
Вычислим значение скорости: |
|
|
|
|
|
|
Ответ: |
|
Задача 2. Поезд через 20 с после начала движения приобретает скорость 0,6 м/с. Через сколько времени от начала движения скорость поезда станет равна 3 м/с?
|
Дано: |
Решение: |
|
t1=20 с |
Движение поезда носит равноускоренный характер, скорость |
|
|
Увеличивается, ускорение постоянно и положительно. |
|
|
Найдём ускорение
движения: |
|
|
Пользуясь формулой ускорения, найдём второй промежуток времени: |
|
Найти: |
|
|
t2 -? |
t2= |
|
|
|
|
|
|
|
Ответ: |
t2=100 с |
Задача
3. Скорость автомобиля за 10 с уменьшилась с 10 до 6 м/с. Написать формулу
зависимости
скорости от времени,
построить график этой зависимости и по графику определить скорость через 20 с.
|
Дано: |
Решение: |
||||||
|
t1=10 с |
Скорость автомобиля уменьшается, следовательно, движение равнозамедленное, т.е. αx<0. Направление скорости движения |
||||||
|
|
противоположно направлению ускорения. Уравнение проекции скорости |
||||||
|
|
примет вид: |
||||||
|
t2=20 с |
Ускорение автомобиля
найдём по формуле: |
||||||
|
Найти: |
|
||||||
|
|
Уравнение скорости
движения: |
||||||
|
|
Построим график зависимости. Достаточно определить две точки, т.к. Графиком скорости является прямая линия. Можно составить таблицу:
|
||||||
|
|
|||||||
|
|
|||||||
|
|
|||||||
|
|
|
||||||
|
|
|||||||
|
|
|||||||
|
|
|||||||
|
|
Через 20 с скорость автомобиля будет равна 2 м/с. |
||||||
|
Ответ: |
|
Задача 4. Поезд движется со скоростью 20 м/с. При торможении до полной остановки он прошёл расстояние в 200 м. Определите время, в течение которого происходило торможение.
|
Дано: |
Решение: |
|
|
Движение поезда равнозамедленное, следовательно, в уравнениях для |
|
|
проекции скорости и проекции перемещения перед проекцией ускорения |
|
S=200 м |
берётся знак "-". |
|
Найти: |
Запишем систему из двух уравнений и решим её относительно промежутка |
|
t-? |
времени t, учитывая,
что |
|
|
|
|
|
|
|
|
|
|
|
Вычислим время торможения: |
|
|
t |
|
Ответ: |
Время торможения поезда 20 секунд.
|
Задача 5. Каков радиус кривизны закругления дороги, если по ней автомобиль движется с центростремительным ускорением 2 м/с2 при скорости 72 км/ч?
|
Дано: |
СИ: |
Решение: |
|
αцс=2 м/с2 |
|
Из формулы центростремительного ускорения определим |
|
|
= 20 м/с |
радиус кривизны закругления дороги: |
|
Найти: |
|
αцс= |
|
R-? |
|
R= |
|
|
|
|
|
Ответ: |
R=200 м |
|
Задание 2. Решите количественные задачи.
Задача
1. Прямолинейное движение двух тел задано уравнениями
и
, где
и
- координаты в момент
времени t первого и второго тел соответственно. Охарактеризуйте движение тел.
Определите время и координату их встречи. Численные значения величин приведены
в Международной системе единиц (СИ).
|
Вариант |
1 |
2 |
3 |
4 |
5 |
6 |
7 |
8 |
9 |
10 |
|
|
3 |
1 |
4 |
6 |
2,5 |
0,5 |
2 |
2 |
6 |
20 |
|
|
1 |
3 |
3 |
7 |
3 |
11 |
10 |
2 |
5 |
40 |
|
|
2 |
0,5 |
3 |
4 |
1,5 |
0,2 |
0,5 |
1 |
3 |
5 |
|
|
4 |
5 |
8 |
15 |
9 |
14 |
13 |
4 |
20 |
100 |
Задача
2. Материальная точка с начальной скоростью
движется с ускорением
α и через время t имеет скорость
.
Определите значение величины, обозначенной «?». Движение прямолинейное, вдоль
одной координатной оси.
|
Вариант |
1 |
2 |
3 |
4 |
5 |
6 |
7 |
8 |
9 |
10 |
|
|
7,5 |
0,4 |
? |
16 |
2 |
0,8 |
? |
7 |
8 |
1,2 |
|
α, м/с2 |
10 |
2 |
10 |
? |
5 |
4 |
0,5 |
? |
8 |
6,5 |
|
t, с |
? |
1,5 |
2 |
0,5 |
? |
3 |
8 |
3 |
? |
4 |
|
|
9,5 |
? |
80 |
18 |
3,5 |
? |
12 |
10 |
16 |
? |
Задача
3. Автомобиль, имевший начальную скорость
, разгоняется с
ускорением α до скорости
на пути длиной l.
Определите значение величины, обозначенной «?». Сколько времени длится разгон?
|
Вариант |
1 |
2 |
3 |
4 |
5 |
6 |
7 |
8 |
9 |
10 |
|
l, м |
60 |
50 |
40 |
? |
50 |
80 |
40 |
? |
100 |
100 |
|
|
10 |
5 |
? |
5 |
8 |
10 |
? |
10 |
15 |
15 |
|
|
72 |
? |
144 |
72 |
54 |
? |
72 |
144 |
108 |
? |
|
α, м/с2 |
? |
4 |
2 |
3 |
? |
3 |
3 |
4,5 |
? |
2,5 |
Задача 4. По имеющимся в таблице данным укажите значения ускорения и начальной скорости, а также постройте графики зависимости перемещения, скорости и координаты от времени за первые 20 секунд. Определите значение величины, обозначенной «?».
|
Вариант |
1 |
2 |
3 |
4 |
5 |
6 |
7 |
8 |
9 |
10 |
|
|
5– 2t |
? |
-3+ 2t |
? |
1 – 2t |
? |
5 – 3t |
? |
4 + 3t |
? |
|
S(t) = |
? |
4t+0,5t2 |
? |
2t+1,5t2 |
? |
4t+1,5t2 |
? |
-2t+t2 |
? |
t+0,5t2 |
|
x0, м |
2 |
0 |
1 |
2 |
5 |
4 |
2 |
3 |
1 |
2 |
Задача 5. Материальная
точка движется со скоростью
по окружности радиусом
R, имея при этом центростремительное
ускорение aц.
За время t материальная точка
проходит расстояние S,
при этом совершая поворот на угол φ. Угловая скорость ω.
Определите значение величины, обозначенной «?».
|
Вариант |
1 |
2 |
3 |
4 |
5 |
6 |
7 |
8 |
9 |
10 |
|
|
? |
0,1 |
? |
0,5 |
? |
0,8 |
0,21 |
0,15 |
? |
? |
|
R, м |
0,1 |
? |
0,4 |
? |
? |
? |
0,35 |
0,3 |
? |
0,45 |
|
ац, м/с2 |
? |
7·10-4 |
0,225 |
? |
? |
? |
? |
? |
0,01 |
? |
|
ω, об/с |
2 |
? |
? |
10 |
? |
? |
? |
? |
? |
0,78 |
|
S, м |
0,314 |
? |
? |
? |
0,95 |
? |
? |
0,31 |
0,2 |
? |
|
φ |
? |
? |
π/6 |
? |
3 π /2 |
2 π |
? |
? |
π /4 |
? |
|
t, с |
? |
24 |
? |
0,08 |
2,35 |
1,25 |
7 |
? |
? |
0,69 |
Тема 1.2 Динамика материальной точки
Практическая работа № 2 Движение материальной точки под действием сил: упругости, трения, тяжести
Цель работы: закрепить умение применять формулы силы трения, силы тяжести, закон Гука и закон всемирного тяготения при решении задач.
Методические указания
При решении задач по теме «Динамика материальной точки» следует придерживаться следующего алгоритма:
Основные понятия и формулы
Динамика - раздел механики, в котором исследуется влияние взаимодействия тел на их механическое движение.
Сила - векторная физическая величина, мера воздействия на тело со стороны других тел или полей. В системе СИ единицей силы является ньютон.
Результат действия силы зависит от направления, модуля силы и от точки приложения силы. Результатом действия силы являются изменение скорости тела или деформация.
Сила притяжения тела Землей называется весом тела.
Вес
тела обозначим буквой
, по модулю равен силе
тяжести:
= m
.
Но это не значит, что вес тела и сила тяжести, приложенная к нему, одно и тоже.
Сила тяжести – это гравитационная сила, приложенная к телу.
Вес тела – это сила упругости, приложенная к подъему.
Невесомость
объясняется тем, что сила всемирного тяготения, а значит и сила тяжести,
сообщают всем телам (в нашем случае – грузу и пружине) одинаковое ускорение
. Поэтому всякое тело, на которое
действует только сила тяжести или вообще сила всемирного тяготения, находится в
состоянии невесомости.
Закон всемирного тяготения формулируется следующим образом: всякие тела притягиваются друг к другу с силой, прямо пропорционально произведению их масс и обратно пропорционально квадрату расстояния между ними.
Или
на языке математики:
введя коэффициент
пропорциональности G=6,67·10-11Н·м2/кг2
– гравитационную постоянную, получим
.
Сила трения — это сила, возникающая при движении одного тела по поверхности другого и препятствующая этому движению.
Трение может быть нескольких видов: трение покоя, трение скольжения и трение качения.
Трение покоя мешает началу движения тела по некоторой поверхности. Сила трения покоя по величине равна силе, которая прикладывается к телу.

Сила трения скольжения Fтр.ск возникает при скольжении одного тела по поверхности другого. Её направление противоположно скорости движения тела.

Модуль
силы трения скольжения прямо пропорционален
силе нормальной реакции опоры N:
, где μ — безразмерная величина.
Коэффициент пропорциональности μ — коэффициент трения скольжения, зависящий от вида веществ соприкасающихся тел, состояния их поверхностей и скорости скольжения одного тела относительно другого.
Модуль силы трения скольжения при движении по горизонтальной поверхности
, поскольку
.
Трение качения возникает при качении одного тела по поверхности другого.
Модуль силы трения качения равен отношению произведения коэффициента трения качения R, модуля силы нормальной реакции опоры N к радиусу R катящегося тела.
.
Сила, возникающая в результате деформации тела и направленная в сторону, противоположную перемещению частиц тела при деформации, называется силой упругости. По своему происхождению силы упругости – это электромагнитные силы.
Закон Гука: сила упругости, возникающая при деформации тела, пропорциональна удлинению тела и направлена в сторону, противоположную направлению перемещений частиц тела при деформации:
(Fупр)х = -кх
Здесь x – удлинение тела (пружины), к – коэффициент пропорциональности, который называется жёсткостью тела (пружины).
Жесткость
зависит от размеров тела, формы и материала. Единица измерения жёсткости
в СИ: ![]()
Силу упругости, действующую на тело со стороны отпоры (нити) или подвеса (пружины), называют силой реакции опоры.
Две силы можно заменить равнодействующей силой (см. рис.).
|
|
|
Если силы сонаправлены, то равнодействующая сила равна их сумме и направлена в ту же сторону. Если силы противоположно направлены, то равнодействующая сила равна их разности и направлена в сторону большей силы. Следствие: равнодействующая уравновешенных сил равна нулю.
Задание 1. Ответьте на вопросы:
1. Что называется силой?
2. Какие силы вам известны?
3. От чего зависит сила трения, действующая на тело?
4. Когда возникает сила упругости?
5. Объясните происхождение знака "-" в законе Гука?
6. Что называется весом тела?
Примеры решения задач
Задача 1. На сколько удлиниться пружина под нагрузкой 12,5 Н, если под нагрузкой в
10 Н пружина удлинилась на 4 см?
|
Дано: |
СИ: |
Решение: |
|
F1=10 Н |
|
При растяжении пружины возникает сила упругости, для которой |
|
x1=4 см |
=0,04 м |
справедлив закон Гука: Fупр= -kx. |
|
F2=12,5 Н |
|
Жёсткость пружины можно
определить по формуле: |
|
Найти: |
|
Тогда k= |
|
x2-? |
|
Определим удлинение
пружины |
|
|
|
x2= |
|
|
|
|
|
Ответ: |
x2=5см |
|
|
|
|
|
Задача 2. На каком расстоянии сила притяжения двух шариков массами по 1 г равна 6,7·10-17 Н?
|
Дано: |
СИ: |
Решение: |
|
m1=m2=1 г |
=0,001 кг |
По закону всемирного тяготения сила притяжения |
|
F=6,7·10-17 Н |
|
шаров |
|
G=6,67·10-11Н·м2/кг2 |
|
|
|
Найти: |
|
|
|
R-? |
|
R= |
|
Ответ: |
R=1 м |
|
Задача 3. Велосипедист, ехавший со скоростью 36 км/ч, увидел примерно в 10 м от себя препятствие и резко затормозил. Успеет ли велосипедист остановиться до препятствия? Коэффициент трения скольжения шин по сухому асфальту 0,7. Как изменится тормозной путь при увеличении скорости движения в 2 раза?
|
Дано: |
СИ: |
Решение: |
|
|
10 м/с |
|
|
|
|
|
|
S=10
|
|
|
|
g=10 м/с2 |
|
Чтобы ответить на вопрос задачи, необходимо найти тормозной |
|
Найти: |
|
путь велосипедиста и сравнить его с расстоянием S до препятствия. |
|
|
|
Fтр= |
|
|
|
Формула скорости в
общем виде: |
|
|
|
Учитывая, что движение
равнозамедленное и |
|
|
|
Перемещение |
|
|
|
|
|
Ответ: |
Велосипедист успеет остановиться до препятствия, т.к.S=10 м, а тормозной путь велосипедиста 7 м. Если скорость возрастёт вдвое, то тормозной путь увеличится в 4 раза. |
|
|
|
|
|
Задание 2. Решите количественные задачи
Задача 1. К крючку динамометра прикрепили полоску резины жесткостью k. При растяжении полоски на длину x показания динамометра составили F. Определите значение величины, обозначенной «?». Как изменятся показания динамометра, если деформация полоски резины увеличится в α раз?
|
Вариант |
1 |
2 |
3 |
4 |
5 |
6 |
7 |
8 |
9 |
10 |
|
k, Н/м |
? |
60 |
70 |
? |
50 |
60 |
? |
80 |
50 |
? |
|
x, мм |
20 |
? |
40 |
50 |
? |
30 |
40 |
? |
20 |
30 |
|
F, Н |
1,5 |
2 |
? |
3 |
1,5 |
? |
2,5 |
3 |
? |
2 |
|
|
1,2 |
1,3 |
1,4 |
1,5 |
1,2 |
1,3 |
1,4 |
1,5 |
1,2 |
1,3 |
Задача 2. Когда резиновая шайба находится на горизонтальной поверхности льда, то сила тяжести, действующая на шайбу уравновешивается силой реакции N со стороны поверхности льда. Если, ударив по шайбе, заставить ее скользить по поверхности льда, то возникнет сила трения скольжения Fтр. Коэффициент трения скольжения между шайбой и поверхностью льда равен μ. Определите значение величины, обозначенной «?». Во сколько раз изменится сила трения скольжения, если сверху на шайбу положить n таких же шайб?
|
Вариант |
1 |
2 |
3 |
4 |
5 |
6 |
7 |
8 |
9 |
10 |
|
N, Н |
? |
1,5 |
1,6 |
? |
1,6 |
1,7 |
? |
1,7 |
1,8 |
? |
|
Fтр, Н |
0,27 |
? |
0,24 |
0,29 |
? |
0,31 |
0,32 |
? |
0,36 |
0,37 |
|
μ |
0,15 |
0,18 |
? |
0,18 |
0,2 |
? |
0,2 |
0,22 |
? |
0,22 |
|
n |
1 |
2 |
3 |
2 |
3 |
4 |
3 |
4 |
1 |
4 |
Задача 3. Металлический брусок прямоугольной формы размером a×b×c подвешен к динамометру. Показания динамометра F. Плотность металла ρ. Определите значение величины, обозначенное «?». Во сколько раз изменятся показания динамометра, если все размеры бруска увеличить в α раз?
|
Вариант |
1 |
2 |
3 |
4 |
5 |
6 |
7 |
8 |
9 |
10 |
|
α, см |
10 |
12 |
14 |
18 |
? |
20 |
16 |
10 |
14 |
12 |
|
b, см |
6 |
4 |
3 |
? |
5 |
8 |
10 |
4 |
? |
6 |
|
c, см |
2 |
? |
1,5 |
2 |
3 |
4 |
0,5 |
? |
3 |
2 |
|
F, Н |
5,3 |
3,8 |
? |
25,1 |
23,6 |
55,2 |
? |
4,2 |
17,3 |
12,6 |
|
ρ, г/см3 |
? |
2,7 |
7,8 |
8,9 |
7,3 |
? |
11,3 |
7,2 |
7 |
? |
|
|
1,5 |
2 |
2,5 |
3 |
1,5 |
2 |
2,5 |
3 |
1,5 |
2 |
Задача 4. Два тела массами m1 и m2, находящиеся на расстоянии r друг от друга, взаимодействуют с силой гравитационного притяжения F. Определите значение величины, обозначенной «?». Как изменится сила гравитационного взаимодействия, если расстояние между телами увеличить в β раз?
|
Вариант |
1 |
2 |
3 |
4 |
5 |
6 |
7 |
8 |
9 |
10 |
|
m1, 106 кг |
2,5 |
? |
3 |
4 |
1,5 |
? |
2 |
2,5 |
3 |
? |
|
m2, 106 кг |
2 |
2,5 |
? |
3 |
4 |
1,5 |
? |
2 |
2,5 |
3 |
|
r, м |
100 |
150 |
200 |
? |
150 |
200 |
250 |
? |
200 |
250 |
|
F, мН |
? |
0,8 |
0,9 |
0,7 |
? |
0,9 |
0,7 |
0,8 |
? |
0,7 |
|
|
3 |
2,5 |
2 |
1,5 |
3 |
2,5 |
2 |
1,5 |
3 |
2,5 |
Практическая работа № 3 Движение тел под действием нескольких сил
Цель работы: закрепить умение применять законы Ньютона при решении задач.
Основные понятия и законы
Существуют такие системы отсчета, относительно которых поступательно движущееся тело сохраняет свою скорость постоянной, если на него не влияют другие тела (или влияния других тел компенсируются).
Математически
этот закон записывается в виде а = 0, если Fрез
= 0, где а – ускорение
, Fрез
– векторная сумма всех сил, действующих на тело. Первый закон Ньютона
выполняется только в инерциальных системах отсчёта. Системы отсчёта,
относительно которых тело при компенсации внешних воздействий движется
равномерно и прямолинейно, называются инерциальными системами.
Само явление сохранения скорости тела или состояния покоя при компенсации внешних воздействий на тело называют инерцией. Поэтому первый закон Ньютона называют законом инерции.
При воздействии одних тел на другие тела изменяют свою скорость – приобретают ускорение. При этом разные тела при данном воздействии приобретают разное ускорение.
Свойство тел приобретать определённое ускорение при данном воздействии называется инертностью. Инертность – это свойство, присуще всем телам. Масса тела – количественная мера его инертности. Чем большей массой обладает тело, тем меньшее ускорение оно получает при взаимодействии. Поэтому в физике принято, что отношение масс взаимодействующих тел равно обратному отношению модулей ускорений.
![]()
Ньютон сформулировал важнейший закон движения, то есть II закон Ньютона, который гласит: в инерциальной системе отсчёта ускорение тела прямо пропорционально векторной сумме всех действующих на тело сил и обратно пропорционально массе тела:
![]()
Третий закон Ньютона: тела действуют друг на друга с силами, равными
по модулю и противоположными по направлению.
Этот закон свидетельствует о том, что силы в природе всегда возникают парами, как результат взаимодействия между двумя телами.
Итак, третий закон можно записать математически следующим образом:
![]()
Силы, входящие в третий закон Ньютона, приложены к разным телам. Сила F1 называется силой реакции по отношению к F2, а сила F2 – силой реакции по отношению к F1.
Задание 1. Ответьте на вопросы:
1. Какие основные законы динамики вы знаете?
2. Какие системы называются инерциальными системами отсчёта?
3. Что такое инерция?
4. Что называется инертностью?
5. Что такое масса тела?
Примеры решения задач
Задача 1. Человек массой 80 кг поднимается в лифте равнозамедленно, вертикально вверх, с ускорением 2 м/с2. Определите силу давления человека на пол кабины лифта.
|
Дано: |
Решение: |
|
m=80 кг |
|
|
α=2 м/с2 |
|
|
g=9,8 м/с2 |
|
|
Найти: |
Сила давления человека на пол кабины лифта равна весу человека. |
|
P -? |
На человека, находящегося в кабине лифта, действует сила тяжести mg и |
|
|
сила реакции пола кабины –N. |
|
|
Т.к. движение лифта равнозамедленное, то ускорение движения направлено |
|
|
вертикально вниз. |
|
|
Запишем в векторном виде уравнение второго закона Ньютона: |
|
|
|
|
|
Выберим ось y в направлении движения лифта. Начало координат совместим |
|
|
с центром тяжести человека. |
|
|
Запишем уравнение второго закона Ньютона в проекциях на ось y: |
|
|
N-mg= -mα → N=mg-mα=m(g-α) |
|
|
На основании третьего закона Ньютона вес человека по модулю силе |
|
|
реакции пола кабины: P=N. |
|
|
Тогда P=m(g-α)=80(9,8-2)=624 Н |
|
Ответ: |
P=624 Н
|
Задача 2. Автомобиль массой 5 т трогается с места с ускорением 0,6 м/с2. Найти силу тяги, если коэффициент сопротивления движению равен 0,04.
|
Дано: |
СИ: |
Решение: |
|
m=5 т |
5000 кг |
|
|
|
|
|
|
α=0,6 м/с2 |
|
|
|
g=9,8 м/с2 |
|
|
|
|
|
|
|
Найти: |
|
По второму закону Ньютона: |
|
Fтяги -? |
|
Оx: Fт-Fтр=mα |
|
|
|
Оy: N-mg=0 → N=mg |
|
|
|
Fт=Fтр+mα |
|
|
|
По определению: Fтр= |
|
|
|
Тогда: Fт= |
|
|
|
Fт= 5000 (0,04·9,8+0,6)≈5000 Н= 5 кН |
|
Ответ: |
Fтяги=5 кН
|
|
Задача 3. Автомобиль массой 1 т поднимается по шоссе с уклоном 300 под действием силы тяги 7 кН. Найти ускорение автомобиля, считая, что сила сопротивления не зависит от скорости движения. Коэффициент сопротивления равен 0,1. Ускорение свободного падения принять равным 10 м/с2.
|
Дано: |
СИ: |
Решение: |
|
m=1 т |
1000 кг |
|
|
Fтяги=7 кН |
7000 Н |
|
|
α=300 |
|
|
|
|
|
|
|
g=10 м/с2 |
|
|
|
Найти: |
|
По второму закону Ньютона: |
|
α-? |
|
Оx: - mg |
|
|
|
Оy: N-mg |
|
|
|
По определению: Fтр= |
|
|
|
Отсюда: -mg |
|
|
|
α= |
|
Ответ: |
α≈1,13 м/с2
|
|
Задача 4. Тележка массой 5 кг движется по горизонтальной поверхности под действием гири массой 21 кг, прикреплённой к концу нерастяжимой нити, перекинутой через неподвижный блок. Определить натяжение нити и ускорение движения тележки, если коэффициент трения тележки о плоскость 0,1. Массами блока и нити, а также трением в блоке пренебречь.
|
Дано: |
Решение: |
|
m1=5 кг |
|
|
m2=5 кг |
|
|
|
|
|
g=9,8 м/с2 |
|
|
Найти: |
|
|
T-? |
В данном случае рассматривают движение каждого тела отдельно. |
|
α -? |
1) На тележку действуют силы: сила тяжести, сила реакции плоскости, сила натяжения, сила трения. |
|
|
Выберем прямоугольную систему координат xОy; направим ось x по |
|
|
направлению движения тележки, а ось y – вертикально вверх. |
|
|
Запишем для тележки второй закон Ньютона в векторной форме: |
|
|
|
|
|
В проекциях на оси x и y это уравнение примет вид: |
|
|
Оx: T1-Fтр=m1α1 |
|
|
Оy:N-m1g=0 →N=m1g |
|
|
Т.к. Fтр= |
|
|
2) На гирю m2 действуют две силы: сила тяжести и сила натяжения нити. |
|
|
По второму закону Ньютона: |
|
|
Вектор ускорения |
|
|
Тогда проекция векторов на ось y и второй закон Ньютона примет вид: |
|
|
-T2+m2g=m2α2 или m2g- T2= m2α2 |
|
|
Получилась система из двух уравнений: |
|
|
|
|
|
Учитывая, что нить, связывающая тележку и гирю, нерастяжима и невесома, |
|
|
То сила натяжения нити в каждой точке одинакова, т.е. T1=T2=T и, следовательно, α1=α2=α. |
|
|
Складывая уравнения системы, получим: T- |
|
|
Откуда α= |
|
|
α = |
|
|
T= |
|
Ответ: |
α=2,1 м/с2, T=15,4 Н |
Задание 2. Решите количественные задачи
Задача 1. Координата x тела, движущегося прямолинейно, изменяется с течением времени по закону x=x (t). Масса тела m. Вычислите модуль равнодействующей сил, приложенных к телу.
|
Вариант |
m, г |
x=x (t), м |
Вариант |
m, г |
x=x (t), м |
|
1 |
240 |
x=3-4t+5t2 |
6 |
300 |
x=8t+2t2 |
|
2 |
20 |
x=-8+3t+6t2 |
7 |
120 |
x=7+4t2 |
|
3 |
200 |
x=12-4t+3t2 |
8 |
140 |
x=-3-9t+20t2 |
|
4 |
600 |
x=5+5t+5t2 |
9 |
80 |
x=9+5t+9t2 |
|
5 |
160 |
x=-2+6t+8t2 |
10 |
180 |
x=-4t+10t2 |
Задача 2. Пассажирский лифт начинает движение из состояния покоя и двигаясь равноускоренно вверх (вниз), за время t проходит путь s. При таком движении лифта вес пассажира массой m равен Р. Определите значение величины, обозначенной «?». Ускорение свободного падения примите равным 10 м/с2.
|
Вариант |
1 |
2 |
3 |
4 |
5 |
6 |
7 |
8 |
9 |
10 |
|
Направление ускорения |
|
|
|
|
|
|
|
|
|
|
|
t, с |
8 |
5 |
6 |
? |
6 |
8 |
5 |
? |
5 |
6 |
|
s, м |
? |
9 |
6,5 |
20 |
? |
16 |
10 |
18 |
? |
6 |
|
m, кг |
70 |
? |
60 |
80 |
60 |
? |
70 |
60 |
80 |
? |
|
Р, Н |
650 |
660 |
? |
810 |
560 |
770 |
? |
610 |
740 |
870 |
Задача 3. Тепловоз массой M тянет вагон массой m с ускорением α. Сила тяги тепловоза Fт, сила натяжения сцепки между тепловозом и вагоном Fк. Определите значения величин, обозначенных «?». Силой сопротивления можно пренебречь.
|
Вариант |
1 |
2 |
3 |
4 |
5 |
6 |
7 |
8 |
9 |
10 |
|
M, т |
150 |
180 |
160 |
180 |
? |
? |
160 |
180 |
150 |
160 |
|
m, т |
20 |
25 |
30 |
? |
20 |
? |
30 |
20 |
30 |
? |
|
α, м/с2 |
0,2 |
? |
? |
0,2 |
0,3 |
0,25 |
0,3 |
? |
? |
0,25 |
|
Fт, кН |
? |
41 |
? |
40 |
60 |
50 |
? |
44 |
? |
50 |
|
Fк, кН |
? |
? |
6 |
? |
? |
7,5 |
? |
? |
9 |
? |
Задача 4. Два тела массами m1 и m2 подвешены на нерастяжимой нити через блок. Найти значения и направления ускорений грузов a1 и а2 и силу натяжения нити T. Определите значения величин, обозначенных «?».
|
Вариант |
1 |
2 |
3 |
4 |
5 |
6 |
7 |
8 |
9 |
10 |
|
m1, кг |
0,5 |
4 |
2 |
1,5 |
3 |
2 |
0,2 |
2,5 |
3 |
0,5 |
|
m2, кг |
2 |
5 |
1 |
0,5 |
1 |
4 |
0,1 |
2 |
3,4 |
0,2 |
|
a1, м/с2 |
? |
? |
? |
? |
? |
? |
? |
? |
? |
? |
|
а2, м/с2 |
? |
? |
? |
? |
? |
? |
? |
? |
? |
? |
|
T, Н |
? |
? |
? |
? |
? |
? |
? |
? |
? |
? |
Задача 5. По гладкой наклонной плоскости длиной L и высотой h небольшой брусок соскальзывает с ускорением α. Определите значения величин, обозначенных «?». Ускорение свободного падения примите равным 10 м/с2.
|
Вариант |
1 |
2 |
3 |
4 |
5 |
6 |
7 |
8 |
9 |
10 |
|
L, м |
2 |
1,5 |
? |
1,5 |
1 |
? |
1 |
2 |
? |
1,8 |
|
h, см |
40 |
? |
50 |
30 |
? |
40 |
20 |
? |
60 |
20 |
|
α, м/с2 |
? |
1,5 |
2 |
? |
3 |
2 |
? |
3 |
2,5 |
? |
Тема 1.3 Законы сохранения в механике
Практическая работа № 4 Закон сохранения импульса
Цель работы: способствовать закреплению изученного материала, научиться применять закон сохранения импульса при решении задач.
Методические указания
При решении задач на закон сохранения импульса необходимо:
1. Указать, какие тела входят в рассматриваемую систему.
2. Изобразить на чертеже векторы импульсов тел системы непосредственно перед и после взаимодействия.
3. Необходимо проверить систему взаимодействующих тел на замкнутость. Если система замкнута или выполняется одно из следующих условий:
1) Внешние силы уравновешиваются
2) Время взаимодействий мало
3)
Проекция
равнодействующей внешних сил на какое-то направление равно нулю, то записать
закон сохранения импульса
= const
или
для последнего случая
.
Если
система незамкнута, то записать
=
рассматривая
движение всех тел системы в одной и той же инерциальной системе отсчета.
4. Записать закон сохранения импульса в векторной форме.
5. Спроецировать векторные величины на оси х и у (выбираются произвольно, но так, чтобы было удобно проецировать).
6. Решить полученную систему скалярных уравнений относительно неизвестных в общем виде. Дополнить при необходимости систему полученных уравнений кинематическими и динамическими уравнениями
7. Проверить размерность и сделать числовой расчёт.
Основные понятия и законы
Импульс тела (количество движения) определяется как произведение массы тела на скорость движения.
Математически
это можно записать так:
[
].
Запомните!
Поскольку масса величина скалярная, а скорость – векторная, то величина
является вектором, направление
которого совпадает с направлением скорости.
Пусть
на тело массой m в течение некоторого малого промежутка
времени Δt действовала сила
. Под действием этой силы
скорость тела изменилась на
Следовательно, в течение
времени Δt тело двигалось с ускорением
![]()
Из основного закона динамики (второго закона Ньютона) следует:
или
=
=
)
Физическая величина, равная произведению силы на время ее действия, называется импульсом силы. Импульс силы также является векторной величиной.
В новых терминах второй закон Ньютона может быть сформулирован следующим образом: изменение импульса тела (количества движения) равно импульсу силы.
Обозначив
импульс тела буквой
, второй закон Ньютона
можно записать в виде
.
Именно
в таком общем виде сформулировал второй закон сам Ньютон. Сила
в этом выражении
представляет собой равнодействующую всех сил, приложенных к телу.
При взаимодействии тел импульс одного тела может частично или полностью передаваться другому телу. Если на систему тел не действуют внешние силы со стороны других тел, такая система называется замкнутой.
В замкнутой системе векторная сумма импульсов всех тел, входящих в систему, остается постоянной при любых взаимодействиях тел этой системы между собой.
Этот фундаментальный закон природы называется законом сохранения импульса. Он является следствием из второго и третьего законов Ньютона.
Рассмотрим
какие-либо два взаимодействующих тела, входящих в состав замкнутой системы.
Силы взаимодействия между этими телами обозначим через
и
. По третьему закону
Ньютона
Если эти тела
взаимодействуют в течение времени t, то импульсы сил взаимодействия
одинаковы по модулю и направлены в противоположные стороны:
Применим к этим телам
второй закон Ньютона:
t =
-
;
t =
-![]()
где
и
–
импульсы тел в начальный момент времени,
и
– импульсы
тел в конце взаимодействия. Из этих соотношений следует:
+
=
+
Это равенство означает, что в результате взаимодействия двух тел их суммарный импульс не изменился. Рассматривая теперь всевозможные парные взаимодействия тел, входящих в замкнутую систему, можно сделать вывод, что внутренние силы замкнутой системы не могут изменить ее суммарный импульс, то есть векторную сумму импульсов всех тел, входящих в эту систему.
Задание 1. Ответьте на вопросы:
1. Что называется импульсом?
2. Сформулируйте закон сохранения импульса.
Примеры решения задач
Задача 1. Автомобиль массой 2 т начинает разгоняться из состояния покоя по горизонтальному пути под действием постоянной силы. В течение 10 с он приобретает скорость 43,2 км/ч. Определить величину импульса, полученного автомобилем; величину действующей силы.
|
Дано: |
СИ: |
Решение: |
|
m=2 т |
2000 кг |
Определим величину импульса, полученного автомобилем: |
|
|
|
m |
|
t= 10 с |
|
Величину действующей силы можно определить, учитывая, что |
|
|
12 м/с |
Импульс равен изменению импульса тела (второй закон Ньютона) |
|
Найти: |
|
Ft= m |
|
m |
|
F= |
|
F-? |
|
|
|
|
Ответ: |
m
|
Задача 2. Электровоз массой 180 т, движущийся по инерции с выключенным двигателем со скоростью 0,5 м/с, подъезжает к неподвижному вагону и продолжает движение с ним вместе. Какова масса вагона, если скорость локомотива уменьшилась до 0,4 м/с? Трением локомотива и вагона о рельсы пренебрегаем.
|
Дано: |
СИ: |
Решение: |
|
m1=180 т |
1,8·105 кг |
Систему тел можно считать замкнутой. |
|
|
|
По закону сохранения импульса: |
|
|
|
|
|
|
|
Выберем направление оси x вдоль движения состава, тогда |
|
Найти: |
|
проекции векторов скорости на эту ось будут положительны. |
|
m2-? |
|
Учитывая, что |
|
|
|
|
|
|
|
|
|
|
Ответ: |
m2 =
|
Задача 3. С лодки массой 200 кг, движущейся со скоростью 1 м/с, прыгает мальчик массой 50 кг в горизонтальном направлении со скоростью 7 м/с (относительно берега). Какова скорость лодки после прыжка мальчика, если мальчик прыгает: а) с кормы в сторону, противоположную движению лодки? б) с носа по ходу движения?
|
Дано: |
Решение: |
|
m1=200 кг |
Мальчика и лодку можно принять за замкнутую систему. |
|
|
Воспользуемся законом сохранения импульса: |
|
m2=50 кг |
|
|
|
До прыжка мальчик двигался вместе с лодкой со скоростью 1 м/с, и тогда |
|
Найти: |
Начальный импульс
системы будет ( |
|
|
координат по направлению лодки. |
|
|
а) ( |
|
|
|
|
|
б) если мальчик прыгает с носа лодки по ходу движения, то |
|
|
( |
|
|
|
|
|
|
|
|
Знак "-" означает, что лодка изменила направление своего движения |
|
|
на противоположное. |
|
Ответ: |
а) |
Задача 4. Какую скорость относительно ракетницы приобретает ракета массой 600 г, если газы массой 15 г вылетают из неё со скоростью 800 м/с?
|
Дано: |
СИ: |
Решение: |
|
m1=600 г |
0,6 кг |
Начальный импульс ракеты с газами равен нулю, т.к. |
|
m2=15 г |
0,015 кг |
ракета неподвижна, следовательно, согласно закону |
|
|
|
сохранения импульса: |
|
|
|
Получим: 0= |
|
Найти: |
|
|
|
|
|
|
|
|
|
Знак "-" показывает, что газы движутся в сторону, |
|
|
|
противоположную направлению движения ракетницы. |
|
Ответ: |
|
|
Задание 2. Решите количественные задачи
Задача 1. Тело движется прямолинейно, обладая начальным импульсом p0. В течение времени t на тело действует сила F, в результате чего импульс достигает значения p. Определите значения величин, обозначенных «?». Направление силы совпадает с направлением начальной скорости.
|
Вариант |
1 |
2 |
3 |
4 |
5 |
6 |
7 |
8 |
9 |
10 |
|
p0, кг·м/с |
40 |
70 |
45 |
? |
30 |
105 |
50 |
? |
85 |
75 |
|
t, с |
8,5 |
4,5 |
? |
6,5 |
3,5 |
0,5 |
? |
7,5 |
5 |
1,5 |
|
p, кг·м/с |
? |
160 |
90 |
150 |
? |
120 |
95 |
325 |
? |
105 |
|
F, Н |
60 |
? |
30 |
20 |
80 |
? |
10 |
40 |
15 |
? |
Задача
2. Тело массой m движется равноускоренно с ускорением α и в момент времени
t имеет импульс p. Начальная скорость тела
0.
Определите
значения величин, обозначенных «?». Вектор начальной скорости тела и вектор
ускорения сонаправлены.
|
Вариант |
1 |
2 |
3 |
4 |
5 |
6 |
7 |
8 |
9 |
10 |
|
m, кг |
1,5 |
? |
0,5 |
2,5 |
3 |
1,5 |
? |
4 |
2 |
5 |
|
α, м/с2 |
? |
2,5 |
2 |
1,5 |
0,5 |
? |
2 |
6 |
2 |
2 |
|
t, с |
2 |
2 |
3 |
4 |
? |
4 |
5 |
0,5 |
2 |
? |
|
p, кг·м/с |
10,5 |
1,6 |
7 |
? |
45 |
15 |
30 |
12 |
? |
80 |
|
|
4 |
3 |
? |
6 |
10 |
2 |
5 |
? |
2 |
8 |
Задача
3. Два шара массами m1
и m2 движутся
навстречу друг другу со скоростями
1
и
2.
Их скорости после соударения
1'
и
2'.
Определите
значения величин, обозначенных «?».
|
Вариант |
1 |
2 |
3 |
4 |
5 |
6 |
7 |
8 |
9 |
10 |
|
m1, кг |
1 |
3 |
4 |
1 |
3 |
2 |
5 |
2 |
4 |
2 |
|
m2, кг |
2 |
5 |
3 |
4 |
1 |
2 |
1 |
4 |
5 |
3 |
|
|
5 |
2 |
4 |
5 |
2 |
0 |
1 |
7 |
2 |
1 |
|
|
4 |
2 |
5 |
2 |
4 |
5 |
2 |
0 |
1 |
0 |
|
|
? |
? |
? |
? |
? |
? |
? |
? |
? |
? |
|
|
? |
? |
? |
? |
? |
? |
? |
? |
? |
? |
Задача
4. Модель ракеты массой m1
заполнена горючим массой m2.
Горючее вырывается со скоростью
2,
при этом ракета приобретает скорость
1
и поднимается на высоту h.
Определите
значения величин, обозначенных «?».
|
Вариант |
1 |
2 |
3 |
4 |
5 |
6 |
7 |
8 |
9 |
10 |
|
m1, кг |
? |
5 |
1 |
2 |
? |
8 |
10 |
20 |
? |
2 |
|
m2, кг |
4 |
1 |
? |
0,4 |
1 |
6 |
5 |
? |
0,9 |
? |
|
|
? |
? |
15 |
? |
? |
? |
? |
8 |
10 |
15 |
|
|
20 |
40 |
30 |
? |
48 |
32 |
? |
10 |
20 |
30 |
|
|
3,2 |
? |
? |
7,2 |
7,2 |
? |
12,5 |
? |
? |
? |
Задача
5. Рыбак массой m запрыгивает в неподвижно стоящую на воде у берега озера лодку
массой M. При этом лодка приходит в движение со скоростью
Горизонтальная
составляющая лодки рыбака в момент прыжка равна
Определите
значения величин, обозначенных «?».
|
Вариант |
1 |
2 |
3 |
4 |
5 |
6 |
7 |
8 |
9 |
10 |
|
m, кг |
60 |
70 |
80 |
? |
70 |
80 |
60 |
? |
80 |
60 |
|
M, кг |
40 |
50 |
? |
40 |
50 |
60 |
? |
40 |
60 |
40 |
|
|
1,2 |
? |
3,4 |
1,8 |
2,9 |
? |
1,1 |
2,5 |
2,8 |
? |
|
|
? |
4 |
6 |
3 |
? |
6 |
2 |
4 |
? |
2 |
Практическая работа № 5 Закон сохранения энергии
Цель работы: способствовать закреплению изученного материала, научиться применять закон сохранения энергии при решении задач.
Основные понятия и формулы
В механике под работой понимают скалярную физическую величину, характеризующую действие силы на определённом перемещении. Численно работа равна произведению модуля силы на модуль перемещения и на косинус угла между ними:
A = F ·S·cos α. Единица измерения работы – Джоуль (1 Дж).
Одну и ту же работу различные двигатели могут совершать за разное время. Мощность характеризует быстроту совершения работы.
Под мощностью понимают отношение работы ко времени, в течение которого она была выполнена. Единица измерения мощности - Ватт (1 Вт).
, где Р – мощность или
, учитывая, что
- скорость, то
.
Физика изучает различные виды движения материи. Причём различные виды движения материи могут переходить друг в друга.
Поскольку возможен такой переход, должна существовать такая мера движения материи, которая была бы применима к любой её форме. Такой наиболее общей мерой и является энергия.
Энергия – это физическая величина, являющаяся количественной мерой движения и взаимодействия всех видов материи. Равна работе, которую может совершить тело или система тел при переходе из данного состояния на нулевой уровень.
В механике различают два вида энергии: кинетическую и потенциальную. Единица измерения энергии - Джоуль (1 Дж).
Кинетическая энергия – это энергия, которой обладает тело вследствие своего движения.
Пусть тело массой m под
действием силы F за время t изменило свою скорость по модулю от
1
до
2.
Определим, какая при этом была совершена работа.
A=FS;
F=mα=
; S=
срt=![]()
Но работа – мера
изменения энергии: A=
.
Поэтому кинетическая
энергия Eк =
.
Потенциальная энергия – энергия, которой обладают тела благодаря взаимному расположению вследствие взаимодействия друг с другом.
1) Потенциальная энергия тела, поднятого над Землёй.
A= mg ( h1-h2)= mgh1- mgh2, A= -(mgh2-mgh1), Eп=mgh
Знак «минус» означает, что в результате действия силы тяжести потенциальная энергия тела в поле тяготения уменьшается.

2) Потенциальная энергия деформированной пружины.
![]()
A = Fср (x1-x2),
Fср=
, A= -(
-
.
Следовательно,
Eп=
.
Один вид движения материи может переходить в другой и наоборот. Само движение, как форма существования материи, - неуничтожимо. Поэтому в различных процессах должна сохраняться и её характеристика – энергия.
Энергия не создаётся и не исчезает, а лишь передаётся от одного тела к другому или превращается из одного вида в другой в равных количествах.
- (Ep2 - Ep1) = Eк2 - Eк1, Eк1 + Ep1 = Eк2 + Ep2
Eк+Ep= const
Задание 1. Ответьте на вопросы:
Методические указания
При решении задач на применение закона превращения и сохранения энергии необходимо:
Примеры решения задач
Задача 1. Камень брошен вертикально вверх со скоростью 16 м/с. На какой высоте кинетическая энергия камня будет равна его потенциальной энергии? Сопротивлением воздуха пренебречь.
|
Дано: |
Решение: |
|
|
Применяя закон сохранения энергии: |
|
|
Eк1 + Ep1 = Eк2 + Ep2 |
|
|
Т.к. камень брошен с земли, то |
|
Найти: |
Eк1 = Eк2 + Ep2 |
|
h2-? |
|
|
|
|
|
|
Следовательно, |
|
|
|
|
Ответ: |
|
Задача 2. Из пружинного пистолета стреляют шариком вертикально вверх. Шарик поднялся на высоту 1 м. Определить деформацию пружины перед нажатием курка, если коэффициент жёсткости пружины 400 Н/м, а масса шарика 0,01 кг. Принять g=10 м/с2.
|
Дано: |
Решение: |
|
m=0,01 кг |
Работа силы тяжести при перемещении шарика внутри ствола пистолета |
|
k=400 Н/м |
незначительна, поэтому ею в данном случае можно пренебречь. |
|
h= 1 м |
Воспользуемся законом сохранения энергии. |
|
g=10 м/с2 |
Шарик приходит в движение за счёт энергии сжатой пружины, т.е.: |
|
Найти: |
|
|
x-? |
|
|
|
Но при полёте вверх кинетическая энергия шарика переходит в потенциальную энергию. Принимая, что в начальной точке свободного |
|
|
полёта шарика потенциальная энергия была равна нулю Ep1=0, получим: |
|
|
|
|
|
|
|
|
x= |
|
|
x= |
|
Ответ: |
x=2,2 см |
Задача 3. Мяч массой 100 г брошен вертикально вверх со скоростью 20 м/с. Чему равна его потенциальная энергия в высшей точке подъёма? Сопротивлением воздуха не учитывать.
|
Дано: |
СИ: |
Решение: |
|
m=100 г |
0,1 кг |
Согласно закону сохранения энергии: |
|
|
|
Eк1 + Ep1 = Eк2 + Ep2 |
|
|
|
Но на поверхности Земли
|
|
|
|
В верхней точке подъёма |
|
Найти: |
|
|
|
|
|
Получим: Eк1= Ep2 |
|
|
|
|
|
|
|
|
|
Ответ: |
|
|
Задание 2. Решите количественные задачи
Задача
1. Пружину игрушечного пистолета сжимают на длину x и совершают выстрел в
горизонтальном направлении; при этом шарик массой m вылетает со скоростью
.
Жёсткость пружины пистолета равна k. Определите значение величины, обозначенной
«?».
|
Вариант |
1 |
2 |
3 |
4 |
5 |
6 |
7 |
8 |
9 |
10 |
|
x, см |
? |
3 |
4 |
5 |
? |
4 |
5 |
3 |
? |
5 |
|
m, г |
5 |
? |
6 |
5 |
4 |
? |
5 |
4 |
6 |
? |
|
|
5 |
6 |
? |
4 |
6 |
4 |
? |
6 |
4 |
5 |
|
k, Н/м |
150 |
200 |
250 |
? |
200 |
250 |
150 |
? |
250 |
150 |
Задача
2. Камень массой m брошен вертикально вверх. Начальная скорость камня
, начальная кинетическая
энергия E0. На высоте h скорость камня
.
Определите значения величин, обозначенных «?». Сопротивление воздуха не
учитывайте, ускорение свободного падения примите равным 10 м/с2.
|
Вариант |
1 |
2 |
3 |
4 |
5 |
6 |
7 |
8 |
9 |
10 |
|
m, кг |
? |
0,3 |
0,4 |
? |
0,25 |
0,3 |
? |
0,2 |
0,2 |
? |
|
|
12 |
? |
? |
? |
8 |
10 |
15 |
? |
? |
? |
|
E0, Дж |
14,4 |
15 |
45 |
16,4 |
? |
? |
22,5 |
40 |
30 |
12,4 |
|
h, м |
6 |
4 |
? |
8 |
3 |
? |
? |
10 |
? |
12 |
|
|
? |
? |
10 |
2 |
? |
3 |
6 |
? |
2 |
3 |
Задача
3. Шайба массой m соскальзывает с наклонной плоскости высотой h и имеет у
основания плоскости скорость
. Количество теплоты,
выделившееся при этом за счёт трения, равно Q. Определите значение величины,
обозначенной «?». Ускорение свободного падения примите равным 10 м/с2.
|
Вариант |
1 |
2 |
3 |
4 |
5 |
6 |
7 |
8 |
9 |
10 |
|
m, кг |
0,16 |
? |
0,2 |
0,16 |
0,18 |
? |
0,16 |
0,18 |
0,2 |
? |
|
h, см |
? |
50 |
60 |
70 |
? |
60 |
70 |
50 |
? |
70 |
|
|
3,2 |
2,3 |
2 |
? |
2,4 |
2,5 |
2,3 |
? |
2,6 |
2,6 |
|
Q, Дж |
0,3 |
0,4 |
? |
0,6 |
0,4 |
0,5 |
? |
0,7 |
0,5 |
0,6 |
Задача 4. Тело падает вертикально вниз. На высоте h1 оно имеет скорость V1 , а на высоте h2 - скорость V2. Масса тела равна m. Сила сопротивления воздуха совершает работу Аc . Определите значение величины, обозначенной «?».
|
Вариант |
1 |
2 |
3 |
4 |
5 |
6 |
7 |
8 |
9 |
10 |
|
h1, м |
? |
5,5 |
7 |
4 |
3,5 |
4,5 |
7 |
5 |
10 |
9 |
|
m, кг |
2 |
? |
2 |
3 |
10 |
5 |
5 |
3 |
10 |
? |
|
|
0 |
2 |
? |
5 |
4 |
2,5 |
5 |
4 |
? |
0 |
|
h2, м |
1,5 |
1 |
3 |
? |
1,5 |
2 |
4,5 |
? |
8 |
0 |
|
|
2 |
4 |
5 |
5 |
? |
3,5 |
? |
8 |
6 |
3 |
|
Aс, Дж |
26 |
146 |
64 |
60 |
100 |
? |
65 |
18 |
145 |
171 |
Задача
5. Небольшая тележка массой m с маленькими колёсами скатывается с горки высотой
h и на горизонтальном участке сталкивается с неподвижной тележкой массой M.
После столкновения тележки движутся вместе со скоростью
.
Определите
значение величины, обозначенной «?». Сопротивление не учитывайте, ускорение
свободного падения примите равным 10 м/с2.
|
Вариант |
1 |
2 |
3 |
4 |
5 |
6 |
7 |
8 |
9 |
10 |
|
m, кг |
2 |
2,5 |
1,5 |
? |
2,5 |
1,5 |
2 |
? |
1,5 |
2 |
|
h, м |
1 |
1,5 |
? |
2,5 |
1,5 |
2 |
? |
1,5 |
2 |
2,5 |
|
M, кг |
3 |
? |
3,5 |
4 |
3,5 |
? |
4 |
3 |
4 |
? |
|
|
? |
2,3 |
1,6 |
3 |
? |
1,9 |
2,1 |
2,7 |
? |
2,4 |
Раздел 2 Молекулярная физика. Термодинамика
Тема 2.1 Молекулярно-кинетическая теория
Практическая работа № 6 Графическое решение газовых законов
Цель работы: закрепить знания об уравнении состояния идеального газа, научиться применять газовые законы при решении задач.
Основные понятия и законы
Состояние некоторой массы газообразного вещества характеризуют зависимыми друг от друга физические величины, называемые параметрами состояния. К ним относятся объём V, давление р, температура T.
Уравнение состояния идеального газа - уравнение, которое связывает между собой пять параметров идеального газа: массу (m), молярную массу (М), температуру (Т), давление (P) и объем (V). Это уравнение было получено экспериментально, но т.к. трудно провести эксперимент с изменением пяти параметров, то первоначально были установлены частные газовые законы, когда три параметра фиксировались, и определялась взаимосвязь двух других.
Всякое изменение состояния тела (системы тел) называется термодинамическим процессом.
Для изучения и сравнения различных термодинамических процессов их изображают графически.
Изопроцессами называют термодинамические процессы, протекающие в системе с неизменной массой при постоянном значении одного из параметров состояния системы.
Процесс, протекающий в газе, при котором объём остаётся постоянным, называется изохорным.
Закон Шарля: давление газа данной массы при постоянном объёме возрастает линейно с увеличением температуры.
;
; ( V=const,
m=const).

Процесс, протекающий в газе, при котором давление остаётся постоянным, называется изобарным.
Закон Гей-Люссака: объем газа данной массы при постоянном давлении возрастает линейно с увеличением температуры.
где t - температура газа по шкале Цельсия;
V0- объем данной массы газа при 0°С;
α -термический коэффициент объемного расширения.

Процесс, протекающий в газе, при котором температура остаётся постоянным, называется изотермическим.
Закон Бойля-Мариотта: давление газа данной массы при постоянной температуре убывает с увеличением объема.
;
;
(T=const, m=const).

Для произвольной массы m газа с молярной массой M справедливо уравнение Менделеева - Клапейрона:
pV=
RT, где
R=8,31
—
молярная (универсальная) газовая постоянная.
В другом виде уравнение состояния идеального газа можно записать в виде:
р=nkT,
где n=
концентрация
газа, то есть число частиц в единице объёма газа,
NA – постоянная Авогадро, k – постоянная Больцмана.
Закон Дальтона (давление смеси химически не взаимодействующих газов):
![]()
где Pi - парциальное давление, N -количество газов в смеси.
Задание 1. Ответьте на вопросы:
Методические указания
При решении задач на газовые законы, нужно установить изменяется ли масса газа при переходе из одного состояния в другое. Если масса газа остаётся постоянной, можно записать уравнение Клапейрона (уравнения объединённого газового закона). Если же при постоянной массе в данном процессе не изменяется какой-либо из параметров p, V или T (давление, объём, температура), применяются уравнения соответствующего закона (Гей-Люссака, Шарля или Бойля-Мариотта). Если в двух состояниях масса газа разная, для каждого состояния записывают уравнение Менделеева - Клапейрона. Затем систему уравнений решают относительно искомой величины.
Для решения задач всех групп можно рекомендовать такую последовательность:
-внимательно проанализировать условие задачи, установить, какой газ участвует в процессе, какие параметры меняются, какие - остаются постоянными;
-сделать, если возможно, схематический чертеж, указав при этом, какие параметры характеризуют каждое состояние;
-особое внимание уделить параметрам, заданным неявно; иногда для нахождения объема газа нужно использовать формулы геометрии, для нахождения давления газа на жидкость- закон Паскаля или соотношение p = p0+Pgh
-для каждого состояния записать нужные соотношения и решить полученную систему уравнений относительно искомой величины.
В группу выделены графические задачи, для решения которых следует хорошо знать графическое изображение на плоскости всех изопроцессов в различных координатных осях.
Примеры решения задач
Задача 1. Дан график изменения состояния идеального газа. Прочитать его и построить график этого процесса на диаграмме P,Т; V,T.

|
Решение: |
|
Процесс изменения состояния газа происходит при постоянном объёме: V=const –изохорный процесс. Давление возрастает P2>P1. |
|
Согласно
закону Шарля: |
|
Построим этот процесс в координатных осях V,T. |
|
Т.к. объём не изменяется, то изохора изображается прямой линией, параллельной оси ОТ. |
|
Учитывая, что в результате этого процесса температура увеличивается, расставим точки начала процесса – точка 1 – и окончание процесса – точка 2. |
|
|
|
Изохорное нагревание в координатных осях P,Т имеет следующий вид: |
|
|
Задача 2. На рисунке изображены процессы изменения состояния некоторой массы газа. Назовите эти процессы. Изобразите графики процессов в системе координат P,T и V,T.

|
Решение: |
|
1) Газ переходит из состояния 1 в состояние 2. V=const, объём не меняется,
процесс изохорный. Из графика видно, что давление газа уменьшается, т.е.P1>P2.
Согласно закону Шарля: Следовательно, переход газа из состояния 1 в 2 – изохорное охлаждение. |
|
2) Газ переходит из состояния 2 в состояние 3. P=const – давление не меняется. Объём газа увеличивается, V3>V2. Согласно закону Гей-Люссака: По рисунку видно, что T1=T3 – точки лежат на изотерме, т.е. в состояниях 1 и 3; температура газа одинакова. |
|
1) Координатные оси P, T. |
|
Переход 1→2. Отметим точки P1 и P2, учитывая, что P1>P2. Построим изохору 1-2. Отрезок 2-0 изображён пунктиром вблизи абсолютного нуля температур. |
|
Переход 2→3. Изобарный процесс 2-3 изобразится прямой линией, параллельной оси ОТ, при этом температура газа увеличивается. Учтём, что температура газа в состояниях 1 и 3 одинакова, то T1=T3. Поэтому точки 1 и 3 должны находиться на одной вертикальной линии. |
|
|
|
2) Координатные оси V, T. |
|
Переход 1→2. Изохорный процесс 1-2 изобразиться прямой, параллельной оси ОТ, учитывая, что температура уменьшается. Отметим точку V2, причём V2<V3. |
|
Переход 2→3. Изобара проходит через точки 0 и 2 до пересечения с прямой T1,3-1. Часть изобары 0-2 изображена пунктиром. Учтём также, что T1=T3.
|
Задача 3. На рисунке дан график изменения состояния идеального газа в координатных осях V, T. Представьте этот процесс на графиках в координатных осях P, V и P, T.

|
Решение: |
|
1) 1→2: P=const – изобарный процесс. V1<V2 – объём увеличивается. T1< T2 – температура увеличивается. Это изобарное расширение газа. |
|
2→3: T=const – изотермический процесс. V2>V3 – объём уменьшается. P2<P3 – давление увеличивается. Это изотермическое сжатие. |
|
3→1: V=const, объём не меняется, процесс изохорный. T3>T1- температура уменьшается. P3>P1 – давление уменьшается. Это изохорное охлаждение газа. |
|
2) Представим этот замкнутый процесс в координатных осях P, V. Изобарный процесс 1-2 изобразится прямой линией, параллельной оси 0V. Значения V1 и V2 определим по заданному графику. Значение P1 можно взять произвольно. Изотерма 2-3 – это гипербола, при построении которой учтём, объём газа уменьшается. Изохорный процесс при уменьшении температуры сопровождается уменьшением давления, поэтому на графике он изображён вертикальной линией 3-1, параллельной оси 0P. |
|
|
|
3) При построении графика в координатных осях P, T сначала отметим точки T1 и T2, значение P1 выберем произвольно. Изобарный процесс 1-2 изобразится прямой линией, параллельной оси 0T. Изотерма 2-3 изобразится вертикальной линией, причём объём уменьшается, а давление увеличивается. Точка 3 должна находиться на изотерме T2 – 2 и на изохоре, часть которой 0-1 изображена пунктиром. Продолжая прямую 0-1 до пересечения с прямой T2 – 2, найдём точку 3. После этого ясно, что изохорный процесс изобразится отрезком 3-1. |
|
|
Задание 2. Решите количественные задачи
Задача 1. На рисунке изображены в одной из трёх возможных систем координат (pV, VT, pT) графики процессов с газом некоторой массы. Начертите графики процессов в двух других системах координат. Номера вариантов указаны под графиками.


![]()
Вариант 5 Вариант 6
Задача 2. На рисунке изображены в одной из трёх возможных систем координат (pV, VT, pT) графики процессов с газом некоторой массы. Начертите график процесса, приведённый в вашем варианте, в двух других системах координат. Номера вариантов указаны под графиками.



Задача 3. Представьте заданный график в недостающих координатах (PV, PT, VT).
|
1 PT
|
2 VT
|
3 PT
|
4 VT
|
|
5 PT
|
6 VT
|
7
PT |
8 VT |
|
9 PT
|
10 VT
|
||
Практическая работа № 7 Изменение внутренней энергии тела в процессе совершения работы
Цель работы:
- закрепить умение применять формулы для расчёта количества теплоты, выделяющейся или поглощающейся в процессах нагревания и охлаждения, парообразования и конденсации, плавления и кристаллизации, а также выделяющейся при сгорании топлива; уравнение теплового баланса при решении задач;
- способствовать развитию умения логического мышления;
-способствовать развитию познавательных способностей, самостоятельности, ответственности.
Основные понятия и формулы
Количество теплоты – энергия, переданная системе или полученная системой при теплообмене.
[Q] = Дж
Теплоемкость тела массы m:
C = c∙m
где с – удельная теплоемкость вещества, Дж/кг·К.
Количество теплоты, необходимое для нагревания тела массой m от температуры t1 до температуры t2 (или выделяемое телом при охлаждении):
Q = c∙m(t2 – t1)
Количество теплоты, необходимое для плавления кристаллического тела массой m, нагретого до температуры плавления (или выделяющееся при его кристаллизации):
Q=λm,
где λ- удельная теплота плавления.
Количество теплоты,
необходимое для испарения жидкости массой m,
нагретой до температуры кипения (или выделяющееся при конденсации):
Q=r·m,
где r - удельная теплота парообразования.
Количество теплоты,
выделяющееся при полном сгорании топлива
массой m:
Q= q·m,
где q - удельная теплота сгорания топлива.
Уравнение теплового баланса:

Если в изолированной системе тел не происходит никаких превращений энергии, кроме теплообмена, то количество теплоты, отданное телами, внутренняя энергия которых уменьшается, равно количеству теплоты, полученному телами, внутренняя энергия которых увеличивается.
Задание 1. Ответьте на вопросы:
Методические указания
Если в задаче рассматриваются процессы теплообмена в изолированной системе тел, когда за счет уменьшения внутренней энергии одних тел увеличивается внутренняя энергия других, то эти задачи решаются путем применения уравнений:
![]()
Рекомендуется следующий порядок решения этих задач:
1) внимательно изучив условие задачи, следует установить, какие тела нагреваются, а какие - остывают, обратив особое внимание на то, не происходят ли в процессе теплообмена агрегатные превращения тел;
2) составить уравнение
теплового баланса либо в виде
, либо в виде
,
где
–
количество теплоты, выделяющееся при остывании охлаждающихся тел;
– количество теплоты, поглощаемое нагревающимися телами.
Применяя это уравнение, нужно иметь в виду, что в формуле
для нахождения
следует всегда из большей
температуры вычитать меньшую.
Примеры решения задач
Задача 1. В калориметр теплоемкостью 2000 Дж/К, содержащий 1 л (воды при температуре 300 К, влили 20 кг расплавленного свинца при температуре 600 К. Найти массу испарившейся воды, если известно, что удельная теплота плавления свинца 25 кДж/кг×К, удельная теплота парообразования воды 2,3 МДж/кг, удельная теплоемкость свинца 130 Дж/кгК, а воды — 4200 Дж/кг×К. Считать, что система калориметр - вода- свинец- пар теплоизолирована.
|
Дано: С = 2000 Дж/К mв =1 кг mсв =20 кг T1 = 300 К T2 = 100 ˚C = 373 К T3 = 600 К l = 25 кДж/кг с1 = 130 Дж/кг×К с2 = 4200 Дж/кг×К |
Решение: В теплоизолированной системе внутренняя энергия не изменяется, поэтому тепловые процессы, происходящие в ней, можно описать уравнением теплового баланса с учетом агрегатных превращений. Внутренняя энергия свинца, от К дающего теплоту, уменьшается (свинец кристаллизуется, а затем охлаждается до температуры кипения воды), а внутренняя энергия калориметра, воды и пара, получающих теплоту, увеличивается (калориметр и вода нагреваются; до температуры кипения воды, после чего часть воды испаряется). Составим уравнение теплового баланса
|
|
m - ? |
где
;
.
Подставляя эти выражения в (1), получим:
![]()
кг
Ответ: m = 0,227 кг.
Задача 2. В латунный калориметр массой 150 г, содержащий 200 г воды при 15 0С, опустили железную гирю массой 260 г при температуре 100 0С. Определить общую установившуюся температуру. Потери тепла не учитывать.
|
Дано: |
СИ: |
Решение: |
|
mк=150 г |
0,15 кг |
В теплообмене участвуют три тела: калориметр, вода и железная гиря. Можно рассматривать эту систему как замкнутую. |
|
mв=200 г |
0,2 кг |
Охлаждение железной гири: |
|
tв=15 0С |
|
|
|
Tв=288 К |
|
Нагревание воды: |
|
Tк=Tв |
|
Нагревание калориметра: |
|
mг=260 г |
0,26 кг |
Запишем уравнение теплового баланса: |
|
tг=100 0С |
|
|
|
Tг=373 К |
|
Подставим в уравнение выражение для количества теплоты: |
|
cк=380 Дж/кг×К |
|
|
|
cв=4200 Дж/кг×К |
|
Преобразуем выражение, раскрывая скобки и приводя подобные слагаемые. Найдём из уравнения установившуюся температуру. |
|
cг=460 Дж/кг×К |
|
T= |
|
Найти: |
|
T= |
|
T -? |
|
t=298-273=25 0С |
|
Ответ: |
T=298 К или t=25 0С |
|
Задача 3. В сосуд, содержащий 0,5 кг воды и 20 г льда при 273 К, было введено определённое количество пара при 373 К. В результате этого весь лёд растаял и вода нагрелась до 190С. Определите массу пара.
|
Дано: |
СИ: |
Решение: |
|
mв=0,5 кг |
|
В теплообмене участвуют лёд, вода и пар. Пар, попадая в воду, |
|
mл=20 г |
0,02 кг |
начинает конденсироваться, выделяя количество теплоты. |
|
Tл=Tв=273 К |
|
Вода, полученная из пара, охлаждаясь, выделяет количество теплоты. Вся выделенная энергия идёт на плавление льда и |
|
Tп=373 К |
|
и нагревание воды, полученной из льда и воды в сосуде, до |
|
T2=292 К |
|
конечной температуры смеси T2. С телами данной системы |
|
cв=4200 Дж/кг×К |
|
происходят пять физических процессов: Конденсация пара. Энергия
выделяется: |
|
λ=3,3·105Дж/кг |
|
Охлаждение воды, полученной из пара, до температуры T2: |
|
r=2,3·106 Дж/кг |
|
|
|
Найти: |
|
Плавление льда, энергию лёд
получает: |
|
mп-? |
|
Нагревание воды, полученной из льда до температуры T2. |
|
|
|
|
|
|
|
Нагревание воды в сосуде до T2. |
|
|
|
|
|
|
|
Запишем уравнение теплового баланса с учётом знаков полученного и отданного количество теплоты: |
|
|
|
|
|
|
|
Преобразуем выражение относительно искомой величины: |
|
|
|
|
|
|
|
|
|
Ответ: |
|
|
Задание 2. Решите количественные задачи
Задача 1. При охлаждении металлической детали массой m от температуры t1 до температуры t2 выделяется количество теплоты Q. Удельная теплоёмкость металла c. Определите значение величины, обозначенной «?». Во сколько раз изменится количество теплоты, если массу детали увеличить в α раз?
|
Вариант |
1 |
2 |
3 |
4 |
5 |
6 |
7 |
8 |
9 |
10 |
|
m, кг |
? |
3,5 |
2 |
5 |
1,5 |
? |
4 |
3,5 |
2 |
0,5 |
|
t1, 0С |
400 |
? |
420 |
230 |
510 |
600 |
? |
210 |
550 |
450 |
|
t2, 0С |
210 |
150 |
? |
120 |
90 |
450 |
50 |
? |
150 |
50 |
|
Q, кДж |
145 |
68 |
600 |
? |
145 |
110 |
125 |
105 |
? |
92 |
|
c, Дж/кг·г |
380 |
130 |
880 |
230 |
? |
460 |
130 |
230 |
460 |
? |
|
α |
1,5 |
2 |
2,5 |
3 |
1,5 |
2 |
2,5 |
3 |
3,5 |
2 |
Задача 2. При сгорании топлива объёмом V выделяется количество теплоты Q. Плотность топлива ρ, удельная теплота сгорания q. Определите значение величины, обозначенной «?».
|
Вариант |
1 |
2 |
3 |
4 |
5 |
6 |
7 |
8 |
9 |
10 |
|
V, л |
? |
3 |
4,5 |
1,5 |
? |
4 |
2 |
0,5 |
? |
3,5 |
|
Q, МДж |
60 |
? |
145 |
47,3 |
53 |
? |
67,7 |
18,7 |
115 |
? |
|
ρ, г/см3 |
0,68 |
0,8 |
? |
0,7 |
0,79 |
0,71 |
? |
0,85 |
0,82 |
0,79 |
|
q, МДж/кг |
44 |
42 |
43 |
? |
27 |
46 |
47 |
? |
46 |
27 |
Задача 3. При конденсации стоградусного водяного пара массой mп, выделяется количество теплоты, достаточное для плавления льда массой mл, и нагревания полученной при этом воды до температуры t. Определите значение величины, обозначенной «?». Начальная температура льда 0 0С.
|
Вариант |
1 |
2 |
3 |
4 |
5 |
6 |
7 |
8 |
9 |
10 |
|
mп, г |
40 |
30 |
? |
35 |
25 |
? |
45 |
50 |
? |
40 |
|
mл, г |
150 |
? |
200 |
100 |
? |
150 |
250 |
? |
250 |
200 |
|
t, 0С |
? |
80 |
40 |
? |
20 |
50 |
? |
60 |
30 |
? |
Задача 4. В воду массой m1, взятую при температуре t1, бросили кусок льда массой m2, имеющий температуру t2. Если через воду пропустить 100 – градусный водяной пар массой m3, то температура смеси станет равной t. Определите значение величины, обозначенной «?». (Потери тепла не учитывайте)
|
Вариант |
1 |
2 |
3 |
4 |
5 |
6 |
7 |
8 |
9 |
10 |
|
m1, кг |
? |
1,5 |
2 |
1 |
1,5 |
3 |
? |
3 |
1,5 |
1 |
|
t1, 0С |
20 |
? |
30 |
15 |
25 |
40 |
45 |
? |
60 |
65 |
|
m2, кг |
0,1 |
0,1 |
? |
0,05 |
0,1 |
0,2 |
0,2 |
0,3 |
? |
0,05 |
|
t2, 0С |
0 |
-5 |
-10 |
? |
-3 |
-5 |
-10 |
-4 |
-20 |
? |
|
m3, г |
20 |
30 |
10 |
10 |
? |
40 |
30 |
10 |
50 |
20 |
|
t, 0С |
25 |
27 |
25 |
16,5 |
0 |
? |
40 |
0 |
40 |
66 |
Тема 2.3 Основы термодинамики
Практическая работа № 8 Основы термодинамики
Цель работы:
- научиться применять первый закон термодинамики при решении задач;
- научиться применять систему знаний на расчет теплового двигателя;
- способствовать развитию умения логического мышления.
- способствовать развитию познавательных способностей, самостоятельности, ответственности.
Методические указания
Решение задач этой темы основано на использовании первого закона термодинамики. При решении задач рекомендуется:
или
,
где А – работа внешних сил над газом, А' – работа газа над внешними силами и А' = -А.
1. В изохорном процессе (V = const) газ работы не совершает, A = 0. Следовательно,
)
Здесь U (T1) и U (T2) – внутренние энергии газа в начальном и конечном состояниях. При изохорном нагревании тепло поглощается газом (Q > 0), и его внутренняя энергия увеличивается. При охлаждении тепло отдается внешним телам (Q < 0).
2. В изобарном процессе (p = const) работа, совершаемая газом, выражается соотношением
![]()
Первый закон термодинамики для изобарного процесса дает:
![]()
При изобарном расширении Q > 0 – тепло поглощается газом, и газ совершает положительную работу. При изобарном сжатии Q < 0 – тепло отдается внешним телам. В этом случае A < 0. Температура газа при изобарном сжатии уменьшается, T2 < T1; внутренняя энергия убывает, ΔU < 0.
3. В изотермическом процессе температура газа не изменяется, следовательно, не изменяется и внутренняя энергия газа, ΔU = 0.
Первый закон термодинамики для изотермического процесса выражается соотношением
![]()
Количество теплоты Q, полученной газом в процессе изотермического расширения, превращается в работу над внешними телами. При изотермическом сжатии работа внешних сил, произведенная над газом, превращается в тепло, которое передается окружающим телам
4. В адиабатическом процессе Q = 0; поэтому первый закон
термодинамики принимает вид
,
т. е. газ совершает работу за счет убыли его внутренней энергии.
5. В задачах на расчет КПД тепловых двигателей нужно применить следующие формулы
,
где Q1- количество теплоты, отданное холодильнику (Дж), Q2- количество теплоты, полученное нагревателем (Дж).
,
где Т1 –температура нагревателя (К), Т2 – температура холодильника (К).
, где N - механическая
мощность (Вт), t – время (с), А' – работа газа (Дж).
Задание 1. Ответьте на вопросы:
1. Сформулируйте первый закон термодинамики.
2. Как применяется первый закон термодинамики к изопроцессам?
3. Какое устройство называют тепловым двигателем?
4. Какова роль нагревателя, холодильника и рабочего тела в тепловом двигателе?
5. Что называется коэффициентом полезного действия двигателя?
6. Чему равно максимальное значение коэффициента полезного действия теплового двигателя?
7. Каковы основные направления борьбы с отрицательными последствиями применения тепловых двигателей?
Примеры решения задач
Задача 1. Для изобарного нагревания газа, количество вещества которого 400 моль, на 300 К ему сообщили количество теплоты 5,4 МДж. Определите работу газа и приращение его внутренней энергии.
|
Дано: |
СИ: |
Решение: |
|
P=const |
|
Запишем первый закон термодинамики: |
|
ν=400 моль |
|
|
|
∆T=300 К |
|
Работа газа при постоянном давлении равна |
|
Q=5,4 МДж |
5,4·106 Дж |
|
|
Найти: |
|
Воспользуемся уравнением Менделеева - Клапейрона: |
|
|
|
|
|
∆U-? |
|
Приращение или изменение внутренней энергии системы: |
|
|
|
∆U=Q- |
|
|
|
Вычислим: |
|
|
|
∆U= |
|
Ответ: |
|
|
Задача 2. Идеальный тепловой двигатель совершает за один цикл работу 50 кДж. Найти количество теплоты, отдаваемое за один цикл холодильнику, если температура нагревателя 227 °С, а температура холодильника 27 0С.
|
Дано: А = 50 кДж t1 = 227°С = 500К t2 = 27°С = 300К |
Решение: К.п.д. идеального двигателя,
С другой стороны,
|
|
Q2 - ? |
η Так как работа двигателя A = Q1 – Q2, то
кДж.
Ответ: Q2 = 75 кДж.
Задача 3. В паровой турбине расходуется дизельное топливо массой 0,35 кг на 1 кВт·ч мощности. Температура поступающего в турбину пара 250 0С, температура холодильника 30 0С. Вычислите фактический КПД турбины и сравните его с КПД идеальной тепловой машины, работающей при тех же температурных условиях.
|
Дано: |
СИ: |
Решение: |
|
A=1 кВт·ч |
3,6·106Вт·с |
Для реальной тепловой машины |
|
m=0,35 кг |
|
При сгорании топлива выделяется энергия Q=qm. |
|
T1 =523 К |
|
Для дизельного топлива определим по таблице q=42 ·106Дж/кг. |
|
T2=303 К |
|
Тогда |
|
Найти: |
|
КПД идеальной тепловой машины |
|
η-? |
|
|
|
ηmax-? |
|
Вычислим: |
|
|
|
|
|
|
|
ηmax |
|
Ответ: |
η= 24 %, ηmax=42 % |
|
Задание 2. Решите количественные задачи
Задача 1. Количество теплоты, полученное газом - Q , работа газа - A' , работа внешних сил – A, изменение внутренней энергии газа - ∆U
|
Вариант |
процесс |
Q , кДж |
A' , кДж |
A, кДж |
∆U, кДж |
|
1 |
Изотерм. |
10 |
? |
? |
? |
|
2 |
Изохор. |
? |
? |
? |
5 |
|
3 |
Адиаб. |
? |
-4 |
? |
? |
|
4 |
Изотерм |
7 |
? |
? |
? |
|
5 |
Изохор. |
? |
? |
? |
-5 |
|
6 |
Адиаб. |
? |
? |
2 |
? |
|
7 |
Изотерм |
2 |
? |
? |
? |
|
8 |
Изохор. |
4 |
? |
? |
? |
|
9 |
Адиаб. |
? |
3 |
? |
? |
|
10 |
Изотерм |
? |
? |
10 |
? |
Задача 2. В паровую турбину от нагревателя за время t поступает количество теплоты Q. Мощность турбины N. КПД турбины η. Определите значение величины, обозначенной «?».
|
Вариант |
1 |
2 |
3 |
4 |
5 |
6 |
7 |
8 |
9 |
10 |
|
N, МВт |
200 |
? |
400 |
300 |
400 |
? |
300 |
200 |
300 |
? |
|
t, с |
15 |
40 |
? |
30 |
20 |
60 |
30 |
40 |
30 |
20 |
|
Q, ГДж |
? |
40 |
20 |
60 |
? |
80 |
? |
80 |
? |
30 |
|
η |
0,15 |
0,10 |
0,20 |
? |
0,20 |
0,15 |
0,25 |
? |
0,25 |
0,20 |
Задача 3. При температуре нагревателя tн и температуре холодильника tх коэффициент полезного действия идеального теплового двигателя равен η. Определите значение величины, обозначенной «?».
|
Вариант |
1 |
2 |
3 |
4 |
5 |
6 |
7 |
8 |
9 |
10 |
|
tн, 0С |
800 |
650 |
? |
700 |
850 |
? |
600 |
950 |
? |
900 |
|
tх, 0С |
100 |
? |
70 |
50 |
? |
40 |
150 |
? |
60 |
50 |
|
η |
? |
0,63 |
0,58 |
? |
0,69 |
0,71 |
? |
0,70 |
0,51 |
? |
Задача 4. Идеальной тепловой машиной при поступлении от нагревателя количества теплоты Qн совершается работа А и при этом количество теплоты, отдаваемое холодильнику, составляет Qх. Температура нагревателя Тн, температура холодильника Тх. Определите значение величин, обозначенных «?».
|
Вариант |
1 |
2 |
3 |
4 |
5 |
6 |
7 |
8 |
9 |
10 |
|
Qн,кДж |
20 |
? |
30 |
? |
50 |
? |
40 |
50 |
? |
60 |
|
А, кДж |
8 |
20 |
? |
27 |
? |
37 |
22 |
? |
? |
30 |
|
Qх,кДж |
? |
20 |
13 |
? |
23 |
33 |
? |
? |
35 |
? |
|
Тн, К |
500 |
? |
700 |
450 |
? |
750 |
? |
900 |
650 |
800 |
|
Тх, К |
? |
300 |
? |
250 |
300 |
? |
250 |
300 |
300 |
? |
Задача 5. Температура нагревателя идеальной тепловой машины равна t1, а температура холодильника t2. Количество теплоты, получаемое машиной от нагревателя за 1 с, равно Q1, количество теплоты, отдаваемое ею холодильнику за 1 с, равно Q2. КПД и мощность машины равны соответственно η и N. Вычислите значения величин, обозначенных «?».
|
Вариант |
1 |
2 |
3 |
4 |
5 |
6 |
7 |
8 |
9 |
10 |
|
t1,0С |
300 |
400 |
? |
350 |
250 |
150 |
? |
? |
180 |
190 |
|
t2,0С |
20 |
? |
40 |
? |
17 |
? |
30 |
27 |
25 |
? |
|
Q1,кДж/с |
5 |
10 |
15 |
20 |
? |
? |
? |
17 |
? |
? |
|
Q2,кДж/с |
? |
? |
? |
12 |
20 |
2 |
5 |
10 |
? |
? |
|
η, % |
? |
30 |
35 |
? |
? |
20 |
30 |
? |
? |
30 |
|
N, кВт |
? |
? |
? |
? |
? |
? |
? |
? |
5 |
2 |
Раздел 3 Электричество и магнетизм
Тема 3.1 Электростатика
Практическая работа № 9 Определение основных характеристик электрического поля
Цель работы:
- закрепить умение применять формулу напряжённости электрического поля, закон Кулона, закон сохранения электрического заряда и принцип суперпозиции полей при решении задач;
- способствовать развитию умения логического мышления;
- способствовать развитию познавательных способностей, самостоятельности, ответственности.
Основные понятия и формулы
Электростатика – раздел физики, изучающий неподвижные электрические заряды.
Электрический заряд – величина, характеризующая способность частицы вещества к электрическому взаимодействию.
Закон сохранения электрического заряда: в замкнутой (электрически изолированной) системе алгебраическая сумма зарядов всех частиц останется неизменной.
Закон Кулона: сила взаимодействия двух неподвижных точечных зарядов прямо пропорциональна произведению модулей зарядов и обратно пропорциональна квадрату расстояния между ними:
F=
, k =
, где k - коэффициент пропорциональности в СИ;
- диэлектрическая
проницаемость среды;
-
электрическая постоянная:
= 8,85·10-12Ф/м
Напряженностью в данной точке электростатического поля называют векторную физическую величину, равную отношению силы, действующей, в данной точке на точечный пробный заряд, к этому заряду.
=
,
где F - сила, с которой поле действует на положительный точечный заряд qo, помещенный в эту точку.
Принцип суперпозиции полей: если в данной точке пространства различные заряженные частицы создают поля, напряженности которых E1, Е2..., Еn, то результирующая напряженность поля в этой точке
=
+
+… +
.
Поверхностная плотность электрического заряда
σ= q/S, где q - заряд, равномерно распределенный по поверхности тела площадью S.
Напряженность электростатического поля точечного заряда q на расстоянии r от него
E=
, где
- диэлектрическая проницаемость среды.
Напряженность электростатического поля бесконечной равномерно заряженной плоскости
E=
, где
- поверхностная плотность электрического
заряда.
Напряженность электростатического поля металлической заряженной сфера радиуса R на расстоянии r > R от центра сферы
E=
, где q-заряд сферы. Внутри сферы (r<R)
Е=О.
Задание 1. Ответьте на вопросы.
Методические указания
Задачи по электростатике удобно разделить на две группы. К первой группе можно отнести задачи на расчёт силовых и энергетических характеристик электростатического поля, ко второй – все задачи на равновесие либо движение заряженных тел (частиц) в электростатическом поле.
Задачи первой группы связаны с представлениями о существовании электростатического поля вокруг неподвижных заряженных тел и сводятся к нахождению основных характеристик поля. При их решении необходимо:
1) сделать рисунок, изобразив линии напряжённости электростатического поля и заряженные тела, помещённые в это поле;
2)
при
нахождении напряжённости поля в некоторой точке следует помнить, что это
векторная величина и направлена по касательной к линии напряжённости. Если поле
образовано точечным зарядом, то она направлена вдоль прямой, соединяющей заряд
и точку, в которой определяют
, от заряда, если q>0,
и к заряду, если q<0;
3)
если
поле создано системой точечных зарядов, то напряжённость поля рассчитывают
согласно принципу суперпозиции:
=
+
+… +
, не забывая, что это
геометрическая сумма. Следует правильно определить направление
:
для положительного точечного заряда вектор
направлен
по радиальной линии от заряда, для отрицательного – к заряду;
4) если при взаимодействии заряженных тел происходит перераспределение зарядов, то запишите закон сохранения зарядов.
Решение задач второй группы основано на применение законов механики с учётом закона Кулона и вытекающих из него следствий. Такие задачи рекомендуется решать в следующем порядке:
1) сделайте рисунок, изобразив все силы, действующие на заряженное тело, и запишите для него условие равновесия или основное уравнение динамики;
2)
выразите
силы электростатического взаимодействия через заряды или характеристики поля и
подставьте эти выражения в исходное уравнение. При этом надо помнить, что между
одноимёнными зарядами действуют силы отталкивания, а между разноимёнными -
силы притяжения. При вычислении в формулу закона Кулона подставляют абсолютные
значения зарядов, знаки зарядов учитывают только при определении направления
сил. Если известна напряжённость поля, то силу можно определить по формуле
= q
, учитывая, что
, если q>0 и
, если q<0;
3) при рассмотрении движения заряженных частиц в электростатическом поле следует выяснить характер движения и использовать кинематические и динамические уравнения движения или закон сохранения энергии;
4) запишите вспомогательные формулы, а полученную систему уравнения решите относительно неизвестной величины.
Примеры решения задач
Задача 1. Два одинаковых маленьких шарика, обладающих зарядом q1=6 мкКл и зарядом q2= -12 мкКл, находятся на расстоянии 60 см друг от друга. Определите силу взаимодействия между ними. Чему будет равен заряд каждого шарика, если их привести в соприкосновение и затем разъединить?
|
Дано: |
СИ: |
Решение: |
|
q1=6 мкКл |
6·10-6Кл |
|
|
q2=-12мкКл |
-12·10-6Кл |
|
|
r=60 см |
0,6 м |
Согласно закону Кулона сила взаимодействия: |
|
k=9·109Н·м2/Кл2 |
|
F= |
|
Найти: |
|
Разноимённые заряды притягиваются. |
|
F-? |
|
В результате соприкосновения шариков происходит перераспределение зарядов, после чего заряд каждого из |
|
|
|
шариков равен |
|
|
|
на |
|
|
|
Вычислим силу взаимодействия |
|
|
|
F= |
|
|
|
|
|
Ответ: |
F=1,8 Н; |
|
Задача 2. Маленький шарик массой 2·10-3 кг, подвешенный на тонкой шёлковой нити, несёт на себе заряд 3·10-7 Кл. На какое расстояние снизу к нему следует поднести другой маленький шарик с зарядом 5·10-7 Кл, чтобы натяжение нити уменьшилось в 2 раза?
|
Дано: |
Решение: |
|
m1=2·10-3 кг |
На шарик, подвешенный на нити, действуют
две силы: сила тяжести m |
|
q1=3·10-7 Кл |
и сила натяжения нити |
|
q2=5·10-7 Кл |
Шар неподвижен, следовательно, |
|
T2= |
Если на расстоянии r помещён заряд q2,
то на шарик действует ещё одна сила – Кулона, направленная вверх и равная F= |
|
g= 9,8 м/с2 |
Чтобы сила натяжения нити уменьшилась, заряд q2 должен быть того же знака, что и заряд q1. |
|
Найти: |
|
|
r-? |
|
|
|
|
|
|
|
|
|
Запишем условие равновесия шарика в этом случае: |
|
|
m |
|
|
Выберем направление оси Оy вертикально вверх и запишем это уравнение в проекциях на ось Оy. |
|
|
-mg+T2+Fк=0 |
|
|
Подставим данные задачи: -mg + |
|
|
-mg + |
|
Ответ: |
r=37 см
|
Задача 3. Два точечных заряда 6,7 и -13,3 нКл находятся на расстоянии 5 см друг от друга. Найти напряжённость электрического поля в точке, расположенной на расстоянии 3 см от положительного и 4 см от отрицательного.
|
Дано: |
СИ: |
Решение: |
|
q1=6,7 нКл |
6,7·10-9Кл |
|
|
q2=-13,3 нКл |
-13,3·10-9Клr |
|
|
r= 5см |
5·10-2 м |
|
|
r1= 3 см |
3·10-2 м |
|
|
r2=4 см |
4·10-2 м |
Согласно принципу суперпозиции полей напряжённость |
|
k=9·109Н·м2/Кл2 |
|
поля в точке А равна |
|
Найти: |
|
Т.к. заряды q1 и q2 точечные, то |
|
E-? |
|
E1= |
|
|
|
Из рисунка видно, что |
|
|
|
Рассмотрим треугольник AMN:
|
|
|
|
Найдём по теореме Пифагора: |
|
|
|
|
|
|
|
|
|
Ответ: |
E=100 кН/Кл |
|
Задание 2. Решите количественные задачи.
Задача
1. Два неподвижных точечных заряда
и
, находясь на расстоянии
r друг от друга, взаимодействуют с силой F. Определите значение величины,
обозначенной «?». Во сколько раз изменится сила взаимодействия зарядов, если
расстояние между ними увеличить в α раз?
|
Вариант |
1 |
2 |
3 |
4 |
5 |
6 |
7 |
8 |
9 |
10 |
|
|
4 |
5 |
? |
0,5 |
2 |
8 |
? |
6 |
3 |
6 |
|
|
6 |
? |
5 |
4 |
4 |
? |
3 |
0,5 |
10 |
? |
|
r, см |
? |
3 |
10 |
6 |
? |
5 |
2 |
3 |
? |
6 |
|
F, мкН |
135 |
200 |
36 |
? |
80 |
144 |
135 |
? |
75 |
45 |
|
α |
3 |
4 |
2 |
4 |
2 |
3 |
3 |
2 |
4 |
2 |
Задача
2. Двум одинаковым шарикам сообщили заряды
и
. Шарики приблизили друг
к другу до соприкосновения и затем развели на расстояние
.
При этом сила их кулоновского взаимодействия составила F. Определите значение
величины, обозначенной «?». Расстояние между шариками существенно больше их
размеров.
|
Вариант |
1 |
2 |
3 |
4 |
5 |
6 |
7 |
8 |
9 |
10 |
|
|
6 |
5 |
? |
-4 |
-2 |
12 |
? |
6 |
-4 |
25 |
|
|
-2 |
? |
-2 |
16 |
8 |
? |
6 |
-8 |
12 |
? |
|
l, см |
? |
10 |
4 |
3 |
? |
5 |
5 |
4 |
? |
10 |
|
F, мкН |
0,9 |
3,6 |
90 |
? |
360 |
90 |
14,4 |
? |
22,5 |
90 |
Задача
3. В вершинах А и В прямоугольного треугольника АВС (угол С – прямой)
находятся заряды
и
. Длины катетов АС и ВС
равны соответственно α и b. Напряжённость электрического поля в вершине С равна
E. Определите значение величины, обозначенной «?».
|
Вариант |
1 |
2 |
3 |
4 |
5 |
6 |
7 |
8 |
9 |
10 |
|
|
? |
30 |
40 |
50 |
70 |
? |
20 |
30 |
40 |
50 |
|
|
30 |
? |
50 |
60 |
80 |
20 |
? |
40 |
50 |
60 |
|
α, см |
2 |
3 |
? |
5 |
6 |
7 |
8 |
? |
3 |
4 |
|
b, см |
3 |
4 |
6 |
? |
8 |
9 |
10 |
4 |
? |
6 |
|
E,кН/Кл |
540 |
375 |
260 |
210 |
? |
29 |
39 |
710 |
440 |
? |
Задача 4. Шарик массой m и зарядом q подвешен на тонкой невесомой нити. Под ним расположен заряд q0 на расстоянии r. Сила натяжения нити равна Т. Определите значение величины, обозначенной «?».
|
Вариант |
1 |
2 |
3 |
4 |
5 |
6 |
7 |
8 |
9 |
10 |
|
q, нКл |
2 |
-3 |
? |
4 |
-1 |
10 |
? |
2 |
-1 |
2 |
|
m, мг |
10 |
? |
5 |
10 |
2 |
? |
5 |
4 |
2 |
2 |
|
q0, нКл |
4 |
2 |
-2 |
? |
4 |
1 |
2 |
1 |
? |
-1 |
|
Т, мН |
? |
0,04 |
0,01 |
0,05 |
? |
0,02 |
0,04 |
? |
0,05 |
0,05 |
|
r, см |
3 |
5 |
2 |
1 |
2 |
9,5 |
3 |
4 |
3 |
? |
Практическая работа № 10 Движение заряженной частицы в электрическом поле
Цель работы: закрепить умение применять формулы потенциала электростатического поля; работы, совершаемой электростатическим полем, электроёмкости и энергии конденсатора при решении задач.
Основные понятия и формулы
Потенциал электростатического поля в данной точке
=
, где WP - потенциальная энергия, которой
обладает заряд qo, помещенный в эту точку.
Потенциал поля, созданного несколькими точечными зарядами, равен алгебраической сумме потенциалов полей, создаваемых в данной точке каждым зарядом:
,
где
> 0 при qi > 0;
<0 при qi < 0.
Потенциал электростатического поля точечного заряда q на расстоянии r от него
![]()
Потенциал электростатического поля металлической заряженной сферы радиуса R на расстоянии r > R от центра сферы
, где q - заряд сферы.
Внутри сферы потенциал во всех точках такой же, как на поверхности сферы (r =R).
Работа, совершаемая электростатическим полем при перемещении заряда q из точки с потенциалом 1 в точку с потенциалом 2,
![]()
Связь между напряженностью однородного электрического поля и разностью потенциалов выражается формулой
,
где
- разность потенциалов между точками,
находящимися одна от другой на расстоянии d вдоль линии напряженности поля.
Электрическая емкость проводника - физическая величина, равная отношению заряда q, сообщенного проводнику, к его потенциалу:
![]()
Электрическая емкость конденсатора
![]()
где q - заряд конденсатора, U - напряжение между обкладками конденсатора.
Ёмкость плоского конденсатора, площадь каждой пластины которого S, а расстояние между ними d
![]()
где –
диэлектрическая
проницаемость диэлектрика, заполняющего пространство
между пластинами.
Общая ёмкость конденсаторов, соединённых параллельно
![]()
Общая ёмкость конденсаторов, соединенных последовательно, определяется по формуле
![]()
Энергия электрического поля заряженного конденсатора ёмкостью С
![]()
где U - напряжение между его обкладками, q - заряд конденсатора.
Задание 1. Ответьте на вопросы.
Методические указания
Задачи по электростатике удобно разделить на две группы. К первой группе можно отнести задачи на расчёт силовых и энергетических характеристик электростатического поля, ко второй – все задачи на равновесие либо движение заряженных тел (частиц) в электростатическом поле.
Задачи первой группы связаны с представлениями о существовании электростатического поля вокруг неподвижных заряженных тел и сводятся к нахождению основных характеристик поля. При их решении необходимо:
1)
при
определении потенциала поля точечного заряда необходимо помнить, что знак
потенциала определяется знаком заряда (если q>0, то
и
если q<0, то
<0), а потенциал поля,
образованного несколькими точечными зарядами, определяется как алгебраическая
сумма:
;
2) при решении задач, в которых требуется определить потенциалы, энергии и другие характеристики системы тел сферических проводников, конденсаторов следует иметь в виду, что принцип суперпозиции, законы сохранения электрического заряда и энергии справедливы и здесь и их надо учитывать.
Решение задач второй группы основано на применение законов механики с учётом закона Кулона и вытекающих из него следствий. Такие задачи рекомендуется решать в следующем порядке:
1) сделайте рисунок, изобразив все силы, действующие на заряженное тело, и запишите для него условие равновесия или основное уравнение динамики;
2)
выразите
силы электростатического взаимодействия через заряды или характеристики поля и
подставьте эти выражения в исходное уравнение. При этом надо помнить, что между
одноимёнными зарядами действуют силы отталкивания, а между разноимёнными -
силы притяжения. При вычислении в формулу закона Кулона подставляют абсолютные
значения зарядов, знаки зарядов учитывают только при определении направления
сил. Если известна напряжённость поля, то силу можно определить по формуле
= q
, учитывая, что
, если q>0 и
, если q<0;
3) при рассмотрении движения заряженных частиц в электростатическом поле следует выяснить характер движения и использовать кинематические и динамические уравнения движения или закон сохранения энергии;
4) запишите вспомогательные формулы, а полученную систему уравнения решите относительно неизвестной величины.
Примеры решения задач
Задача 1. Какую скорость приобретает электрон, пролетевший ускоряющую разность потенциалов 104В?
|
Дано: |
Решение: |
|
U=104В |
При перемещении электрона электрическое поле совершает работу |
|
m=9,1·10-31 кг |
A=eU, равную изменению
его кинетической энергии A=∆Eк= |
|
e=1,6·10-19 Кл |
Электрон в поле движется равноускоренно под действие электрической |
|
|
силы F=eE, направленной противоположно вектору напряжённости поля. |
|
Найти: |
Принимая, что |
|
|
|
|
Ответ: |
|
Задача 2. Электрон начал двигаться по направлению силовых линий однородного электрического поля, напряжённость которого 120 В/м, имея начальную скорость 100 км/с. Какое расстояние пролетит электрон до момента, когда его скорость станет равной нулю? Какую разность потенциалов прошёл электрон? Удельный заряд электрона e/m=1,76·1011 Кл/кг.
|
Дано: |
СИ: |
Решение: |
|
E=120 В/м |
|
На электрон со стороны электрического поля действует |
|
|
105 м/с |
электрическая сила F=eE, направление которой противоположно направлению силовых линий поля. |
|
|
|
|
|
e/m=1,76·1011 Кл/кг |
|
|
|
Найти: |
|
|
|
S-? |
|
Эта сила сообщает электрону ускорение α, которое можно |
|
U-? |
|
определить, используя второй закон Ньютона |
|
|
|
F=mα
→α= |
|
|
|
Тогда α= |
|
|
|
равнозамедленном движении определим по формулам: |
|
|
|
|
|
|
|
Решая данную систему уравнений, найдём расстояние |
|
|
|
которое пролетит электрон до момента остановки. |
|
|
|
|
|
|
|
|
|
|
|
По определению разность
потенциалов |
|
|
|
Работу по перемещению заряда можно определить: |
|
|
|
|
|
|
|
|
|
|
|
|
|
Ответ: |
S |
|
Задание 2. Решите количественные задачи
Задача
1. Положительно заряженная частица с зарядом q и массой m влетает в однородное
электрическое поле с напряжённостью E так, что вектор начальной скорости
совпадает по направлению с вектором напряжённости электрического поля. За время
t скорость частицы увеличивается от начальной скорости
до скорости
.
Определите значение величины, обозначенной «?».
|
Вариант |
1 |
2 |
3 |
4 |
5 |
6 |
7 |
8 |
9 |
10 |
|
q, 10-19Кл |
1,6 |
3,2 |
1,6 |
4,8 |
1,6 |
? |
1,6 |
4,8 |
1,6 |
3,2 |
|
m, 10-27кг |
5,01 |
6,64 |
3,34 |
9,99 |
? |
11,6 |
9,99 |
11,6 |
1,67 |
6,64 |
|
E,кН/Кл |
50 |
80 |
70 |
? |
40 |
30 |
80 |
70 |
60 |
? |
|
t, мкс |
2 |
0,5 |
? |
1,5 |
0,52 |
7,25 |
2,2 |
1,3 |
? |
1,8 |
|
|
800 |
? |
600 |
700 |
500 |
200 |
300 |
? |
400 |
150 |
|
|
? |
35 |
19 |
50 |
25 |
32 |
? |
41 |
21 |
36 |
Задача
2. Частица с зарядом q, перемещаясь в электрическом поле из точки с потенциалом
в точку с потенциалом
, проходит разность
потенциалов (напряжение) U. При этом электрическим полем совершается работа A.
Определите значения величин, обозначенных «?».
|
Вариант |
1 |
2 |
3 |
4 |
5 |
6 |
7 |
8 |
9 |
10 |
|
q, 10-19Кл |
? |
1,6 |
3,2 |
4,8 |
? |
3,2 |
4,8 |
1,6 |
? |
4,8 |
|
|
200 |
? |
550 |
? |
? |
? |
780 |
600 |
850 |
? |
|
|
? |
300 |
? |
80 |
100 |
300 |
? |
? |
? |
250 |
|
U, В |
50 |
? |
? |
200 |
100 |
? |
? |
200 |
500 |
? |
|
A, 10-17Дж |
1,6 |
2,4 |
11,2 |
? |
4,8 |
6,4 |
24 |
? |
8 |
9,6 |
Задача
3. Электрический заряд q, находясь в точке электрического поля с потенциалом
,
обладает потенциальной энергией W. Определите значения величин, обозначенных
«?». Во сколько раз изменится потенциал данной точки электрического поля при
увеличении заряда q в α раз?
|
Вариант |
1 |
2 |
3 |
4 |
5 |
6 |
7 |
8 |
9 |
10 |
|
q, нКл |
30 |
40 |
? |
40 |
50 |
? |
50 |
20 |
? |
20 |
|
|
200 |
? |
400 |
300 |
? |
500 |
400 |
? |
200 |
500 |
|
W, мк Дж |
? |
6 |
10 |
? |
35 |
12,5 |
? |
9 |
7 |
? |
|
α |
2 |
4 |
6 |
8 |
2 |
4 |
6 |
8 |
2 |
4 |
Задача
4. Частица с зарядом q и массой m, начиная движение из состояния покоя в
однородном электрическом поле с напряжённостью E, приобретает скорость
,
пройдя расстояние d. При этом напряжение, ускоряющее частицу, составляет U.
Определите значения величин, обозначенных «?».
|
Вариант |
1 |
2 |
3 |
4 |
5 |
6 |
7 |
8 |
9 |
10 |
|
q, 10-19Кл |
? |
? |
3,2 |
? |
3,2 |
1,6 |
? |
1,6 |
? |
1,6 |
|
m, 10-27кг |
26,6 |
1,67 |
19,9 |
9,99 |
13,3 |
? |
16,6 |
23,2 |
105 |
179 |
|
E, кВ/м |
? |
2 |
? |
5 |
10 |
5 |
? |
20 |
5 |
? |
|
|
987,1 |
239 |
56,7 |
80 |
155 |
120 |
152 |
? |
55,2 |
? |
|
d, см |
10 |
? |
5 |
4 |
? |
6 |
3 |
2 |
? |
15 |
|
U, В |
400 |
300 |
? |
? |
? |
? |
600 |
? |
500 |
300 |
Задача 5. Электрон перемещается вдоль линий напряженности электрического поля из точки с потенциалом φ1 в точку с потенциалом φ2 . При этом совершается работа А. Расстояние между точками d . Напряженность поля Е. Энергия электрона в точках равна W1 и W2 соответственно. Определите значения величин, обозначенных «?».
|
Вариант |
1 |
2 |
3 |
4 |
5 |
6 |
7 |
8 |
9 |
10 |
|
φ1, В |
200 |
100 |
? |
50 |
20 |
100 |
10 |
200 |
100 |
? |
|
φ2 ,В |
400 |
? |
50 |
? |
10 |
50 |
? |
? |
? |
? |
|
А, аДж |
? |
? |
? |
32 |
? |
? |
? |
? |
-6,4 |
? |
|
d, см |
? |
5 |
? |
10 |
? |
3 |
? |
2 |
10 |
? |
|
Е, кВ/м |
2 |
? |
4 |
? |
1 |
? |
2 |
? |
? |
10 |
|
W1, аДж |
? |
? |
9,6 |
? |
? |
? |
? |
? |
? |
0,8 |
|
W2, аДж |
? |
4,8 |
? |
? |
? |
? |
4,8 |
6,4 |
? |
3,2 |
Тема 3.2 Законы постоянного тока
Практическая работа № 11 Последовательное и параллельное соединение потребителей электрического тока
Цель работы: закрепить умение применять законы параллельного и последовательного соединения проводников при решении задач.
Основные законы и формулы
Электрический ток – это упорядоченное движение заряженных частиц. За направление тока принимают направление движения положительно заряженных частиц.
Сила постоянного электрического тока:
I
= ![]()
где q- заряд, переносимый через поперечное сечение проводника за время t.
Закон Ома для участка цепи, не содержащего ЭДС:
![]()
где I – сила тока, U –напряжение на этом участке; R –сопротивление.
Электрическое сопротивление проводника длиной l c постоянной площадью поперечного сечения S
R
=
,
где ρ – удельное сопротивление проводника.
Последовательным называется такое соединение резисторов, когда конец одного проводника соединяется с началом другого и т.д. При последовательном соединении сила тока на любом участке электрической цепи одинакова
I=![]()
Напряжение при последовательном соединении равно сумме напряжений на отдельных участках цепи
![]()
Общее сопротивление при последовательном соединении проводников
R = R + R2 + …+ Rn,
где R , R2 , … Rn - сопротивления отдельных проводников.
Если R = R2 = … = Rn , то R = n·R
Параллельным называется такое соединение резисторов, когда одни концы всех резисторов соединены в один узел, другие концы – в другой узел. Узлом называется точка разветвлённой цепи, в которой сходятся более двух проводников.
При параллельном соединении
, ![]()
Общее сопротивление при параллельном соединения проводников удовлетворяет соотношению
![]()
Если R = R2= … = Rn, то R = R1 / n.
Задание 1. Ответьте на вопросы.
Методические указания
При решении задач рекомендуется:
1) начертить схему и указать на ней все элементы цепи: источники тока, резисторы и др., установить предварительно, о какой цепи говорится в условии задачи: замкнутой илии о каком-либо участке цепи;
2) установить, какие элементы цепи включены последовательно, какие параллельно;
3) на каждом участке цепи определить направления токов и записать для каждой точки разветвления (если они есть), уравнения токов и уравнения, связывающие напряжения на участках цепи;
4) используя закон Ома, установить связь между токами, напряжениями;
5) решить полученную систему уравнений относительно искомой величины.
Примеры решения задач
Задача 1. Два проводника сопротивлением R1=2 Ом, R2=3 Ом соединены последовательно. Сила тока в цепи 1 А. Определить сопротивление цепи, напряжение на каждом проводнике и полное напряжение всего участка цепи.
|
Дано: |
Решение: |
|
R1=2 Ом |
Сила тока во всех последовательно соединенных проводниках одна и |
|
R2=3 Ом |
та же и равна силе тока в цепи, т.е.: I1=I2=I=1 A. |
|
I=1 A |
Общее сопротивление цепи: R=R1+R2, R=2 Ом+3 Ом=5 Ом. |
|
Найти: |
Напряжение на каждом из проводников найдем по закону Ома: |
|
R - ? |
U1=IR1; U1=1 A ·2 Ом=2 B; |
|
U1 - ? |
U2=IR2; U2=1 A ·3 Ом=3 B. |
|
U2 - ? |
Полное напряжение в цепи: |
|
U - ? |
U=U1+U2, или U=IR |
|
|
U=2 B+3 B=5 B, или U=1 A · 5Ом=5 В. |
|
Ответ: |
R=5 Ом, U1=2 B, U2=3 B, U=5 B. |
Задача 2. В осветительную сеть комнаты включены две электрические лампы, сопротивления которых 200 и 300 Ом. Напряжение в сети 120 В. Определить силу тока в каждой лампе, силу тока в подводящих проводах (т.е. силу тока до разветвления), общее сопротивление участка, состоящего из двух ламп.
|
Дано: |
Решение: |
|
R1=200 Ом |
Напряжение на каждой лампе равно напряжению в сети, так |
|
R2=300 Ом |
как лампы соединены параллельно, т.е. U1=U2=120 B. Силу тока в |
|
U=120 B |
B
каждой лампе определяем, пользуясь законом Ома: |
|
Найти: |
|
|
I1 - ? |
|
|
I2-? |
Сила тока в подводящих проводах равна сумме сил тока в лампах: |
|
R - ? |
I=I1+I2, I=0.6 A+0.4 A=1 A.
|
|
|
Общее сопротивление участка цепи, состоящего из двух параллельно |
|
|
соединенных ламп, находим по закону Ома: |
|
|
R=U/I, R=120 B/1 A=120 Ом. |
|
Ответ: |
I1=0.6 A, I2=0.4 A, I=1 A, R=120 Ом. |
Задание 2. Решите количественные задачи:
Задача 1. Три резистора сопротивлениями R1, R2, R3 соединены последовательно так, что общее сопротивление данного участка цепи составляет R, а значения напряжения на резисторах и силы тока в них равны U1, U2, U3 и I1, I2, I3 соответственно. Определите значения величин, обозначенных «?».
|
Вариант |
1 |
2 |
3 |
4 |
5 |
6 |
7 |
8 |
9 |
10 |
|
R1,кОм |
2 |
4 |
6 |
? |
3 |
5 |
7 |
? |
11 |
12 |
|
R2,кОм |
? |
6 |
8 |
10 |
? |
7 |
9 |
11 |
? |
15 |
|
R3,кОм |
6 |
? |
10 |
12 |
7 |
? |
11 |
12 |
15 |
? |
|
R, кОм |
10 |
18 |
? |
30 |
15 |
21 |
? |
32 |
38 |
47 |
|
U1, В |
? |
? |
? |
? |
12 |
? |
? |
? |
? |
? |
|
U2, В |
? |
? |
16 |
? |
? |
? |
? |
? |
24 |
? |
|
U3, В |
3 |
? |
? |
? |
? |
? |
10,5 |
? |
? |
? |
|
I1, мА |
? |
? |
? |
3 |
? |
? |
? |
? |
? |
3 |
|
I2, мА |
? |
1 |
? |
? |
? |
? |
? |
1 |
? |
? |
|
I3, мА |
? |
? |
? |
? |
? |
5 |
? |
? |
? |
? |
Задача 2. Три резистора сопротивлениями R1, R2, R3 соединены параллельно так, что общее сопротивление данного участка цепи составляет R, а значения напряжения на резисторах и силы тока в них равны U1, U2, U3 и I1, I2, I3 соответственно. Определите значения величин, обозначенных «?».
|
Вариант |
1 |
2 |
3 |
4 |
5 |
6 |
7 |
8 |
9 |
10 |
|
R1,кОм |
4 |
8 |
2 |
? |
6 |
8 |
20 |
? |
6 |
6 |
|
R2,кОм |
6 |
6 |
? |
20 |
10 |
10 |
? |
4 |
4 |
4 |
|
R3,кОм |
6 |
? |
6 |
10 |
4 |
? |
10 |
6 |
8 |
? |
|
R, кОм |
? |
1,85 |
1 |
4 |
? |
2,55 |
2,86 |
1,71 |
? |
1,09 |
|
U1, В |
? |
? |
? |
? |
? |
16 |
? |
? |
? |
? |
|
U2, В |
? |
? |
? |
10 |
? |
? |
? |
? |
? |
24 |
|
U3, В |
? |
6 |
? |
? |
? |
? |
? |
12 |
? |
? |
|
I1, мА |
? |
? |
1 |
? |
? |
? |
? |
? |
0,4 |
? |
|
I2, мА |
? |
? |
? |
? |
1,2 |
? |
? |
? |
? |
? |
|
I3, мА |
2 |
? |
? |
? |
? |
? |
1,5 |
? |
? |
? |
|
Задача 3. |
В данной схеме R1, R2 и R3 – сопротивления соответствующих резисторов, a I1, I2 и I3 ; U1, U2 и U3 – силы токов и напряжения на соответствующих участках. Определите значения величин, обозначенных «?».
|
|
|||||||||||
|
Вариант |
1 |
2 |
3 |
4 |
5 |
6 |
7 |
8 |
9 |
10 |
|
||
|
R1, Ом |
? |
1 |
? |
2 |
? |
1 |
? |
2 |
? |
? |
|
||
|
R2, Ом |
? |
2 |
? |
2 |
? |
2 |
? |
3 |
? |
4 |
|
||
|
R3, Ом |
6 |
? |
1 |
? |
? |
3 |
? |
1 |
2 |
? |
|
||
|
I1, А |
? |
? |
1 |
? |
1 |
? |
1 |
? |
1 |
? |
|
||
|
I2, А |
0,1 |
? |
? |
? |
? |
? |
2 |
? |
? |
1 |
|
||
|
I3, А |
? |
? |
5 |
? |
2 |
? |
? |
? |
? |
? |
|
||
|
U1, В |
? |
? |
? |
? |
5 |
? |
? |
2 |
4 |
? |
|
||
|
U2, В |
? |
? |
2 |
? |
? |
? |
1 |
? |
? |
? |
|
||
|
U3, В |
3 |
2 |
? |
? |
? |
? |
1 |
? |
? |
? |
|
||
|
Rобщ, Ом |
? |
? |
? |
3 |
? |
? |
? |
? |
? |
2 |
|
||
|
Iобщ ,А |
? |
1,3 |
? |
1 |
? |
3 |
? |
? |
3 |
? |
|
||
|
Uобщ, В |
6 |
? |
? |
? |
7 |
? |
? |
? |
? |
6 |
|
||
Практическая работа № 12 «Расчёт электрической цепи»
Цель работы: закрепить умение применять законы Ома, закон Джоуля – Ленца, формулы для работы и мощности электрического тока при решении задач.
Основные понятия и формулы
Закон Ома для участка цепи, не содержащего ЭДС:
![]()
где I – сила тока, U –напряжение на этом участке; R –сопротивление.
По определению электродвижущей силой (ЭДС) называется отношение работы сторонних сил Аст по перемещению заряда q к величине этого заряда:
![]()
Размерность ЭДС совпадает с размерностью
напряжения: [
] = В.
Закон Ома для замкнутой цепи:
![]()
где I – сила тока в цепи, ε – ЭДС источника; R – сопротивление внешнего участка цепи; r – внутреннее сопротивление источника.
Напряжение на зажимах источника
U = IR = ε – Ir,
Если внутри источника ток направлен от отрицательного полюса к положительному; при противоположном направлении тока (это возможность при наличии в цепи нескольких источников тока)
U = ε + Ir
Работа тока - это работа электрического поля по переносу электрических зарядов вдоль проводника.
Работа тока на участке цепи равна произведению силы тока, напряжения и времени, в течение которого работа совершалась.
Применяя формулу закона Ома для участка цепи, можно записать несколько вариантов формулы для расчета работы тока:
![]()
По закону сохранения энергии: работа равна изменению энергии участка цепи, поэтому выделяемая проводником энергия равна работе тока.
В системе СИ:
При прохождении тока по проводнику проводник нагревается, и происходит теплообмен с окружающей средой, т.е. проводник отдает теплоту окружающим его телам.
![]()
Количество теплоты, выделяемое проводником с током в окружающую среду, равно произведению квадрата силы тока, сопротивления проводника и времени прохождения тока по проводнику.
По закону сохранения энергии количество теплоты, выделяемое проводником численно равно работе, которую совершает протекающий по проводнику ток за это же время.
В системе СИ:
[Q] = 1 Дж
Мощность постоянного тока - отношение работы тока за время t к этому интервалу времени.
![]()
В системе СИ: [P]=В·A=Вт
Задание 1. Ответьте на вопросы.
1. Сформулируйте законы Ома.
2. По каким формулам можно вычислить работу электрического тока?
3. По каким формулам можно вычислить мощность электрического тока?
4. Сформулируйте закон Джоуля - Ленца. Каково тепловое действие тока?
Методические указания
При решении задач нужно:
1) Обратить внимание на выбор исходной формулы для расчёта мощности. Анализируя условие задачи, необходимо прежде всего установить, идёт ли речь о мощности, выделяемой на участке цепи, или о мощности, выделяемой источником, или о мощности во внешней цепи источника.
2) При решении задач на тепловое действие тока использовать закон Джоуля – Ленца.
3)
В
задачах на сравнение количеств теплоты, выделяемой в разных резисторах,
необходимо выяснить, что на этих участках одинаково: сила тока или напряжение,
и в зависимости от этого использовать формулу
.
Примеры решения задач
Задача 1. В цепи, схема которой приведена на рис., сопротивления резисторов R1, R2, R3- соответственно R1 = R2 = 2 Ом, R3 = 5 Ом, ЭДС источника ε = 34 В, его внутреннее сопротивление r = 1 Ом, емкость конденсатора C = 20 мкФ. Определить, какой заряд q пройдёт через ключ K при его замыкании.

|
Дано: |
СИ: |
Решение: |
|
R1 = R2 =2 Ом |
|
При замкнутом ключе конденсатор зарядится до некоторого |
|
R3=5 Ом |
|
напряжения U, после чего ток через резистор R2 проходить |
|
ε=34 В |
|
не будет. Напряжение U на конденсаторе равно напряжению |
|
r=1 Ом |
|
между точками A и B. Между этими точками параллельно |
|
С=20 мкФ |
2·10-5Ф |
включены резисторы R1 и R3 (ток через R2 не идёт). |
|
Найти: |
|
Поэтому
|
|
q - ? |
|
Заряд на конденсаторе
|
|
|
|
Силу тока найдем по закону Ома для замкнутой цепи: |
|
|
|
|
|
|
|
Подставив это значение в выражение для заряда, получим: |
|
|
|
|
|
Ответ: |
q=4·10-4 Кл. |
|
Задача
2. Источником тока в цепи служит батарея с ЭДС
=30
В. Напряжение на зажимах батареи U=18 В, а сила тока в цепи I=3 А. Определите
внешнее и внутреннее сопротивление электрической цепи.
|
Дано: |
Решение: |
|
|
По закону Ома для полной цепи: |
|
U=18 В |
|
|
I=3 А |
Тогда |
|
Найти: |
|
|
R-? |
Зная закон Ома для участка цепи,
получим: |
|
r-? |
|
|
|
Ответ: r=4 Ом, R=6 Ом. |
Задача 3. Сколько
времени будут нагреваться 2 л воды от 20
до
кипения в электрическом чайнике мощностью 600 Вт, если его КПД составляет 80
%?
|
Дано: |
Решение: |
|
m=2 кг |
Количество теплоты, полученное водой при нагревании, |
|
∆T=80 К |
Q1=cm∆T |
|
|
Количество теплоты, выделенное током и израсходованное |
|
c= 4200 Дж/(кг·К) |
только на нагревание воды, Q2=ηPt. |
|
Найти: |
Составим уравнение теплового баланса и решим его относительно t |
|
t-? |
c·m·∆T= η·P·t |
|
|
|
|
|
|
|
Ответ: |
t= 23 мин 20 с |
Задача 4. Через поперечное сечение спирали нагревательного элемента паяльника каждую секунду проходит 0,5·1019 электронов проводимости. Определить мощность тока, выделяемую в паяльнике, если он подключен в сеть напряжением 220 В.
|
Дано: |
Решение: |
|
N=0,5·1019 |
Мощность тока P=IU, |
|
t= 1 с |
Сила тока |
|
U=220 В |
|
|
e= 1,6·10-19 Кл |
|
|
Найти: |
|
|
P-? |
Ответ: P=176 Вт |
Задание 2. Решите количественные задачи.
Задача
1. Клеммы источника тока с ЭДС
и внутренним
сопротивлением r замкнули проводником длиной l и массой m. При этом сила тока в
цепи была равна I. Металл, из которого сделан проводник, указан в таблице.
Определите значение величины, обозначенной «?».
|
Вариант |
1 |
2 |
3 |
4 |
5 |
6 |
7 |
8 |
9 |
10 |
|
ε, В |
? |
1 |
2 |
4,5 |
1 |
2 |
? |
3 |
4,5 |
1,5 |
|
r, Ом |
0,5 |
? |
1 |
0,8 |
0,2 |
0,7 |
1 |
? |
1 |
0,5 |
|
l, м |
10 |
15 |
? |
10 |
5 |
? |
12 |
10 |
? |
15 |
|
m, г |
15 |
200 |
67 |
? |
14 |
7,4 |
48 |
15 |
34 |
? |
|
I, А |
2 |
1,5 |
1 |
4 |
? |
1 |
1 |
2 |
4 |
2 |
|
Металл |
Al |
Cu |
Ag |
Cu |
Al |
Cu |
Ag |
Al |
Ag |
Cu |
Задача 2. Цепь состоит из источника с внутренним сопротивлением r , ЭДС - ε и двух последовательно соединенных резисторов с сопротивлениями R1 и R2 . Сила тока в цепи I, напряжения на резисторах соответственно равны U1 и U2. Определите значения величин, обозначенных «?».
|
Вариант |
1 |
2 |
3 |
4 |
5 |
6 |
7 |
8 |
9 |
10 |
|
ε, В |
6 |
? |
? |
12 |
? |
15 |
? |
12 |
? |
16 |
|
r, Ом |
0,1 |
1 |
0,5 |
? |
0,2 |
1 |
0,4 |
? |
0,2 |
1 |
|
R1, Ом |
2 |
5 |
2 |
? |
3 |
? |
2 |
5 |
2 |
? |
|
R2, Ом |
3 |
7 |
3 |
4 |
5 |
5 |
4 |
6 |
4 |
? |
|
I, А |
? |
1 |
? |
? |
? |
0,8 |
? |
1 |
0,5 |
? |
|
U1, В |
? |
? |
4 |
3 |
? |
? |
6 |
? |
? |
5 |
|
U2, В |
? |
? |
? |
7 |
5 |
? |
? |
? |
? |
10 |
Задача 3. Резистор сопротивлением R включен в сеть напряжением U, через него проходит ток I. За время ∆t выделяется энергия Q. Мощность Р. Определите значения величин, обозначенных «?».
|
Вариант |
1 |
2 |
3 |
4 |
5 |
6 |
7 |
8 |
9 |
10 |
|
R, Ом |
? |
0,5 |
2 |
? |
? |
3 |
5 |
? |
8 |
2 |
|
U, В |
2 |
4 |
? |
5 |
? |
9 |
? |
10 |
? |
2 |
|
I, А |
1 |
? |
2 |
? |
1 |
? |
2 |
4 |
8 |
? |
|
Q, Дж |
? |
16 |
? |
10 |
? |
? |
40 |
? |
5,12 |
? |
|
∆t , с |
5 |
? |
10 |
? |
5 |
2 |
? |
20 |
? |
10 |
|
Р, Вт |
? |
? |
? |
15 |
5 |
? |
? |
? |
? |
? |
Задача 4. При подключении к батарее гальванических элементов резистора сила тока в цепи равна I1, напряжение на резисторе – U1, мощность тока во внешней цепи – P1. При подключении к этой же батарее другого резитстора сила тока в цепи равна I2, напряжение на резисторе U2, мощность тока – P2. Определите ЭДС и внутреннее сопротивление батареи, а также значение величины, обозначенной «?».
|
Вариант |
1 |
2 |
3 |
4 |
5 |
6 |
7 |
8 |
9 |
10 |
|
I1, А |
? |
3 |
1 |
1 |
2 |
4 |
3 |
1 |
? |
2 |
|
U1, В |
2,5 |
? |
2,5 |
11 |
3 |
6 |
3 |
1,3 |
5,5 |
? |
|
P1, Вт |
5 |
13,5 |
? |
11 |
6 |
24 |
9 |
1,3 |
22 |
6,6 |
|
I2, А |
3 |
4 |
2 |
? |
4 |
2 |
4 |
0,5 |
2 |
1 |
|
U2, В |
1,5 |
4 |
2 |
9 |
? |
9 |
? |
1,4 |
6,5 |
3,9 |
|
P2, Вт |
4,5 |
16 |
4 |
2,7 |
16 |
? |
8 |
? |
13 |
3,9 |
Задача
5. К источнику тока с ЭДС
и внутренним
сопротивлением r подключен электрический чайник. Когда вода в нем кипит, то из
его носика площадью поперечного сечения S пар вырывается со скоростью
.
Определите значение величины, обозначенной «?». (Потери тепла не учитывайте,
атмосферное давление считайте нормальным, КПД источника тока равным
).
|
Вариант |
1 |
2 |
3 |
4 |
5 |
6 |
7 |
8 |
9 |
10 |
|
ε, В |
? |
110 |
70 |
90 |
50 |
? |
120 |
100 |
90 |
220 |
|
r, Ом |
2 |
? |
1 |
1 |
2 |
2 |
? |
3 |
1,5 |
2 |
|
η, % |
90 |
95 |
? |
90 |
95 |
93 |
90 |
? |
95 |
98 |
|
S, см2 |
1,2 |
2 |
2,5 |
? |
1 |
3 |
2,5 |
1 |
? |
1,5 |
|
|
2,5 |
1,4 |
0,9 |
1,5 |
? |
4,1 |
3,6 |
1,7 |
1,3 |
? |
Тема 3.3 Магнитное поле
Практическая работа № 13 Магнитное поле и его характеристики
Цель работы: углубить и закрепить понятия о магнитной индукции, силе Ампера, уметь применять законы магнитного взаимодействия параллельных токов и Ампера при решении задач.
Основные понятия и формулы
Магнитное поле - это особый вид материи, посредством которой осуществляется взаимодействие между движущимися электрически заряженными частицами.
Проводники с током действуют друг на друга. Токи направлены противоположно – проводники при этом отталкиваются. Токи сонаправлены – при этом проводники притягиваются. При взаимодействии двух проводников с током, возникают силы, которые отталкивают или притягивают проводники
..................

Взаимодействие токов вызывается их магнитными полями: магнитное поле одного тока действует силой на другой ток и наоборот.
Опыты показали, что модуль силы, действующей на отрезок длиной Δl каждого из проводников, прямо пропорционален силам тока I1 и I2 в проводниках, длине отрезка Δl и обратно пропорционален расстоянию R между ними:
![]()
В Международной системе единиц СИ коэффициент пропорциональности k принято записывать в виде:
|
k = μ0 / 2π, |
где μ0 – постоянная величина, которую называют магнитной постоянной. Введение магнитной постоянной в СИ упрощает запись ряда формул. Ее численное значение равно
|
μ0 = 4π·10–7 H/A2 ≈ 1,26·10–6 H/A2. |
Формула, выражающая закон магнитного взаимодействия параллельных токов, принимает вид:
![]()
Магнитным
моментом контура с током называется вектор
, равный
где I — сила тока в контуре; S —
площадь поверхности, охватываемой контуром;
—
единичный вектор нормали к плоскости контура.
Направление магнитного момента совпадает с направлением индукции магнитного
поля, создаваемого в центре контура текущим по нему током.
На
контур с током, помещенный в магнитное поле, действует пара сил с вращательным
моментом
М = рm∙В∙sin
α,
где
рm — модуль магнитного
момента контура с током; В — магнитная
индукция;
α - угол между направлением вектора индукции и
нормали к плоскости контура.
В
однородном
магнитном поле на малый отрезок проводника с током действует сила Ампера, модуль
которой определяется законом Ампера:
FA
=
I∙B∙
∙
,
где
I - сила тока в
проводнике; В — магнитная индукция; α - угол между направлением тока и
вектора магнитной индукции;
- длина
проводника.
Направление силы Ампера определяется по правилу левой руки: если ладонь левой
руки расположить так, чтобы перпендикулярная к проводнику составляющая вектора
магнитной индукции
входила в ладонь, а четыре
вытянутых пальца указывали бы направление тока, то отогнутый 90о
большой палец покажет направление действующей на проводник силы Ампера.
Задание 1. Ответьте на вопросы:
1. Что такое магнитное поле?
2. Какими величинами описывается магнитное поле?
3. Что называется линией магнитной индукции?
4. Какая сила называется силой Ампера? Чему она равна?
5. По какому правилу находят направление силы Ампера?
Методические указания
При решении задач необходимо:
1)
сделать
схематический чертёж, указав на нём линии индукции магнитного поля. Часто линии
индукции изображают в плоскости чертежа, в некоторых случаях удобно их
изображать перпендикулярно плоскости чертежа («
»
- от наблюдателя, «
» - к наблюдателю);
2) изобразить контур с током, находящийся в этом поле;
3) используя правило левой руки, определить направление силы Ампера, действующих на каждый элемент контура, и изобразить их на чертеже;
4) записать формулы для сил Ампера или вращающего момента, создаваемого этими силами и найти из них искомую величину;
5) если в задаче рассматривается равновесие проводника, то кроме силы Ампера, нужно указать все остальные силы, действующие на проводник, и записать условия его равновесия или основное уравнение динамики и, спроецировав векторные величины на оси x и y, найти искомую величину.
Задача 1. Проводник длиной 2 м в форме квадрата расположен в магнитном поле с индукцией 2 Тл. Определить момент сил, действующих на проводник, если по нему течет ток 4 А, а силовые линии магнитного поля параллельны плоскости к
вадрата.
Дано:
Решение.
l = 2 м
Вращательный момент, действующий на контур с током в
В = 2 Тл магнитном поле, равен
I = 4А М = рm∙В∙
. В
данной задаче α = 90о, т.к. вектор нормали к
плоскости Найти:
контура перпендикулярен вектору
. Магнитный
момент равен
М-? рт = I
∙ S,
где S — площадь квадрата.
Отсюда
M
= I ∙
=2 Н∙м.
Ответ: М= 2Н∙м
Задача 2. Проводник длиной 20 см и массой 5 г подвешен горизонтально на двух нитях в однородном магнитном поле. (Направление вектора магнитной индукции приведено на рисунке.) Какой величины ток надо пропустить по проводнику, чтобы нити разорвались, если каждая из них выдерживает нагрузку до 0,04 Н? Индукция магнитного поля 0,5 Тл.
Дано: Решение.
l = 20 см = 0,2 м
![]()
![]()
![]()
![]()
![]()
![]()
![]()
![]()
![]()
![]()
![]()
![]()
![]()
![]()
![]()
![]()
![]()
![]()
![]()
![]()
![]()
m
=5 г = 0,005 кг Bl
Т = 0,04 Н
В = 0,5 Тл
Найти:
![]()
I
- ? I
![]()
m![]()
Чтобы
нити разорвались, сила Ампера должна быть направлена вниз. В соответствии с
правилом левой руки ток направлен так, как показано на рисунке. На проводник с
током действует четыре силы и, так как он находится в равновесии,
В проекциях на вертикальную ось
FA + mg
= 2T
Подставляя выражение для силы Ампера и учитывая, что угол между
направлением тока и вектора магнитной индукции равен 90о
окончательно получим:
I
=
=
0,3 A.
Ответ: I
0,3А.
Задача 3. На проводник длиной 50 см, находящийся в однородном магнитном поле с магнитного индукцией 0, 1 Тл, действует сила 0,05 Н. Вычислите угол между направлением силы тока и вектором магнитной индукции, если сила тока равна 2 А.
|
Дано: |
СИ: |
Решение: |
|
l=50 см |
0,5 м |
На проводник в магнитном поле действует сила Ампера, |
|
B=0,1 Тл |
|
модуль которой: |
|
FА=0,05 Н |
|
FA
=
I∙B∙ |
|
I=2 А |
|
Отсюда |
|
Найти: |
|
|
|
|
|
Следовательно, α=300 |
|
|
Ответ: |
α=300 |
Задание 2. Решите количественные задачи.
Задача 1. По прямоугольной рамке течет ток I. Длина рамки L, ширина d. Рамка помещена в магнитное поле с индукцией В. На рамку действует вращающий момент пары сил М. Определите значения величин, обозначенных «?».
|
Вариант |
1 |
2 |
3 |
4 |
5 |
6 |
7 |
8 |
9 |
10 |
|
I, А |
? |
2 |
0,2 |
1 |
? |
0,5 |
0,6 |
1,5 |
2 |
0,4 |
|
L, см |
8 |
10 |
5 |
? |
10 |
20 |
12 |
? |
50 |
40 |
|
d, см |
5 |
? |
6 |
5 |
15 |
? |
5 |
12 |
30 |
? |
|
B, Тл |
0,2 |
0,5 |
1 |
0,8 |
0,4 |
0,2 |
2 |
0,3 |
? |
1,5 |
|
M, мН·м |
4 |
10 |
? |
4 |
5 |
2 |
? |
0,6 |
3 |
4 |
Задача
2.
I1
и I2 - сила тока в
двух параллельных проводниках, расстояние между которыми R.
L – длина проводников, В1
и В2 - магнитная индукция магнитных полей на расстоянии R
от соответствующих проводников, F
– сила взаимодействия проводников, (
= 1).
Определите значение величины, обозначенной «?»
|
Вариант |
I1, А |
I2, А |
R, см |
L, см |
B1, мкТл |
B2, мкТл |
F, мкН |
Напр. тока. |
Напр. сил. |
|
1 |
2 |
3 |
4 |
50 |
? |
? |
? |
Сонапр. |
? |
|
2 |
1 |
? |
10 |
? |
? |
10 |
2 |
? |
Отталк. |
|
3 |
? |
10 |
5 |
40 |
8 |
? |
? |
Противоп. |
? |
|
4 |
4 |
8 |
? |
? |
12 |
? |
10 |
? |
Прит. |
|
5 |
? |
? |
3 |
20 |
10 |
8 |
? |
Сонапр. |
? |
|
6 |
7 |
? |
? |
? |
2,1 |
4,2 |
12 |
? |
Отталк. |
|
7 |
? |
5 |
20 |
10 |
10 |
? |
? |
Противоп. |
? |
|
8 |
6 |
10 |
? |
? |
? |
12 |
5 |
? |
Прит. |
|
9 |
0,5 |
1 |
5 |
? |
? |
? |
4 |
Сонапр. |
? |
|
10 |
? |
? |
10 |
8 |
12 |
18 |
? |
? |
Отталк. |
Задача 3. Сила тока в горизонтально расположенном проводнике длиной L и массой m равна I. Если поместить проводник в магнитное поле, то при некотором направлении вектора магнитной индукции, в случае когда индукция магнитного поля составит B, сила тяжести будет уравновешена силой Ампера. Определите значение величины, обозначенной «?». Сделайте чертёж к задаче, укажите на чертеже направление тока и направление вектора магнитной индукции, соответствующие условию задачи.
|
Вариант |
1 |
2 |
3 |
4 |
5 |
6 |
7 |
8 |
9 |
10 |
|
L, см |
12 |
10 |
? |
6 |
10 |
8 |
? |
9 |
8 |
12 |
|
m, г |
1,9 |
? |
0,6 |
1 |
0,7 |
? |
1,6 |
0,75 |
1,3 |
? |
|
I, А |
? |
20 |
40 |
15 |
? |
15 |
25 |
30 |
? |
30 |
|
B, мТл |
7,4 |
7,8 |
1,8 |
? |
4,6 |
5 |
6,3 |
? |
5,3 |
2,3 |
Задача
4. Проводник длиной L,
по которому течет ток I
помещен в магнитное поле с индукцией B.
Под действием силы Ампера FA
он перемещается на расстояние Х, при этом поле совершает работу А. (I
B)
Определите значение величины, обозначенной «?».
|
Вариант |
1 |
2 |
3 |
4 |
5 |
6 |
7 |
8 |
9 |
10 |
|
L, см |
20 |
? |
10 |
5 |
? |
1,2 |
50 |
8 |
? |
15 |
|
I, А |
? |
1 |
5 |
0,5 |
1,2 |
0,8 |
? |
0,4 |
1 |
0,1 |
|
B, Тл |
10 |
1,5 |
2 |
1,2 |
2 |
? |
2,2 |
? |
2 |
? |
|
FA, Н |
2 |
3 |
? |
? |
4 |
8 |
11 |
1,2 |
0,5 |
3 |
|
X, см |
5 |
? |
? |
? |
50 |
? |
10 |
? |
6 |
? |
|
A, Дж |
? |
0,1 |
0,05 |
0,02 |
? |
1 |
? |
0,4 |
? |
0,6 |
Задача 5. Проводник длиной L и массой m, по которому течет ток I помещен в магнитное поле с индукцией В. Проводник подвешен на невесомых нитях. Натяжение нитей равно нулю. Определите значение величины, обозначенной «?».
|
Вариант |
1 |
2 |
3 |
4 |
5 |
6 |
7 |
8 |
9 |
10 |
|
L, см |
10 |
20 |
? |
50 |
30 |
6 |
? |
12 |
15 |
? |
|
m, г |
5 |
? |
1,4 |
20 |
7 |
2,4 |
5 |
? |
3 |
2 |
|
I, А |
? |
1 |
2,8 |
2 |
? |
0,2 |
0,4 |
0,5 |
? |
4 |
|
B, Тл |
0,5 |
0,1 |
2 |
? |
2,1 |
? |
1 |
3 |
1,5 |
0,4 |
|
Напр. тока |
→ |
? |
← |
? |
→ |
? |
← |
? |
→ |
? |
|
Напр. ВМИ |
? |
от нас |
? |
к нам |
? |
от нас |
? |
к нам |
? |
от нас |
Практическая работа № 14 Движение заряженной частицы в магнитном поле
Цель работы:
- углубить и расширить знания студентов по теме «Магнитное поле тока и действия магнитного поля на проводник с током»;
- сформировать умение анализировать заданную ситуацию и находить пути ее решения;
- развить познавательные способности, самостоятельность, ответственность.
Основные понятия и формулы
На заряженную частицу, движущуюся в
магнитном поле, действует сила Лоренца: Fл
= q ∙ υ
∙B ∙
, где q
– заряд частицы; υ – скорость ее движения; В – магнитная индукция; α
– угол между направлением векторов
и
.
Направление силы Лоренца, действующей на положительную заряженную частицу,
определяется по правилу левой руки (четыре вытянутых пальца в этом случае
указывают направление вектора скорости). Для отрицательно заряженной частицы
направление силы Лоренца противоположно.
Если заряженная частица влетает в
магнитное поле со скоростью
, направленной вдоль поля
(
) или противоположно
направлению магнитной индукции поля (
). В этих случаях сила
Лоренца Fл = 0 и частица будет продолжать двигаться равномерно
прямолинейно.
Если заряженная частица движется перпендикулярно силовым линиям магнитного поля, то сила Лоренца является центростремительной
и создает
центростремительное ускорение равное ![]()
В этом случае частица движется по окружности.

Согласно второму закону Ньютона: сила Лоренца равна произведению массы частицы на центростремительное ускорение
, тогда радиус
окружности
, а период обращения
заряда в магнитном поле
.
Скорость заряженной частицы направлена под
углом α к вектору
.
Движение
частицы можно представить в виде суперпозиции равномерного прямолинейного
движения вдоль поля со скоростью
=
и движения по окружности
с постоянной по модулю скоростью
в плоскости,
перпендикулярной полю. Радиус окружности определяется аналогично предыдущему
случаю, только надо заменить
, т.е.
. В результате сложения
этих движений возникнет движение по винтовой линии, ось которой параллельна
магнитному полю. Шаг винтовой линии
. Направление, в котором
закручивается спираль, зависит от знака заряда.
Задание 1. Ответьте на вопросы.
Методические указания
При решении задач, связанных с действием на движущиеся в поле заряженные частицы, необходимо придерживаться следующих рекомендаций:
1) в соответствии с условием задачи сделать схематический чертеж, на котором указать направление вектора скорости, вектора магнитной индукции;
2) используя правило левой руки, определить направление силы Лоренца; при нахождении направления силы Лоренца обратить внимание на знак заряда;
3) составить уравнения динамики для данной задачи в векторном виде и вы6рать направления осей координат;
4) записать уравнения движения в проекциях на оси координат и решить полученную систему уравнений.
Примеры решения задач
Задача 1. Электрон движется в вакууме в однородном магнитном поле с индукцией 5·10-3 Тл. Радиус окружности, по которой он движется, равен 1 см. Определите модуль скорости движения электрона, если она направлена перпендикулярно к линиям индукции.
|
Дано: |
СИ: |
Решение: |
|
R=1 см |
0,01 м |
Электрон под действием силы Лоренца в магнитном поле |
|
B=5·10-3 Тл |
|
движется по окружности с центростремительным ускорением. |
|
m =9,1·10-31 кг |
|
По определению силы Лоренца Fл
=
e∙B∙ |
|
e=1,6·10-19 Кл |
|
Fл
=
e∙B∙ |
|
|
|
Согласно второму закону Ньютона сила Лоренца создаёт центростремительное ускорение: |
|
Найти: |
|
|
|
|
|
|
|
|
Ответ: |
|
Задача 2. Электрон влетает в однородное магнитное поле со скоростью 106 под углом 30° к вектору магнитной индукции. Найти радиус и шаг винтовой линии, по которой будет двигаться электрон, если индукция магнитного поля равна 10-3 Тл.
Дано: Решение.
![]()
![]()
![]()
υ = 106
м/с
![]()
![]()
![]()
α = 30о
α
В = 10-3
Найти:
R -? h - ?
Разложим вектор скорости на две составляющие: одна вдоль вектора
, другая перпендикулярно вектору
.
Электрон будет двигаться равномерно вдоль силовых линий магнитного поля со
скоростью υ11, так как угол между
и
равен нулю и магнитное поле на эту
составляющую скорости не действует. Одновременно электрон будет двигаться
равномерно по окружности со скоростью υ1 в плоскости,
перпендикулярной плоскости рисунка. В результате сложения этих электрон будет
двигаться по винтовой линии.
Найдем радиус винтовой линии из уравнения
qυ1B
= m
.
Отсюда
R
=
2,84
мм.
Шаг винтовой линии определяется из соотношения
h = υ11∙T
где Т- период вращения электрона, который равен:
Т =
.
Следовательно,
h = υ
∙ cosα ∙
= 3,1
см.
Ответ: R =
2,84 мм; h =
3,1 см.
Задание 2. Решите количественные задачи.
Задача
1. В магнитное поле с индукцией B
влетает заряженная частица с массой m
и зарядом q. Под действием силы
Лоренца FЛ
она описывает окружность радиусом R
. Скорость частицы
. Определите значение
величины, обозначенной «?».
|
Вариант |
1 |
2 |
3 |
4 |
5 |
6 |
7 |
8 |
9 |
10 |
|
B, Тл |
0,5 |
4 |
? |
3 |
? |
2 |
1 |
? |
0,02 |
1,5 |
|
m |
mp |
me |
? |
4mp |
me |
2mp |
mp |
? |
? |
4 mp |
|
q |
е |
? |
е |
? |
е |
е |
е |
2е |
е |
2е |
|
FЛ , кН |
? |
6,4 |
1,6 |
? |
1,2 |
? |
? |
0,32 |
? |
? |
|
R, см |
? |
? |
5,2 |
4,2 |
? |
10 |
? |
8,3 |
0,57 |
? |
|
|
6 |
10 |
5 |
6 |
4 |
? |
12 |
2 |
20 |
3 |
Задача
2. Частица массой m, имеющая заряд q, влетает в магнитное поле с индукцией B
так, что вектор скорости
частицы перпендикулярен
линиям магнитной индукции. В магнитном поле траекторией частицы является
окружность диаметром d. Определите значение величины, обозначенной «?».
|
Вариант |
1 |
2 |
3 |
4 |
5 |
6 |
7 |
8 |
9 |
10 |
|
m, а.е.м |
4 |
7 |
10 |
? |
12 |
14 |
16 |
2 |
? |
12 |
|
q, 10-19Кл |
1,6 |
1,6 |
3,2 |
1,6 |
? |
3,2 |
3,2 |
1,6 |
1,6 |
? |
|
B, мТл |
? |
400 |
150 |
100 |
300 |
? |
250 |
120 |
400 |
150 |
|
|
0,7 |
? |
0,44 |
0,81 |
0,4 |
0,37 |
? |
0,99 |
0,34 |
0,4 |
|
d, см |
58,2 |
16 |
? |
50,5 |
16,6 |
10,8 |
23,3 |
? |
30 |
33,3 |
Задача
3. Пройдя ускоряющую разность потенциалов U, частица массой m с зарядом q
попадает в однородное магнитное поле с индукцией B таким образом, что
направление её скорости
угол φ с
направлением магнитного поля. В магнитное поле частица движется по спирали,
период её обращения T, радиус орбиты R, шаг спирали d. Определите значения
величин, обозначенных «?».
|
Вариант |
1 |
2 |
3 |
4 |
5 |
6 |
7 |
8 |
9 |
10 |
|
m |
me |
me |
mp |
mp |
mα |
me |
me |
mp |
mp |
mα |
|
q |
+e |
-e |
+e |
-e |
+e |
+2e |
-e |
+e |
-e |
+2e |
|
U, В |
100 |
150 |
200 |
300 |
? |
? |
? |
? |
? |
? |
|
B, мТл |
? |
0,2 |
20 |
? |
30 |
? |
? |
10 |
? |
? |
|
φ |
30 |
60 |
? |
? |
? |
30 |
45 |
30 |
? |
? |
|
T, мс |
? |
? |
? |
40 |
? |
0,3 |
? |
? |
? |
0,5 |
|
R, см |
3 |
? |
? |
15 |
? |
? |
1 |
10 |
10 |
100 |
|
d, м |
? |
? |
0,3 |
? |
0,2 |
? |
? |
? |
1 |
5 |
|
|
? |
? |
? |
? |
0,1 |
10 |
5 |
? |
0,2 |
? |
Раздел 4 Электромагнитные колебания и волны
Практическая работа № 15 Определение параметров электромагнитных колебаний
Цель работы: закрепить умение решать задачи на вычисление индуктивного, емкостного сопротивлений, действующего значения силы тока и его амплитудного значения.
Основные понятия и формулы
Электромагнитные колебания – это периодические изменения со временем электрических и магнитных величин (заряда, силы тока, напряжения, напряжённости, магнитной индукции и др.) в электрической цепи.
Период свободных электромагнитных колебаний в контуре
T=2
- формула Томсона,
где
ω=
- циклическая частота
свободных электромагнитных колебаний.
Если в CL - контур последовательно с L,C и R включить источник переменного напряжения, то в цепи возникнут вынужденные электрические колебания. Такие колебания принято называть переменным электрическим током. Источником переменного тока является генератор переменного тока, в основе работы которого лежит явление электромагнитной индукции.
Если проволочную рамку площадью S поместить в однородное магнитное поле индукции В и начать вращать рамку вокруг её оси, то за счет явления электромагнитной индукции в рамке возникает ЭДС, а если к концам рамки подключить резистор, то через рамку и резистор потечет ток; и ток, и ЭДС будут переменными.
Ф =
; α =
Ф
= BS ![]()
ε=-(Ф)′=
В цепь переменного тока можно включать три вида нагрузки — конденсатор, резистор и катушку индуктивности. Резистор оказывает переменному току такое же сопротивление, как и постоянному. Сопротивление резистора не зависит от частоты. Ток, текущий через резистор, меняется синфазно с напряжением резистора.
I =Io
t; UR
=Io
= ![]()
Конденсатор оказывает переменному току сопротивление, которое можно посчитать по формуле:
XC=![]()
Ток, текущий через конденсатор, по фазе опережает на напряжение на π/2 или на четверть периода, а напряжение отстает от тока на такой же фазовый угол.
I =
; Uc=Io1/ωС ![]()
Катушка индуктивности оказывает переменному току сопротивление, которое можно посчитать по формуле
XL=![]()
Ток, текущий через катушку индуктивности, по фазе отстаёт от напряжения на π/2 или на четверть периода. Напряжение опережает ток на такой же фазовый угол,
I =
; I
=Io
.
Меняя соотношения между индуктивностью, емкостью и частотой, можно менять амплитуду силы тока в цепи:
![]()
Наибольшего
значения сила тока достигает тогда, когда
, тогда
. В этом случае говорят,
что в цепи наступает резонанс напряжений.
Задание 1. Ответьте на вопросы.
1. Какие колебания называют электромагнитными?
2. Что называют переменным электрическим током?
3. Из каких элементов состоит колебательный контур?
4. От чего зависит период электромагнитных колебаний?
5. Чему равно ёмкостное сопротивление?
6. Чему равно индуктивное сопротивление?
Методические указания
Решение задач об электромагнитных колебаниях в колебательном контуре связано с нахождением периода (или собственной частоты) колебаний контура с использованием формулы Томсона. При решении некоторых задач используются законы сохранения и превращения энергии в колебательном контуре.
1) Записать заданное уравнение и уравнение гармонических колебаний в общем виде;
2) сопоставив эти уравнения, определить величины, характеризующие колебания (амплитуду, частоту, период, фазу) и другие величины в соответствии с условием задачи;
3) в некоторых задачах, наоборот, по известным величинам, характеризующим колебательную систему, следует записать уравнение гармонических колебаний.
При решении задач по теме «Переменный ток» следует помнить, что это вынужденные электрические колебания, необходимо учитывать отличие действующего значения силы тока (напряжения) от амплитудного.
Примеры решения задач
Задача
1. Заряд на пластинах конденсатора колебательного контура изменяется с течением
времени t в соответствии с уравнением q= 50
. Найти период и частоту
колебаний в контуре, циклическую частоту, амплитуду колебаний заряда и
амплитуду колебаний силы тока. Записать уравнение i= i(t), выражающее зависимость
силы тока от времени
|
Дано: |
Решение: |
|
q= 50 |
Запишем уравнение изменения заряда с течением времени и сравним |
|
|
его с данным уравнением: |
|
Найти: |
|
|
T-? |
Из уравнения видно, что множитель перед косинусом является |
|
ν-? |
амплитудой заряда |
|
ω-? |
По определению циклической частоты |
|
|
|
|
|
|
|
|
Зависимость силы тока от времени имеет
вид: |
|
|
или |
|
|
Тогда амплитуда силы тока
|
|
Ответ: |
|
|
|
|
Задача 2. Индуктивность и ёмкость колебательного контура соответственно равны 70 Гн и 70 мкФ. Определить период колебаний в контуре.
|
Дано: |
СИ: |
Решение: |
|
L=70 Гн |
|
Период колебаний определим по формуле Томсона: |
|
C=70 мкФ |
70·10-6Ф |
T=2 |
|
Найти: |
|
Частоту колебаний найдём по формуле |
|
T-? |
|
|
|
ν-? |
|
|
|
|
Ответ: |
T |
Задача 3. Каково индуктивное сопротивление проводника с индуктивностью 0,05 Гн в цепи переменного тока с частотой 50 Гц?
|
Дано: |
Решение: |
|
L=0,05 Гн |
По определению индуктивное сопротивление XL=ωL, где |
|
ν=50 Гц |
ω=2 |
|
Найти: |
XL=
2·3,14·50·0,05 |
|
XL-? |
|
|
|
Ответ: XL
|
Задача 4. Конденсатор включён в цепь переменного тока стандартной частоты. Напряжение в сети 220 В. Сила тока в цепи этого конденсатора 2,5 А. Какова ёмкость конденсатора?
|
Дано: |
Решение: |
|
U=220 В |
Стандартная частота переменного тока 50 Гц. |
|
I=2,5 А |
Воспользуемся законом Ома для участка цепи и определим сопротивление |
|
ν=50 Гц |
конденсатора в цепи переменного тока: |
|
Найти: |
По определению сопротивление
конденсатора XC= |
|
C-? |
|
|
|
С учётом ёмкостного сопротивления |
|
|
|
|
|
Ответ: C=36 мкФ. |
Задание 2. Решите количественные задачи.
Задача 1. Колебательный контур состоит из катушки индуктивностью L и конденсатора емкостью C. Период колебаний в контуре равен Т, частота колебаний ν. Максимальные значения силы тока в цепи, напряжения и заряда на конденсаторе равны соответственно Im , Um и qm . Максимальные значения энергии электрического и магнитного поля равны WEm и WBm. Определите значения величины, обозначенной «?».
|
Вариант |
L, мГн |
C, мкФ |
Т, с |
ν , Гц |
Im, А |
Um, В |
qm, Кл |
WEm, Дж |
WBm, Дж |
|
1 |
? |
5 |
9·10-4 |
? |
? |
200 |
? |
? |
? |
|
2 |
2 |
? |
? |
? |
? |
? |
0,02 |
20 |
? |
|
3 |
9 |
40 |
? |
? |
5 |
? |
? |
? |
? |
|
4 |
? |
? |
? |
? |
0,1 |
150 |
? |
? |
0,06 |
|
5 |
? |
? |
? |
? |
2 |
300 |
6·10-4 |
? |
? |
|
6 |
? |
1 |
? |
2202 |
? |
? |
0,011 |
? |
? |
|
7 |
30 |
? |
2,2·10-3 |
? |
? |
? |
? |
0,5 |
? |
|
8 |
2 |
? |
? |
? |
? |
100 |
? |
? |
0,075 |
|
9 |
10 |
? |
? |
920 |
4 |
? |
? |
? |
? |
|
10 |
? |
2 |
? |
2518 |
1 |
? |
? |
? |
? |
Задача 2. Уравнение зависимости заряда на обкладках конденсатора колебательного контура от времени имеет вид: q = qmcos(ω0t); где q - заряд в момент времени t, qm - максимальный заряд, ω0 - циклическая частота колебаний. Максимальная сила тока в цепи Im, период колебаний Т, Зависимость силы тока в контуре от времени описывается уравнением I(t). Определите значения величин, обозначенных «?».
|
Вариант |
qm, Кл |
q, Кл |
ω0, Гц |
t, с |
Im, А |
Т, с |
I(t) |
|
1 |
1,4 |
-0,7 |
? |
5 |
? |
? |
? |
|
2 |
10 |
? |
? |
10 |
? |
20 |
? |
|
3 |
? |
20 |
? |
10 |
? |
5 |
? |
|
4 |
? |
10 |
0,628 |
? |
6,28 |
? |
? |
|
5 |
? |
-15 |
? |
2 |
? |
4 |
? |
|
6 |
12 |
0 |
? |
5 |
? |
? |
? |
|
7 |
10 |
? |
62,8 |
1 |
? |
? |
? |
|
8 |
5 |
2,5 |
? |
? |
21 |
? |
? |
|
9 |
4 |
? |
6,28 |
0,5 |
? |
? |
? |
|
10 |
? |
? |
3,14 |
0,5 |
31,4 |
? |
? |
Задача 3. На резистор сопротивлением R подано переменное напряжение, изменяющееся с течением времени по закону U=U(t). Определите действующие значения напряжения и силы тока, а также значение мгновенной мощности в момент времени t.
|
Вариант |
R, кОм |
U=U(t), В |
t, мс |
|
1 |
0,2 |
U(t)= 380 |
2,5 |
|
2 |
0,4 |
U(t)= 220 |
5 |
|
3 |
2 |
U(t)= 110 |
12,5 |
|
4 |
0,5 |
U(t)= 150 |
10 |
|
5 |
1,5 |
U(t)= 300 |
2,5 |
|
6 |
0,8 |
U(t)= 80 |
5 |
|
7 |
1,2 |
U(t)= 360 |
12,5 |
|
8 |
1,6 |
U(t)= 320 |
10 |
|
9 |
0,3 |
U(t)= 210 |
2,5 |
|
10 |
0,6 |
U(t)= 180 |
5 |
Задача 4. Колебательный контур состоит из конденсатора емкостью С и катушки индуктивностью L , частота переменного тока в цепи ω. Активное сопротивление в цепи R , индуктивное XL, ёмкостное XC, полное Z. Максимальное значение силы тока Im, напряжения Um, резонансная частота ωp. Определите значения величин, обозначенных «?».
|
Вариант |
С, мкФ |
L, мГн |
ω, Гц |
XL, Ом |
XC, Ом |
R, Ом |
Z, Ом |
Im, А |
Um, В |
ωp, Гц |
|
1 |
5 |
10 |
50 |
? |
? |
2 |
? |
1 |
? |
? |
|
2 |
2 |
? |
10 |
? |
? |
1 |
? |
0,5 |
? |
200 |
|
3 |
? |
? |
100 |
5 |
2 |
? |
5 |
? |
200 |
? |
|
4 |
? |
? |
300 |
7 |
1 |
? |
? |
0,2 |
5 |
? |
|
5 |
6 |
? |
? |
12 |
? |
12 |
13 |
0,5 |
? |
? |
|
6 |
? |
2 |
? |
? |
0,1 |
1 |
? |
? |
100 |
40 |
|
7 |
4 |
4 |
? |
0,8 |
? |
? |
10 |
1 |
? |
? |
|
8 |
2 |
? |
? |
6,9 |
7 |
? |
5 |
? |
220 |
? |
|
9 |
? |
1 |
50 |
? |
? |
0,2 |
? |
0,1 |
? |
100 |
|
10 |
2 |
3 |
100 |
? |
? |
? |
? |
0,5 |
2,5 |
? |
Практическая работа № 16 Электромагнитные колебания и волны
Цель работы: закрепить умение применять формулы Томсона и длины волны при решении задач.
Основные понятия и формулы
Совокупность неразрывно связанных друг с другом изменяющихся электрического и магнитного полей представляет собой электромагнитное поле.
Распространяющиеся в пространстве периодически изменяющееся электромагнитное поле и представляет собой электромагнитную волну.
Скорость распространения электромагнитного поля в вакууме равна скорости света с=3·108 м/с.
Период электромагнитной волны (частота) равен периоду (частоте) колебаний источника электромагнитных волн. Для электромагнитных волн справедливо соотношение
λ
;
λ=
.
ω=2
-
циклическая частота.
Задание 1. Ответьте на воросы.
Примеры решения задач
Задача 1. Определите частоту и длину волны радиопередатчика, если период его электрических колебаний равен 10-6 с.
|
Дано: |
Решение: |
|
T=10-6 с |
Частота колебаний и период связаны
соотношением: |
|
c = 3·108 м/с |
Длина волны радиопередатчика равна: |
|
Найти: |
Вычислим: |
|
ν-? |
|
|
λ-? |
|
|
|
Ответ: ν=1МГц, λ=300 м. |
Задача 2. Определить электроёмкость конденсатора, включенного в колебательный контур, индуктивность которого 1,5 мГн, если он излучает электромагнитные волны длиной 500 м.
|
Дано: |
СИ: |
Решение: |
|
L=1,5 мГн |
1,5·10-3Гн |
По определению длины волны λ=c·T,
где T=2 |
|
λ=500 м |
|
Отсюда λ=c·2 |
|
c=3·108 м/с |
|
Возведём обе части выражения в квадрат и выразим ёмкость в |
|
Найти: |
|
квадрат: |
|
C-? |
|
|
|
|
Ответ: |
С=140 пФ
|
Задача
3. Сила тока в открытом колебательном контуре изменяется в зависимости от
времени по закону: i=0,1
. Найти длину излучаемой
волны.
|
Дано: |
Решение: |
|
i=0,1 |
Длина волны |
|
c=3·108 м/с |
Запишем закон изменения силы тока и сравним его с данным |
|
Найти: |
уравнением: |
|
λ-? |
Отсюда циклическая частота ω= |
|
|
Частота колебаний |
|
|
|
|
|
Длина волны |
|
Ответ: |
ν= |
Задание 2. Решите количественные задачи.
Задача 1. В идеальном колебательном контуре происходят свободные электрические колебания с амплитудой силы тока Iм, заряда qм, напряжения на конденсаторе Uм. В рассматриваемый момент времени сила тока в контуре I, заряд конденсатора q, напряжение на конденсаторе U. Рассчитайте значения величин, обозначенных «?».
|
Вариант |
1 |
2 |
3 |
4 |
5 |
6 |
7 |
8 |
9 |
10 |
|
C, мкФ |
60 |
50 |
? |
100 |
30 |
40 |
? |
40 |
60 |
50 |
|
L, Гн |
? |
0,5 |
1,5 |
? |
1 |
1,5 |
2 |
? |
0,5 |
1 |
|
Iм, А |
0,82 |
? |
? |
0,5 |
? |
? |
1,3 |
0,52 |
1,6 |
? |
|
qм, мКл |
? |
? |
? |
5 |
? |
3,2 |
? |
4 |
? |
2,5 |
|
Uм, В |
150 |
? |
? |
? |
90 |
? |
? |
? |
? |
? |
|
I, А |
? |
1,9 |
0,67 |
? |
0,23 |
0,4 |
0,84 |
? |
? |
? |
|
q, мКл |
4,2 |
? |
3,2 |
? |
? |
? |
? |
2,8 |
6 |
? |
|
U, В |
? |
60 |
40 |
15 |
? |
? |
150 |
? |
? |
40 |
Задача 2. Колебательный контур состоит из конденсатора емкостью С и катушки индуктивностью L. Частота колебаний ν, период Т, длина излучаемой волны λ. Определите значения величины, обозначенной «?».
|
Вариант |
1 |
2 |
3 |
4 |
5 |
6 |
7 |
8 |
9 |
10 |
|
L, мГн |
? |
20 |
40 |
? |
5 |
? |
49 |
? |
81 |
? |
|
С, пФ |
50 |
? |
9 |
36 |
? |
2,5 |
? |
64 |
? |
40 |
|
ν, МГц |
? |
0,26 |
? |
? |
? |
? |
0,23 |
? |
0,44 |
? |
|
Т, мкс |
3,14 |
? |
? |
? |
? |
0,628 |
? |
5 |
? |
? |
|
λ, м |
? |
? |
? |
1130,4 |
376,8 |
? |
? |
? |
? |
1507 |
Задача 3. Для настройки детекторного радиоприёмника на определённую волну, как правило, изменяют ёмкость конденсатора в колебательном контуре, поворачивая пластины конденсатора относительно друг друга. При приёме радиоволны длиной волны λ ёмкость конденсатора в контуре составляет C, индуктивность катушки L. Определите значение величины, обозначенной «?».
|
Вариант |
1 |
2 |
3 |
4 |
5 |
6 |
7 |
8 |
9 |
10 |
|
λ, м |
40 |
? |
70 |
200 |
? |
90 |
60 |
? |
150 |
100 |
|
С, пФ |
? |
200 |
150 |
? |
50 |
250 |
? |
300 |
400 |
? |
|
L, мкГн |
15 |
30 |
? |
25 |
20 |
? |
20 |
15 |
? |
30 |
Задача 4. Радиосигнал, пущенный на расстояние S1 вернулся через время t1, а радиосигнал пущенный на расстояние S2 вернулся через время t2. Определите значение величины, обозначенной «?».
|
Вариант |
1 |
2 |
3 |
4 |
5 |
6 |
7 |
8 |
9 |
10 |
|
t1, мс |
3 |
? |
2,5 |
? |
1 |
? |
? |
30 |
? |
4 |
|
S1, км |
? |
30 |
? |
20 |
? |
300 |
200 |
? |
15 |
? |
|
t2, мс |
? |
5 |
0,5 |
? |
? |
3,5 |
? |
? |
0,3 |
1,5 |
|
S2, км |
70 |
? |
? |
30 |
100 |
? |
10 |
30 |
? |
? |
Раздел 5 Оптика
Тема 5.3 Световые кванты. Действие света
Практическая работа № 17 Кванты света
Цель работы: закрепить умение применять формулу красной границы фотоэффекта и уравнение Эйнштейна при решении задач.
Основные понятия и формулы
Стремясь преодолеть затруднения классической теории при объяснении излучения чёрного тела, М. Планк в 1900 г. Высказал гипотезу: атомы испускают электромагнитную энергию отдельными порциями – квантами.
Энергия Е каждой порции прямо пропорциональна частоте излучения:
E=hν
где h = 6,63·10-34Дж·с – постоянная Планка.
Фотон – материальная, электрически нейтральная частица – квант электромагнитного поля.
Энергия фотона E=hν.
Масса фотона
.
Импульс фотона
.
Фотоэффектом называется испускание электронов с поверхности металла под действием света.
Согласно закону сохранения энергии
eU =
, где m
– масса электрона,
-
максимальная скорость фотоэлектрона.
Законы фотоэффекта:
Уравнение Эйнштейна: энергия кванта тратится на работу выхода электрона из металла и сообщение электрону кинетической энергии.
hν=A+
,
где A – работа выхода электронов из металла.
Работа выхода - это характеристика металла (табличная величина). Она показывает, какую работу должен совершить электрон, чтобы преодолеть поверхностную разность потенциалов и выйти за пределы металла.
Задание 1. Ответьте на вопросы.
Методические указания
При решении задач необходимо:
1) помнить о взаимосвязи между волновыми и квантовыми характеристиками частиц;
2) знать, что взаимодействие фотонов с веществом подчиняется законам сохранения энергии и импульса. Уравнение Эйнштейна является следствием закона сохранения энергии.
Примеры решения задач
Задача 1. Определите красноволновую границу фотоэффекта для натрия, если работа выхода электрона из фотокатода А=2,3 эВ.
|
Дано: |
СИ: |
Решение: |
|
h=6,63·10-34 Дж ·с |
|
Запишем уравнение для «красной границы» |
|
с=3·108 м/с |
|
фотоэффекта и вычислим из него искомую длину |
|
А=2,3эВ |
3,68·10-19 Дж |
волны hν=Авых или |
|
Найти: |
|
λ= |
|
λкр -? |
|
λ=
|
|
Ответ: |
λ=5,4·10-7 м
|
|
Задача 2. Работа выхода электронов из пластины Авых=6,3 эВ. Определить, произойдет ли внешний фотоэффект, если на пластину падает свет с частотой ν1=8·1014 Гц, ν2=3·1016 Гц.
|
Дано: |
СИ: |
Решение: |
|
Авых=6,3 эВ |
1·10-18 Дж |
Внешний фотоэлектрический эффект |
|
ν1=8·1014 Гц |
|
произойдет в том случае, если ν>νкр. |
|
ν2=3·1016 Гц |
|
Уравнение для красной границы фотоэффекта |
|
Найти: |
|
hνкр=Авых (1) |
|
νкр-? |
|
Из (1) определяем νкр=Авых/h. |
|
|
|
Вычисления дают νкр=1,5·1015 Гц |
|
|
|
При этой частоте фотоэффекта не произойдет. |
|
|
|
Во втором случае вычисления покажут, что фотоэффект произойдет. |
Задача 3. При облучении фотоэлемента светом с частотой 1,6·1015 Гц фототок прекращается при задерживающем напряжении U=4,1 В. Определить А- работу выхода электрона с поверхности фотокатода, λ- красную границу фотоэффекта.
|
Дано: |
Решение: |
|
ν=1,6·1015 Гц |
Электрон может пролететь через тормозящее поле, разность потенциалов которого U, если |
|
U=4,1В |
eU ≤ |
|
h=6,63·10-34 Дж·с |
Уравнение Эйнштейна для фотоэффекта в данном случае имеет вид: |
|
е=1,6·10-19 Кл |
е·U=Авых +еU (2), откуда А=hv-еU (3) |
|
Найти: |
|
|
Авых-? |
A=6,63·10-34·1,6·1015-1,6·10-19·4,1=4·10-19 Дж |
|
λкр-? |
λ= |
|
Ответ: |
А=4·10-19 Дж, λ=5·10-7 м. |
Задание 2. Решите количественные задачи.
Задача 1. Длина волны света λ, частота ν, масса фотона mf, импульс Pf, энергия Ef. Определите значение величин, обозначенных «?».
|
Вариант |
1 |
2 |
3 |
4 |
5 |
6 |
7 |
8 |
9 |
10 |
|
λ, нм |
? |
? |
600 |
? |
? |
? |
? |
10 |
? |
? |
|
ν, Гц |
? |
5·1014 |
? |
? |
? |
? |
1017 |
? |
? |
? |
|
mf |
mе |
? |
? |
? |
? |
mр |
? |
? |
? |
? |
|
Pf,
|
? |
? |
? |
? |
1,2·10-27 |
? |
? |
? |
? |
2·10-30 |
|
Ef, Дж |
? |
? |
? |
6,4·10-19 |
? |
? |
? |
? |
1,5·10-20 |
? |
Задача
2. Работа выхода электронов с поверхности металла равна Ав. Металл
облучается светом с длиной волны λ и частотой ν. Скорость
электронов выбитых с поверхности металла
.
Красная граница λк. Определите значение величин, обозначенных
«?».
|
Вариант |
1 |
2 |
3 |
4 |
5 |
6 |
7 |
8 |
9 |
10 |
|
Ав, эВ |
4,3 |
? |
2,2 |
? |
? |
? |
4,4 |
? |
4 |
3,8 |
|
λ , нм |
200 |
? |
? |
250 |
? |
200 |
? |
? |
280 |
? |
|
ν , 1015Гц |
? |
? |
? |
? |
1,25 |
? |
1,5 |
0,6 |
? |
1 |
|
|
? |
0,5 |
1 |
? |
? |
? |
? |
? |
? |
? |
|
λк , нм |
? |
280 |
? |
309 |
326 |
288 |
? |
563 |
? |
? |
Задача
3. Задерживающая разность потенциалов в опыте по фотоэффекту равна Uз.
Скорость фотоэлектронов
, энергия - E.
Определите значение величин, обозначенных «?».
|
Вариант |
1 |
2 |
3 |
4 |
5 |
6 |
7 |
8 |
9 |
10 |
|
Uз, В |
3 |
? |
? |
9 |
? |
? |
4 |
? |
? |
5 |
|
|
? |
1,8 |
? |
? |
3 |
? |
? |
1,2 |
? |
? |
|
E,10-19Дж |
? |
? |
6,4 |
? |
? |
10 |
? |
? |
3,2 |
? |
Задача 4. Работа выхода электронов с поверхности металла Ав, задерживающая разность потенциалов Uз, частота падающего света ν, масса фотонов mf. Определите значение величин, обозначенных «?».
|
Вариант |
1 |
2 |
3 |
4 |
5 |
6 |
7 |
8 |
9 |
10 |
|
Ав, эВ |
4 |
? |
4,4 |
? |
4,3 |
4 |
? |
? |
3,8 |
? |
|
Uз, В |
3,2 |
4,5 |
? |
6 |
? |
5,3 |
2,8 |
4,4 |
? |
5 |
|
ν,1015Гц |
? |
? |
1,5 |
2,4 |
2,17 |
? |
? |
2,1 |
1,75 |
? |
|
mf,10-35кг |
? |
1,17 |
? |
? |
? |
? |
0,9 |
? |
? |
1,5 |
Задача 5. При торможении электронов, проходящих разность потенциалов U образуется рентгеновское излучение с частотой ν, и длиной волны λ. Определите значение величин, обозначенных «?».
|
Вариант |
1 |
2 |
3 |
4 |
5 |
6 |
7 |
8 |
9 |
10 |
|
U, кВ |
20 |
? |
? |
50 |
? |
? |
60 |
? |
? |
40 |
|
ν,1018Гц |
? |
? |
2 |
? |
? |
5 |
? |
1,8 |
? |
? |
|
λ , нм |
? |
0,1 |
? |
? |
0,3 |
? |
? |
? |
0,5 |
? |
ПРИЛОЖЕНИЕ
Фундаментальные константы
|
Постоянная |
Обозначение |
Значение |
|
Заряд электрона |
e |
1,60219·10-19Кл |
|
Масса покоя электрона |
me |
9,1095·10-31кг |
|
Масса покоя протона |
mp |
1,6726·10-27кг |
|
Коэффициент пропорциональности в законе Ампера |
k |
2·10-7Н/А2 |
|
Ускорение свободного падения на Земле |
g |
10 м/с2 |
|
Скорость света в вакууме |
c |
3·108 м/c |
|
Гравитационная постоянная |
G |
6,67·10-11 Н·м2/кг2 |
|
Электрическая постоянная |
|
8,85·10-12Ф/м |
|
Постоянная Авогадро |
Nа |
6,022·1023 моль-1 |
|
Постоянная Больцмана |
k |
1,38·10-23 Дж/К |
|
Постоянная Планка |
h |
6,63·10-34 Дж·с=4,136·10-15эВ·с |
|
Атомная единица массы |
а.е.м. |
1,66·10-27кг=931,5 МэВ/с2 |
|
Универсальная газовая постоянная |
R |
8,314 Дж/(моль·К) |
Множители и приставки
|
Приставка |
Числовое значение |
Сокращенное обозначение |
|
Атто |
10-18 |
а |
|
Фемто |
10-15 |
ф |
|
Пико |
10-12 |
п |
|
Нано |
10-9 |
н |
|
Микро |
10-6 |
мк |
|
Милли |
10-3 |
м |
|
Санти |
10-2 |
с |
|
Деци |
10-1 |
д |
|
Дека |
101 |
да |
|
Гекто |
102 |
г |
|
Кило |
103 |
к |
|
Мега |
106 |
М |
|
Гига |
109 |
Г |
|
Тера |
1012 |
Т |
Плотности веществ
|
Вещество |
ρ, 103 кг/м3 |
|
Лёд |
0,9 |
|
вода |
1 |
Тепловые свойства веществ
|
Удельная теплоёмкость, Дж/(кг·К) |
|
|
воды |
4,2·103 |
|
льда |
2,1·103 |
|
Удельная теплота, Дж/кг |
|
|
Парообразования воды |
2,3·106 |
|
Плавления льда |
3,3·105 |
Удельное сопротивление (при 20 0С)
|
Вещество |
ρ, 10-8 Ом·м или 10-2 Ом·мм2/м |
|
Алюминий |
2,8 |
|
Медь |
1,7 |
|
Серебро |
1,6 |
Заключение
Составляя данный сборник практических работ, я не претендовала на его исключительность. Очевидно, что аналогичные подборки по данной теме существуют у каждого опытного учителя. Но чтобы его составить требуется проанализировать достаточно много литературы и затратить немалое время. Поэтому я считаю, что подобные работы могли бы помочь опытному учителю сократить время на подготовку к уроку.
Знание основных понятий, формул, способов и методов решения задач является основой для дальнейшего изучения физических закономерностей устройства нашего мира, расширения кругозора, познания природы
Цель работы достигнута – сборник практических работ по физике составлен. Я надеюсь, что этот сборник найдёт своё применение, заинтересует учащихся и поможет им в изучении предмета.
Содержание:
|
1 |
Введение |
3 |
|
|
2 |
Методические рекомендации по использованию сборника |
8 |
|
|
Раздел 1 Механика |
|||
|
Тема 1.1 Кинематика движения материальной точки |
|||
|
1 |
Описание видов движения материальной точки |
12 |
|
|
Тема 1.2 Динамика материальной точки |
|||
|
2 |
Движение материальной точки под действием сил: упругости, трения, тяжести |
21 |
|
|
3 |
Движение тел под действием нескольких сил |
28 |
|
|
Тема 1.3 Законы сохранения в механике |
|||
|
4 |
Закон сохранения импульса |
35 |
|
|
5 |
Законы сохранения энергии |
41 |
|
|
Раздел 2 Молекулярная физика. Термодинамика |
|||
|
Тема 2.1 Молекулярно-кинетическая теория |
|||
|
6 |
Графическое решение газовых законов |
48 |
|
|
Тема 2.3 Основы термодинамики |
|||
|
7 |
Изменение внутренней энергии тела в процессе совершения работы |
56 |
|
|
8 |
Основы термодинамики |
63 |
|
|
Раздел 3 Электричество и магнетизм |
|||
|
Тема 3.1 Электростатика |
|||
|
9 |
Определение основных характеристик электрического поля |
69 |
|
|
10 |
Движение заряженной частицы в электрическом поле |
76 |
|
|
Тема 3.2 Законы постоянного тока |
|||
|
11 |
Последовательное и параллельное соединение потребителей электрического тока |
83 |
|
|
12 |
Расчет электрической цепи |
88 |
|
|
Тема 3.3 Магнитное поле |
|||
|
13 |
Магнитное поле и его характеристики |
95 |
|
|
14 |
Движение заряженной частицы в магнитном поле |
102 |
|
|
Раздел 4 Электромагнитные колебания и волны |
|||
|
15 |
Определение параметров электромагнитных колебаний |
108 |
|
|
16 |
Электромагнитные колебания и волны |
114 |
|
|
Раздел 5 Оптика |
|||
|
Тема 5.3 Световые кванты. Действие света |
|||
|
17 |
Кванты света |
118 |
|
|
Приложение |
123 |
||
|
Заключение |
125 |
||
|
Литература |
128 |
||
РЕЦЕНЗИЯ
на методическую разработку
преподавателя физики
Пупковой Алевтины Валерьевны.
Список литературы
1. Мякишев Г.Я., Буховцев Б.Б. Физика: Учеб. для 10 кл. образоват. учреждений – М.:
Просвещение,1996
2. Дмитриева В.Ф. Физика: учебник для студ. образоват. учреждений сред. проф.
образования, М.: Издательский центр «Академия» 2011г.
3. Громов С.В. Физика. Теория относительности. Электродинамика: Учеб. для 10 кл.
образоват. Учреждений – М.: Просвещение, 2003
4. С.М Кокин, В.А Селезнев «Физика на железнодорожном транспорте» Москва,1995г
5. В.П. Демкович "Сборник задач по физике для учащихся СПТУ" Москва, "ВШ",1987г.
6. Г.Н. Степанова "Сборник задач по физике 10-11"Москва, "Просвещение", 2000г
7. А.П. Рымкевич "Сборник задач по физике" Москва, "Просвещение",1992г
8. Л.Н. Скрелин "Дидактический материал по физике"Москва, "Просвещение",1989г
9. Р.Д. Миньков, А.К. Свириденко "Проверочные задания по физике"Москва, "Просвещение",1992г
10. И.А. Пеньков, Д.Н. Городецкий "Проверочные работы по физике в СПТУ"
Интернет- ресурсы
wwww. dic. academic. ru (Академик. Словари и энциклопедии).
www. booksgid. com (Воокs Gid. Электронная библиотека).
www. globalteka. ru (Глобалтека. Глобальная библиотека научных ресурсов).
www. window. edu. ru (Единое окно доступа к образовательным ресурсам).
www. st-books. ru (Лучшая учебная литература).
www. ru/book (Электронная библиотечная система).
www. alleng. ru/edu/phys. htm (Образовательные ресурсы Интернета — Физика)
www. college. ru/fizika (Подготовка к ЕГЭ).
www. yos. ru/natural-sciences/html (естественно-научный журнал для молодежи «Путь в науку»).
Скачано с www.znanio.ru
Скачано с www.znanio.ru
Материалы на данной страницы взяты из открытых источников либо размещены пользователем в соответствии с договором-офертой сайта. Вы можете сообщить о нарушении.