Шахові облікові регістри побудовані за принципом шахової дошки. Записи в них роблять у клітинці, що є на перетині стовпчика і рядка таблиці відповідно за дебетовим і кредитовим оборотами на взаємозв’язаних рахунках. Відображення оборотів у кореспонденції рахунків забезпечує можливість детального вивчення господарських операцій і посилює контроль за записами.
Шаховій відомості властиві всі характеристики звичайної оборотної відомості. Однак, якщо запис був зроблений у неправильній кореспонденції, то таку помилку у звичайній оборотній відомості визначити важко, тоді як у шаховій її можна виявити відразу. Вміння читати шахову оборотну відомість дає змогу отримати уявлення про характер, обсяг і рівень ефективності роботи підприємства.
Шахова форма є характерною в основному для журналів-ордерів, у першу чергу – для журналу-ордеру №5, у якому ведеться облік витрат за видами діяльності. Використання сучасної обчислювальної техніки сприяло появі нових матеріальних носіїв облікових регістрів багатоцільового застосування –перфокарт, перфострічок, дискет, оптичних і лазерних дисків тощо.
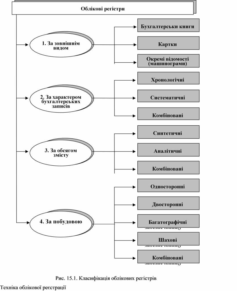
Загальна класифікація регістрів наведена на рис. 15.1.
![]()
![]()
![]()
![]()
![]()
![]()
![]()
![]()
![]()
![]()
![]()
![]()

![]()
![]()
Рис.
15.1. Класифікація облікових регістрів
Техніка облікової реєстрації
Материалы на данной страницы взяты из открытых источников либо размещены пользователем в соответствии с договором-офертой сайта. Вы можете сообщить о нарушении.