СОСТАВЛЕНИЕ ПРОГНОЗНОГО БАЛАНСА
Для прогнозирования баланса необходимо систематически накапливать информацию о работе организации.
Прогнозирование основано на тщательном анализе как можно большего количества отдельных элементов доходов, расходов, активов, пассивов и обдуманной оценке их будущей величины с учетом взаимосвязи между элементами, а также вероятных будущих условий. Прогнозирование требует получения как можно большего количества подробностей. Кроме того, следует оценить «стабильность» отдельных элементов на основе вероятности их повторения в будущем. Это придает определенное значение анализу неповторяющихся факторов и чрезвычайных статей.
Прогнозирование требует использования разных бухгалтерских документов, охватывающих как можно большее количество периодов. Повторяющуюся деятельность можно прогнозировать с большей степенью уверенности, чем случайные события.
Разработка прогнозного баланса должна осуществляться в следующей последовательности:
♦ анализ текущего финансового состояния организации по данным аналитических таблиц;
♦ анализ финансовых результатов и факторов, влияющих на них;
♦ определение относительных и абсолютных изменений в структуре активов, пассивов, доходов и расходов;
♦ построение прогнозного баланса.
Составление прогнозного баланса начинают с определения ожидаемой величины собственного капитала (СКд+1).
Уставный капитал обычно меняется редко, поэтому в прогнозный баланс его можно включить в той же сумме, что и в последнем отчетном балансе.
Добавочный капитал может увеличиваться на величину переоценки основных средств.
Резервный капитал, предположим, тоже не изменится.
Таким образом, основным элементом, за счет которого изменяется сумма собственного капитала, является прибыль, остающаяся в распоряжении организации.
Размер прибыли можно рассчитать, исходя из ориентировочно установленного процента рентабельности, который исчисляется по данным динамики показателя отношения прибыли от продажи к выручке.
1. Предположим, что выручка в прогнозном периоде составит 115 560 тыс. руб. Для дальнейшего прогноза необходимо оформить таблицу динамических рядов относительных показателей, составляющих выручку от продажи продукции.
Таблица 8.1
Динамика относительных показателей, составляющих выручку от продажи (%)
|
Показатели |
Кварталы отчетного периода |
|||
|
I |
II |
III |
IV |
|
|
1. Выручка от продажи продукции |
100 |
100 |
100 |
100 |
|
2. Себестоимость, управленческие и коммерческие расходы |
72,0 |
74,2 |
72,7 |
73,3 |
|
3. Прибыль от продажи |
28,0 |
25,8 |
27,3 |
26,7 |
|
4. Прибыль отчетного периода |
26,2 |
21,4 |
22,8 |
20,8 |
|
5. Платежи в бюджет |
8,9 |
7,8 |
8,1 |
7,3 |
|
6. Нераспределенная прибыль |
17,3 |
13,6 |
14,7 |
13,5 |
Относительный показатель нераспределенной прибыли изменяется от 13,5 до 17,3%- Предположим, что в прогнозном периоде он будет на уровне 13%. Тогда ожидаемая величина прибыли:
Пп+1 = {Прогнозируемая выручка) х (Рентабельность);
Пп+1 = 115 560 х 0,13 = 15 023 тыс. руб.
2. Согласно отчетному балансу величина собственного каптала на конец года составляла 202 097 тыс. руб. Можно предположить, что он увеличится на величину прогнозируемой прибыли, т.е. на 15 023 тыс. руб., и составит 217 097 тыс. руб. Следовательно, средняя величина собственного капитала в следующем за отчетным периоде составит:

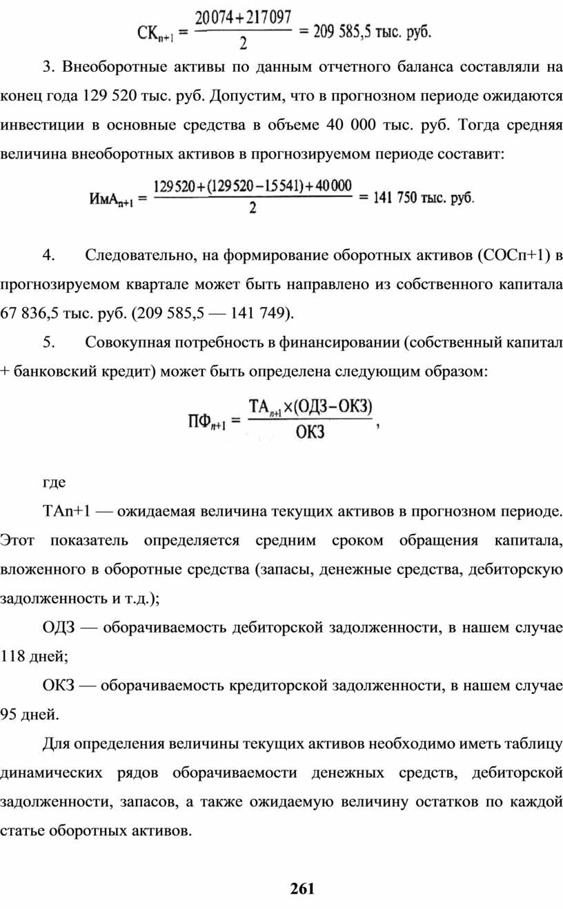
3. Внеоборотные активы по данным отчетного баланса составляли на конец года 129 520 тыс. руб. Допустим, что в прогнозном периоде ожидаются инвестиции в основные средства в объеме 40 000 тыс. руб. Тогда средняя величина внеоборотных активов в прогнозируемом периоде составит:
![]()
4. Следовательно, на формирование оборотных активов (СОСп+1) в прогнозируемом квартале может быть направлено из собственного капитала 67 836,5 тыс. руб. (209 585,5 — 141 749).
5. Совокупная потребность в финансировании (собственный капитал + банковский кредит) может быть определена следующим образом:

где
ТАn+1 — ожидаемая величина текущих активов в прогнозном периоде. Этот показатель определяется средним сроком обращения капитала, вложенного в оборотные средства (запасы, денежные средства, дебиторскую задолженность и т.д.);
ОДЗ — оборачиваемость дебиторской задолженности, в нашем случае 118 дней;
ОКЗ — оборачиваемость кредиторской задолженности, в нашем случае 95 дней.
Для определения величины текущих активов необходимо иметь таблицу динамических рядов оборачиваемости денежных средств, дебиторской задолженности, запасов, а также ожидаемую величину остатков по каждой статье оборотных активов.
261
Предположим, что ожидаемая величина текущих активов (ТАп+1) в прогнозном периоде составит 380 000 тыс. руб., тогда

6. Следовательно, потребность в совокупных источниках финансирования текущих активов превышает максимально возможную величину собственного оборотного капитала на 6231,5 тыс. руб. (74068 — 67836,5). Это та сумма, которую нужно взять в качестве кредита. Но это отразится на длительности производственно-коммерческого цикла. Замедлится оборачиваемость средств из-за роста себестоимости (+ % за кредит). Это приведет к увеличению разрыва между сроком оборота текущих активов и периодом погашения кредиторской задолженности.
7. Исходя из этого, можно определить величину максимально возможной величины кредиторской задолженности:

По нашим наблюдениям ОДЗ =118 дней; ОКЗ = 95 дней.

8. В результате расчетов общий прогнозный баланс будет иметь следующую структуру:
Таблица 8.2
Прогнозный баланс
|
АКТИВ |
ПАССИВ |
||
|
Внеоборотные активы |
141 750 |
Капитал и резервы |
209 585,5 |
|
Текущие активы |
380 000 |
Кредиты и займы |
6231,5 |
|
|
|
Кредиторская задолженность и прочие пассивы |
305 933 |
|
БАЛАНС |
521 750 |
БАЛАНС |
521 750 |
Материалы на данной страницы взяты из открытых источников либо размещены пользователем в соответствии с договором-офертой сайта. Вы можете сообщить о нарушении.