Спосіб ланцюгових підставок

  • docx
  • 28.10.2021
Публикация на сайте для учителей

Публикация педагогических разработок

Бесплатное участие. Свидетельство автора сразу.
Мгновенные 10 документов в портфолио.

Иконка файла материала Л1-1748.docx

Спосіб ланцюгових підставок

 

Спосіб ланцюгових підстановок використовується при факторному аналізі всіх типів факторних моделей (адитивних, мультиплікативних, кратних, змішаних – комбінованих).

 

Суть способу ланцюгових підстановок полягає у послідовній, першочерговій заміні базисних параметрів на звітні. При цьому послідовність наступна: кількісні елементи підлягають заміні в першу чергу, структурні елементи – далі, якісні елементи – в останню чергу.

Якщо у формулі міститься кілька кількісних, структурних або якісних елементів, послідовність замін залежить від того, які з них є основними, а які – похідними.

 

Мультиплікативна модель типу y = abс...

Якщо a – структурний показник, b – кількісний, c – якісний, то вплив кожного фактору розраховується наступним чином:

 

Dyb = a0b1с0 – a0b0с0, Dya = a1b1с0 – a0b1с0, Dyc = a1b1с1 – a1b1с0; Dy = Dyb + Dya + Dyc.

 

Кратна модель типу y = a/b.


 

 

18


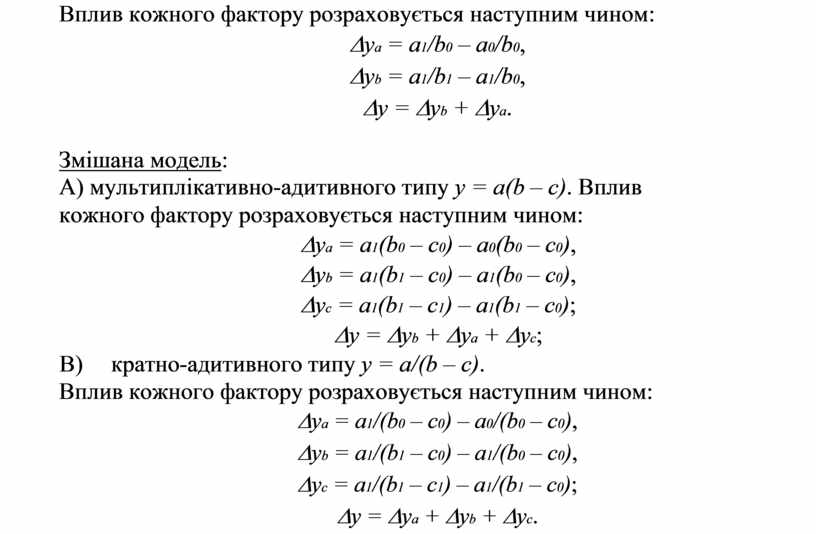
Вплив кожного фактору розраховується наступним чином:

 

Dyа = a1/b0 – a0/b0, Dyb = a1/b1 – a1/b0, Dy = Dyb + Dya.

 

Змішана модель:

A) мультиплікативно-адитивного типу y = a(b – с). Вплив кожного фактору розраховується наступним чином:

 

Dya = a1(b0с0) – a0(b0с0), Dyb = a1(b1с0) – a1(b0с0), Dyc = a1(b1с1) – a1(b1с0); Dy = Dyb + Dya + Dyc;

 

B)           кратно-адитивного типу y = a/(b – с).

 

Вплив кожного фактору розраховується наступним чином:

 

Dya = a1/(b0с0) – a0/(b0с0), Dyb = a1/(b1с0) – a1/(b0с0), Dyc = a1/(b1с1) – a1/(b1с0); Dy = Dya + Dyb + Dyc.


 

Скачано с www.znanio.ru