Спосіб відносних різниць

  • docx
  • 28.10.2021
Публикация на сайте для учителей

Публикация педагогических разработок

Бесплатное участие. Свидетельство автора сразу.
Мгновенные 10 документов в портфолио.

Иконка файла материала Л1-1751.docx

Спосіб відносних різниць

 

Спосіб відносних різниць використовується для оцінки впливу факторів на приріст результативного показника у мультиплікативних (типу y = abс...) або мультиплікативно-адитивних (типу y = a(b – с)) моделях.


 

 


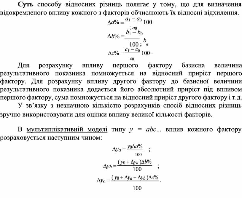
Суть способу відносних різниць полягає у тому, що для визначення відокремленого впливу кожного з факторів обчислюють їх відносні відхилення.

 

Da% = a1 - a0 100 ; a0

 

Db% = b1 - b0 100 ; b0

Dc% = c1 - c0 100 . c0

Для розрахунку впливу першого фактору базисна величина результативного показника помножується на відносний приріст першого фактору. Для розрахунку впливу другого фактору до базисної величини результативного показника додається його абсолютний приріст під впливом першого фактору, сума помножується на відносний приріст другого фактору і т.д.

У зв’язку з незначною кількістю розрахунків спосіб відносних різниць зручно використовувати для оцінки впливу великої кількості факторів.

 

В мультиплікативній моделі типу y = abс... вплив кожного фактору розраховується наступним чином:

 

Dya =

y0Da%

;

 

 

 

 

 

 

 

 

100

 

 

 

Dyb =

( y0 + Dya )Db%

;

 

100

 

 

 

 

 

 

Dyc =

( y0 + Dya + Dyb )Dc%

.

 

 

 

100

 

 

 

 


 

Скачано с www.znanio.ru