![]()
Глава 1. АНАЛИЗ ФИНАНСОВОЙ
УСТОЙЧИВОСТИ ПРЕДПРИЯТИЯ
1.1. Понятие, значение и задачи анализа финансового состояния предприятия и его финансовой устойчивости
Финансовое состояние предприятия (ФСП) – это сложная экономическая категория, отражающая на определенный момент состояние капитала в процессе его кругооборота и способность субъекта хозяйствования к саморазвитию.
В процессе операционной, инвестиционной и финансовой деятельности происходит непрерывный процесс кругооборота капитала, изменяются структура средств и источников их формирования, наличие и потребность в финансовых ресурсах и как следствие – финансовое состояние предприятия, внешним проявлением которого выступает платежеспособность.
Финансовое состояние может быть устойчивым, неустойчивым (предкризисным) и кризисным. Способность предприятия своевременно производить платежи, финансировать свою деятельность на расширенной основе, переносить непредвиденные потрясения и поддерживать свою платежеспособность в неблагоприятных обстоятельствах свидетельствует о его устойчивом финансовом состоянии, и наоборот.
Если текущая платежеспособность – это внешнее проявление финансового состояния предприятия, то финансовая устойчивость – внутренняя его сторона, обеспечивающая стабильную платежеспособность в длительной перспективе, в основе которой лежит сбалансированность активов и пассивов, доходов и расходов, положительных и отрицательных денежных потоков (рис.1).
|
Платежеспособность предприятия |
|
|
|
Финансовая устойчивость предприятия |
|
![]()
![]()
![]()
![]()
|
Сбалансированность активов и пассивов |
|
Сбалансированность доходов и расходов |
|
Сбалансированность денежных потоков |
![]()
Рис. 1.1. Взаимосвязь финансовой устойчивости и платежеспособности предприятия.
Финансовая устойчивость предприятия – это способность субъекта хозяйствования функционировать и развиваться, сохранять равновесие своих активов и пассивов в изменяющейся внутренней и внешней среде, гарантирующее его платежеспособность и инвестиционную привлекательность в долгосрочной перспективе в границах допустимого уровня риска.
Устойчивое финансовое состояние достигается при достаточности собственного капитала, хорошем качестве активов, достаточном уровне рентабельности с учетом операционного и финансового риска, достаточности ликвидности, стабильных доходах и широких возможностях привлечения заемных средств.
Для обеспечения финансовой устойчивости предприятие должно обладать гибкой структурой капитала, уметь организовать его движение таким образом, чтобы обеспечить постоянное превышение доходов над расходами с целью сохранения платежеспособности и создания условий для самофинансирования.
Финансовое состояние предприятия, его устойчивость и стабильность зависят от результатов его производственной, коммерческой и финансовой деятельности. Если производственный и финансовый планы успешно
выполняются, то это положительно влияет на финансовое положение предприятия. Напротив, в результате спада объемов производства и продаж
происходит повышение ее себестоимости, уменьшение выручки и суммы прибыли и как следствие ухудшение финансового состояния предприятия и его платежеспособности. Следовательно, устойчивое финансовое состояние не является счастливой случайностью, а итогом грамотного, умелого управления всем комплексом факторов, определяющих результаты хозяйственной деятельности предприятия.
Устойчивое финансовое положение, в свою очередь, оказывает положительное влияние на выполнение производственных планов и обеспечение нужд производства необходимыми ресурсами. Поэтому финансовая деятельность как составная часть хозяйственной деятельности должна быть направлена на обеспечение планомерного поступления и расходования денежных ресурсов, выполнение расчетной дисциплины, достижение рациональных пропорций собственного и заемного капитала и наиболее эффективное его использование.
Основные задачи анализа.
1. Своевременная и объективная диагностика финансового состояния
предприятия, установления его «болевых точек» и изучение причин их
образования.
2. Поиск резервов улучшения финансового состояния предприятия,
его платежеспособности и финансовой устойчивости.
3. Разработка конкретных рекомендаций, направленных на более
эффективное использование финансовых ресурсов и укрепление финан-
сового состояния предприятия.
4. Прогнозирование возможных финансовых результатов и разра-
ботка моделей финансового состояния при разработанных вариантах
использования ресурсов.
Анализ финансовой устойчивости основывается главным образом
на относительных показателях, так как абсолютные показатели балан-
са в условиях инфляции очень трудно привести в сопоставимый вид.
Относительные показатели анализируемого предприятия можно
сравнивать:
▪ с общепринятыми «нормами» для оценки степени риска и прогно-
зирования возможности банкротства;
▪ аналогичными данными других предприятий, что позволяет выявить
сильные и слабые стороны предприятия и его возможности
▪ аналогичными данными за предыдущие годы для изучения тенден-
ций улучшения или ухудшения ФСП.
1.2. Оценка финансовой устойчивости предприятия на основе анализа соотношения собственного и заемного капитала.
Показатели финансовой структуры капитала. Методика их расчета
и анализа. Оценка уровня финансового левериджа.
Финансовое состояние предприятий, его устойчивость во многом зависят от оптимальности структуры источников капитала (соотношения собственных и заемных средств) и от оптимальности структуры активов предприятия и в первую очередь от соотношения основных и оборотных средств, а также от уравновешенности активов и пассивов предприятия по функциональному признаку.
Поэтому вначале необходимо проанализировать структуру источников предприятия и оценить степень финансовой устойчивости и финансового риска. С этой целью рассчитывают следующие показатели:
1. Коэффициент концентрации собственного капитала (финансовой автономии, независимости) – удельный вес собственного капитала в общей валюте нетто-баланса:
![]()
.
Он характеризует, какая часть активов предприятия сформирована за счет собственных источников средств.
2. Коэффициент концентрации заемного капитала – удельный вес
заемных средств в общей валюте нетто-баланса – показывает, какая часть активов предприятия сформирована за счет заемных средств долгосрочного и краткосрочного характера:
.
3. Коэффициент финансовой зависимости
.
Это обратный показатель коэффициенту финансовой независимости. Он показывает, какая сумма активов приходится на рубль собственных средств. Если его величина равна 1, то это означает, все активы предприятия сформированы за счёт собственного капитала. Его значение 1,5 показывает, что на каждые 1,5 руб., вложенных в активы, приходится 1 руб. собственных средств и 0,5 руб.– заемных.
4. Коэффициент текущей задолженности
.![]()
Показывает, какая часть активов сформирована за счет заемных ресурсов краткосрочного характера;
5. Коэффициент устойчивого финансирования
.
Характеризует, какая часть активов баланса сформирована за счет устойчивых источников. Если предприятие не пользуется долгосрочными
кредитами и займами, то его величина будет совпадать с величиной коэффициента финансовой независимости.
В свою очередь для характеристики структуры долгосрочных источников финансирования рассчитывают и анализируют следующие показатели:
6. Коэффициент финансовой независимости капитализированных источников
.
7. Коэффициент финансовой зависимости капитализированных
источников
.
Повышение уровня последнего показателя с одной стороны означает усиление зависимости от внешних кредиторов, а с другой – о степени финансовой надежности предприятия и доверия к нему со стороны банков и населения.
8. Коэффициент покрытия долгов собственным капиталом (коэффициент платежеспособности):
.
9. Коэффициент финансового левериджа или коэффициент финансового риска – отношение заемного капитала к собственному.
.
Данный коэффициент считается одним из основных индикаторов финансовой устойчивости. Чем выше его значение, тем выше риск вложения капитала в данное предприятие.
В нашем примере (табл. 1.1) доля собственного капитала имеет тенденцию к снижению. За отчетный период она уменьшилась на 2,6 процентных пункта, так как темпы прироста собственного капитала ниже темпов прироста заемного. Коэффициент финансового левериджа увеличился на 9,5 процентных пункта. Это свидетельствует о том, что финансовая зависимость предприятия от внешних инвесторов значительно повысилась.
Таблица 1.1
Структура пассивов (обязательств) предприятия
|
Показатель
|
Уровень показателя
|
||
|
на начало периода
|
на конец периода |
изменение |
|
|
Коэффициент концентрации собственного капитала (коэффициент финансовой независимости предприятия)
Коэффициент концентрации заёмного капитала
Коэффициент финансовой зависимости
Коэффициент текущей задолженности
Коэффициент устойчивости финансирования
Коэффициент финансовой зависимости капитализированных источников
Коэффициент покрытия долгов собственным капиталом Коэффициент финансового левериджа (плечо финансового рычага) |
0,551
0,449
1,81
0,339
0,661
0,167
1,23
0,813 |
0,525
0,475
1,90
0,382
0,618
0,152
1,1
0,906 |
-0,026
+0,026
+0,09
+0,043
-0,043
-0,015
-0,13
+0,093 |
Оценка изменений, которые произошли в структуре капитала, может быть разной с позиций инвесторов и предприятия. Для банков и прочих кредиторов более надежна ситуация, если доля собственного капитала у клиентов более высокая. Это исключает финансовый риск. Предприятия же, как правило, заинтересованы в привлечении заемных средств по двум причинам:
1) проценты по обслуживанию заемного капитала рассматриваются
как расходы и не включаются в налогооблагаемую прибыль;
2) расходы на выплату процентов обычно ниже прибыли, полученной от использования заемных средств в обороте предприятия, в результате чего повышается рентабельность собственного капитала.
В рыночной экономике большая и все увеличивающаяся доля собственного капитала вовсе не означает улучшения положения предприятия, возможности быстрого реагирования на изменение делового климата. Напротив, использование заемных средств свидетельствует о гибкости предприятия, его способности находить кредиты и возвращать их, т.е. о доверии к нему в деловом мире.
Наиболее обобщающим показателем среди рассмотренных выше является коэффициент финансового левериджа. Все остальные показатели в той или иной мере определяют его величину.
Нормативов соотношения заемных и собственных средств практически не существует. Они не могут быть одинаковыми для разных отраслей и предприятий. Доля собственного и заемного капитала в формировании активов предприятия и уровень финансового левериджа зависят от отраслевых особенностей предприятия. В тех отраслях, где медленно оборачивается капитал и высокая доля внеоборотных активов, коэффициент финансового левериджа не должен быть высоким. В других отраслях, где
оборачиваемость капитала высокая и доля основного капитала низкая, он может быть значительно выше.
Уровень финансового левериджа зависит также от конъюнктуры товарного и финансового рынка, рентабельности основной деятельности, стадии жизненного цикла предприятия, его финансовой стратегии и т.д.
Для определения нормативного значения коэффициентов финансовой автономии, финансовой зависимости и финансового левериджа необходимо исходить из фактически сложившейся структуры активов и общепринятых подходов к их финансированию (табл. 1.2).
Постоянная часть оборотных активов – это тот минимум, который необходим предприятию для осуществления операционной деятельности и величина, которого не зависит от сезонных колебаний объема производства и
реализации продукции. Как правило, она полностью финансируется за счет собственного капитала и долгосрочных заемных средств.
|
Вид актива |
Удельный вес на конец года, %
|
Подходы к их финансированию |
||
|
агрессивный
|
умеренный
|
консерватив- ный
|
||
|
Внеоборотные активы |
33
|
60% – СК |
20% – ДЗК 80% – СК |
10% – ДЗК 90% – СК |
|
Постоянная часть оборотных активов |
35
|
50% – ДЗК 50% – СК |
25% – ДЗК 75% – СК |
100% – СК
|
|
Переменная часть оборотных активов |
32
|
100% – КЗК
|
100% – КЗК
|
50% – СК 50% –КЗК |
Таблица 1.2
Подходы к финансированию активов предприятия
Примечание. ДЗК – долгосрочный заемный капитал, СК – собственный капитал, КЗК – краткосрочный заемный капитал.
Переменная часть оборотных активов подвержена колебаниям в связи с сезонным изменением объемов деятельности. Финансируется она обычно за
счет краткосрочного заемного капитала, а при консервативном подходе – частично и за счет собственного капитала.
Определим нормативную величину коэффициентов
концентрации собственного
, концентрации
заемного капитала
и финансового левериджа
:
а) при агрессивной финансовой политике
%,
%,
![]()
б) при умеренной финансовой политике
![]()
![]()
![]()
в) при консервативной финансовой политике
![]()
![]()
![]()
Судя по фактическому уровню данных коэффициентов (0,525; 0,475; 0,91), можно сделать заключение, что предприятие проводит умеренную финансовую политику, и степень финансового риска не превышает нормативный уровень при сложившейся структуре активов предприятия.
Динамика коэффициента финансового левериджа (плеча финансового рычага) зависит от изменения:
▪ структуры активов предприятия (с увеличением удельного веса внеоборотных и сокращением оборотных активов коэффициент финансового левериджа при прочих равных условиях должен снижаться, и наоборот);
▪ финансовой политики их формирования (консервативной, умеренной, агрессивной).
Для расчета влияния данных факторов на уровень коэффициента финансового левериджа можно использовать следующую факторную модель:

где
–
коэффициент финансового левериджа;
– средняя доля заемного капитала в формировании активов
предприятия;
– средняя доля собственного
капитала в формировании ак-
тивов предприятия;
– удельный вес i-го вида актива
в общей валюте баланса;
– доля заемного капитала в
формировании i-го вида актива
предприятия;
– доля собственного капитала в
формировании i-го вида актива
предприятия.
Таблица 1.3
Исходные данные для расчета влияния факторов
|
Активы
|
Удельный вес i -го вида актива в валюте баланса, % |
Доля собственного капитала в формировании i -го актива баланса
|
Доля заемного капитала в формировании i -го актива баланса
|
|||
|
t0 |
t1 |
t0 |
t1 |
t0 |
t1 |
|
|
Внеоборотные Оборотные Итого |
38,7 61,3 100,0 |
33,0 67,0 100,0 |
0,718 0,446 – |
0,718 0,429 – |
0,282 0,554 – |
0,282 0,571 – |
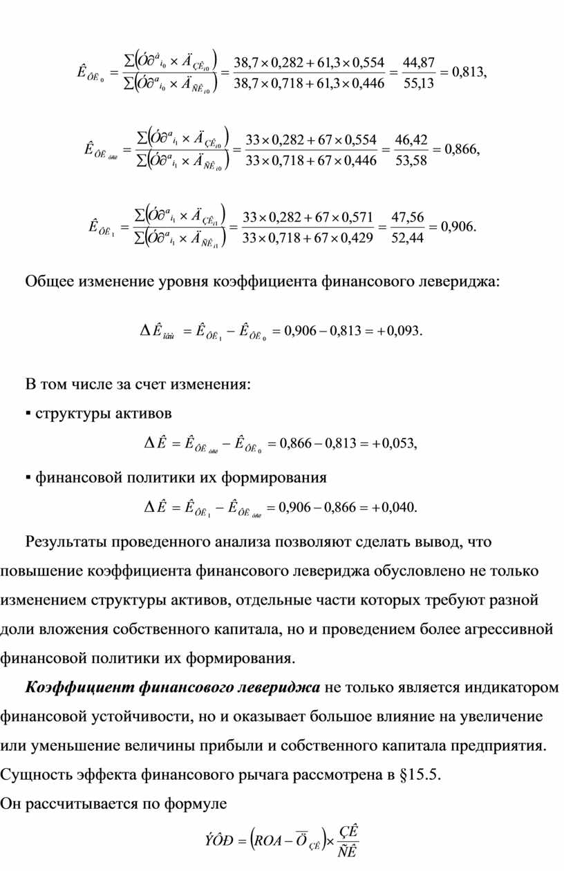
Расчет влияния факторов произведем способом цепной подстановки:



Общее изменение уровня коэффициента финансового левериджа:
∆![]()
![]()
В том числе за счет изменения:
▪ структуры активов
∆![]()
▪ финансовой политики их формирования
∆![]()
Результаты проведенного анализа позволяют сделать вывод, что повышение коэффициента финансового левериджа обусловлено не только изменением структуры активов, отдельные части которых требуют разной доли вложения собственного капитала, но и проведением более агрессивной финансовой политики их формирования.
Коэффициент финансового левериджа не только является индикатором финансовой устойчивости, но и оказывает большое влияние на увеличение или уменьшение величины прибыли и собственного капитала предприятия. Сущность эффекта финансового рычага рассмотрена в §15.5.
Он рассчитывается по формуле
![]()
и состоит из двух основных элементов:
а) дифференциала финансового левериджа
, т.е. разности между
рентабельностью совокупных активов и средней ценой заемного капитала;
б) коэффициента финансового левериджа
. Он является именно тем рычагом, с
помощью которого увеличивается положительный или отрицательный эффект,
получаемый за счет дифференциала.
Уровень финансового левериджа измеряется отношением темпов
прироста чистой прибыли
к темпам
прироста прибыли до выплаты процентов и налогов
:![]()
![]()
Он показывает, во сколько раз темпы прироста чистой прибыли превышают темпы прироста прибыли до выплаты процентов и налогов. Это превышение обеспечивается за счет эффекта финансового рычага, одной из составляющих которого является его плечо (отношение заемного капитала к собственному). Увеличивая или уменьшая плечо рычага в зависимости от сложившихся условий, можно влиять на прибыль и доходность собственного капитала.
Возрастание финансового левериджа сопровождается повышением степени финансового риска, связанного с возможным недостатком средств для выплаты процентов по кредитам и займам. Незначительное изменение брутто-прибыли и рентабельности инвестированного капитала в условиях
высокого финансового левериджа может привести к значительному изменению чистой прибыли, что опасно при спаде производства.
Проведем сравнительный анализ финансового риска при различной структуре капитала и рассчитаем, как изменится рентабельность собственного капитала при отклонении прибыли от базового уровня на 10 % (табл. 1.4).
Таблица 1.4
Исходные данные для определения уровня финансового левериджа
|
Показатель |
Предприятие |
|||||||||
|
1 |
2 |
3 |
||||||||
|
–10% |
100% |
+10% |
–10% |
100% |
+10% |
–10% |
100% |
+10% |
||
|
Общая сумма капитала |
|
1000 |
|
|
1000 |
|
|
1000 |
|
|
|
Заемный ка- питал |
|
– |
|
|
500 |
|
|
750 |
|
|
|
Доля заемного капитала, % |
|
0 |
|
|
50 |
|
|
75 |
|
|
|
Брутто-прибыль |
180 |
200 |
220 |
180 |
200 |
220
|
180
|
200 |
220 |
|
|
Уплаченные проценты |
– |
– |
– |
50 |
50 |
50 |
75 |
75 |
75 |
|
|
Налог (30 %) |
54
|
60
|
66
|
39
|
45
|
51
|
31,5
|
37,5
|
43,5
|
|
|
Чистая прибыль |
126 |
140
|
154 |
91 |
105 |
119 |
74,5 |
87,5 |
101,5 |
|
|
|
12,6 |
140 |
15,4 |
18,2 |
21,0 |
23,8 |
29,8 |
35,0 |
40,6 |
|
|
Размах |
|
2,8 |
|
|
5,6 |
|
|
10,8 |
|
|
|
|
–10 |
– |
+10 |
–10 |
– |
+10 |
–10 |
– |
+10 |
|
|
|
–10 |
–
|
+10 |
–13,3 |
– |
+13,3 |
–16 |
– |
+16 |
|
|
|
|
1,0
|
|
|
1,33 |
|
|
1,6 |
|
|
Приведенные данные показывают, что, если предприятие финансирует свою деятельность только за счет собственных средств, коэффициент финансового левериджа равен нулю, т.е. эффект рычага отсутствует. В данной ситуации изменение валовой прибыли на 1 % приводит к такому же
увеличению или уменьшению чистой прибыли. Нетрудно заметить,
что с возрастанием доли заемного капитала повышается размах вариации рентабельности
собственного капитала
, коэффициента
финансового левериджа и чистой прибыли. Это свидетельствует о повышении степени
финансового риска инвестирования при высоком плече рычага. Графически эта
зависимость показана на рис. 1.2.
На оси абсцисс откладывается величина брутто-прибыли до выплаты процентов и налогов в соответствующем масштабе, а на оси ординат – рентабельность собственного капитала в процентах. Точка пересечения с осью абсцисс называется «финансовой критической точкой», которая показывает минимальную сумму прибыли, необходимую для покрытия финансовых расходов по обслуживанию кредитов. Одновременно она отражает и степень финансового риска. Степень риска характеризуется также крутизной наклона графика к оси абсцисс.
Рассчитаем уровень финансового левериджа по данным анализируемого предприятия.
|
Показатель |
Прошлый период |
Отчетный период |
Прирост, % |
|
Выручка (нетто) от операционной деятельности, тыс. руб. Сумма брутто-прибыли от операционной деятельности, тыс. руб. Сумма чистой прибыли от операционной деятельности, тыс. руб.
|
95 250
17 900
10 940
|
99 935
19 296
12 050
|
+4,5
+7,8
+10,14
|
![]()
На основании этих данных можно сделать вывод, что при сложившейся структуре источников капитала каждый процент прироста прибыли-брутто от операционной деятельности обеспечивает увеличение прибыли-нетто на 1,3 %. В такой же пропорции будут изменяться данные показатели и при спаде производства. Используя эти сведения, можно оценивать и прогнозировать степень финансового риска инвестирования.
Важными показателями, характеризующими структуру капитала и определяющими устойчивость предприятия, являются сумма чистых активов и их доля в общей валюте баланса. Величина чистых активов (реальная величина собственного капитала) показывает, что останется собственникам предприятия после погашения всех обязательств в случае ликвидации предприятия.
Величина чистых активов лежит в основе расчета стоимости акций, финансового левериджа, цены и доходности собственного капитала. С
величиной чистых активов связывают саму возможность существования предприятия.
Согласно принятому порядку оценки стоимости чистых активов акционерных обществ под стоимостью чистых активов понимается величина, определяемая путем вычитания из суммы активов, принимаемых к расчету, суммы пассивов, принимаемых к расчету.
В состав активов, принимаемых к расчету, включаются:
▪ внеоборотные активы, отражаемые в первом разделе актива баланса;
▪ оборотные активы, за исключением задолженности участников (учредителей) по взносам в уставный капитал.
В состав пассивов, принимаемых к расчету, включаются:
▪ долгосрочные обязательства акционерного общества;
▪ краткосрочные обязательства по кредитам и займам;
▪ кредиторская задолженность;
▪ задолженность участникам (учредителям) по выплате доходов;
▪ резервы предстоящих расходов;
▪ прочие краткосрочные обязательства.
Как видно из табл. 1.5, на анализируемом предприятии сумма чистых активов за анализируемый период увеличилась на 4500 тыс. руб., или на 18 %. Высокие темпы наращивания собственного капитала характеризует способность предприятия к саморазвитию. Однако, как показывают результаты предыдущего анализа, этот прирост обеспечен не только за счет капитализированной прибыли (+15 %), но и за счет инфляционного фактора (+3 %). Следует заметить также, что темпы прироста чистых активов несколько ниже темпов прироста заемного капитала, из-за чего доля чистых активов в общей валюте баланса снизилась на 2,8 процентных пункта. Это свидетельствует о повышении степени финансовых рисков и снижении финансовой устойчивости предприятия.
При этом следует принимать во внимание, что величина чистых активов является довольно условной, поскольку она рассчитана по данным не
ликвидационного, а бухгалтерского баланса, в котором активы отражаются
не по рыночным, а по учетным ценам. Тем не менее, величина их должна быть больше уставного капитала.
Таблица 1.5
Расчет суммы чистых активов
|
Показатель |
На начало периода |
На конец периода |
|
Активы Вычитаются: Задолженность учредителей по взносам в уставный капитал |
45 700
– |
56 800
– |
|
Итого активов, принимаемых к расчету |
45 700 |
56 800 |
|
Пассивы Долгосрочные финансовые обязательства, включая величину отложенных налоговых обязательств Краткосрочные финансовые обязательства по кредитам и займам Кредиторская задолженность Задолженность участникам (учредителям) по выплате доходов Резервы предстоящих расходов Прочие краткосрочные обязательства |
5000
8200 7300
– 200 – |
5300
10 200 11 360
140 300 – |
|
Итого пассивов, принимаемых к расчету |
20 700 |
27 300 |
|
Чистые активы Доля чистых активов в валюте баланса, % |
25 000 54,7 |
29 500 51,9 |
Если чистые активы меньше величины уставного капитала, акционерное общество обязано уменьшить свой уставный капитал до величины его
чистых активов, а если чистые активы менее установленного минимального размера уставного капитала, то в соответствии с действующими
законодательными актами общество обязано принять решение о самоликвидации. При неблагоприятном соотношении чистых активов и уставного капитала должны быть направлены усилия на увеличение прибыли
и рентабельности, погашение задолженности учредителей по взносам в уставный капитал и т.д.
1.3. Оценка операционного левериджа и запасы финансовой устойчивости предприятия
Понятие, значение, порядок расчета операционного (производственного) левериджа. Методика оценки запаса финансовой устойчивости.
Как уже отмечалось, финансовая устойчивость предприятия во многом зависит от того, насколько оптимально сочетаются отдельные виды активов баланса, и в частности основной и обратный капитал, а соответственно постоянные и переменные издержки предприятия. Инвестирование капитала в основные производственные фонды обусловливает рост постоянных и относительное сокращение переменных затрат. Взаимосвязь между объемом производства, постоянными и переменными затратами выражается показателем производственного (операционного) левериджа, от уровня которого зависит прибыль предприятия и его финансовая устойчивость.
Исчисляется уровень производственного левериджа
отношением темпов прироста брутто-прибыли
(до
выплаты процентов и налогов) к темпам прироста физического объема продаж в
натуральных или условно-натуральных единицах
или
к темпам прироста выручки:
![]()
Он показывает степень чувствительности операционной прибыли к изменению объема продаж. При его высоком значении даже незначительный спад или увеличение производства продукции приводит к существенному
изменению прибыли. Более высокий уровень производственного левериджа обычно имеют предприятия с более высоким уровнем технической оснащенности производства. При повышении уровня технической
оснащенности происходит увеличение доли постоянных затрат и уровня производственного левериджа. С ростом последнего увеличивается степень риска недополучения выручки, необходимой для возмещения постоянных расходов. Убедиться в этом можно на следующем примере (табл. 1.6).
Таблица 1.6
Исходные данные для определения производственного левериджа
|
Показатель |
Предприятие |
||
|
|
|
|
|
|
Цена изделия, руб. Удельные переменные расходы, руб. Сумма постоянных затрат, тыс. руб. Безубыточный объем продаж, шт. Объем производства, шт.: вариант 1 вариант 2 Прирост производства, % Выручка, тыс. руб.: вариант 1 вариант 2 Сумма затрат, тыс. руб.: вариант 1 вариант 2 Прибыль, тыс. руб.: вариант 1 вариант 2 Прирост операционной прибыли-брутто, % Коэффициент производственного левериджа |
800 300 1000 2000
3000 3600 20
2400 2880
1900 2080
500 800 60 3,0 |
800 250 1250 2273
3000 3600 20
2400 2880
2000 2150
400 730 82,5 4,125 |
800 200 1500 2500
3000 3600 20
2400 2880
2100 2220
300 660 120 6,0 |
Приведенные в таблице данные показывают, что наибольшее значение коэффициента производственного левериджа имеет то предприятие, у
которого выше отношение постоянных расходов к переменным. Каждый
процент прироста выпуска продукции при сложившейся структуре издержек обеспечивает прирост валовой прибыли на первом предприятии – 3 %, на втором – 4,125 %, на третьем – 6 %. Соответственно при спаде производства прибыль на третьем предприятии будет сокращаться в 2 раза быстрее, чем на первом.
Следовательно, большему риску подвержено то предприятие, у которого выше операционный рычаг, что следует учитывать при оценке его финансовой устойчивости.
Операционный (деловой) риск определяется изменчивостью спроса, цен продаж, цен снабжения и их соотношения. Он минимизируется, если в условиях инфляции цены на продукцию предприятия растут пропорционально росту себестоимости продукции. Напротив, он возрастает, если темпы роста себестоимости продукции опережают темпы роста цен на нее.
Расчет влияния объема продаж на прибыль с использованием операционного рычага производится следующим образом:
![]()
млн.
руб.,
млн.
руб.,
млн.
руб.
Графически эта взаимосвязь представлена на рис. 1.3. На оси абсцисс откладывается объем производства в соответствующем масштабе, а на оси ординат – прирост прибыли (в процентах). Точка пересечения с осью абсцисс
(так называемая «мертвая точка», или точка равновесия, или безубыточный объем продаж) показывает, сколько нужно произвести и реализовать продукции каждому предприятию, чтобы возместить постоянные затраты. Она рассчитывается по методике, описанной в главе 10,т.е. делением суммы постоянных затрат на разность между ценой единицы продукции и удельными переменными расходами:
![]()
При сложившейся структуре затрат безубыточный объем для первого предприятия составляет 2000, для второго – 2273, для третьего – 2500. Чем больше величина данного показателя и угол наклона графика к оси абсцисс, тем выше степень производственного риска.
Рис.1.3. Зависимость производственного левериджа от структуры затрат
При многопродуктовом производстве безубыточный объем продаж (критическая сумма выручки, порог рентабельности) определяется не в натуральных единицах, а в стоимостном выражении:
![]()
После определения безубыточного объема продаж можно рассчитать
запас финансовой устойчивости
:
![]()
Как показывает расчет (табл.1.7 и рис. 1.4), в прошлом периоде анализируемому предприятию нужно было реализовать продукции на сумму 55 180 тыс. руб., чтобы покрыть постоянные затраты. При такой выручке рентабельность равна нулю. Выручка в прошлом периоде составила 95 250 тыс. руб., что выше критической суммы на 40 070 тыс. руб., или на 42,0 %. Это и есть запас финансовой устойчивости, или зона безубыточности предприятия. В отчетном периоде запас финансовой устойчивости практически не изменился. Его уровень достаточно высокий. Выручка может уменьшиться на 42,1 % и только тогда будет нулевой финансовый результат. Если же выручка упадет еще ниже, то предприятие окажется убыточным, будет «проедать» собственный и заемный капитал и обанкротится. Поэтому нужно постоянно следить за ЗФУ, выяснять, насколько близок или далек порог рентабельности, ниже которого не должна опускаться выручка предприятия. Это очень важный показатель для оценки финансовой устойчивости предприятия.
Таблица 1.7
Расчет безубыточного объема продаж
и запаса финансовой устойчивости предприятия
|
Показатель |
Прошлый период |
Отчетный период |
|
Выручка от реализации продукции за минусом НДС, акцизов и др., тыс. руб. Прибыль от реализации продукции, тыс. руб. Полная себестоимость реализованной продукции, тыс. руб. Сумма переменных затрат, тыс. руб. Сумма постоянных затрат, тыс. руб. Сумма маржинальной прибыли, тыс. руб. Доля маржинальной прибыли в выручке, % Безубыточный объем продаж, тыс. руб. Запас финансовой устойчивости: Тыс. руб. % |
95 250 17 900 77 350 52 695 24 655 42 555 44,68 55 180
40 070 42,0 |
99 935 19 296 80 639 54 149 26 490 45 746 45,82 57 813
42 122 42,1 |
1.4. Анализ финансового равновесия между активами и пассивами. Оценка финансовой устойчивости предприятия по функциональному признаку
Источники финансирования внеоборотных и оборотных активов.
Порядок определения суммы собственного оборотного капитала и его
доли в формировании оборотных активов. Факторы изменения его
величины.
Наиболее полно финансовая устойчивость предприятия может быть раскрыта на основе изучения равновесия между статьями актива и пассива баланса.
Финансовое равновесие может быть рассмотрено с двух взаимно дополняющих друг друга подходов.
Первый (имущественный) подход оценки финансового равновесия исходит из позиции кредиторов: предполагает сбалансированность активов и пассивов баланса по срокам и способность предприятия своевременно погашать свои долги (ликвидность баланса).
Второй (функциональный) подход исходит из точки зрения руководства предприятия, основанной на функциональном равновесии между источниками капитала и их использованием в основных циклах хозяйственной деятельности (операционный, инвестиционный, денежный циклы).
Сбалансированность положительного и отрицательного потоков денежных средств возможна при условии уравновешенности активов и пассивов по срокам использования и по циклам. Отсюда финансовое равновесие активов и пассивов баланса лежит в основе оценки финансовой устойчивости предприятия, его ликвидности и платежеспособности.
Одни авторы отождествляют понятия «финансового равновесия» «финансовой устойчивости», другие, мнение которых мы разделяем, считают, что второе шире первого, поскольку для финансовой устойчивости
и стабильности ФСП важно не только финансовое равновесие баланса на определенную дату, но и гарантии сохранения его в будущем. А таковыми гарантами выступают финансово-хозяйственные результаты деятельности предприятия: доходность капитала, рентабельность продаж, скорость оборачиваемости капитала, вложенного в активы, коэффициент устойчивости его роста.
Произведем оценку финансового равновесия активов и пассивов анализируемого предприятия.
Схематически взаимосвязь активов и пассивов баланса представлена ниже.
|
Внеоборотные активы (основной капитал)
|
Долгосрочные кредиты и займы |
|
|
Собственный капитал
|
||
|
Оборотные активы |
||
|
Краткосрочные обязательства |
Согласно этой схеме, основными источниками финансирования внеоборотных активов, как правило, является собственный капитал и частично долгосрочные кредиты, займы и лизинг.
Оборотные активы образуются как за счет собственного капитала, так и за счет краткосрочных заемных средств. Желательно, чтобы на предприятиях производственной сферы они были наполовину – за счет заемного капитала. Тогда обеспечивается гарантия погашения внешнего долга и оптимальное значение коэффициента ликвидности, равное 2
Собственный капитал в балансе отражается общей суммой в разделе ІІІ пассива баланса. Чтобы определить, сколько собственного капитала
вложено в долгосрочные активы, необходимо из общей суммы внеоборотных активов вычесть долгосрочные кредиты банка, займы и задолженность по лизингу.
Доля собственного капитала
и
доля заемного капитала
в формировании внеоборотных
активов определяются следующим образом:
![]()
![]()
|
Показатель |
На начало периода |
На конец периода |
|
Внеоборотные активы (р. І баланса) Долгосрочные финансовые обязательства Сумма собственного капитала в формировании внеоборотных активов Доля в формировании внеоборотных активов, %: долгосрочных обязательств собственного капитала |
17 700 5000
12 700
28,2 71,8 |
18 800 5300
13 500
28,2 71,8 |
Приведенные данные свидетельствуют о том, что основной капитал сформирован почти на 72 % за счет собственных средств предприятия и на
28 % за счет долгосрочных кредитов банка и лизинга.
Чтобы узнать, какая сумма собственного капитала используется в обороте, необходимо от общей его суммы по разделу III пассива баланса вычесть сумму долгосрочных (внеоборотных) активов (р. I актива баланса за минусом той части, которая сформирована за счет долгосрочных кредитов банка):
Собственный оборотный капитал = р. III + стр. 640 + стр. 650 – (р. І – р. IV) = (р. III + стр. 640 + стр. 650 + р. IV) – р. І.
|
Показатель |
На начало периода |
На конец периода |
|
1. Сумма собственного капитала (р. III) за минусом задолженности учредителей по взносам в уставный капитал 2. Резерв предстоящих расходов и платежей (стр.650) 3. Доходы будущих периодов (стр. 640) 4. Долгосрочные кредиты и займы (р.IV) 5. Внеоборотные активы (р. I) 6. Сумма собственного оборотного капитала (п.1 + п.2 + п.3 + п.4 – п.5) |
25 000
200 – 5000 17 700
12 500 |
29 500
300 – 5300 18 800
16 300 |
Сумму собственного оборотного капитала можно рассчитать и таким образом: из общей суммы оборотных активов (ІІ раздел баланса) вычесть сумму краткосрочных финансовых обязательств (V раздел пассива без доходов будущих периодов и резерва предстоящих расходов и платежей). Разность покажет, какая сумма оборотных активов сформирована за счет собственного капитала, или что останется в обороте предприятия, если погасить одновременно всю краткосрочную задолженность кредиторам.
Доля собственного
и
заемного
капитала в формировании оборотных
активов определяется следующим образом:
![]()
|
Показатель |
На начало периода |
На конец периода |
|
Общая сумма оборотных активов Источники их формирования: общая сумма краткосрочных обязательств предприятия сумма собственного оборотного капитала Доля в формировании оборотных активов: Заемного капитала Собственного капитала |
28 000
15 500 12 500
55,4 44,6 |
38 000
21 700 16 300
57,1 42,9 |
Приведенные данные показывают, что на начало периода оборотные активы были на 55,4 %, сформированы за счет заемных средств в
формировании оборотных активов составила 57,1 %, а собственных – 42,9 %. Это свидетельствует о снижении финансовой устойчивости предприятия и повышении зависимости от внешних кредиторов.
Для сводного аналитического представления информации о том, за счет каких источников сформированы отдельные разделы актива баланса, можно построить шахматный баланс в виде следующей матрицы:
|
Активы |
Источники их покрытия |
Итого активов |
||
|
Долгосрочные кредиты и займы |
Собственный капитал |
Краткосрочные обязательства |
||
|
Внеоборотные активы
|
5300 28,2 % |
13 500 71,8 % |
– |
18 800 100% |
|
Оборотные активы |
– |
16 300 42,9 % |
21 700 57,1 % |
38 000 100 % |
|
Итого источников |
5300 |
29 800 |
21 700 |
56 800 |
При построении матрицы следует учитывать целевое назначение отдельных источников капитала. Так, долгосрочные кредиты и займы предназначены, как правило, для инвестиций в основные средства и
нематериальные активы. Краткосрочные финансовые обязательства используются для формирования оборотных активов. Собственный капитал служит источником формирования как внеоборотных, так и оборотных активов.
Здесь также должны быть достигнуты оптимальные пропорции в структуре его распределения. От того, какая часть собственного капитала вложена в недвижимость, а какая – в оборотные активы, во многом зависит финансовая устойчивость предприятия.
Для характеристики структуры распределения собственного капитала рассчитывают коэффициент его маневренности:
![]()
Он показывает, какая часть собственного капитала находится в обороте, т.е. в той форме, которая позволяет свободно маневрировать этими средствами. Коэффициент должен быть достаточно высоким, чтобы обеспечить гибкость в использовании собственных средств предприятия.
|
Показатель |
На начало периода |
На конец периода |
|
Сумма собственного оборотного капитала Общая сумма собственного капитала Коэффициент маневренности собственного капитала |
12 500 25 200 0,496 |
16 300 29 800 0,547 |
На анализируемом предприятии по состоянию на конец отчетного периода доля собственного капитала, находящаяся в обороте, возросла на 5,1 процентных пункта, что следует оценить положительно.
Причины изменения величины собственного оборотного капитала устанавливаются сравнением суммы на начало и конец года по каждому
источнику формирования перманентного капитала (разделы III и IV баланса) и по каждой статье внеоборотных активов (раздел I баланса).
Таблица 1.8
Анализ влияния факторов на изменение наличия собственного
оборотного капитала
|
Показатель |
Расчет влияния |
Уровень влияния, тыс. руб. |
|
1. Перманентный капитал 1.1. Уставный капитал 1.2. Добавочный капитал 1.3. Резервный капитал 1.4. Целевые финансирование и поступления 1.5. Резерв предстоящих расходов и платежей 1.6. Доходы будущих периодов 1.7. Нераспределенная прибыль 1.8. Долгосрочные обязательства 2. Внеоборотные активы 2.1. Нематериальные активы 2.2. Основные средства 2.3. Незавершенное строительство 2.4. Долгосрочные финансовые вложения |
10 000 – 10 000 8300 – 7550 1700 – 1200 – 300 – 200 – 9500 – 6250 5300 – 5000
–(1700 – 2200) –(10 800 – 10 150) –(3300 – 2850) –(3000 – 2500) |
– +750 +500 – +100 – +3250 +300
+500 – 650 – 450 – 500 |
|
Итого |
|
+3800 |
Из табл. 1.8 видно, что за отчетный период сумма собственного оборотного капитала увеличилась на 3800 тыс. руб. Это произошло главным образом за счет прироста суммы добавочного капитала и распределенной прибыли. Дополнительное вложение капитала в основные фонды и
долгосрочные финансовые инструменты вызвало уменьшение его величины.
Важным показателем, который характеризует финансовое состояние предприятие и его устойчивость, является обеспеченность материальных оборотных средств устойчивыми (плановыми) источниками финансирование, к которым относится собственный оборотный капитал (СОК) и краткосрочные кредиты банка под товарно-материальные ценности (ККБ). Коэффициент обеспеченности рассчитывается отношением суммы
устойчивых источников финансирования к общей сумме материальных оборотных активов (запасов).
Излишек или недостаток плановых источников средств для формирования запасов является одним из критериев оценки финансовой устойчивости предприятие, в соответствии с которым выделяют четыре типа финансовой устойчивости.
1. Абсолютная краткосрочная финансовая устойчивость, если запасы
меньше
суммы собственного оборотного капитала:
<
>1.
2. Нормальная краткосрочная финансовая устойчивость, при которой запасы больше собственного оборотного капитала, но меньше плановых источников их покрытия:
<
<
;
>1.
3. Неустойчивое (предкризисное) финансовое состояние, при котором
нарушается платежный баланс, но сохраняется
возможность восстановления равновесия платежных средств и платежных
обязательств за счет привлечение временно свободных источников средств
в
оборот предприятия: не простроченной задолженности персоналу по оплате труда, бюджету по налоговым платежам, органам социального страхования и т.д. Но поскольку капитал в запасах находится довольно продолжительное время, а сроки погашения данных обязательств наступят очень скоро, то вложение коротких денег в длинные активы может вызвать значительные финансовые трудности для предприятия.
<1.
4. Кризисное финансовое состояние (предприятие находится на грани банкротства), при котором
>
<1.
Равновесие платежного баланса в данной ситуации обеспечивается за счет просроченных платежей по оплате труда, ссудам банка, поставщикам, бюджету и т.д. А это означает, что предприятие находится в кризисной ситуации.
|
Показатель |
На начало периода |
На конец периода |
|
Сумма материальных оборотных активов Плановые источники их формирования: Сумма собственного оборотного капитала Краткосрочные кредиты банка под товарно-материальные ценности |
14 745
12 500
8200 |
20 095
16 300
10 200 |
|
Итого плановых источников |
20 700 |
26 500 |
|
Уровень обеспеченности запасов, %: а) собственным оборотным капиталом б) плановыми источниками |
84,8 140,0 |
81,1 131,8 |
Как показывают приведенные выше данные, на анализируемом предприятии материальные запасы больше собственного оборотного капитала, но меньше суммы плановых источников их финансирования. Следовательно, его финансовое состояние можно классифицировать как нормальное.
Устойчивость финансового состояния может быть повышена путем:
а) ускорения оборачиваемости капитала в текущих активах, в результате чего произойдет относительное его сокращение на рубль оборота;
б) обоснованного уменьшения запасов и затрат (до норматива);
в) пополнения собственного оборотного капитала за счет внутренних и внешних источников.
Поэтому при внутреннем анализе осуществляется углубленное изучение причин изменения запасов и затрат, оборачиваемости оборотных активов, изменения суммы собственного оборотного капитала.
1.5. Оценка финансовой устойчивости предприятия, основанная на
соотношении финансовых и нефинансовых активов
Сущность данной концепции и методика ее применения для оценки финансовой устойчивости.
Заслуживает внимания концепция оценки финансовой устойчивости,
предложенная М.С. Абрютиной и А.В. Грачевым (1); в основе которой лежит деление активов предприятия на финансовые и нефинансовые. Финансовые активы в свою очередь делятся на немобильные и мобильные. Мобильные финансовые активы – это высоколиквидные активы (денежные средства и легко реализуемые краткосрочные финансовые вложения). Немобильные финансовые активы включают долгосрочные финансовые вложения, все виды дебиторской задолженности, срочные депозиты.
Нефинансовые активы подразделяются на долгосрочные нефинансовые
активы, куда входят основные средства, нематериальные активы,
незавершённое строительство; и оборотные нефинансовые активы,
включающие запасы и затраты.
Нефинансовые активы и немобильные финансовые активы вместе составляют немобильные активы.
Все финансовые активы и нефинансовые оборотные активы – это ликвидные активы.
Согласно этой концепции, финансовое равновесие и устойчивость финансового положения достигаются, если нефинансовые активы покрываются собственным капиталом, а финансовые – заёмным. Запас устойчивости увеличивается по мере превышения собственного капитала над нефинансовыми активами или то же самое по мере превышения финансовых активов над заёмным капиталом. Противоположное отклонение от
параметров равновесия в сторону превышения нефинансовых активов над собственным капиталом свидетельствует о потере устойчивости.
В соответствии с этими отклонениями от параметров равновесия выделяют несколько вариантов устойчивости (табл. 1.9.)
Таблица 1.9
Варианты финансово-экономического состояния предприятия
|
№ п/п |
Признак варианта |
Наименование варианта |
|
1.
2.
3.
4.
5. |
Мобильные финансовые активы больше всех обязательств
Мобильные финансовые активы меньше всех обязательств, но сумма всех финансовых активов больше их
Собственный капитал равен не финансовым активам, а финансовые активы равны всем обязательствам
Собственный капитал больше долгосрочных финансовых активов, но меньше всей суммы не финансовых активов
Собственный капитал меньше долгосрочных нефинансовых активов |
Суперустойчивость (абсолютная платежеспособность)
Достаточная устойчивость (гарантированная платежеспособность)
Финансовое равновесие (гарантированная платежеспособность)
Допустимая финансовая напряженность (потенциальная платежеспособность)
Зона риска (потеря платежеспособности) |
Используя данную методику, определим, к какому варианту финансовой устойчивости относится анализируемое нами предприятие.
Данные табл.1.10. показывают, что на анализируемом предприятии собственный капитал больше долгосрочных нефинансовых активов, но меньше всей суммы нефинансовых активов. Следовательно, его финансовое
состояние оценивается как неустойчивое, но степень неустойчивости не выходит за допустимые рамки обычной деятельности предприятий.
В настоящий период это наиболее типичный вариант финансового состояния предприятий.
Согласно данной методике, граница между допустимым и рискованным вариантами заимствования средств проходит по критической черте
(собственный капитал равен сумме долгосрочных нефинансовых активов). В области напряженности разность между собственным капиталом и долгосрочными нефинансовыми активами положительная. Но начало года собственный капитал превышает нефинансовые долгосрочные активы на 64%, а на конец года – на 88%, что свидетельствует об укреплении финансового положения предприятия.
Таблица 1.10
Определение варианта финансовой устойчивости предприятия
|
Актив
|
На начало периода |
На конец периода |
Пассив
|
На начало периода |
На конец периода |
|
Нефинансовые активы: долгосрочные оборотные |
29 945 15 200 14 745 |
35 895 15 800 20 095 |
Собственный капитал |
25 200
|
29 800
|
|
Финансовые активы: немобильные мобильные |
15 755 10 715 5040 |
20 905 15 400 5505 |
Заемный капитал |
20 500
|
27 000
|
|
Баланс |
45 700
|
56 800
|
Баланс |
45 700 |
56 800 |
Основываясь на данной концепции финансового равновесия, для факторного анализа коэффициентов концентрации собственного капитала,
концентрации заемных средств и финансового левериджа можно использовать следующие модели:
![]()
![]()
![]()
где
и
–
соответственно собственный и заемный
капитал;
и
– соответственно финансовые и
нефинансовые активы;
– оборотные
финансовые активы;
– общая сумма финансовых и
нефинансовых активов.
Материалы на данной страницы взяты из открытых источников либо размещены пользователем в соответствии с договором-офертой сайта. Вы можете сообщить о нарушении.