Исследование особенностей решения физических задач в индивидуальной и совместной деятельности в агропрофилированной школе

  • Работа в классе
  • docx
  • 16.12.2017
Публикация на сайте для учителей

Публикация педагогических разработок

Бесплатное участие. Свидетельство автора сразу.
Мгновенные 10 документов в портфолио.

Решение задач в курсе физике – необходимый элемент учебной работы. Довольно часто задачи решаются лишь для тренинга, используются для иллюстрации формулы, правила, закона. Некоторые учителя практически не используют задачи в своей преподавательской деятельности, а если и используют, то это в основном задачи для "троечников", с чем и встретилась на практике. Поэтому теряется такая важная цель обучения, как развитие творческих способностей. Все решаемые задачи однообразные в своих решениях, практически все сводятся к элементарной подстановке данных в ранее выученную формулу. На практике школьников не знакомят с методами и способами решения физических задач, даже не всегда показывают алгоритм решения задач. В физике существует достаточно много оригинальных нестандартных методов решения задач, которые будут рассмотрены далее. Для развития творческих способностей, физического мышления важно уметь решать одну и туже задачу несколькими методами, а также уметь анализировать полученное решение.
Иконка файла материала Исследование особенностей решения физических задач.docx
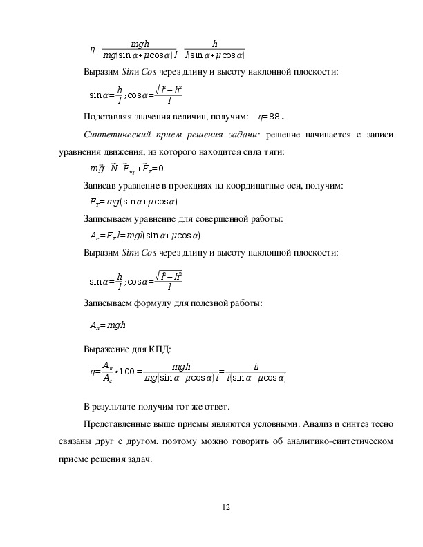
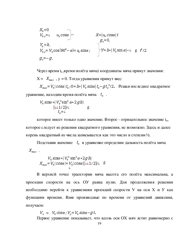
ИССЛЕДОВАНИЕ ОСОБЕННОСТЕЙ РЕШЕНИЯ ФИЗИЧЕСКИХ ЗАДАЧ В ИНДИВИДУАЛЬНОЙ И СОВМЕСТНОЙ ДЕЯТЕЛЬНОСТИ В АГРОПРОФИЛИРОВАННОЙ ШКОЛЕОГЛАВЛЕНИЕ ВВЕДЕНИЕ...............................................................................................................3 ГЛАВА I. Методические основы решения физических задач  1.1 Решение физических задач: понятие, классификация................................. 1.2.Приемы и способы решения физических задач……………........................ 1.3 Методы решения физических задач ГЛАВА II.  2.1 Методика организации индивидуальной деятельности учащихся при решении  задач………………………………………………………………......... 2.2 Методика организации совместной деятельности учащихся при решении  задач......................................................................................................................... 2.3 Основные результаты педагогического эксперимента ................................ Заключение.............................................................................................................. Список использованной литературы.................................................................... Приложение............................................................................................................. 2ВВЕДЕНИЕ Решение задач в курсе физике – необходимый элемент учебной работы. Довольно   часто   задачи   решаются   лишь   для   тренинга,   используются   для иллюстрации   формулы,   правила,   закона.   Некоторые   учителя   практически   не используют   задачи   в   своей   преподавательской   деятельности,   а   если   и используют, то это в основном задачи для "троечников", с чем и встретилась на практике.   Поэтому   теряется   такая   важная   цель   обучения,   как   развитие творческих способностей. Все решаемые задачи однообразные в своих решениях, практически   все   сводятся   к   элементарной   подстановке   данных   в   ранее выученную   формулу.   На   практике   школьников   не   знакомят   с   методами   и способами   решения   физических   задач,   даже   не   всегда   показывают   алгоритм решения   задач.   В   физике   существует   достаточно   много   оригинальных нестандартных методов решения задач, которые будут рассмотрены далее. Для развития творческих способностей, физического мышления важно уметь решать одну   и   туже   задачу   несколькими   методами,   а   также   уметь   анализировать полученное решение. Умение решать задачи поможет запомнить, вникнуть в суть физических законов.   Кроме   того,   при   решении   нескольких   задач   одной   темы   учащиеся самопроизвольно запоминают формулы, законы, какие­либо определения и т.п. Решение   задач   –   одно   из   важных   средств   повторения,   закрепления   и проверки знаний учащихся. Объектом исследования является процесс обучения физике в школе. Предметом   исследования  является  индивидуальная   и   совместная деятельность при решении физических задач. Целью   данной  работы   является   исследование   особенностей   решения 3физических задач в индивидуальной и совместной деятельности. Гипотеза исследования: исследование особенностей решения физических задач   в   индивидуальной   и   совместной   деятельности   будет   способствовать выявлению причин допуска ошибок учащимися при решении физических задач, что позволит повысить успешность при решении физических задач. Для достижения цели поставлены следующие задачи:  изучить научно­методическую литературу по теме исследования;  экспериментально выявить причины допуска ошибок учащимися при решении физических задач;  по   результатам   педагогического   эксперимента   разработать методические рекомендации по решению задач на уроках физики. Практическая   ценность  дипломной   работы   заключается   в экспериментальном   выявлении   наиболее   частых   ошибок   при   решении физических задач и поиск особенностей развития умений решать эти задачи. Дипломная   работа   состоит   из   введения,   трех   глав,   заключения,   списка использованной литературы и приложений. Во введении обосновывается актуальность выбранной темы исследования, определяется   его   цель,   объект,   предмет,   формулируется   гипотеза,   ставятся задачи. В первой главе рассмотрены приемы и способы, а также различные методы решения физических задач. Во второй главе теоретически выявлены особенности решения физических задач в индивидуальной и совместной деятельности. В   третьей   главе  раскрыт   педагогический   эксперимент   по   решению физических задач в индивидуальной и совместной деятельности.  В заключении обобщены результаты исследования и сделаны выводы. 45ГЛАВА I. Методические основы решения физических задач 1.1. Значение решения физических задач в обучении физике В самом широком смысле задачей считают проблему и определяют ее как некую   систему,   связанную   с   другой   системой   –   человеком.   Из   большой совокупности задач выделяют учебные задачи. Физической задачей называется небольшая   проблема,   которая   решается   на   основе   методов   физики   с использованием   в   процессе   решения   логических   умозаключений,   физического эксперимента   и   математических   действий.   Она   предъявляется   учащимся   для того,   чтобы   ее   решения   обеспечивало   достижение   целей   обучения.   Задается задача   в   основном   словесно,   но   может   сопровождаться   рисунками,   схемами, графиками. Она не всегда формулируется в физических терминах, так что часто возникает   необходимость  формулировать  ее с применением  соответствующих физических   понятий.   Физические   задачи   являются   неотъемлемым   звеном учебного процесса, обучение их решению относится к практическим методам обучения.  Часто учителя физики полагают, что обучение учащихся решению задач – одна   из   основных   задач   всего   учебного   процесса   по   физике.   Это,   с   одной стороны, верно, а с другой – ошибочно. Учащиеся должны обязательно решать задачи, так как в противном случае они не усвоят понятия и законы физики либо их   знания   будут   формальными.   В   процессе   решения   знания   учащихся конкретизируются, создается понимание сущности явлений, физические понятия и величины приобретают  реальный смысл, у ученика появляется способность рассуждать,   устанавливать   причинно­следственные   связи,   выделять   главное   и отбрасывать несущественное. Решение задач позволяет сделать знания учащихся осознанными, избавить их от формализма. Но решение задач не должно быть 6превращаться   в   самоцель,   поскольку   основное   значение   этого   вида   учебной деятельности   –   углубление   знаний   учащихся,   развитие   их   мышления, формирование   умения   анализировать   задачную   ситуацию   и   находить   пути   ее решения, а также умения творческиподходить пути ее решения, а также умения творчески подходить к возникающим проблемам. Таким образом, решение задач имеет образовательные значение, так как оно   способствует   усвоению   учащимися   курса   физики.   Обучение   учащихся решению задач позволяет формировать у них определенные виды деятельности, связанные   с   применением   знаний   в   конкретных   ситуациях.   Эти   виды деятельности   могут   формироваться   как   на   алгоритмическом,   так   и   на творческом уровне.  Обучение решению задач по физике имеет и воспитательное значение, так как позволяет влиять на воспитание личности ученика. Для развития личности ученика   важна   сама   деятельность   по   решению   задач,   когда   ученик   должен проявлять волю, настойчивость, усидчивость, самостоятельность. Очень большое значение имеет решение задач для развития учащихся, для развития   их   логического   мышления,   для   формирования   умения   делать индуктивные   и   дедуктивные   умозаключения,   использовать   аналогии   и эвристические   приемы.   В   процессе   решения   задач   могут   быть   созданы проблемные ситуации. Решение   задач   имеет   и   политехническое   значение.   В   задачах   с политехническим   содержанием   приводятся  сведения  о   технических   объектах, выявляются   основы   их   работы,   взаимосвязь   элементов   этих   технических объектов. Физические   задачи   классифицируются   по   содержанию,   целевому назначению,   глубине   исследования,   способам   решения,   способам   задания 7условия задачи, по степени сложности и.т.п. Физические задачи решаются на всех основных видах занятий – на уроках физики, на внеклассных занятиях, на внешкольных мероприятиях. Задачи   занимают   разное   место   на   уроке   в   зависимости   от   той дидактической   цели,   которую   преследует   их   решение.   Тренировочные вычислительные   и   простые   качественные   задачи   решают   после   объяснения нового материала для его иллюстрации и закрепление. Задачи решают в начале урока при повторении учебного материала или проведения   проверки   усвоения   материала,   в   конце   урока   при   закреплении изученного материала. Перед объяснением нового материала задачи решают и для актуализации знаний учащихся, и для создания проблемной ситуации. Для   обучения   учащихся   решению   задач   следует   с   простых   задач, постепенно   шаг   за   шагом   усложняя   их.   В   противном   случае   учащимся приходится   прикладывать   большие   усилия   для   преодоления   возникающих трудностей.   Подбирая   задачи   по   возрастанию   степени   сложности,   учитель выстраивает определенную систему. Физические задачи широко применяются при проверке знаний и умений учащихся. Чаще всего это осуществляется в виде контрольных работ. Много задач учащиеся решают самостоятельно в виде домашних заданий. Учитель практически каждое теоретическое домашнее задание комбинирует с физическими задачами по изучаемому материалу. В ряде случаев целесообразно давать   учащимся   рекомендации   по   решению   задач,   которые   предложены   в качестве   домашнего   задания.   Сложные   задачи,   оказавшиеся   трудными   для решения дома, надо решать в классе на следующем уроке. Можно предложить показать   решение   задачи   ученика,   смевшего   решить   ее,   либо   решить   самому учителю на доске с соответствующими пояснениями. 8Задачи решают и на внеклассных занятиях. Это может быть кружок по решению задач для учащихся, интересующихся физикой, занятия с учащимися по подготовке   к   экзаменам.   При   подготовке   учащихся   к   конкурсным (вступительным) экзаменам в вузы решаются в основном сложные задачи. Задачи решаются и на факультативных занятиях по физике. Решение   задач   в   курсе   физики   направлено   на   достижение   следующих целей:    ­ усвоение знаний о современной физической картине мира;      ­ овладение умениями планировать и выполнять эксперименты, обрабатывать результаты измерений, выдвигать гипотезы;      ­применять  знания по физике для объяснения явлений природы, принципа работы технических устройств;     ­ использование приобретенных знаний и умений для решения практических, жизненных задач. Чтобы добиться достижения этих целей необходимо научить школьников грамотному   решению   задач   по   каждому   из   изучаемых   разделов   физики.   Для этого обязательно учащиеся знакомятся с основными этапами решения задач, т.е. алгоритмом. Таким образом,  физическая задача – это проблема, решаемая с помощью логических   умозаключений,   математических   действий   на   основе   законов   и методов физики. Задачи классифицируются по содержанию (см.рис. 1). Рис. 1 – Классификация физических задач по содержанию 9Также классифицируются по способу решения задач (см.рис 2). Рис. 2 – классификация физических задач по способу решения Условно структуру деятельности по решению задачи можно представить следующим образом: Рис. 3 – Этапы решения физических задач Решение   любой   задачи,   и   не   только   физической,   начинается   с   анализа условия.  Учащийся   должен   осознать   условие,  увидеть   физическое   явление,   о котором идет речь в задаче. На   этапе   поиска   решения   ученик   вспоминает   физические   законы, определения,   описывающие   рассматриваемое   в   задаче   физическое   явление, строит его математическую модель. На   этапе   решения   производятся   преобразования   записанных   формул, осуществляется намеченный план решения. Проверка результата – это определение достоверности числового значения искомой величины или её размерности при отсутствии числовых данных. Исследование решения – позволяет глубже проанализировать физическое явление. Никакую задачу нельзя исчерпать до конца, поскольку всегда остаётся что­то, над чем ­ то можно поразмышлять, найти другое решение задачи. 1.2 ПРИЕМЫ И СПОСОБЫ РЕШЕНИЯ ФИЗИЧЕСКИХ ЗАДАЧ Известны   два   приема,   применяемые   при   поиске   решения   задачи   –   это 10аналитический и синтетический приемы. При   использовании   аналитического   приема,   начинают   работу   с   анализа вопроса задачи и записи формулы, куда входит искомая величина. "Затем для   записывают   уравнения, величин,   содержащихся   в   этой   формуле, устанавливающие их связь с величинами, заданными в условии". Если   используется   синтетический   прием,   то   решение   начинается   с установки  связей  величин,  данных  в  условии, с другими,  до  тех  пор,  пока  в уравнение в качестве неизвестной не войдет искомая величина. Далее   рассмотрим   решение   задач   аналитическим   и   синтетическим приемом. Задача:  Тело   движется   равномерно   вверх   по   наклонной   плоскости. Найдите   КПД   наклонной   плоскости,   если   её   длина   1м,   высота   0,6м   и коэффициент трения равен 0,1. (рис.4) Аналитический прием решения задачи: Записывают формулу КПД: η= Aп Ас ∙100 , где   Aп – полезная работа по подъему груза,   Ac – вся совершенная работа. Aп=mgh,гдеm−¿ масса тела, g   ­   ускорение   свободного   падения,   h   ­   высота   наклонной   плоскости. Ac=FTl , где  FT−¿  ­ сила тяги, l­длина наклонной плоскости. Для нахождения силы тяги запишем уравнение движения: m⃗g+⃗N+⃗Fmp+⃗FT=0;⃗FT=mgsinα+⃗Fmp Проецируем уравнение на ось Ох mgsinα+FT−Fmp=0→FT=mgsinα+Fmp Уравнение в проекции на ось Оу mgcosα+N=0→N=mfcosα→ →FT=mgsinα+μmgcosα=mg(sinα+μcosα) 11η= mgh = mg(sinα+μcosα)l h l(sinα+μcosα) Выразим Sinи Cos через длину и высоту наклонной плоскости: sinα=h l;cosα=√l2−h2 l Подставляя значения величин, получим:  η=88 . Синтетический   прием   решения   задачи:  решение   начинается   с   записи уравнения движения, из которого находится сила тяги:  m⃗g+⃗N+⃗Fmp+⃗FT=0 Записав уравнение в проекциях на координатные оси, получим: FT=mg(sinα+μcosα) Записываем уравнение для совершенной работы: Ac=FTl=mgl(sinα+μcosα) Выразим Sinи Cos через длину и высоту наклонной плоскости: sinα=h l;cosα=√l2−h2 l Записываем формулу для полезной работы:  Aп=mgh Выражение для КПД:  η= Aп Ас ∙100 = mgh mg(sinα+μcosα)l= h l(sinα+μcosα) В результате получим тот же ответ. Представленные выше приемы являются условными. Анализ и синтез тесно связаны друг с другом, поэтому можно говорить об аналитико­синтетическом приеме решения задач. 12Рис. 4 При решении физических задач могут быть использованы арифметический, алгебраический, графический, геометрический способы. Далее рассмотрим подробнее каждый из способов. Задача: Какой максимальной массы груз может выдержать в пресной воде плот, связанный из 25 сосновых бревен? Объем каждого бревна в среднем 0,8 м3.  рис.5 Решение   начинается   с   анализа   условия,   выполнения   чертежа   к   задаче, записи условия. Изображают силы, действующие на плот, говорят о том, что грузоподъемность плота равна разности сил, действующих на плот. Арифметический способ предполагает следующее решение данной задачи: 1. 2. 3. Каков объем всех бревен плота? Vпл=0,8м3∙25=20м3 Чему равна масса плота? m=ρV=500 кг Какова сила тяжести, действующая на плот? м3∙20м3=10000кг 134. 5. 6. с2=98000Н FT=mg=10000кг∙9,8 м Какова Архимедова сила, действующая на плот? FAрх=ρgV=1000 кг с2∙20м3=196000Н Каков вес груза, который может выдержать плот? P=FT−FAрх=196000Н−98000Н=98000Н Какова масса груза? g=98000Н mгр=P 9,8 м с2 м3∙9,8 м =1000кг Посмотрим, как это задача решается алгебраическим способом. Анализируя задачу, записываем:  P=FT−FAрх Знаем, что  FАрх=ρвgV,V=nV1илиFАрх=ρвgnV1 FT=mg=ρVg=ρnV1g Окончательно получим:  P=ρnV1g−ρвgnV1=gnV1(ρ−ρв)=25∙0,8м3∙(1000 кг м3) м3 −500 кг Проиллюстрируем решение задачи геометрическим способом. Задача:  Посередине троса длиной 10 м подвесили фонарь массой 10 кг. Определить силу натяжения троса, если стрела прогиба троса 0,5м. (рис.6) рис.6  14Записываем условие задачи, делаем чертеж. На фонарь действуют сила тяжести   FT =m ´g  и силы натяжения троса T1 ,  T2 , равные по модулю Т1=Т2=Т. Фонарь находится в равновесии, значит, Связываем с фонарём систему координат, обозначаем направления осей. ´FT + ´T1 +  ´T2  =0. Запишем условие равновесия фонаря в проекциях на оси: T1xcos+T2xcos=0;2Tcos=0Ty+T1ysin+T2ysin=0;−mg+2Tsin=0 mgl 4h . Из треугольника ВОС находим: Sin= OB/OC =2h/l (ОСВС) С учетом этого получают: ­ mg+2Т=0, откуда Т= Задачу можно решить, пользуясь подобием треугольников  ВОС  и  MON. Треугольник MON образован половиной силы тяжести, действующей на фонарь, и силой Р, действующей на трос (равной по модулю Т). Учитывая, что ON = Fm/2  (половина диагонали ромба), получают:     2h/l=Fm/2T . Откуда: Т= mgl 4h . Решим следующую задачу графическим способом. Задача:  По графику (рис.7) опишите движение тела, определите время, проекцию перемещения и проекцию ускорения на отдельных участках движения тела. рис.4 При   анализе   условия,   устанавливают,   что   на   графике   приведена зависимость проекции скорости тела от времени. Начальная скорость v0x =0 (при t=0). Вначале тело движется с ускорением, так как проекция его скорости возрастает от нуля до   v1x . Если график ­ прямая линия, значит движение 15равноускоренное и проекция его ускорения  ax=vx t1 , а проекция перемещения численно   равна   площади   треугольника   OAD.   Проекция   перемещения   S1x= v1xt1 2 = a1xt1t1 2 = a1xt2 2 . Это формула проекции перемещения для данного вида  движения. В промежуток времени   t2−t1   проекция скорости   v1x   не менялась,   тело   двигалось   равномерно.   Проекция   перемещения   за   это   время численно равно площади прямоугольника ABCD, а проекция перемещения за время  t2  ­ площади трапеции OABC. Таким образом, арифметический способ, предполагает решение задачи по действиям,   по   вопросам.   Сначала   записываем   формулу,   сразу   же   вычисляют содержащуюся   в   ней   неизвестную   величину.   По   сравнению   с   этим   способом алгебраический   более   экономный,   но   он   требует   определенных   знаний   по математике.   При   решении   геометрическим   способом,   школьники   должны обладать   знаниями   в   области   геометрии.   Объектом   исследования   в   задачах решаемых   графическим   способом   является   график.   В   одних   задачах   нужно проанализировать график и условие в задаче задано графиком. В других задачах график необходимо построить по данным приведенным в задаче. 1.3 МЕТОДЫ РЕШЕНИЯ ФИЗИЧЕСКИХ ЗАДАЧ Метод ­ это способ познания, исследования явлений.  В   широком   смысле   "метод"   –   это   способ   действия,   осуществление определенно деятельности, достижения какого­либо результата, решения задачи. Существует много различных методов решения задач по физики, в данном параграфе будут рассмотрены некоторые из методов и примеры решения задач различными способами. 16Координатный   метод.  С   помощью   этого   метода   решаются   задачи   по механики во всех её разделах: кинематике, динамике, статике.  Решение задач кинематики   координатным   методом.  Основной   задачей   кинематики   является составление уравнений координат тела как функции времени.  В школьном курсе физики это уравнение вида:  x=x0+v0t+at2 2 где Х0 ­ начальная координата материальной точки, V0x ­ проекция вектора начальной скорости на ось ОХ, аx ­ проекция вектора ускорения на ось ОХ. Проекцией   вектора   на   ось   –   скалярная   величина,   равная   произведению модуля   вектора   на   косинус   угла,   который   этот   вектор   образует   с положительным направлением оси.  В зависимости от угла α проекция вектора может быть положительной при 0о ≤ α< 90о , равной нулю при α = 90о, отрицательной при 90о<α ≤ 180о.  На рис.8 показано определение проекции вектора начальной скорости Voх на ось ОХ, на рис.6 ­ проекции вектора ускорения ах. рис.8 V0x=V0cosα;ax=acos(1800−α)=−acosα. Проекция вектора скорости положительна, а проекция вектора ускорения ­ отрицательна. Знак проекции вектора определяется знаком косинуса угла α. Из уравнения координат тела как функции времени можно получить уравнение для проекции   на   ось   Х   вектора   скорости   как   функции   времени   путём   его 17дифференцирования по времени.  Vx=dx/dt=V0x+axt . Наиболее общей задачей на движение тела в поле силы тяжести (гравитационном поле) является задача о движении тела, брошенного под углом к горизонту.  Задача:  Девочка  бросает  мяч  с балкона, находящегося  на  высоте  h от поверхности земли, под углом  α  к горизонту со скоростью V0 . Определить время   полета   мяча   до   земли,   дальность   полёта   (координату  Xmax точки падения), наибольшую высоту полёта мяча над землёй (максимальное значение координаты  Ymax  мяча) и скорость мяча в момент его падения на землю. (рис9) рис.9 Решение задачи начинается с выбора начала отсчёта, с которым совмещают начало   системы   координат   ХОУ.   Удобно   начало   отсчета   и   связанное   с   ним начало координат выбрать на поверхности земли под балконом, направив оси Х и У соответственно горизонтально и вертикально. Отмечаем на оси У начальную координату мяча   Y0 =h, направляем вектор начальной скорости V0 под углом α  к горизонту и изображаем траекторию полёта мяча, которая, представляет собой параболу. Точка пересечения параболы с осью Х определит координату Xmax ,  значение   которой   даст   дальность   полёта   мяча.   Наибольшая   высота полёта мяча определится значением координаты  Ymax вершины параболы. Для составления   уравнений   движения   Х=Х(t)   и   У=У(t)   имеет   смысл   записать составляющие этих уравнений: 18X0=0 V0x=¿   υ0cosα                      X=(υ0cosα)t gx=0, Y0=h, V0y=V0cos(900−α)=υ0sinα;       Y=h+(V0sinα)−¿  g t2 /2 gy=−g, Через время tп (время полёта мяча) координаты мяча примут значения:  Х = Xmax , у = 0. Тогда уравнения примут вид: Xmax=V0(cosα)tп;0=h+(V0sinα)tп−gtп уравнение, находим время полёта мяча  tп .  Решая последнее квадратное  2/2. V0sinα+(V0 2sin2α+2gh) [¿¿1/2]/¿ tп=¿  g которое имеет только одно значение. Второе ­ отрицательное значение tп,  которое следует из решения квадратного уравнения, не возможно. Здесь и далее  корень квадратный из числа записывается как это число в степени ½. Подставив значение  tп в уравнение определим дальность полёта мяча Xmax . V0sinα+(V0 2sin2α+2gh) Xmax=V0(cosα)=V0(cosα)[¿¿1/2]/¿ ¿  g В   верхней   точке   траектории   мяча   высота   его   полёта   максимальна,   а проекция   скорости   на   ось   ОУ   равна   нулю.   Для   продолжения   решения необходимо   перейти   к   уравнениям   проекций   скорости   V   на   оси   Х   и   У   как функциям   времени.   Взяв   производные   по   времени   от   уравнений   движения, получаем: Vx = V0cosα;Vy=V0sinα−gt. Первое уравнение показывает, что вдоль оси ОХ мяч летит равномерно с 19постоянной скоростью, не зависящей от времени. Движение мяча вдоль оси ОУ является   равнопеременным   (при   движении   до   верхней   точки   полёта   ­ равнозамедленным,   а   затем   становится   равноускоренным).  В   момент   времени tв   (время полёта мяча до верхней точки) проекция скорости  Vy становится равной нулю, а координата У принимает максимальное значение  ymax = V0sinα−gtв;ymax=h+(V0sinα)tв−gtв Определив время tв, tв= (V0sinα) /g, подставляем его значение в уравнение и 2 /2. определяем уmax ­ максимальную высоту полёта мяча. уmax=h+ (V0 2sin2α) /2g. Для определения скорости мяча в момент падения (время tп) необходимо определить значения проекций этой скорости Vxи Vyв этот момент. Vy=V0sinα−gtп=V0sinα−g[¿¿1/2]/¿  g V0sinα+(V0 2sin2α+2gh) ¿ Скорость мяча в момент падения V определится по теореме Пифагора: = (Vx 2+Vy 2) 1/2. Проекция Vy  будет отрицательной, но будучи возведённой в квадрат даст положительное значение. Следует помнить, что вектор скорости в любой точке направлен по касательной к траектории движения. Решение задач на движение тела, брошенного вертикально вверх или вниз, или свободно падающее (здесь угол  α  = 90о) сводится к составлению только одного уравнения:  Y=h+V0t−¿ g t2/2 Уравнение записано для случая бросания тела вертикально вверх с высоты h. Ось У направлена вверх, начало координат совпадает с уровнем земли. Если   тело   брошено   горизонтально   (α  =   0о),   то   уравнения   движения записанные в начале решения принимают вид:   X=V0t 20Y=h−gt2/2 Если   в   задаче   описывается   движение   двух   тел,   то   нужно   составлять уравнения движения для каждого тела. Если в какой­то момент времени одно тело догоняет другое или они встречаются (сталкиваются), то это означает, что в этот момент времени они приобретают одинаковые координаты Х и У. Решение задач по динамике. При решении используются понятия проекций вектора силы и ускорения на координатную ось. Основное уравнение динамики или второй закон Ньютона, записанный   в   форме   проекций   сил   и   ускорения   на   координатную   ось   ОХ, выглядит так:  ΣFix=max. Умение составлять такие уравнения является основой для решения динамических задач, в которых, требуется определить ускорение в движении   тела   или   системы   тел   и   пассивные   силы   (силы   трения,   натяжения связывающих тела нитей, реакций опор). Задача:  Cистема из двух грузов массами m1  и m2  (рис.10) находится в лифте. движущемся вверх с ускорением а. Найти силу натяжения Т нити, если коэффициент трения между грузом m1 и опорой равен μ. рис.10 Грузы   связаны   нерастяжимой   нитью,   поэтому   ускорения   грузов относительно стола одинаковы по величине и равны а'. В неподвижной системе 21отсчёта   ускорение   груза   m2  направлено   по   вертикали   и   равно   а2  =   а'   ­   а. Ускорение   груза   m1  имеет   две   составляющие:   вертикальную   а1в  =   а   и горизонтальную а1г = а'. Запишем второй закон Ньютона для движения каждого из грузов в виде проекций сил и ускорений на координатные оси: для первого груза массой m1 ОХ: Т­Fтр=m1a1г; ОУ: N­m1g= m1a1в; Fтр=μN или Т ­ μN = m1а'; N­m1g=m1a; для второго груза массой m2 ОУ: m2g ­ T = m2a2 или  2g­T=m2 (а'­а). Решая систему, состоящую из двух уравнений, получаем выражение для  силы натяжения нити  Т=m1m2 (g+a) (1+μ) / (m1+m2). Применение координатного метода к статическим задачам. Координатный   метод   широко   используется   при   решении   статических задач. Если тело находится в равновесии под действием сходящейся системы сил,   линии   действия   которых   пересекаются   в   одной   точке,   то   условие равновесия записывается в виде следующих соотношений:  ΣFix=0 и  ΣFiy=0 для плоской системы сходящихся сил, вектора которых лежат в одной плоскости. Если   система   сходящихся   сил   является   пространственной,   то   к   выше приведённым уравнениям добавляется уравнение ΣFiz=0. Задача:  Заряженный   алюминиевый   шарик   радиуса   r,   подвешенный   на тонкой   нерастяжимой   нити,   находится   между   двумя   параллельными вертикальными пластинами, расстояние между которыми d. Пространство между 22пластинами   заполнено   керосином.   Каков   заряд   шарика,   если   при   подаче   на пластины напряжения U угол отклонения нити равен α? (рис.11) рис.11 Изобразим шарик в положении равновесия, в котором нить образует угол α с вертикалью. Электрическое поле, возникающее между пластинами при подаче на   них   напряжения   U,   считаем   однородным.   Силовые   линии   такого   поля параллельны друг другу и направлены перпендикулярно поверхностям пластин от пластины с большим потенциалом (+) к пластине с меньшим потенциалом (­). Вектор   напряжённости   Е   параллелен   силовым   линиям,   а   его   величина определяется соотношением: Е = U/εd, где ε ­ диэлектрическая проницаемость керосина. На шарик действуют силы: mg ­ сила тяжести, FA­архимедова сила, T­сила натяжения   нити   и   FE  ­   сила,   действующая   на   заряд   шарика   со   стороны электрического поля (рис.9). Запишем условия равновесия шарика в виде проекций сил на координатные оси ОХ: Тsinα­FE = 0; OY: Tcosα+FA ­ mg = 0. Представим эти уравнения в виде: Т sin α = FE;α = mg ­ FA. 23Поделив левые и правые части этих уравнений, получим соотношение tgα=FE/ (mg­FA). Из этого уравнения выразим силу FE, FE= (mg­FA) tgα. По законам электростатики эта сила определяется по формуле:  FE=Eq=Uq/εd, где q ­ заряд шарика. Приравняв правые части последних двух уравнений получим уравнение, из которого   можно   найти   заряд   шарика:   Uq/εd=   (mg­FA)  tgα.   Подставим   в уравнение   выражения   для   силы   тяжести   и   силы   Архимеда,   связав   их   с плотностями алюминия и керосина, соответственно: mg=ρaVg= (4/3)  rπ 3ρag, FA=ρkVg= (4/3)  rπ 3ρkg. Получим уравнение:  Uq/εd= (4/3) π r3g (ρa ­ ρk) tgα, из которого найдём заряд шарика  q=4 rπ 3gεd (ρa ­ ρk) tgα / 3U. Метод   решения   задач   переходом   в   систему   отсчёта,   связанную   с   одним   из движущихся тел. Переход в систему отсчета, связанную с одним из движущихся тел,   заключается   в   том,   что   это   тело   в   его   системе   отсчёта   становится неподвижным,   а   его   скорость   и   ускорение,   направленные   противоположно, передаются второму телу. Пусть в неподвижной системе отсчёта два тела А и В имеют скорости VA и VB, векторы которых направлены как показано на рис.12, а. 24рис.12 Скорость VBA тела В в системе отсчёта, связанной с телом А, определится как векторная сумма векторов VB  и (­VA), а скорость тела А в этой системе становится нулевой (рис.12, б). Задача: Спортсмены бегут колонной длины L со скоростью v. Навстречу бежит   тренер   со   скоростью   u,   причём   u  

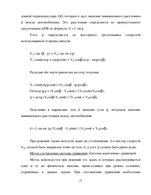
Скачивание материала доступно только для авторизованных пользователей.