КОНТРОЛЬНАЯ РАБОТА № 4 «СТЕПЕНЬ С НАТУРАЛЬНЫМ ПОКАЗАТЕЛЕМ»

  • docx
  • 29.12.2021
Публикация на сайте для учителей

Публикация педагогических разработок

Бесплатное участие. Свидетельство автора сразу.
Мгновенные 10 документов в портфолио.

Иконка файла материала КОНТРОЛЬНАЯ РАБОТА № 4 «СТЕПЕНЬ С НАТУРАЛЬНЫМ ПОКАЗАТЕЛЕМ».docx

Контрольная работа № 4 «Степень с натуральным показателем»

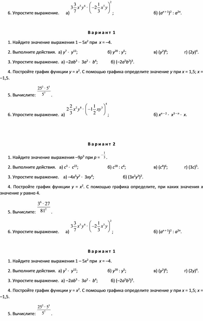
Вариант 1

1. Найдите значение выражения 1 – 5х2 при  х = –4.

2. Выполните действия.

а) y7 ∙  y12;                      б) y20 : y5;                 в) (y2)8;                     г) (2y)4.

3. Упростите выражение.

а) –2ab3 ∙  3a2 ∙  b4;     б) (–2a5b2)3.

4. Постройте график функции y = x2. С помощью графика определите значение у при х = 1,5; х = –1,5.

5. Вычислите: .

6. Упростите выражение.

а) ;                            б) xn – 2 ∙  x3 – n ∙  x.

 

Вариант 2

1. Найдите значение выражения –9р3 при p = .

2. Выполните действия.

а) c3 ∙  c22;                       б) c18 : c6;                 в) (c4)6;                      г) (3c)5.

3. Упростите выражение.

а) –4x5y2 ∙  3xy4;                       б) (3x2y3)2.

4. Постройте график функции y = x2. С помощью графика определите, при каких значения х значение у равно 4.

5. Вычислите: .

6. Упростите выражение.

а) ;                            б) (an + 1)2 : a2n.

 

 

 

 

 

 

 

 

 

 

Вариант 1

1. Найдите значение выражения 1 – 5х2 при  х = –4.

2. Выполните действия.  а) y7 ∙  y12;                              б) y20 : y5;                            в) (y2)8;                г) (2y)4.

3. Упростите выражение.  а) –2ab3 ∙  3a2 ∙  b4;            б) (–2a5b2)3.

4. Постройте график функции y = x2. С помощью графика определите значение у при х = 1,5; х = –1,5.

5. Вычислите: .

6. Упростите выражение.  а) ;                                              б) xn – 2 ∙  x3 – n ∙  x.

 

Вариант 2

1. Найдите значение выражения –9р3 при p = .

2. Выполните действия.   а) c3 ∙  c22;                             б) c18 : c6;                            в) (c4)6;                г) (3c)5.

3. Упростите выражение.    а) –4x5y2 ∙  3xy4;                             б) (3x2y3)2.

4. Постройте график функции y = x2. С помощью графика определите, при каких значения х значение у равно 4.

5. Вычислите: .

6. Упростите выражение.      а) ;                                         б) (an + 1)2 : a2n.

 

Вариант 1

1. Найдите значение выражения 1 – 5х2 при  х = –4.

2. Выполните действия.  а) y7 ∙  y12;                              б) y20 : y5;                            в) (y2)8;                г) (2y)4.

3. Упростите выражение.  а) –2ab3 ∙  3a2 ∙  b4;            б) (–2a5b2)3.

4. Постройте график функции y = x2. С помощью графика определите значение у при х = 1,5; х = –1,5.

5. Вычислите: .

6. Упростите выражение.  а) ;                                              б) xn – 2 ∙  x3 – n ∙  x.

 

 

Вариант 2

1. Найдите значение выражения –9р3 при p = .

2. Выполните действия.   а) c3 ∙  c22;                             б) c18 : c6;                            в) (c4)6;                г) (3c)5.

3. Упростите выражение.    а) –4x5y2 ∙  3xy4;                             б) (3x2y3)2.

4. Постройте график функции y = x2. С помощью графика определите, при каких значения х значение у равно 4.

5. Вычислите: .

6. Упростите выражение.      а) ;                                         б) (an + 1)2 : a2n.

 

Вариант 1

1. Найдите значение выражения 1 – 5х2 при  х = –4.

2. Выполните действия.  а) y7 ∙  y12;                              б) y20 : y5;                            в) (y2)8;                г) (2y)4.

3. Упростите выражение.  а) –2ab3 ∙  3a2 ∙  b4;            б) (–2a5b2)3.

4. Постройте график функции y = x2. С помощью графика определите значение у при х = 1,5; х = –1,5.

5. Вычислите: .

6. Упростите выражение.  а) ;                                              б) xn – 2 ∙  x3 – n ∙  x.

 

 

 

 

Вариант 2

1. Найдите значение выражения –9р3 при p = .

2. Выполните действия.   а) c3 ∙  c22;                             б) c18 : c6;                            в) (c4)6;                г) (3c)5.

3. Упростите выражение.    а) –4x5y2 ∙  3xy4;                             б) (3x2y3)2.

4. Постройте график функции y = x2. С помощью графика определите, при каких значения х значение у равно 4.

5. Вычислите: .

6. Упростите выражение.      а) ;                                         б) (an + 1)2 : a2n.

 

 

 

 

 

 

 

 

 

 

 

 

 

 

 

 

 

 

 

 

 

 

 

 

 

 

 

 

 

 

 

 

 

 

 

 

 

 

 

 

 

 

 


 

Скачивание материала доступно только для авторизованных пользователей.