Контрольная работа по математике. 10 класс
Работа составлена в двух вариантах с учетом требований ФГОС для программы, составленной к учебнику Ш.А.Алимов, Ю.М.Колягин и др. «Алгебра и начала математического анализа 10 – 11 класс»: учебник для общеобразовательных учреждений.
На выполнение контрольной работы отводится 40 минут. Работа состоит из 6 заданий.
Критерии оценивания:
|
Оценка |
Количество правильно выполненных заданий |
|
«2» |
0-2 |
|
«3» |
3 |
|
«4» |
4-5 |
|
«5» |
6 |
Вариант – 1
1. Найдите значение
выражения
при
![]()
2. Найдите значение выражения ![]()
3. В мешке содержатся жетоны с номерами от 5 до 54 включительно. Какова вероятность, того, что извлеченный наугад из мешка жетон содержит двузначное число?
4. Найдите
если
и ![]()
5. Решите уравнение
Если
уравнение имеет более одного корня, в ответе запишите меньший из корней.
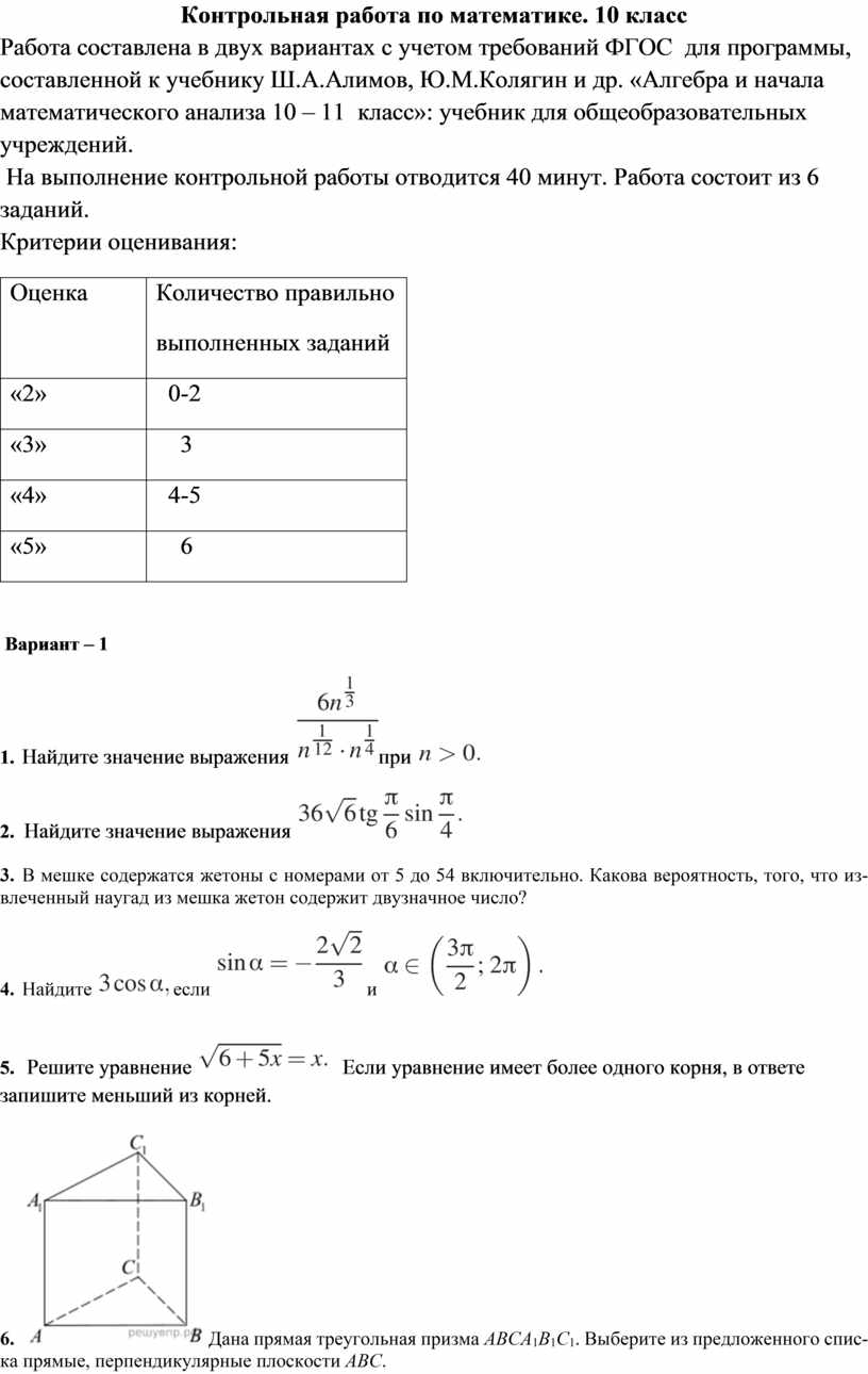
6.
Дана прямая треугольная
призма ABCA1B1C1.
Выберите из предложенного списка прямые, перпендикулярные плоскости ABC.
1) прямая AA1
2) прямая BB1
3) прямая A1C1
4) прямая BC
В ответе запишите номера выбранных прямых без пробелов, запятых и других дополнительных символов.
Вариант – 2
1. Найдите значение выражения 
2. Найдите
значение выражения ![]()
3 . На экзамене 25 билетов, Сергей не выучил 3 из них. Найдите вероятность того, что ему попадется выученный билет.
4. Найдите
если
и ![]()
5. Найдите корень уравнения 
6.
Дана четырёхугольная пирамида SABCD,
в основании которой лежит квадрат ABCD. Диагонали квадрата
пересекаются в точке O, и отрезок SO перпендикулярен
плоскости основания. Точка М — середина стороны CD.
Выберите из предложенного списка пары перпендикулярных прямых.
1) прямые SМ и АВ
2) прямые BS и DC
3) прямые SA и DB
4) прямые AB и SO
5) прямые AB и CB
В ответе запишите номера выбранных пар прямых без пробелов, запятых и других дополнительных символов.
Ключи :
В-1
|
№ п/п |
№ задания |
Ответ |
|
1 |
146 |
6 |
|
2 |
173 |
36 |
|
3 |
254 |
0,9 |
|
4 |
37 |
1 |
|
5 |
349 |
6 |
|
6 |
464 |
12 |
В-2
|
№ п/п |
№ задания |
Ответ |
|
1 |
133 |
2 |
|
2 |
177 |
- 6 |
|
3 |
283 |
0,88 |
|
4 |
38 |
- 3 |
|
5 |
295 |
87 |
|
6 |
478 |
1345 |
Скачано с www.znanio.ru
Материалы на данной страницы взяты из открытых источников либо размещены пользователем в соответствии с договором-офертой сайта. Вы можете сообщить о нарушении.