Контрольная работа 7

  • docx
  • 23.11.2025
Публикация на сайте для учителей

Публикация педагогических разработок

Бесплатное участие. Свидетельство автора сразу.
Мгновенные 10 документов в портфолио.

Иконка файла материала Контрольная работа.docx

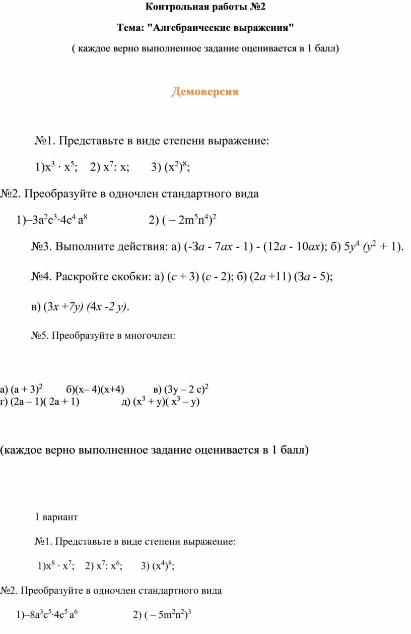
Контрольная работы №2

Тема: "Алгебраические выражения"

( каждое верно выполненное задание оценивается в 1 балл)

 

Демоверсия

 

№1. Представьте в виде степени выражение:

1)х3 ∙ х5;    2) х7: х;       3) (х2)8;

№2. Преобразуйте в одночлен стандартного вида

1)–3а2с3∙4са8                    2) ( – 2m5n4)2

№3. Выполните действия: а) (-За - 7ах - 1) - (12а - 10ах); б) 5у42 + 1).

№4. Раскройте скобки: а) (с + 3) (с - 2); б) (2а +11) (За - 5);

в) (3х +7у) (4х -2 у).

№5. Преобразуйте в многочлен:

 

а) (а + 3)2         б)(x– 4)(x+4)           в) (3у – 2 с)2 
г) (2а – 1)( 2а + 1)                д) (х3 + у)( х3 – у) 


(каждое верно выполненное задание оценивается в 1 балл)

 

 

1 вариант

№1. Представьте в виде степени выражение:

 1)х8 ∙ х7;    2) х7: х6;       3) (х4)8;      

№2. Преобразуйте в одночлен стандартного вида

1)–8а3с5∙4са6                     2) ( – 5m2n2)3

№3. Выполните действия: а) (За - 4ах + 2) - (11а - 14ах); б) 3у23 + 1).

№4.Раскройте скобки: а) (с + 2) (с - 3); б) (2а - 1) (За + 4);

в) (5х - 2у) (4х - у).

№5. Преобразуйте в многочлен:

 

а) (а + 4)2б)(x– 6)(x+6)           в) (3у –  с)2 
г) (2а – 5)( 2а + 5)                д) (х2 + у)( х2 – у) 

№6. Разложите на множители:

а) 32– х2        б) а2– 9      в) а2 + 10а + 25 

 

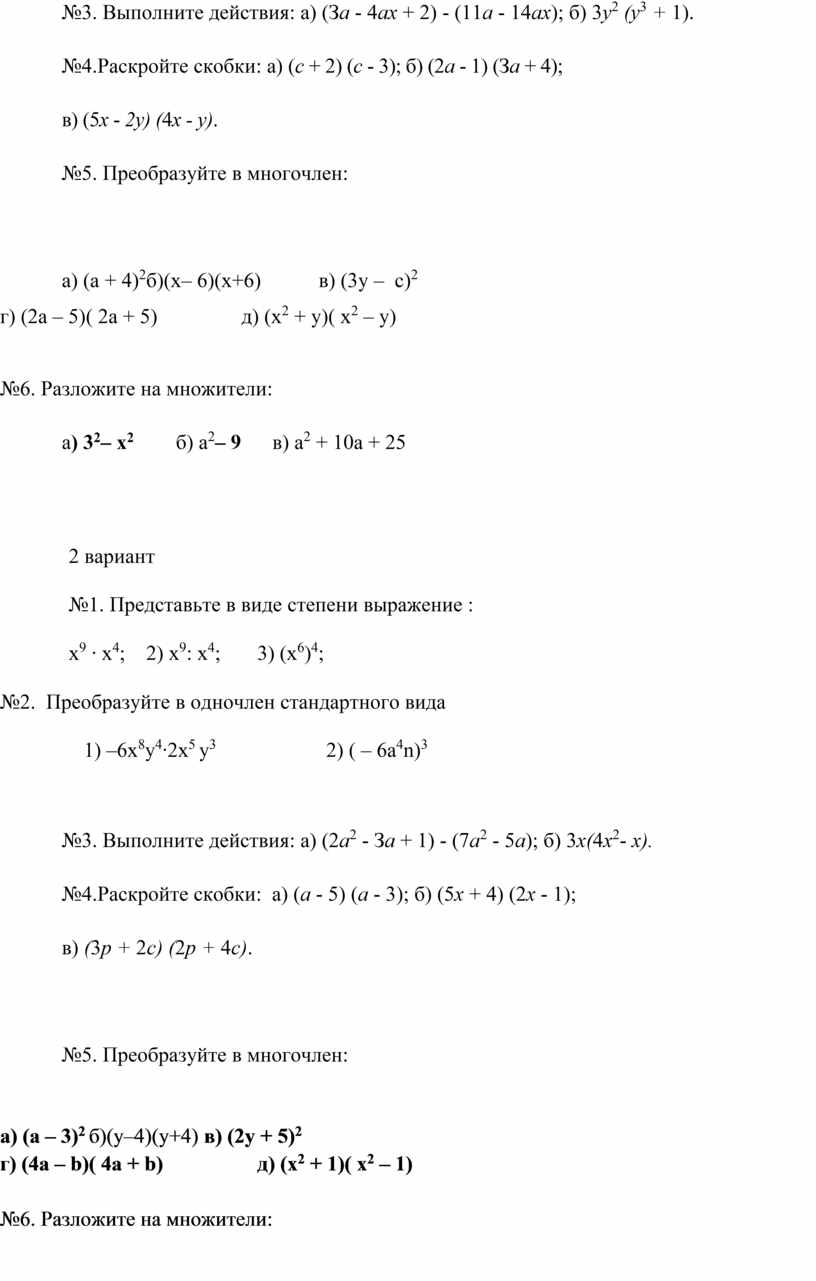
2 вариант

№1. Представьте в виде степени выражение :

х9 ∙ х4;    2) х9: х4;       3) (х6)4;      

№2.  Преобразуйте в одночлен стандартного вида

 1) –6х8у4∙2ху3                     2) ( – 6а4n)3

 

№3. Выполните действия: а) (2а2 - За + 1) - (7а2 - 5а); б) 3х(4х2- х).

№4.Раскройте скобки:  а) (а - 5) (а - 3); б) (5х + 4) (2х - 1);

в) (3р + 2с) (2р + 4с).

 

№5. Преобразуйте в многочлен:


а) (а – 3)2
б)(y–4)(y+4) в) (2у + 5)2
г) (4а – b)( 4а + b)                  д) (х2 + 1)( х2 – 1) 

№6. Разложите на множители:
а) с2 – 52        
б) 4 b2 в) х2 – 8х + 16

 

 

Номер задания

1

2

3

4

5

6

1 вариант

1)х15

2) х

3) х32

1) -32а9с10

2) -125m6n6

 

1)8a+10ax+2

2)3y5+3y2

a)c2-c-6

б)6а2+5а-4

в)20х2-13ху+2у2

а)а2+8а+16

б)х2-36

в)9у2-6ус+с2

г)4а2-25

д)х42

а)(3-х)(3+х)

б)(а-3)(а+3)

в)(а+5)2

 

2 вариант

1) х13

2) х5

3) х24

1) -12x13y8

2) -216a12n3

 

1)-5a2+2a+1

2)12x3-3x2

а)а2-8а+15

б)10х2+3х-4

в)6р2+16ср+8с2

а)а2-6а+9

б)у2-16

в)4у2+20у+25

г)16а2-b2

д)х4-1

а)(с-5)(с+5)

б)(2-b)(2+b)

в)(x-4)2

 

 

Критерии оценивания

 

 

Отметка

«2»

«3»

«4»

«5»

Кол-во баллов

3

4

5

6