КОНТРОЛЬНАЯ РАБОТА 7

  • docx
  • 30.11.2025
Публикация на сайте для учителей

Публикация педагогических разработок

Бесплатное участие. Свидетельство автора сразу.
Мгновенные 10 документов в портфолио.

Иконка файла материала КОНТРОЛЬНАЯ РАБОТА.docx


Контрольная работа

Вариант 1

1. Функция задана формулой у = 6х + 19. Определите:

а) значение у, если х = 0,5;

б) значение х, при котором у = 1;

в) проходит ли график функции через точку А (–2; 7).

2. а) Постройте график функции у = 2х – 4.

б) Укажите с помощью графика, чему равно значение у при х = 1,5.

3. В одной и той же системе координат постройте графики функций:

а) у = –2х;          б) у = 3.

4. Найдите  координаты  точки  пересечения  графиков  функций
у = 47х – 37 и у = –13х + 23.

5. Задайте формулой линейную функцию, график которой параллелен прямой у = 3х – 7 и проходит через начало координат.

Вариант 2

1. Функция задана формулой у = 4х – 30. Определите:

а) значение у, если х = –2,5;

б) значение х, при котором у = –6;

в) проходит ли график функции через точку В (7; –3).

2. а) Постройте график функции у = –3х + 3.

б) Укажите  с  помощью  графика,  при  каком  значении  х  значение у равно 6.

3. В одной и той же системе координат постройте графики функций:

а) у = 0,5х;         б) у = –4.

4. Найдите  координаты  точки  пересечения  графиков  функций
у = –38х + 15 и у = –21х – 36.

5. Задайте формулой линейную функцию, график которой параллелен прямой у = –5х + 8 и проходит через начало координат.

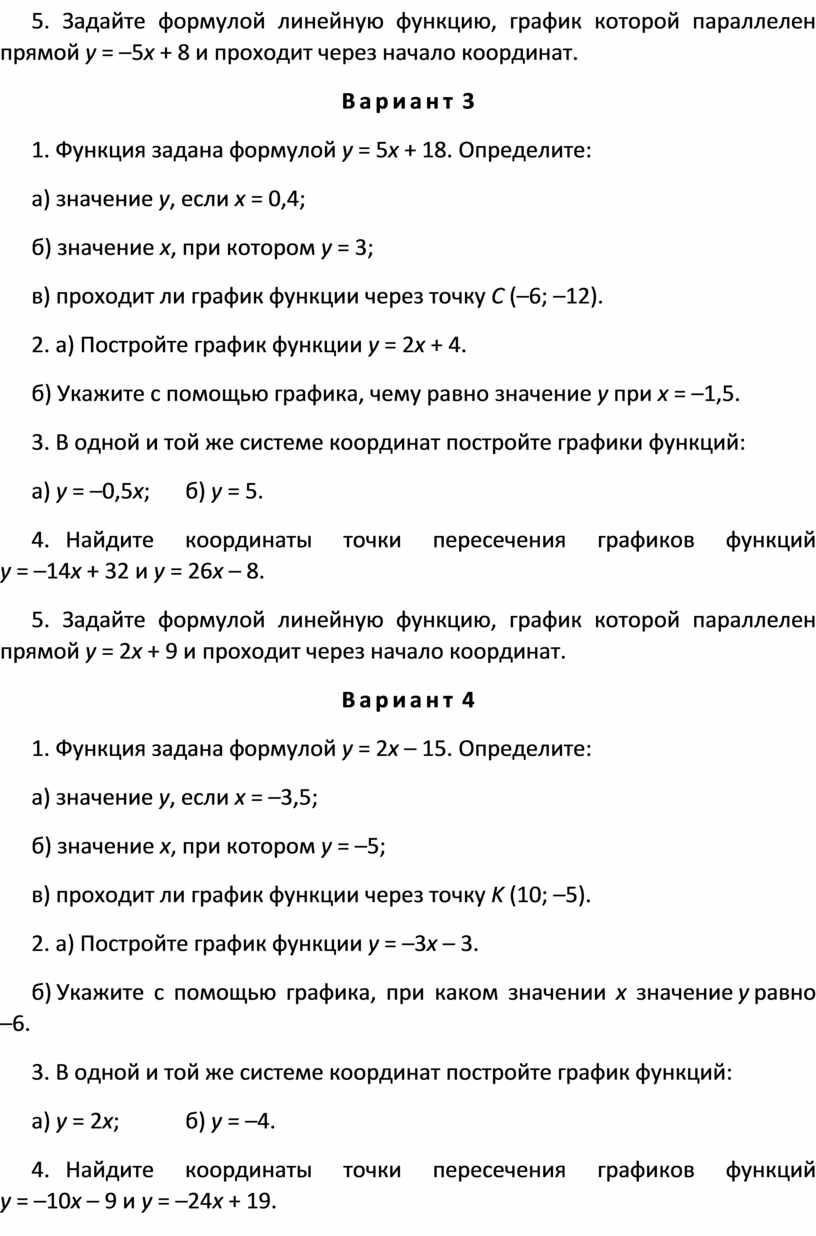
Вариант 3

1. Функция задана формулой у = 5х + 18. Определите:

а) значение у, если х = 0,4;

б) значение х, при котором у = 3;

в) проходит ли график функции через точку С (–6; –12).

2. а) Постройте график функции у = 2х + 4.

б) Укажите с помощью графика, чему равно значение у при х = –1,5.

3. В одной и той же системе координат постройте графики функций:

а) у = –0,5х;      б) у = 5.

4. Найдите  координаты  точки  пересечения  графиков  функций
у = –14х + 32 и у = 26х – 8.

5. Задайте формулой линейную функцию, график которой параллелен прямой у = 2х + 9 и проходит через начало координат.

Вариант 4

1. Функция задана формулой у = 2х – 15. Определите:

а) значение у, если х = –3,5;

б) значение х, при котором у = –5;

в) проходит ли график функции через точку K (10; –5).

2. а) Постройте график функции у = –3х – 3.

б) Укажите  с  помощью  графика,  при  каком  значении  х  значение у равно –6.

3. В одной и той же системе координат постройте график функций:

а) у = 2х;             б) у = –4.

4. Найдите  координаты  точки  пересечения  графиков  функций
у = –10х – 9 и у = –24х + 19.

5. Задайте формулой линейную функцию, график которой параллелен прямой у = –8х + 11 и проходит через начало координат.

Рекомендации по оцениванию.

Задания 1–3 относятся к базовому уровню знаний по теме. Верное выполнение любых трех заданий оценивается отметкой «3». Для получения отметки «5» необходимо выполнить верно все пять заданий.