Лекция на тему: Сутність економічної безпеки національної економіки

  • docx
  • 10.10.2021
Публикация на сайте для учителей

Публикация педагогических разработок

Бесплатное участие. Свидетельство автора сразу.
Мгновенные 10 документов в портфолио.

Иконка файла материала 000201.docx

Лекция на тему:

Сутність економічної безпеки національної економіки

Безпека як система корінних, типових властивостей будь-якої країни втілює в собі усі сфери різних галузей життєдіяльності й розвитку люди­ни, суспільства, держави і природи. В цілому, безпеку можна визначати як якісну характеристику об'єкта (системи), здатність об'єкта до існу­вання і розвитку та його захищеність від внутрішніх та зовнішніх загроз. Місце, роль та пріоритет кожного елементів безпеки визначаються об­ставинами, що реально складаються на певний період часу всередині й зовні об'єкта. Зі зміною ситуації життєво важливого значення об'єктивно можуть набувати різні її властивості.

При визначенні економічної безпеки національної економіки слід роз­межувати поняття національної безпеки, економічної безпеки та еконо­мічної безпеки держави.

Національна безпека будь-якої держави - це системна категорія права, політичної економії та політології, тісно пов'язана з категоріями територіальної єдності й недоторканності, агресії та примусу, економіч­ної незалежності та економічного суверенітету тощо. Тобто, це здатність держави ефективно протидіяти впливу наявних чи потенційних загроз її існуванню і незалежному розвиткові. При цьому необхідно зауважити, що системо утворюючим елементом, основною складовою поняття «на­ціональна безпека» є поняття «нація». Саме з нього випливає розуміння, чому саме безпека є національною, а не державною чи суспільною.

Економічна безпека є провідною складовою національної безпеки. Вона відображає причинно-наслідковий зв'язок між економічною мо­гутністю країни, її воєнно-економічним потенціалом та національною безпекою. Цей зв'язок передбачає з боку держави свідоме підтримання певних пропорцій між нагромадженням валового внутрішнього продукту і військовим будівництвом для забезпечення кількісних та якісних пара­метрів обороноздатності.

Таким чином, економічна безпека - це спроможність національної економіки забезпечити свій вільний і незалежний розвиток, стабільність громадянського суспільства та його інститутів, достатній оборонний потенціал країни за всіляких несприятливих умов і варіантів розвитку подій, а також здатність держави до захисту національних економічних інтересів від зовнішніх і внутрішніх загроз.

Іншими словами, економічна безпека - це не тільки захищеність на­ціональних інтересів, але й готовність та здатність інститутів влади ство­рювати механізми реалізації і захисту національних інтересів розвитку вітчизняної економіки, підтримка соціально-політичної стабільності.

Економічна безпека держави - це стан рівноваги і соціально-орієн­тованого розвитку національної економічної системи, що досягається ре­алізацією сукупності форм та методів економічної політики.

Державна безпека і національна безпека є одно порядковими поняття­ми з позиції горизонтальної структури, у вертикальній структурі держав­на безпека - один з рівнів національної безпеки.

З точки зору національної економіки економічна безпека описує такий її стан, за якого забезпечується захист національних інтересів, стійкість до внутрішніх та зовнішніх загроз, здатність до розвитку та захищеність життєво важливих інтересів людей, суспільства, держави. Під життєво важливими інтересами в даному контексті розуміють сукупність потреб, які забезпечують існування і прогресивний розвиток особистості, сус­пільства, держави.

В основу науки про економічну безпеку національної економіки по­кладена теорія потенційних конфліктів (ТПК), що набула останнім часом загального поширення.

Суттєвість ТПК ґрунтується на ствердженні, що все існуюче в сві­ті - це, насамперед, різні форми існування енергії, що знаходяться одна з одною та з усіма іншими формами в постійних потенційних конфлік­тах. Отже, світобудова базується на перетворенні однієї форми енергії в іншу зі зміною рівнів їх потенціалів. Виходячи з положень ТПК, поява нової незалежної держави на арені світового співтовариства водночас по­роджує її конфліктність з іншими державами.

Людство створило державність з метою свого збереження через від­повідну організацію його діяльності. Наявність декількох держав згідно з ТПК неодмінно мало привести (і призвело) до виникнення конфліктів на цьому рівні існування форм енергії. З метою зменшення збитків для всіх співучасників створювалися міжнародні спілки, які діяли за відповідни­ми угодами та умовами. Спочатку кількість держав в цих об'єднаннях була невеликою. Потім почали створювати світові угрупування та спілки, які зараз, головним чином, спрямовані на збереження людства.

При аналізі економічної безпеки виділяються передусім три основні
складові:                                                                   ,

1.Економічна незалежність, що означає насамперед можливість здійснення державного контролю над національними ресурсами, спро­можність використовувати національні конкурентні переваги для забез­печення рівноправної участі у міжнародній торгівлі.

2.Стійкість і стабільність національної економіки передбачає міцність і надійність усіх елементів економічної системи, захист усіх форм власності, створення гарантій для ефективної підприємницької ді­яльності, стримування дестабілізуючих факторів.

3.Здатність до саморозвитку і прогресу, тобто спроможність само­стійно реалізовувати і захищати національні економічні інтереси, здій­снювати постійну модернізацію виробництва, ефективну інвестиційну та
інноваційну політику, розвивати інтелектуальний і трудовий потенціал
країни.

Належний рівень економічної безпеки досягається здійсненням єди­ної державної політики, підкріпленої системою скоординованих заходів, адекватних внутрішнім та зовнішнім загрозам. Без такої політики немож­ливо домогтися виходу з кризи, примусити працювати механізм управ­ління економічною ситуацією, створити ефективні механізми соціально­го захисту населення.

Економічна політика - це діяльність органів законодавчої влади і управління, яка визначає цілі й завдання, пріоритети, методи і засоби їх досягнення в національній економіці. Суть економічної політики полягає в тому, що держава через законодавчі акти визначає свою позицію щодо процесів, які відбуваються в економіці, окреслює конкретні цілі, з'ясовує пріоритетність і поступовість їх досягнення, регламентує основоположні національні інтереси країни в зовнішньоекономічних відносинах, що є визначальною базою для застосування економічних і правових важелів.

Зокрема, до основних принципів забезпечення економічної безпеки України відносять:

      дотримання законності на всіх етапах забезпечення економічної без­пеки;

      баланс економічних інтересів особи, сім'ї, суспільства, держави;

      взаємну відповідальність особи, сім'ї, суспільства, держави щодо за­безпечення економічної безпеки;

      своєчасність і адекватність заходів, пов'язаних із відверненням загроз і захистом національних економічних інтересів;

      надання пріоритету мирним заходам у вирішенні як внутрішніх, так і
зовнішніх конфліктів економічного характеру;

      інтеграцію національної економічної безпеки з міжнародною еконо­мічною безпекою.

Міжнародна економічна безпека - це комплекс міжнародних умов співіснування домовленостей та інституціональних структур, за яких кожній державі - члену світової спільноти - забезпечується можливість вільно обирати і здійснювати свою стратегію соціального та економічно­го розвитку, не зазнаючи зовнішнього тиску і розраховуючи на невтру­чання, розуміння та взаємоприйнятну і взаємовигідну співпрацю з боку інших держав.

Міжнародна економічна безпека має сприяти співробітництву дер­жав у вирішенні не лише їхніх національних проблем, але й глобальних проблем людства, і повинна стати матеріальною основою мирного співіс­нування в без'ядерному і ненасильницькому світі, гарантією прогресу у справі ліквідації економічного відставання та слабо розвиненості.

До об'єктів економічної безпеки відносять не тільки державу, її еко­номічну систему, а й суспільство та особистість. Суб'єктами економіч­ної безпеки України є центральні державні органи виконавчої влади, ор­гани місцевого самоврядування, підприємства, установи та організації різних форм власності.

Забезпеченням економічної безпеки національної економіки має пере­йматися комплексна система, яка має досить велику кількість напрямів. Для національної економіки України, відповідно до методики розрахун­ку рівня економічної безпеки, що затверджений Наказом міністерства економіки України № 60 від 02.03.2007, розрізняють наступні складові: макроекономічна, фінансова, зовнішньоекономічна, інвестиційна, науко­во-технологічна, енергетична, виробнича, демографічна, соціальна, про­довольча безпека.

Макроекономічна безпека - це стан економіки, за якого досягається збалансованість макроекономічних відтворювальних пропорцій.

Фінансова безпека - це такий стан бюджетної, грошово-кредитної, бан­ківської, валютної системи та фінансових ринків, який характеризується збалансованістю, стійкістю до внутрішніх і зовнішніх негативних загроз, здатністю забезпечити ефективне функціонування національної економіч­ної системи та економічне зростання.

Фінансова безпека, у свою чергу, містить такі складові:

      бюджетна безпека - це стан забезпечення платоспроможності дер­жави з урахуванням балансу доходів і видатків державного й місцевих
бюджетів та ефективності використання бюджетних коштів;

      валютна безпек а- це такий стан курсоутворення, який створює
оптимальні умови для поступального розвитку вітчизняного експор­ту, безперешкодного припливу в країну іноземних інвестицій, інтегра­ції України до світової економічної системи, а також максимально за­хищає від потрясінь на міжнародних валютних ринках;

      грошово-кредитна безпека - це такий стан грошово-кредитної систе­ми, який характеризується стабільністю грошової одиниці, доступніс­тю кредитних ресурсів та таким рівнем інфляції, що забезпечує еконо­мічне зростання та підвищення реальних доходів населення;

      боргова безпека - це такий рівень внутрішньої та зовнішньої забор­гованості з урахуванням вартості її обслуговування й ефективності
використання внутрішніх і зовнішніх запозичень та оптимального
співвідношення між ними, достатній для вирішення нагальних со­
ціально-економічних потреб, що не загрожує втратою суверенітету і
руйнуванням вітчизняної фінансової системи;

      безпека страхового ринку - це такий рівень забезпеченості страхових
компаній фінансовими ресурсами, який дав би їм змогу в разі потреби
відшкодувати обумовлені в договорах страхування .збитки їх клієнтів і
забезпечити ефективне функціонування;

безпека фондового ринку - це оптимальний обсяг капіталізації ринку
(з огляду на представлені на ньому цінні папери, їх структуру та рі­вень ліквідності), здатний забезпечити стійкий фінансовий стан емі­тентів, власників, покупців, організаторів торгівлі, торгівців, інститу­тів спільного інвестування, посередників (брокерів), консультантів, реєстраторів, депозитаріїв, зберігачів та держави в цілому.
        
Зовнішньоекономічна безпека - це такий стан відповідності зовніш­ньоекономічної діяльності національним економічним інтересам, що за­безпечує мінімізацію збитків держави від дії негативних зовнішніх еко­номічних чинників та створення сприятливих умов розвитку економіки завдяки її активній участі у світовому розподілі праці.

Інвестиційна безпека - це такий рівень національних та іноземних інвестицій (за умови оптимального їх співвідношення), який здатен за­безпечити довгострокову позитивну економічну динаміку при належно­му рівні фінансування науково-технічної сфери, створення інноваційної інфраструктури та адекватних інноваційних механізмів.

Науково-технологічна безпека - це такий стан науково-технологіч­ного та виробничого потенціалу національної економіки, який дає змогу забезпечити належне її функціонування, достатнє для досягнення та під­тримки конкурентоздатності вітчизняної продукції, а також гарантування державної незалежності за рахунок власних інтелектуальних і техноло­гічних ресурсів.

Енергетична безпека- це такий стан економіки, який забезпечує захищеність національних інтересів у енергетичній сфері від наявних і потенційних загроз внутрішнього та зовнішнього характеру, дає змогу задовольняти реальні потреби в паливно-енергетичних ресурсах для за­безпечення життєдіяльності населення та надійного функціонування на­ціональної економіки в режимах звичайного, надзвичайного та воєнного стану.

Соціальна безпека — це такий стан розвитку національної економіки, за якого держава здатна забезпечити гідний і якісний рівень життя насе­лення незалежно від впливу внутрішніх та зовнішніх загроз.

Демографічна безпека - це такий стан захищеності національної еко­номіки, суспільства та ринку праці від демографічних загроз, за якого за­безпечується розвиток України з урахуванням сукупності збалансованих демографічних інтересів держави, суспільства й особистості відповідно до конституційних прав громадян України.

Продовольча безпека - це такий рівень продовольчого забезпечення населення, який гарантує соціально-економічну та політичну стабіль­ність в суспільстві, стійкий та якісний розвиток нації, сім'ї, особи, а та­кож сталий економічний розвиток держави.

Виробнича безпека - це такий рівень розвитку промислового комп­лексу країни, що здатний забезпечити зростання економіки та її розши­рене відтворення.

Кожен з виділених напрямів економічної безпеки переслідує реалі­зацію відповідних національних інтересів. Серед найважливіших націо­нальних економічних інтересів, від реалізації яких залежить майбутнє України, добробут і процвітання нації, співробітники Національного ін­ституту стратегічних досліджень виділяють наступні:

    створення самодостатньої, конкурентоспроможної, соціально спря­
мованої, потужної національної економіки;

    створення надійної системи економічної безпеки України, забезпе­
чення можливості самостійного, прогресивного національно-економіч­
ного розвитку;

    здійснення структурної перебудови економіки;

    забезпечення ефективного розвитку національної промисловості;

    здійснення державою протекціоністських заходів, спрямованих на
підтримку національного товаровиробника;

    істотне зменшення енергомісткості і матеріаломісткості ВВП;

    здійснення кардинальної модернізації виробництва та розвиток йо­го наукомістких галузей;

    створення замкнених циклів виробництва стратегічно важливої
продукції, зокрема, військової техніки та озброєння;

    пошук і освоєння родовищ нафти, газу, вугілля, золота, алмазів тощо;

    забезпечення альтернативних джерел надходження нафти і газу;

    створення потужного воєнно-промислового комплексу, зокрема, ра­кетно-космічної галузі;

    збереження та розвиток інтелектуального та науково-технічного
потенціалів України;

    закріплення за Україною її загальносоюзної частки зовнішнього
державного боргу та активів (золотого запасу, алмазного і валютного фон­
дів, фінансових ресурсів, майна за кордоном, боргів іноземних держав);

    створення достатніх запасів державних золотовалютних резервів;

    здійснення політики енерго- та ресурсозаощадження;

    здійснення прогресивних економічних перетворень на базі власної
моделі реформ;

    здійснення широкого комплексу інституційних змін з метою дина­мічного розвитку національної економіки;

    здійснення реформи податкової системи, посилення стимулювального впливу податків на розвиток виробництва;

    забезпечення фінансової стабілізації, подолання кризи платежів;

    подолання інфляції;

    проведення земельної реформи, підтримка фермерських госпо­дарств;

    здійснення реформи агропромислового комплексу, відродження
села;

    забезпечення конвертованості національної грошової одиниці;

    залучення внутрішніх інвестиційних ресурсів до розвитку націо­нальної економіки;

    зростання добробуту українських громадян;

    вирішення державою соціальних проблем (безробіття, бідність,
злочинність, житлове забезпечення тощо);

 

    забезпечення  населення  продовольчими  товарами,  поліпшення
якості і структури споживання;

    розвиток внутрішнього ринку та внутрішнього попиту;

    проведення рішучої боротьби з «тіньовою» економікою;

    створення соціально-однорідного середовища в усіх регіонах дер­жави, усунення дисбалансу в їхньому соціально-економічному розвитку;

    забезпечення зайнятості населення та високого рівня трудових ре­сурсів;

    створення рівних соціальних та економічних можливостей для всіх
громадян України;

    здобуття Україною належного місця у світовому розподілі праці та
міжнародній торгівлі, інтеграція у світове господарство;

    побудова економічних відносин з іншими країнами на засадах рів­ноправності та взаємо вигідності;

    забезпечення конкурентоспроможності вітчизняної продукції;

    вдосконалення товарної структури експорту та імпорту;

    забезпечення географічної збалансованості експорту та імпорту;

    нарощування експортного потенціалу, забезпечення позитивного сальдо зовнішньоторговельної діяльності;

    підтримка вітчизняних експортерів, сприяння виробникам імпорто замінної продукції, особливо критичного імпорту;

    захист національного ринку від несприятливої дії світової кон'юнк­тури та іноземної конкуренції;

    ефективне використання Україною свого вигідного географічного
положення для здійснення міжнародного транзиту.

Концепція національної безпеки України пропонує лише один націо­нальний інтерес, що прямо стосується економічної безпеки України, а са­ме - створення самодостатньої соціально орієнтованої ринкової економі­ки. Саме створення самодостатньої соціально орієнтованої ринкової еко­номіки передбачає втілення в життя пріоритетів, що запропоновані вище.

Гарантом захисту національних економічних інтересів повинна ви­ступати держава. Однак в Україні ще відсутні чітко визначені національ­ні економічні інтереси, не сформовано їхню цілісну систему. Це дає змо­гу урядовцям різних рівнів виправдовувати свої дії, запевняючи, що вони повністю відповідають національним економічним інтересам.

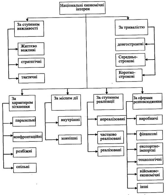
Співробітники Національного інституту стратегічних досліджень ре­комендують застосувати наступну класифікацію національних економіч­них інтересів (див. рис.  1).

Для створення цілісної системи національних, економічних інтересів та їх ефективного функціонування насамперед необхідно:

    створити відповідну нормативну базу;

    проводити моніторинг національних економічних інтересів та їх
моделювання;

    створити банк даних щодо національних економічних інтересів;

    забезпечити баланс національних економічних інтересів та їх гар­монійне поєднання.

Серед першочергових проблем забезпечення економічної безпеки є відстеження й оцінка рівня загроз пріоритетним національним інтересам, а отже їх взаємозалежність: розрахунок сумарного потенціалу, розкриття закономірності в системі «пріоритети національних інтересів - загрози».

 

 

 

 

 

 

 

 

 

 

 

Рис.  1. Класифікація національних економічних інтересів

 Загрозами економічній безпеці України слід вважати фактори, що безпосередньо чи у перспективі унеможливлюють або ускладнюють ре­алізацію національних економічних інтересів, створюючи перешкоди на шляху нормального розвитку економіки і небезпеку незалежному дер­жавному існуванню та добробуту народу.

Загрози економічній безпеці України набули, на жаль, перманентного характеру і провокують її критичний стан за цілим рядом основних кри­теріїв. Тому завдання усіх суб'єктів національної економіки зараз поля­гає у створенні надійної системи блокування і упередження економічних загроз, яка б забезпечувала її стабільність та розвиток.

Виходячи з ситуації в українській економіці, а також з тенденцій, які спостерігаються в процесі її реформування, можна виділити стрижньові внутрішні та зовнішні загрози економічній безпеці України.

Внутрішні загрози:

    відсутність на державному рівні розробленої концепції та системи
економічної безпеки;

    низький рівень науково-технічного потенціалу, втрата лідерства на
важливих напрямках науково-технічного розвитку;

    високий рівень зношеності матеріально-технічної бази багатьох
економічних галузей, передусім матеріального виробництва;

    усунення держави від монополії у виробництві й реалізації алко­гольних напоїв та тютюнових виробів, необґрунтована лібералізація зо­внішньоекономічної діяльності;

    надто різка диференціація у доходах та споживанні населення, зрос­тання рівня бідності, високий рівень безробіття;

    негативна, антисоціальна політика у сфері приватизації, що призво­дить до значного заниження вартості об'єктів приватизації;

    криміналізація економіки, зростання її «тіньового» сектора, по­ширеність  організованої злочинності  на ключові галузі  економіки
України;

    високий рівень корупції у державно-управлінській сфері;

    недосконалість законодавства у сфері економічних відносин та ме­ханізмів формування економічної політики;

    низький рівень заробітної плати, відсутність мотивації до праці то­що.

Зовнішні загрози:

    зниження інвестиційних надходжень в економіку держави;

    значна частка сировинного експорту у зовнішньоекономічній діяль­ності та втрата традиційних ринків збуту;

    залежність забезпечення України від імпорту продовольчих това­рів, товарів повсякденного попиту, технологічної продукції стратегічного
значення;

    скуповування іноземними фірмами підприємств України з метою усунення їх як з зовнішніх, так і внутрішніх ринків збуту;

    негативний вплив на національну економіку світових фондових, фі­нансових та валютних ринків;

    високий рівень зовнішнього боргу тощо.

Загрози економічній безпеці у перспективі породжують стратегічні та національні ризики. Кожній загрозі відповідає певний ступінь ризику. Необхідність визначення ступенів ризику значною мірою зумовлена пи­танням визначення прийнятного рівня безпеки. Кількісний вимір різних видів загроз за рахунок визначення рівня ризиків дає можливість порів­нювати ці види загроз між собою і, відповідно, визначати рівень безпе­ки — ступінь їх захищеності.

Національні ризики - це імовірність втрати державою частини своїх ресурсів, недоотримання доходів або появи додаткових витрат у резуль­таті здійснення певної діяльності в умовах невизначеності.

Національні ризики - це нестабільність внутрішнього стану країни, що впливає на результати діяльності підприємств.

Національні ризики включають в себе стандартні ризики, які мають певну ступінь вірогідності настання, що характеризують стан розвитку економіки та політики даної країни, а також сукупність специфічних ри­зиків, характерних для розвитку даної країни.

До стандартних ризиків будь-якої країни відносять такі:

    природні;

    країнові;

    політичні;

    загально-економічні;

    фінансові.

Особливе місце в цій групі займає країновий ризик. Даний ризик пов'я­заний з наявністю глобального ризику, залежить від політико-економічної стабільності країни, імпортерів та експортерів, факторів, що зумовлюють внутрішньоекономічні та зовнішньоекономічні ризики.

У середині 1980-х pp. з'явилася нова соціологічна теорія сучасного сус­пільства, автором якої є німецький вчений У.Бек, згідно з якою в останню третину XX ст. людство увійшло до нової фази свого розвитку, яку він на­звав суспільством ризику. Суспільство ризику - це постіндустріальна фор­мація індустріального суспільства, що має низку особливостей. Якщо для індустріального суспільства характерний розподіл благ, то для суспільства ризику - розподіл загроз різного походження й зумовлених ними ризиків.

Саме тому в останні роки вчені, політики та фахівці у сфері націо­нальної безпеки різних країн приділяють значну увагу розробці нової концептуальної основи державної політики - концепції стратегічних ри­зиків. Тобто, у сфері національної безпеки об'єктом державного управ­ління є стратегічні ризики, що становлять загрозу людині, суспільству та державі. На їхню думку, за нових історичних умов вона має забезпечити сталий і безпечний розвиток держави.

Принциповими особливостями стратегічного ризику як категорії, які відрізняють її від традиційних понять, є:

    охоплення «стратегічним ризиком» у контексті загроз, які спричи­нюють його, ризиків суспільної, економічної, воєнної, політичної, інфор­маційної та природно-техногенної сфер, що призводять до проблем, без
розв'язання яких країна не може забезпечити добробут та безпеку своїх
громадян;

    домінування у найближчій перспективі загроз у природній, природ­но-техногенній сферах, які здатні створювати нові загрози, позначаються
дуже високими градієнтами посилення чинників, що завдають шкоди на­
селенню та навколишньому середовищу;

    наголошення на стохастичному характері загроз, комбінація яких
є випадковою величиною. Самі загрози зумовлені не тільки існуючими
та потенційними джерелами загроз, а й не досить ефективним захистом
суспільства й навколишнього середовища та їх взаємодією;

    кількісною інтерпретацією загроз, які оцінюються та порівнюють­
ся між собою на основі використання кваліметричних і експертно-аналі­тичних методів;

    виокремлення зі всього різноманіття ризиків тих, які становлять за­
грозу національній безпеці та сталому розвиткові на середньо- та довго­
тривалу перспективу;

    виокремлення стратегічних ризиків, пов'язаних з прийняттям кар­динальних системних рішень в управлінні суспільством і державою.

Загальна структура стратегічних ризиків складається з трьох груп ризиків:

    диференційовані стратегічні ризики, визначають склад кожного з
інтегральних ризиків;

    інтегральні стратегічні ризики характеризують найважливіші
види стратегічних інтегральних ризиків;

    системні стратегічні ризики, величини яких позначають загальні
системні ризики (виклики, загрози) забезпечення національної безпеки.

При цьому ризики попередньої групи є елементами наступної.

Для кожного етапу забезпечення безпеки принципово важливим є формування номенклатури диференційованих стратегічних ризиків, які відносять як до окремих, так і до комбінованих сфер їх виникнення та реалізації.

Враховуючи спектри викликів та загроз національній безпеці, а також рівень наукових, правових і технічних розробок стосовно проблем безпе­ки, розрізняють такі диференційовані стратегічні ризики:

    вибору державного та соціального устрою;

    соціально-політичного розвитку;

    економічні;

    глобальних і регіональних воєнних конфліктів;

    демографічні;

    розвитку науково-технічного і оборонного потенціалу;

    природно-техногенних катастроф;

    тероризму;

    технологічного розвитку;

    екологічні.

Дані ризики є компонентами стратегічних інтегральних ризиків, а компоненти інтегральних ризиків дають можливість оцінювати відповід­ні складові частини системних ризиків. Всі наведені компоненти страте­гічних ризиків визначають загальносистемний ризик.

Чинним законодавством України визначені основні напрямки держав­ної політики з питань своєчасного виявлення, попередження і нейтралі­зації зовнішніх та внутрішніх загроз в економічній сфері. Ними, зокрема, передбачається:

    забезпечення умов для сталого економічного зростання та під­вищення конкурентоспроможності національної економіки;

    прискорення прогресивних структурних та інституціональних змін
в економіці, поліпшення інвестиційного клімату, підвищення ефектив­ності інвестиційних процесів;

    стимулювання випереджувального розвитку наукоемких високотехнологічних виробництв;

    вдосконалення антимонопольної політики; створення ефективного
механізму державного регулювання природних монополій;

    подолання «тінізації» економіки через реформування податкової
системи, оздоровлення фінансово-кредитної сфери та припинення відпли­ву капіталів за кордон, зменшення позабанківського обігу грошової маси;

    забезпечення збалансованого розвитку бюджетної сфери, внутріш­ньої і зовнішньої захищеності національної валюти, її стабільності, за­хисту інтересів вкладників, фінансового ринку;

    здійснення виваженої політики внутрішніх та зовнішніх запози­чень;

    забезпечення енергетичної безпеки на основі сталого функціону­вання і розвитку паливно-енергетичного комплексу, в тому числі послі­довного й активного проведення політики енергозбереження та диверси­фікації джерел енергозабезпечення;

    забезпечення продовольчої безпеки;

    захист внутрішнього ринку від недоброякісного імпорту - поста­вок продукції, яка може завдавати шкоди національним виробникам, здо­ров'ю людей та навколишньому природному середовищу;

    посилення участі України у міжнаціональному поділі праці, розви­ток експортного потенціалу високотехнологічної продукції, поглиблен­ня інтеграції у європейську і світову економічну систему та активізація
участі в міжнародних економічних і фінансових організаціях;

  створення економічних і суспільно-політичних умов для підвищен­ня соціального статусу наукової та технічної інтелігенції.

Стратегічні ризики, як і загрози, потребують виважених заходів що­до їх попередження, уникнення та нейтралізації, тобто управління ними. Мета управління стратегічними ризиками:

    забезпечення сталого розвитку (при цьому передбачається, що кризи, надзвичайні ситуації та їх подолання - це об'єктивна й органіч­но властива компонента процесу розвитку, який разом з негативними сторонами приховує в собі нові можливості для людини, суспільства та держави);

    забезпечення безпеки на рівні величини прийнятного ризику, де прийнятний рівень безпеки - захист від тих загроз, дестабілізуючий або
руйнівний ефект яких найбільш небезпечний для стійкості системо утворюючих елементів і зв'язків суспільства загалом та перспектив його
розвитку, насамперед середньо- і довготривалого характеру.

Іншими словами, метою управління стратегічними ризиками у сфері національної безпеки є відвертання або зниження до прийнятної величи­ни стратегічних ризиків, спрямоване на забезпечення сталого розвитку й безпеки людини, суспільства та держави.

Для того щоб концепція стратегічних ризиків і управління ними ста­ла першочерговим політичним заходом, їй необхідно набути офіційного визнання на вищому державному рівні (на рівні Ради національної безпе­ки і оборони на чолі з Президентом України). Адже на політичному рів­ні потрібна відповідна підтримка системи державних програм і заходів, спрямованих на зниження стратегічних ризиків, включаючи розв'язання проблем науково-методичного характеру, доповнення чинного законо­давства нормативними документами, які охоплювали б найбільш важливі та значимі, з точки зору безпечного та сталого розвитку України, загрози та зумовлені ними ризики.

За умов, що нині склалися в Україні та світі, зростає роль стратегії національної безпеки, яка має полягати не так у захисті держави та її політичних інститутів, як людини і суспільства. Основним принципом стратегії національної безпеки має бути принцип балансу інтересів лю­дини, суспільства та держави.

Щодо правового забезпечення державної політики у сфері знижен­ня стратегічних ризиків, то насамперед необхідно доповнити чинне за­конодавство нормативними актами, які охоплювали б найважливіші та значущі з погляду забезпечення сталого розвитку і національної безпеки України види загроз та зумовлені ними ризики.

Зміна характеру нинішніх загроз і їх глобалізація, вибір нових стра­тегічних цілей потребують розробки сучасних методичних підходів до забезпечення безпеки та сталого розвитку країни, а також створення системи запобігання та реагування на ці загрози, раціональної системи ранжування їх пріоритетів, новітніх підходів та ідей до безпеки людини, суспільства й держави. Провідне місце тут належить організаційно-ад­міністративним важелям управління стратегічними ризиками. Рада на­ціональної безпеки і оборони має набути нової функції, стати своєрідним «ризик-менеджером», який розробляє і реалізує стратегію зменшення ри­зиків як одне із завдань політики національної безпеки.

Економічний механізм зниження стратегічних ризиків включає:

    пряме економічне регулювання (на основі цільових витрат держав­ного бюджету на реалізацію заходів щодо забезпечення прийнятного рів­ня стратегічних ризиків);

    побічне економічне регулювання (на основі вдосконалення по­даткового й кредитного механізмів, особливо системи пільгових тари­фів і ставок; розвитку системи страхування, що забезпечує обов'язкове державне страхування відповідальності господарських об'єктів - дже­рел стратегічних загроз, а також населення територій, найуразливіших до впливу небезпечних природних і природно-техногенних явищ і про­цесів).

Це стосується низки програмних макроекономічних цілей соціально-економічного розвитку на перспективу, де поряд із соціальними провідне місце мають посідати цілі щодо забезпечення сталості економіки і без­пеки людини, суспільства та держави. їх значення безперервно зростає, а зміст сприймається глибше і комплексно. На зміну характерного для радянського періоду уявлення про військову безпеку у зв'язку із загро­зою виникнення війни і державну безпеку як безпеку державного устрою приходить системне уявлення про безпеку країни і народу, що відповідає сучасним внутрішнім та світовим проблемам.

За нових умов основу стратегії національної безпеки України мають становити універсальні ціннісні орієнтири, спрямовані на побудову пра­вової демократичної держави, громадянського суспільства і соціально орієнтованої ринкової економіки. Науково-методологічне забезпечення управління стратегічними ризиками набуває нового актуального завдан­ня - репрезентувати майбутнє, яке не можна інтерпретувати як звичайне продовження минулого, оскільки це майбутнє набуватиме принципово інших форм і структур. Адже виклики та загрози, які виникають у сучас­ному суспільстві, зумовлюють необхідність передбачення на об'єктивних засадах хоча б приблизних сценаріїв того, що відбудеться. Для розробки документів стратегічної ваги ця проблема набула надзвичайно важливого значення і дістала назву передбачення (Foresight).

Таким чином, стратегічні ризики можна розглядати як наукову осно­ву розробки критеріальної бази, побудови моделей і систем забезпечення національної безпеки. Вони можуть стати найважливішими показниками аналізу результатів реалізації стратегії. Якщо виявляється, що ризик не­прийнятний, стратегія має бути переглянута в бік скорочення завдань, зміни концепції, збільшення ресурсів.

Підвалини забезпечення економічної безпеки закладені відповідними документами, що прийняті і впроваджені в державі.

Правовою базою, що регламентує забезпечення економічної безпе­ки України, є:

    Конституція України - у ст. 17 Конституції України захист сувере­нітету і територіальної цілісності України, забезпечення її економічної та інформаційної безпеки є найважливішими функціями держави, справою всього Українського народу.

    Закони України: «Про національну безпеку України», «Про Раду національної безпеки і оборони України», «Про запобігання та проти­дію легалізації (відмиванню) доходів, одержаних злочинним шляхом»; податкове та валютне законодавство; законодавство України про при­ватизацію, банкрутство, зовнішньоекономічну діяльність; Криміналь­ний, Кримінально-процесуальний, Цивільний, Цивільно-процесуальний, Митний, Бюджетний, Господарський кодекси України тощо, які мають безпосереднє відношення до регулювання відносин в економічній сфері.

    Укази та Розпорядження Президента України;

    Постанови та Розпорядження Кабінету Міністрів України;

    Відомчі нормативні акти міністерств та відомств;

    Міжнародні договори України.