План 11

  • docx
  • 23.11.2025
Публикация на сайте для учителей

Публикация педагогических разработок

Бесплатное участие. Свидетельство автора сразу.
Мгновенные 10 документов в портфолио.

Иконка файла материала Корень n-й степени и его свойства.docx

Корень n-й степени и его свойства.

Цели урока:

·         Образовательная: формирование у учащихся целостного представления о корне n-ой степени, навыков сознательного и рационального использования свойств корня при решении различных задач.

·         Развивающая: развитие интеллектуальных способностей, умения переносить знания в новые ситуации.

·         Воспитательная: активизация работы учащихся на уроке за счет вовлечения их в игру, воспитание интереса к предмету.

Тип урока: игра «Счастливый случай» (этапы урока совпадают с геймами игры).

Оборудование: кроссворд, карточки для индивидуальной работы и гейма «Заморочки из бочки», таблица для подведения итогов игры.

Ход урока.

I.                    Организационный момент.

Сегодня урок пройдет в форме игры «Счастливый случай». Мы повторим тему «Арифметический корень натуральной степени», закрепим  понятие корня n-й степени и его свойства. В игре примут участие 3 команды: 3 ряда учащихся. В каждом гейме команды будут получать баллы. Победит та команда, которая наберет наибольшее количество баллов.

II.                 Игра «Счастливый случай».

Гейм 1. «Повторенье- мать ученья».

1.      Работа по карточкам (по 2 человека от каждой команды) За каждое верное решение команды получают по 2 балла)

2.      Разгадывание кроссворда. Все ответы пишите в именительном падеже. Кроссворд на интерактивной доске.

и 1

 з

 в

а 2

 л

 р

3к 

 у

 б

 и

ч 

 е

 с

 к

 и

й 

 в

 ч

 ф

 а

 е

 м

 д

 н

 е

 4к

 о

 р

 е

н 

 ь

 и

 т

 а

 е

 и

5 ч

 е

 т

 н

 а

 я

 ч

с6

 т

 е

 п

 е

 н

 ь

7 н

 е

 ч

 е

 т

 н

 а

 я

 ы

 с

 й

 к

 и

 

 

 

 й


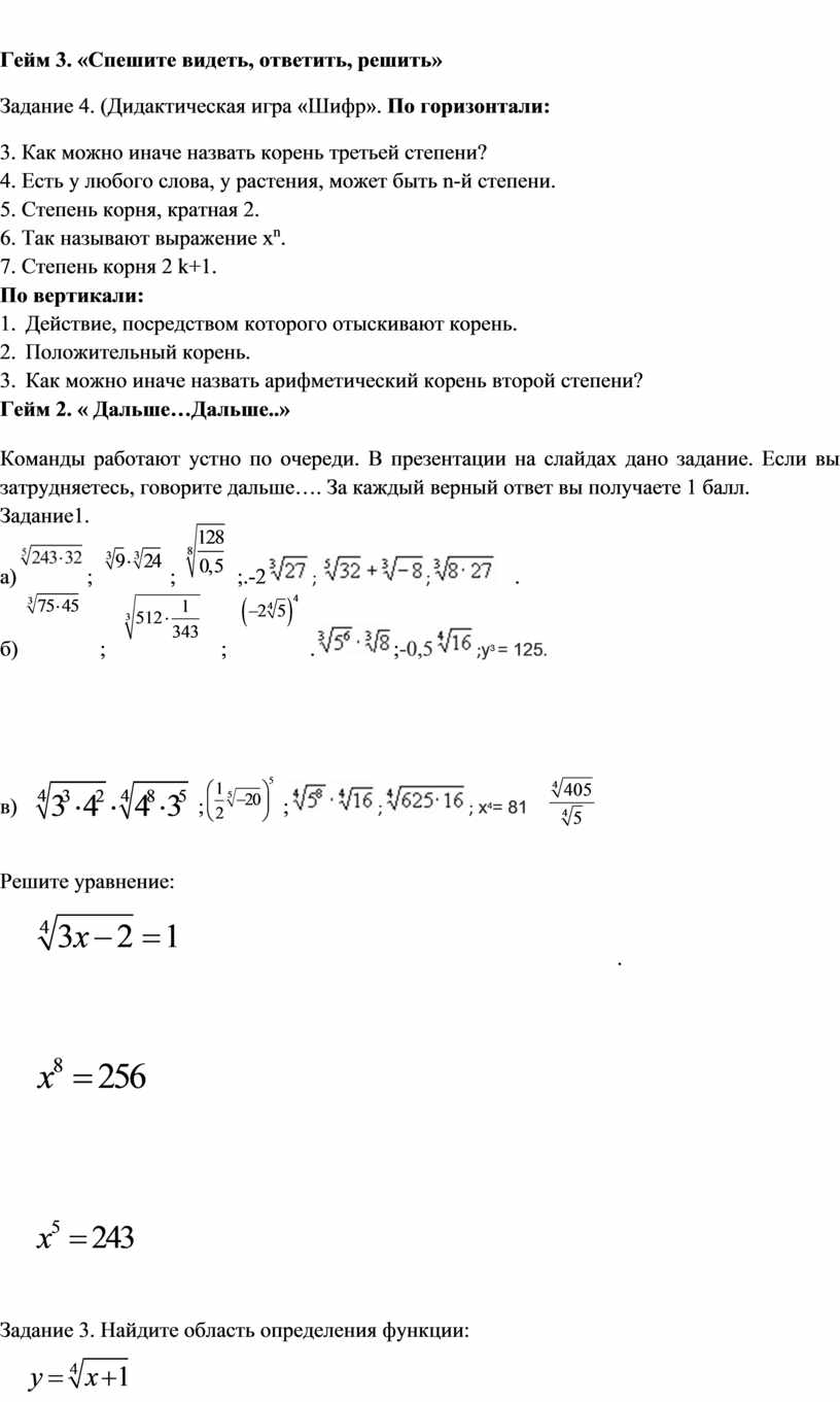
Гейм 3. «Спешите видеть, ответить, решить»

Задание 4. (Дидактическая игра «Шифр». По горизонтали:

3. Как можно иначе назвать корень третьей степени?

4. Есть у любого слова, у растения, может быть n-й степени.

5. Степень корня, кратная 2.

6. Так называют выражение хn.

7. Степень корня 2 k+1.

По вертикали:

1.    Действие, посредством которого отыскивают корень.

2.    Положительный корень.

3.    Как можно иначе назвать арифметический корень второй степени?

Гейм 2. « Дальше…Дальше..»

Команды работают устно по очереди. В презентации на слайдах дано задание. Если вы затрудняетесь, говорите дальше…. За каждый верный ответ вы получаете 1 балл.

Задание1.

а);               ;            ;.-2http://festival.1september.ru/articles/538642/Image1868.gif; http://festival.1september.ru/articles/538642/Image1869.gif;http://festival.1september.ru/articles/538642/Image1870.gif    .

 

б)               ;                      ;                .http://festival.1september.ru/articles/538642/Image1871.gif ;-0,5http://festival.1september.ru/articles/538642/Image1872.gif;у= 125.

 

 

 

 


в)                                  ;               ;http://festival.1september.ru/articles/538642/Image1875.gif;http://festival.1september.ru/articles/538642/Image1874.gif; х4= 81

 

Решите уравнение:

 

                                                                                                                   .

                                            

                                            

 

 

 


                                   

 

Задание 3. Найдите область определения функции:

а)                      

б)

в)

 

Выполняется самостоятельно). Команда получает 5 баллов, если все члены команды решат все примеры быстрее и верно расшифруют слово, за второе место – 4 балла, за третье место -3 балла.

На доске шифр:

 

 

72

3

8

-1,4

4

0,4

д

е

л

м

о

ц

 

1)-2 +;

2) - ;

3)  * ;

4) ()6;

5) ;

6) *;

7)  * .

 

 

 

 

 

 

 

 

 

 

 

Упростить выражения:

а)  * *;

 

б) *;

 

в) * *;

г)                                 .

 

.Вычислите.

а) http://festival.1september.ru/articles/538642/Image1876.gif;

б)http://festival.1september.ru/articles/538642/Image1877.gif;

В)http://festival.1september.ru/articles/538642/Image1867.gif.

Задание 7.

Докажите:  -=2.

 

 

 

Гейм 4. «Гонка за лидером». (самостоятельная работа). Первые 5 человек получают «5». Сегодня ваш счастливый случай.

 

1 команда

2 команда

Обязательный уровень (с выбором ответа)

А1. Вычислить: http://festival.1september.ru/articles/538642/Image1856.gif

1) 81; 2) 9; 3) 3;

А1. Вычислить: http://festival.1september.ru/articles/538642/Image1857.gif

1) 1; 2) 2; 3) 20;

А2. Вычислить: -2http://festival.1september.ru/articles/538642/Image1858.gif

1) -8; 2) 4; 3) -4;

А2.Вычислить http://festival.1september.ru/articles/538642/Image1859.gif

1) 100; 2) 10; 3) 1;

А3. Вычислить: http://festival.1september.ru/articles/538642/Image1860.gif

1) 50; 2) 25; 3) 5;

А3. Вычислить: -6http://festival.1september.ru/articles/538642/Image1861.gif

1) - 24; 2) – 12; 3) 12;

А4. Решить уравнение: х6=64

1) 2; 2) -4; 4 3) -2; 2

А4. Решить уравнение: х5=32

1) -2; 2) 2; 3) -2; 2

Обязательный уровень (указать ответ)

А5. Вычислить:

http://festival.1september.ru/articles/538642/Image1862.gif=

Ответ:

А5. Вычислить:

http://festival.1september.ru/articles/538642/Image1863.gif

Ответ:

А6. Преобразовать выражение:

http://festival.1september.ru/articles/538642/Image1864.gif=

Ответ:

А6. Преобразовать выражение:

http://festival.1september.ru/articles/538642/Image1865.gif

Ответ:

Задания с развернутым решением

В1. Найти значение выражения:

http://festival.1september.ru/articles/538642/Image1866.gif

Ответ:

В1. Найти значение выражения:

http://festival.1september.ru/articles/538642/Image1867.gif=

Ответ:

Гейм 5. «Темная лошадка». (шуточный вопрос в конверте. За верный ответ – 3 балла).

Вопрос: «каждую математическую задачу решает свинья, подрывая куст картофеля»? (извлечение корня).

Гейм 6. «Заморочки из бочки».

(Домашнее задание на карточках. Оценивается на следующем уроке).

Выполните то, что Его королевское величество. «Внести множители!-приказал и, наклонившись к королеве, прошептал:- Может быть. Хоть это позволит упростить мои зарвавшиеся радикалы, тогда я их наконец смогу сложить в  нашем королевстве установится порядок.

а), ,.

б), ,.

III.Подведение итогов урока.

1.В гейме «Гонка за лидером» оценку «5» получают по 2-3 ученика из каждой команды, первыми пришедшие к финишу.

2. Объявляются итоги игры в целом и выставляются оценки всем членам команды – победительницы.

Таблица результатов:

Гейм

Команда 1

Команда 2

Команда 3

1

Повторенье- мать ученья

 

 

 

2

Дальше…Дальше..

 

 

 

3

Спешите видеть, ответить, решить

 

 

 

4

Гонка за лидером

 

 

 

5

Темная лошадка

 

 

 

 

итого

 

 

 

 

 

 

 

 

 

 

 

 

 

 

 

 

 

 

 

 

 

 

 

Приложение 1.

Гейм 1.Работа по карточкам.

Карточка 1.

А) http://uztest.pp.ru/Data/2008/kopniA/kopniA313c.gif.

Б)http://uztest.pp.ru/Data/exercise/VIII1011/VIII1011_146c.gif.

В)http://uztest.pp.ru/Data/exercise/IX6sqrtord/IX6sqrtord_40c.gif.

 

 

 

 

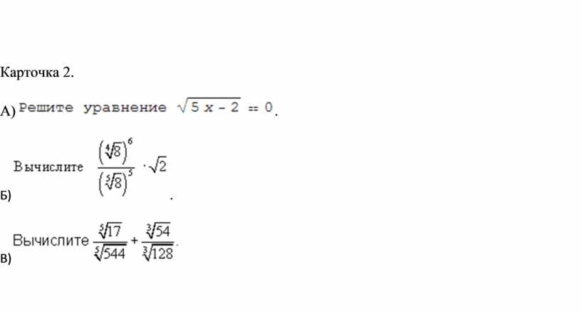
Карточка 2.

А)http://uztest.pp.ru/Data/exercise/VIII1011/VIII1011_179c.gif.

Б)http://uztest.pp.ru/Data/2008/kopniA/kopniA367c.gif.

В)http://uztest.pp.ru/Data/2001/2/84536746c.gif