Тема: «Логарифмы и их свойства»
Тип урока: урок проверки, оценки и коррекции знаний, умений и навыков.
Вид урока: урок-экскурсия
Методы и приёмы: информационный, частично-поисковый, взаимообучения, метод ошибок, словесный, наглядный.
Формы работы: индивидуальная, групповая, коллективная, устная, письменная.
Цели урока:
Образовательные:
ü повторить определение логарифма;
ü закрепить основные свойства логарифмов;
ü способствовать формированию умения применять свойства логарифмов при решении заданий;
Развивающие:
ü развивать логическое мышление, математическую речь, умение сравнивать и делать выводы;
ü совершенствовать навыки работы со свойствами логарифмов и применять их при решении общих задач.
ü способствовать развитию умений осуществлять самоконтроль, самооценку и самокоррекцию.
Воспитательные:
ü Воспитание познавательной активности, воспитать у учащихся любовь и уважение к предмету, научить видеть в ней не только строгость, сложность, но и логичность, простоту и красоту.
ü Воспитание любви к Родине.
Используемые учебники и учебные пособия:
ü Алгебра и начала анализа. Учебник для 10-11 классов общеобразовательных учреждений под ред. А.Е. Абылкасымовой;
ü Алгебра и начала анализа. Учебник для 10-11 классов общеобразовательных учреждений под ред. А.Н.Колмогорова
Используемая методическая литература: Математика. Сборник заданий
Используемое оборудование: компьютер, мультимедийная установка,
Используемые ЦОР:
Мультимедийная презентация учителя "Логарифмы и их свойства", тесты, подготовленные средствами MS PowerPoint , карточки для индивидуальной работы.
План урока:
1. Организация начала урока.
2. Проверка выполнения домашнего задания.
3. Актуализация опорных знаний и умений (фронтальная работа, индивидуальная работа; тренировочные упражнения-закрепления.)
4. Проверка знаний. (Работа в парах и у доски).
5. Контроль и самоконтроль знаний (разноуровневые задания).
6. Задание на дом.
7. Подведение итогов урока.
8. Оценка знаний.
Ход урока:
1. Организация начала урока. Формулировка темы урока и постановка целей.
Здравствуйте, ребята! Садитесь, пожалуйста. Сегодня у нас с вами необычный урок.
Итак, ребята, тема урока "Логарифмы и их свойства". Я
надеюсь, что этот урок пройдет интересно, с большой пользой для всех. Мне бы
хотелось взять эпиграфом к нашему уроку высказывание Конфуция
Эпиграф:
Три пути ведут к знанию:
путь размышления – это путь самый благородный,
путь подражания – это путь самый легкий и путь
опыта – это путь самый горький.
Значит, на уроке мы будем размышлять, подражать, т.е. делать по образцу и набираться опыта.
У вас на столе лежат различные задания и лист оценивания. Внесите туда свою фамилию. Все достигнутые результаты вы будете заносить в таблицу, после чего подсчитаете баллы и оцените себя.
(слайд 1)
Сегодня на уроке мы повторим определение логарифма, основное логарифмическое тождество, свойства логарифмов, которые значительно упрощают нахождение значений выражений, содержащих логарифмы, а в дальнейшем с их помощью мы будем решать логарифмические уравнения и неравенства. (слайд 2)
Открываем тетради и записываем число и тему урока.
Но урок у нас с вами будет необычный потому, что отправимся мы сегодня в путешествие.
А куда? Узнаем, если проверим ваше домашнее задание.
2. Проверка домашнего задания.
Вы дома вычисляли логарифмы и должны были справа записывать ответ.
Теперь сопоставьте свой ответ с буквой и составьте предложение. (слайд 3)
|
|
- 4 |
|
|
0 |
|
|
- 3 |
|
|
1 |
|
|
2 |
|
|
5 |
|
|
3 |
|
- 4 |
0 |
-3 |
1 |
2 |
5 |
3 |
|
Т |
О |
С |
Л |
А |
Ц |
И |
Итак, получилось "СТОЛИЦА". ( слайд 4)
И сегодня на уроке мы не только систематизируем и повторим изученный материал, но и проследим основные этапы жизни нашей столицы Астаны.
3. Актуализация опорных знаний и умений.
Проверим знание определений и свойств логарифмов.
Устно: (слайд 5)
1. Вставить пропущенные слова:
1.Логарифмом числа b по_______________ а называется ____________________ степени, в которую нужно_______________ основание а, чтобы получить число b.
2. Основание и число, стоящее под знаком логарифма, должны быть___________________________
3. Если основание а =__________, то такой логарифм называется десятичным и обозначается lgb.
4. _____________ изобрёл логарифмы.
5. Операцию нахождения логарифма называют_____________
6. Логарифм произведения чисел равен ______________логарифмов от этих чисел.
Задание 1. Вам предлагается карточка, в которой работая в паре, для каждой формулы вы должны найти ответ, соединив их стрелкой. (слайд 6)
(ответы записываем в оценочный лист)
|
1) loga 1 2) loga a 3) logc a + logc b 4) logc a - logc b 5) logabn
6) loganb 7) |
1) logс (a * b) 2) b 3)n loga b 4) 0 5) 1 6) 7)
|
Запишите количество правильных ответов
Задание 2.
Вычислить устно и рассказать какое свойство применяется. (слайд 7)

Получаются ответы 10.12.1 9 9 7 .
Перенос столицы Казахстана из Алма-Аты в Астану (10 декабря 1997 г.) — третий по счёту перенос столицы в Казахстане. Решение о переносе столицы было стратегически оправдано. Месторасположение Астаны, ее статус должны были соответствовать устремлениям Казахстана. Удобное географическое положение Астаны позволило повысить уровень управляемости обширной страной. Из центра страны стали эффективно осуществляться внутренняя политика, решаться геополитические вопросы со странами ближнего и дальнего зарубежья. Новая столица имеет и большой транзитный потенциал. Астана расположена на пересечении основных коммуникационных линий от Тихоокеанского побережья до Европы. Размещение Астаны в сердце Евразии — особенный фактор. Это является отражением многовекторности курса внешней политики нашей страны.
4. Проверка знаний: тренировочные упражнения-закрепления.; работа в парах.
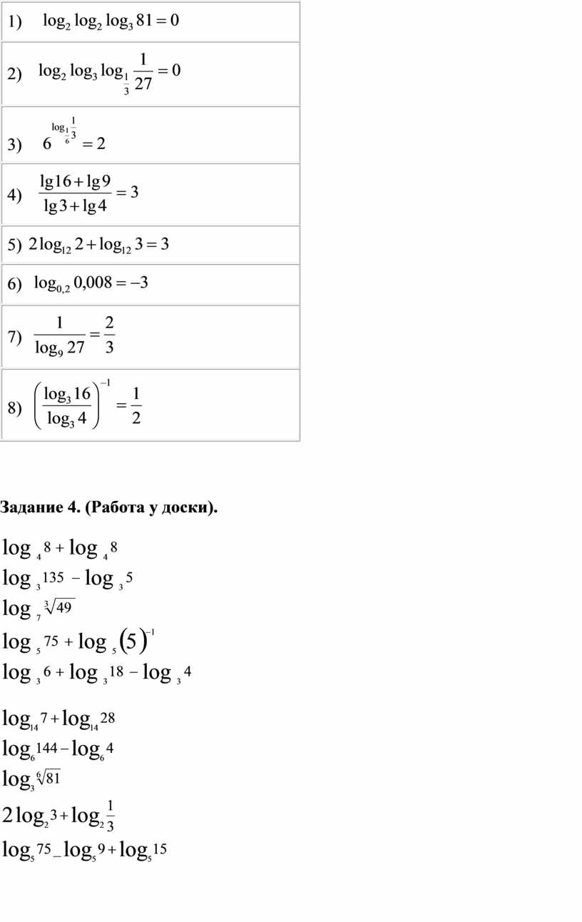
Задание 3. Итак, мы повторили основные свойства логарифмов, теперь проверим, как вы их поняли. (слайд 10)
Перед вами 8 решённых примеров, среди которых есть правильные, остальные с ошибкой. Определите верное равенство (назовите его номер), в остальных исправьте ошибки.
Решение показывают в тетради, номера правильных ответов записывают в оценочный лист.
|
1) |
|
2) |
|
3) |
|
4) |
|
5) |
|
6) |
|
7) |
|
8) |
Задание 4. (Работа у доски).


Задание 5.
Вычислите:
1 . ![]()
Ответ: А. - 6; Б. 0,4; И. 49; С. 0,2.
2 . ![]()
Ответ: А. 7; С. 11; К. 14; Й. 1.
3. ![]()
Ответ: А. 0,5; Б. 2; Й. 1,5; К. 3.
4. ![]()
Ответ: П. 0,4; P. - 2; Е. 2;
Т.
.
5. ![]()
Ответ: П. - 4; Р. - 2; Е. -3; .Т 0,5 .
6. ![]()
Ответ: П. 0,5; Р. 2; Е. 1,5; Т. 1.
7. ![]()
Ответ: Н. 2; Р. 0,5; Е. 5; Т. 100.
8. 
Ответ: А.
; Б.
; Й. 1,5; К.
.
|
1 |
А. -6 |
И.49 |
Б.0,4 |
С. 0,2 |
|
2 |
А. 7 |
С. 11 |
К.14 |
И. 1 |
|
3 |
А. 0,5 |
Й.1,5 |
Б. 2 |
К. 3 |
|
4 |
Т. |
Р. - 2 |
Е. 2 |
П. 0,4 |
|
5 |
П.-4 |
Р.-2 |
Е.-3 |
Т.0,5 |
|
6 |
П.0,5 |
Р.2 |
Е.1,5 |
Т.1 |
|
7 |
Н.2 |
Р.0,5 |
Е. 5 |
Т. 100 |
|
8 |
А. |
Б. |
Й.1,5 |
К. |
Какое слово у вас получилось? Байтерек
Байтерек - символ столицы. Монумент олицетворяет собой представление казахского народа о мироздании. Байтерек был открыт в 2002 году, и стал знаком истории Казахстана, нового этапа в жизни народа. Структура башни символизирует три основы мироздания – подземный, земной и небесный миры. На глубине четыре с половиной метра находится нижний уровень, где располагаются кафе, аквариумы и мини-галерея «Байтерек». Высота постройки составляет 97 метров, что символизирует 1997 год, год провозглашения новой столицы. Металлическая конструкция башни весит больше 1000 тонн и стоит на 500 сваях. На вершине находится огромный шар из стекла диаметром 22 метра и весом 300 тонн. Общая высота составляет 105 метров. ( слайд 15)
5. Контроль и самоконтроль знаний: разноуровневые задания.
Задание 6. (слайд 16)
Вам предложены задания на вычисление логарифмических выражений. Решив правильно все задания, вы сможете узнать ещё некоторые факты о нашей столице. Для этого подставьте полученные ответы в примеры вместо номеров заданий, записанных в квадратных скобках. Задания 3-х уровневые. Каждая группа выбирает тот, которым сможет овладеть.
|
1 уровень (слайд 17) |
2 уровень (слайд 18) |
3 уровень (слайд 19)
|
|
Вычислить:
|
||
|
1. |
1. |
1.
|
|
2. |
2. |
2. |
|
3. |
3. |
3. |
|
4. |
4. |
4. |
|
5. |
5. |
5. |
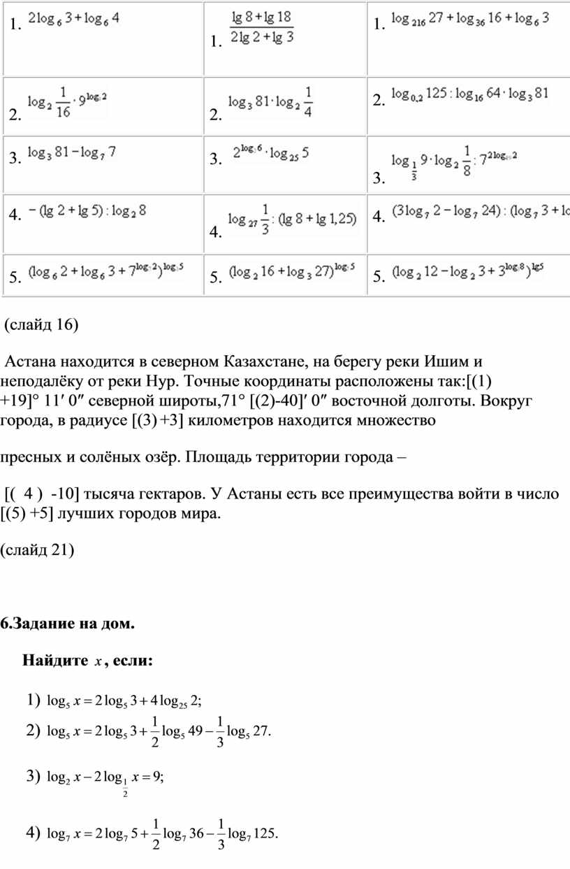
(слайд 16)
Астана находится в северном Казахстане, на берегу реки Ишим и неподалёку от реки Нур. Точные координаты расположены так:[(1) +19]° 11′ 0″ северной широты,71° [(2)-40]′ 0″ восточной долготы. Вокруг города, в радиусе [(3) +3] километров находится множество
пресных и солёных озёр. Площадь территории города –
[( 4 ) -10] тысяча гектаров. У Астаны есть все преимущества войти в число [(5) +5] лучших городов мира.
(слайд 21)
6.Задание на дом.
Найдите
, если:
1)
2)
3) ![]()
4) ![]()
5)
(слайд 25)
Скачано с www.znanio.ru
Материалы на данной страницы взяты из открытых источников либо размещены пользователем в соответствии с договором-офертой сайта. Вы можете сообщить о нарушении.