План 7

  • docx
  • 28.11.2025
Публикация на сайте для учителей

Публикация педагогических разработок

Бесплатное участие. Свидетельство автора сразу.
Мгновенные 10 документов в портфолио.

Иконка файла материала 7 класс.docx

Использование средних статистических
характеристик при решении различных задач

Цель: продолжить формировать умения находить среднестатистические характеристики ряда (среднее арифметическое, размах, мода) при решении различных задач.

Ход урока

I. Устная работа.

Для упорядоченных рядов:

а) 0; 0; 1; 2; 3;                           б) 1; 2; 2; 2; 3; 3;                              в) 1; 2; 3; 4; 5; 5

найдите размах, среднее арифметическое, моду.

II. Проверочная работа.

Вариант 1

1. В таблице приведен возраст сотрудников одного из отделов:

Фамилия

Возраст

1. Башмачкин

42

2. Галошев

24

3. Каблуков

30

4. Сапогов

24

5. Тапочкин

40

Найдите среднее арифметическое, размах и моду этого ряда.

2*. Постройте ряд из четырех чисел, у которого размах равен 2, а среднее арифметическое равно моде.

Вариант 2

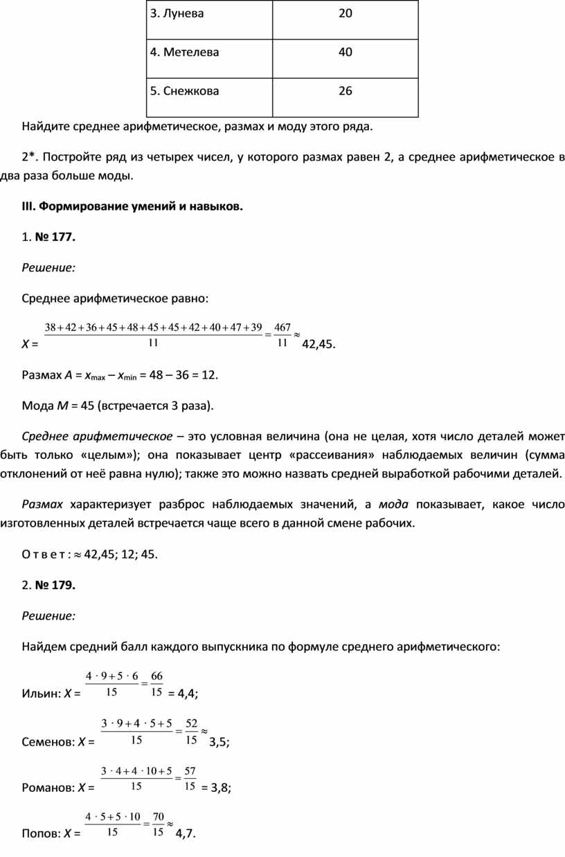
1. В таблице приведено количество очков, набранных в чемпионате некоторыми баскетболистами.

Фамилия

Количество очков

1. Дождева

48

2. Градова

26

3. Лунева

20

4. Метелева

40

5. Снежкова

26

Найдите среднее арифметическое, размах и моду этого ряда.

2*. Постройте ряд из четырех чисел, у которого размах равен 2, а среднее арифметическое в два раза больше моды.

III. Формирование умений и навыков.

1. № 177.

Решение:

Среднее арифметическое равно:

X = 42,45.

Размах A = xmaxxmin = 48 – 36 = 12.

Мода М = 45 (встречается 3 раза).

Среднее арифметическое – это условная величина (она не целая, хотя число деталей может быть только «целым»); она показывает центр «рассеивания» наблюдаемых величин (сумма отклонений от неё равна нулю); также это можно назвать средней выработкой рабочими деталей.

Размах характеризует разброс наблюдаемых значений, а мода показывает, какое число изготовленных деталей встречается чаще всего в данной смене рабочих.

Ответ: » 42,45; 12; 45.

2. № 179.

Решение:

Найдем средний балл каждого выпускника по формуле среднего арифметического:

Ильин: X =  = 4,4;

Семенов: X = 3,5;

Романов: X =  = 3,8;

Попов: X = 4,7.

Чтобы выявить наиболее типичную оценку для каждого выпускника, найдем для каждой совокупности моду, то есть оценку, встречающуюся чаще других:

Ильин: М = 4 (9 раз из 15);

Семенов: М = 3 (9 раз из 15);

Романов: М = 4 (10 раз из 15);

Попов: М = 5 (10 раз из 15).

Использованы среднее арифметическое и мода.

Ответ: 4,4 и 4; 3,5 и 3; 3,8 и 4; 4,7 и 5.

3. № 180.

Решение:

Средняя  урожайность  пшеницы  в  хозяйстве  равна  общему  сбору зерна,  деленному  на  общую  площадь  полей;  общий  сбор  зерна  равен 18 ц/га · 12 га + 19 ц/га · 8 га + 23 ц/га · 6га = 506 ц, а общая площадь участков равна 12 га + 8 га + 6 га = 26 га. Средняя урожайность в хозяйстве 19,5 ц/га.

Нельзя находить среднюю урожайность как  = 20 (ц/га), так как значения 18, 19 и 23 характеризуют участки разной величины и их «вклад» в общую урожайность зависит от площади каждого участка.

Ответ: » 19,5 ц/га.

4. № 181.

Решение:

Среднее арифметическое равно: X =  = 1,7.

Размах равен: A = xmaxxmin = 3 – 0 = 3.

Мода равна: М = 4 (встречается 4 раза из 10).

Среднее арифметическое показывает среднее количество бракованных деталей.

Размах показывает разброс количества бракованных деталей в ящиках.

Мода показывает наиболее часто встречающееся количество бракованных деталей.

Ответ: 1,7; 3; 4.

5. № 183.

Решение:

Среднее значение находим по формуле среднего арифметического:

X =  = 0,9.

Составим таблицу отклонений от средней температуры воздуха в полдень в каждый из дней декады:

Число месяца

1

2

3

4

5

6

7

8

9

10

Отклонение
температуры
от среднего, С °

–2,9

–1,9

–3,9

–0,9

0,1

1,1

1,1

2,1

3,1

2,1

Обращаем внимание, что сумма всех отклонений (вторая строка таблицы) равна нулю.

Ответ: 0,9 °С; таблица отклонений.

IV. Итоги урока.

– Какие существуют средние статистические характеристики ряда?

– Как найти среднее арифметическое ряда?

– Что такое размах ряда? Что он характеризует?

– Что такое мода ряда? Что она характеризует?

Домашнее задание: № 178, № 182