Учитель:
Предмет:алгебра
Класс: 8
Тема:Свойства арифметических квадратных корней
Тип урока:Урок освоения новых знаний и умений
На уроке предусмотрено использование следующих типов электронных образовательных материалов: «Диагностическая работа», «Самостоятельная работа».
Ход урока
1. Освоение нового материала.
1.1 Осуществление учебных действий по освоению нового материала
Объясните ученикам приведённый материал и примените его к задачам.
В детстве нас часто знакомили с новыми объектами, объясняя, что с ними можно делать,
а что — нельзя. Чтобы это осознать, мы узнавали свойства тех или иных объектов, после чего учились правильно взаимодействовать с ними.
Похожим образом мы действуем при изучении математики. Когда мы только начинали
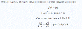
изучать обыкновенные дроби, возникало много вопросов, нас тоже интересовало, что с ними можно делать, а что — нельзя. Например, если можно разделить числитель и знаменатель на одно и то же число, то можно ли вычесть из них одно и то же число? Когда мы умножаем одну дробь на другую, мы перемножаем числители и знаменатели — а складывать дроби аналогичным образом можно? В итоге мы вывели ряд свойств обыкновенных дробей, которые можно использовать, а также осознали, какие действия могут привести к ошибкам. В этом уроке мы изучим свойства нашего нового объекта — квадратного корня.
Начнём с, казалось бы, очень простого свойства. Но будьте внимательны, в этом месте легко совершить ошибку.

2. Применение изученного материала.
2.1Применение знаний, в том числе в новых ситуациях


2.2 Выполнение заданий в формате ГИА (ОГЭ, ЕГЭ)
Задание 6. ОГЭ


![]()
![]()

![]()




3. Подведение итогов, домашнее задание.
3.1 Домашнее задание

Материалы на данной страницы взяты из открытых источников либо размещены пользователем в соответствии с договором-офертой сайта. Вы можете сообщить о нарушении.