План 9 класс

  • docx
  • 18.11.2025
Публикация на сайте для учителей

Публикация педагогических разработок

Бесплатное участие. Свидетельство автора сразу.
Мгновенные 10 документов в портфолио.

Иконка файла материала Документ Microsoft Office Word (2).docx


Область определения
и область значений функции

Цели: ввести понятия области определения и области значений функции; формировать умение их находить.

Ход урока

I. Организационный момент.

II. Устная работа.

Дана функция: у = .

а) Найдите значение этой функции в точке –3; 1; –2.

б) Может ли данная функция принимать значение, равное 2; 0?

III. Объяснение нового материала.

При проведении устной работы у учителя есть возможность коснуться вопроса об области определения, области значений функции и их нахождения.

Важно, чтобы учащиеся осознали  с л е д у ю щ е е:

1) Существуют функции, у которых независимая переменная может принимать не любые значения. Все значения независимой переменной называют областью определения функции.

2) При подстановке допустимых значений независимой переменной некоторые функции могут принимать не любые значения. Все значения, которые принимает зависимая переменная, образуют область значений функции.

Известно, что понятия области определения и области значений функции зачастую тяжело воспринимаются учащимися. Поэтому необходимо привести как можно больше примеров, причем в них должны присутствовать функции, у которых областями определения и значений является множество всех чисел, а также функции с ограниченной областью определения или областью значений.

у = 2х + 5                           у =

у = 4х2 – 3х                        у = х2 + 1

у = х3 – 1                            у =

у =                                   у =

у = 2                             у =

После нахождения области определения данных функций необходимо, чтобы учащиеся сделали  в ы в о д: область определения функции может быть представлена не всем множествам чисел только в том случае, если функция содержит дробное выражение или квадратный корень. Этот вывод поможет им в дальнейшем без труда находить область определения любой функции.

Чтобы отыскивать область значений функции, учащиеся, во-первых, должны знать области значений всех элементарных функций, а во-вторых, понимать, как изменяется область значений выражения при различных ее преобразованиях.

Желательно, чтобы учащиеся занесли себе в тетради таблицу с графиками элементарных функций, в которой будут указаны области определения и области значений этих функций.

 

 

 

 

 

 

 

 

 

 

 

 

 

1. Линейная функция у = kx + b

     

при k ≠ 0;

область определения
(–∞; +∞);

область значений (–∞; +∞).

2. Обратная пропорциональность ;

   

область определения
(–∞; 0) (0; +∞);

область значений
(–∞; 0) (0; +∞).

3. Функция у = х2;

область определения (–∞; +∞);

область значений [0; +∞).

4. Функция у = х3;

область определения (–∞; +∞);

область значений (–∞; +∞).

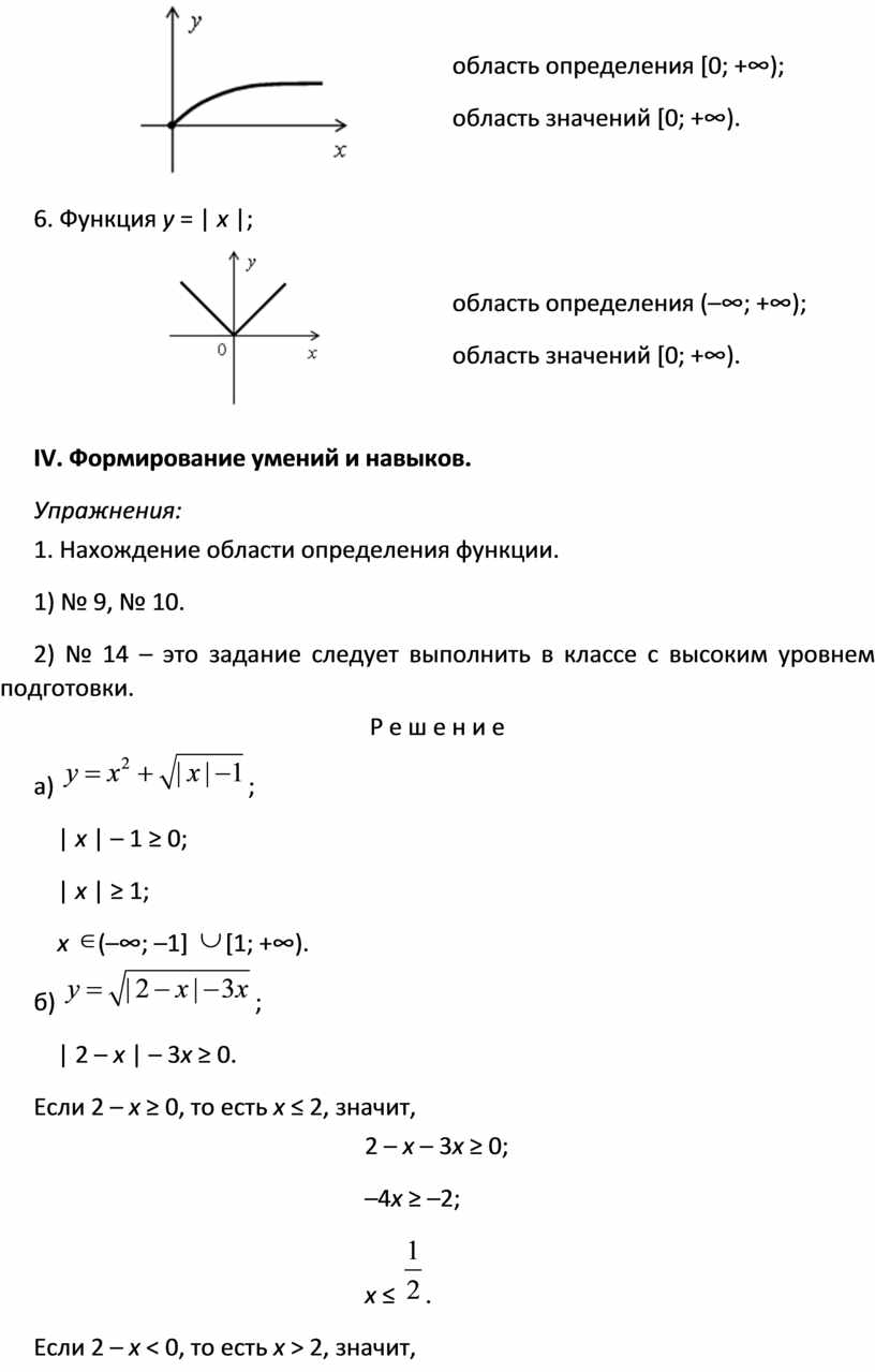
5. Функция у = ;

область определения [0; +∞);

область значений [0; +∞).

6. Функция у = | х |;

область определения (–∞; +∞);

область значений [0; +∞).

IV. Формирование умений и навыков.

Упражнения:

1. Нахождение области определения функции.

1) № 9, № 10.

2) № 14 – это задание следует выполнить в классе с высоким уровнем подготовки.

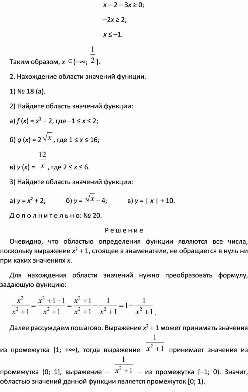
Р е ш е н и е

а) ;

    | х | – 1 ≥ 0;

    | х | ≥ 1;

    х (–∞; –1] [1; +∞).

б) ;

    | 2 – х | – 3х ≥ 0.

Если 2 – х ≥ 0, то есть х ≤ 2, значит,

2 – х – 3х ≥ 0;

–4х ≥ –2;

х .

Если 2 – х < 0, то есть х > 2, значит,

х – 2 – 3х ≥ 0;

–2х ≥ 2;

х ≤ –1.

Таким образом, х (–∞; ].

2. Нахождение области значений функции.

1) № 18 (а).

2) Найдите область значений функции:

а) f (х) = х3 – 2, где –1 ≤ х ≤ 2;

б) g (х) = 2, где 1 ≤ х ≤ 16;

в) γ (х) = , где 2 ≤ х ≤ 6.

3) Найдите область значений функции:

а) у = х2 + 2;            б) у = – 4;            в) у = | x | + 10.

Д о п о л н и т е л ь н о: № 20.

Р е ш е н и е

Очевидно, что областью определения функции являются все числа, поскольку выражение х2 + 1, стоящее в знаменателе, не обращается в нуль ни при каких значениях х.

Для нахождения области значений нужно преобразовать формулу, задающую функцию:

.

Далее рассуждаем пошагово. Выражение х2 + 1 может принимать значения из промежутка [1; +∞), тогда выражение  принимает значения из промежутка (0; 1], выражение –  – из промежутка [–1; 0). Значит, областью значений данной функции является промежуток [0; 1).

V. Итоги урока.

В о п р о с ы   у ч а щ и м с я:

– Что называется областью определения функции?

– Что называется областью значений функции?

– Назовите области определения и значений всех элементарных функций.

– Какие выражения должны входить в формулу записи функции, чтобы областью ее определения не являлось множество всех чисел?

– Найдите область определения функции:

у = 2х – 9                           у =

у = х2 – 6                            у =

Домашнее задание:

1) № 11, № 18 (б).

2) № 30 (а, в, д), № 31 (а, в).

Д о п о л н и т е л ь н о: № 21.