«Степень с рациональным и действительным показателями».
Цели урока:
· обучающие: закрепление и углублениезнаний свойств степени с рациональным показателем и применение их в упражнениях; совершенствованиезнаний по истории развития степеней;
· развивающие: развитие навыка само- и взаимоконтроля; развитие интеллектуальных способностей, мыслительных умений,
· воспитывающие: воспитание познавательного интереса к предмету, воспитание ответственности за выполняемую работу, способствовать созданию атмосферы активного творческого труда.
Тип урока: Уроки совершенствования знаний, умений и навыков.
Методы проведения: словесно – наглядные.
Педагогические технологии: компьютерные, групповые и игровые технологии обучения.
Оснащение урока: проекционная техника, компьютер, презентация к уроку, рабочие
тетради,учебники, карточки с текстом кроссворда и рефлексивного теста.
Основные этапы урока:
1. Организационный момент. Сообщение темы, целей урока.
2.Актуализация опорных знаний. Повторение свойств степени срациональным показателем.
3. Математический диктант на свойства степени с рациональным показателем.
4. Сообщения обучающихся с использованием компьютерной презентации.
5. Работа группами.
6. Решение кроссворда.
7. Подведение итогов, выставление оценок.Рефлексия.
8. Домашнее задание.
Ход урока:
1.Орг.момент. Сообщение темы, целей урока, плана урока. Слайды 1, 2.
2.Актуализация опорных знаний.
1) Повторение свойств степени с рациональным показателем: обучающиеся должны продолжить написанные свойства – фронтальный опрос. Слайд 3.

2) Учащиеся у доски - разбор упражнений из учебника(Алимов Ш.А.): а) №74, б) № 77.
в) №82-а;б;в.
№74:
а)
=
= a;
б)
+
=
;
в)
:
=
=
= b.
№ 77:
а)
=
=
;
б)
=
=
=
b.
№82:
а)
=
=
=
;
б)
=
= y;
в) (
)
(
) =
.
3.Математический диктант со взаимопроверкой. Обучающиеся обмениваются работами, сверяют ответы и выставляют оценки.
Слайды 4 - 5


4.Сообщения учащихся некоторых исторических фактов по изучаемой теме.
Слайды 6 – 12:
Первый учащийся: Слайд 6

Понятие степени с натуральным показателем сформировалось ещё у древних народов. Квадрат и кубчисла использовались для вычисления площадей и объемов. Степени некоторых чисел использовались при решении отдельных задач учеными Древнего Египта и Вавилона.
В III веке вышла книга греческого ученого Диофанта“Арифметика”, в которой было положено начало введению буквенной символики. Диофант вводит символы для первых шести степеней неизвестного и обратных им величин. В этой книге квадрат обозначается знаком и индексом; например, куб – знаком k c индексом r и т.д.
Второй учащийся: Слайд 7

Большой вклад в развитие понятия степени внес древнегреческий ученый Пифагор. У него была целая школа, и всех его учеников называли пифагорейцами. Они придумали, что каждое число можно представить в виде фигур. Например, числа 4, 9 и 16 они представляли в виде квадратов.
Первый учащийся: Слайды8-9
Слайд 8
Вавилоняне пошли дальше: составляли и пользовались таблицами квадратов и кубов чисел.
Слайд 9
XVI век. В этом веке понятие степени расширилось: его
стали относить не только к конкретному числу, но и к переменной. Как тогда
говорили «к числам вообще»Английский математикС. Стевин придумал запись
для обозначения степени: запись 3(3)+5(2)–4 обозначала такую современную запись
33 + 52 – 4.
Второй учащийся: Слайд 10
Позже дробные и отрицательные, показатели
встречаются в “Полной арифметике” (1544 г.) немецкого математика М.Штифеля и у С.
Стевина.
С.Стевин предположил подразумевать под степенью с
показателем вида
корень,
т.е.
.
Первый учащийся: Слайд 11

В конце ХVI века Франсуа Виетввел буквы для обозначения не только переменных, но и их коэффициентов. Он применял сокращения: N, Q, C – для первой, второй и третьей степеней.
Но
современные обозначения (типа
,
) в
XVII веке ввел Рене Декарт.
Второй учащийся: Слайд 12

Современные определения и обозначения степени с нулевым, отрицательным и дробным показателем берут начало от работ английских математиков Джона Валлиса(1616–1703) и Исаака Ньютона.
5.Решение кроссворда.
Обучающиеся получают листы с кроссвордом. Решают парами. Оценку получает пара, решившая первой. Слайды 13-15.



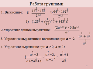
6.Работа группами. Слайд 16.
Учащиеся выполняют самостоятельную работу, работая группами по 4 человека, консультируя друг друга. Затем работы сдаются на проверку.

7.Подведение итогов, выставление оценок.
Рефлексия.
Учащиеся заполняют рефлексивный тест. Отметьте «+», если согласны, и «-» в противном случае.
Рефлексивный тест:
1.Я узнал(а) много нового.
2. Мне это пригодится в дальнейшем.
3. На уроке было над чем подумать.
4. На все возникшие у меня в ходе урока вопросы, я получил(а) ответы.
5. На уроке я поработал(а) добросовестно и цели урока достиг(ла).
8.Задание на дом: Слайд 17.
1) № 76 (1; 3); № 70 (1; 2)
2) По желанию: составить кроссворд с основными понятиями изученной темы.
Материалы на данной страницы взяты из открытых источников либо размещены пользователем в соответствии с договором-офертой сайта. Вы можете сообщить о нарушении.