Сравнение значений выражений
Цели: продолжить формировать умение сравнивать значения числовых выражений, а также выражений с переменными при заданных значениях входящих в них переменных; ввести понятие строгого и нестрогого неравенства; формировать умение составлять выражения по условию задачи и сравнивать их значения.
Ход урока
I. Организационный момент
Устная работа.
1. Сколько процентов составляет: а)
число 8 от числа 200; б) число 15 от числа 1500; в) число 24 от числа 12; г)
число
от
?
2. Замените звездочку знаком: >, < или =.
а)
* 3; г) 32,5 – 12 * 4,01;
б)
*
5 – 2,5; д) (5 – 2) · 7,5 * 5 – 2 · 7,5;
в) (–2) ∙
∙ 7 * –
3,5; е) –3,7 – 2,4 * –6,2.
3. Прочитайте неравенство:
а) 3,7 < 3,8 < 3,95; в) –b
< –a < – c; б) k < p < 2k; г)
.
II. Проверочная работа.
Вариант 1
1. Сравните значения выражений:
1) 3х – 6,2 и 2х – 1,8 при х = –4; х = 4,4;
2) 2a – 3b и 3a – 2b при а = –2 и b = 3.
2. Запишите в виде двойного неравенства: t положительно и меньше 45.
Вариант 2
1. Сравните значения выражений:
1) 5х + 11 и 3х – 6 при х = 2; х = –8,5;
2) 3a + 2b и 2a – 3b при а = –2 и b = 4.
2. Запишите в виде двойного неравенства: р отрицательно и больше –18.
III. Объяснение нового материала.
Вводится понятие строгого и нестрогого неравенства на конкретных примерах (число дней в месяце, количество пассажиров в автобусе, предельные температуры и т. п.).
Определение. Неравенства, составленные с помощью знаков > и <, называют строгими неравенствами, а неравенства, составленные с помощью знаков ≥ и ≤, называют нестрогими.
Необходимо подчеркнуть, что нестрогое неравенство является верным, если выполняется хотя бы одно соотношение:
18 ≥ 14 – верно (выполняется 18 > 14);
–35 ≤ –35 – верно (выполняется –35 = –35).
Если не выполняется ни одно из соотношений, то неравенство является неверным:
–35 ≥ –34.
Двойные неравенства также могут быть записаны с помощью знаков ≥ и ≤:
18 ≤ х ≤ 19; 1,7
< п ≤ 1,8;
.
IV. Формирование умений и навыков.
1. № 60 (устно); № 61 (устно).
2. Задание по вариантам.
Запишите каждое предложение с помощью знаков неравенства. Подберите три значения переменной, при которых данное неравенство верно, и три, при которых неверно.
Вариант 1
1) а) t меньше 5;
б) р больше или равно –11,3;
в) т – неотрицательное число;
2) а) х меньше 5 и больше или равно 4;
б) а больше 0,01 и меньше 0,02;
в) с больше или равно –0,7 и отрицательно.
Вариант 2
1) а) t больше 7;
б) υ меньше или равно –1,17;
в) р – неположительное число;
2) а) b меньше 8 и больше или равно –7;
б) а меньше 0,07 и больше 0,06;
в) q меньше или равно 0,1 и положительно.
3. Расположите числа в порядке возрастания.
.
4. Расположите числа в порядке убывания.
(0,3)2; 0,3; (0,3)3.
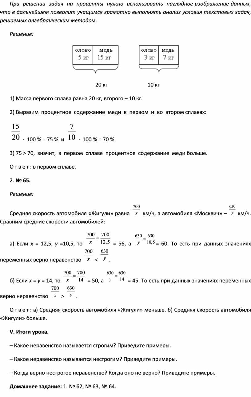
1. Один сплав состоит из 5 кг олова и 15 кг меди, другой – из 3 кг олова и 7 кг меди. В каком из сплавов процентное содержание меди больше?
При решении задач на проценты нужно использовать наглядное изображение данных, что в дальнейшем позволит учащимся грамотно выполнять анализ условия текстовых задач, решаемых алгебраическим методом.
Решение:

20 кг 10 кг
1) Масса первого сплава равна 20 кг, второго – 10 кг.
2) Выразим процентное содержание меди в первом и во втором сплавах:
∙ 100 % = 75 % и
∙ 100 %
= 70 %.
3) 75 > 70, значит, в первом сплаве процентное содержание меди больше.
Ответ: в первом сплаве.
2. № 65.
Решение:
Средняя скорость автомобиля «Жигули»
равна
км/ч, а автомобиля «Москвич» –
км/ч.
Сравним средние скорости автомобилей:
а) Если х = 12,5, у
=10,5, то
= 56, а
= 60. То есть при данных
значениях переменных верно неравенство
<
.
б) Если х = у = 14, то
= 50,
а
=
45. То есть при данных значениях переменных верно неравенство
>
.
Ответ: а) Средняя скорость автомобиля «Жигули» меньше. б) Средняя скорость автомобиля «Жигули» больше.
V. Итоги урока.
– Какое неравенство называется строгим? Приведите примеры.
– Какое неравенство называется нестрогим? Приведите примеры.
– Когда верно нестрогое неравенство? Когда оно не верно? Приведите примеры.
Домашнее задание: 1. № 62, № 63, № 64.
Вариант 1
1) а) t меньше 5;
б) р больше или равно –11,3;
в) т – неотрицательное число;
2) а) х меньше 5 и больше или равно 4;
б) а больше 0,01 и меньше 0,02;
в) с больше или равно –0,7 и отрицательно.
Вариант 2
1) а) t больше 7;
б) υ меньше или равно –1,17;
в) р – неположительное число;
2) а) b меньше 8 и больше или равно –7;
б) а меньше 0,07 и больше 0,06;
в) q меньше или равно 0,1 и положительно.
Вариант 1
1) а) t меньше 5;
б) р больше или равно –11,3;
в) т – неотрицательное число;
2) а) х меньше 5 и больше или равно 4;
б) а больше 0,01 и меньше 0,02;
в) с больше или равно –0,7 и отрицательно.
Вариант 2
1) а) t больше 7;
б) υ меньше или равно –1,17;
в) р – неположительное число;
2) а) b меньше 8 и больше или равно –7;
б) а меньше 0,07 и больше 0,06;
в) q меньше или равно 0,1 и положительно.
Вариант 1
1) а) t меньше 5;
б) р больше или равно –11,3;
в) т – неотрицательное число;
2) а) х меньше 5 и больше или равно 4;
б) а больше 0,01 и меньше 0,02;
в) с больше или равно –0,7 и отрицательно.
Вариант 2
1) а) t больше 7;
б) υ меньше или равно –1,17;
в) р – неположительное число;
2) а) b меньше 8 и больше или равно –7;
б) а меньше 0,07 и больше 0,06;
в) q меньше или равно 0,1 и положительно.
Вариант 1
1) а) t меньше 5;
б) р больше или равно –11,3;
в) т – неотрицательное число;
2) а) х меньше 5 и больше или равно 4;
б) а больше 0,01 и меньше 0,02;
в) с больше или равно –0,7 и отрицательно.
Вариант 2
1) а) t больше 7;
б) υ меньше или равно –1,17;
в) р – неположительное число;
2) а) b меньше 8 и больше или равно –7;
б) а меньше 0,07 и больше 0,06;
в) q меньше или равно 0,1 и положительно.
Вариант 1
1) а) t меньше 5;
б) р больше или равно –11,3;
в) т – неотрицательное число;
2) а) х меньше 5 и больше или равно 4;
б) а больше 0,01 и меньше 0,02;
в) с больше или равно –0,7 и отрицательно.
Вариант 2
1) а) t больше 7;
б) υ меньше или равно –1,17;
в) р – неположительное число;
2) а) b меньше 8 и больше или равно –7;
б) а меньше 0,07 и больше 0,06;
в) q меньше или равно 0,1 и положительно.
Вариант 1
1) а) t меньше 5;
б) р больше или равно –11,3;
в) т – неотрицательное число;
2) а) х меньше 5 и больше или равно 4;
б) а больше 0,01 и меньше 0,02;
в) с больше или равно –0,7 и отрицательно.
Вариант 2
1) а) t больше 7;
б) υ меньше или равно –1,17;
в) р – неположительное число;
2) а) b меньше 8 и больше или равно –7;
б) а меньше 0,07 и больше 0,06;
в) q меньше или равно 0,1 и положительно.
Вариант 1
1. Сравните значения выражений:
1) 3х – 6,2 и 2х – 1,8 при х = –4; х = 4,4;
2) 2a – 3b и 3a – 2b при а = –2 и b = 3.
2. Запишите в виде двойного неравенства: t положительно и меньше 45.
Вариант 2
1. Сравните значения выражений:
1) 5х + 11 и 3х – 6 при х = 2; х = –8,5;
2) 3a + 2b и 2a – 3b при а = –2 и b = 4.
2. Запишите в виде двойного неравенства: р отрицательно и больше –18.
Вариант 1
1. Сравните значения выражений:
1) 3х – 6,2 и 2х – 1,8 при х = –4; х = 4,4;
2) 2a – 3b и 3a – 2b при а = –2 и b = 3.
2. Запишите в виде двойного неравенства: t положительно и меньше 45.
Вариант 2
1. Сравните значения выражений:
1) 5х + 11 и 3х – 6 при х = 2; х = –8,5;
2) 3a + 2b и 2a – 3b при а = –2 и b = 4.
2. Запишите в виде двойного неравенства: р отрицательно и больше –18.
Вариант 1
1. Сравните значения выражений:
1) 3х – 6,2 и 2х – 1,8 при х = –4; х = 4,4;
2) 2a – 3b и 3a – 2b при а = –2 и b = 3.
2. Запишите в виде двойного неравенства: t положительно и меньше 45.
Вариант 2
1. Сравните значения выражений:
1) 5х + 11 и 3х – 6 при х = 2; х = –8,5;
2) 3a + 2b и 2a – 3b при а = –2 и b = 4.
2. Запишите в виде двойного неравенства: р отрицательно и больше –18.
Вариант 1
1. Сравните значения выражений:
1) 3х – 6,2 и 2х – 1,8 при х = –4; х = 4,4;
2) 2a – 3b и 3a – 2b при а = –2 и b = 3.
2. Запишите в виде двойного неравенства: t положительно и меньше 45.
Вариант 2
1. Сравните значения выражений:
1) 5х + 11 и 3х – 6 при х = 2; х = –8,5;
2) 3a + 2b и 2a – 3b при а = –2 и b = 4.
2. Запишите в виде двойного неравенства: р отрицательно и больше –18.
Вариант 1
1. Сравните значения выражений:
1) 3х – 6,2 и 2х – 1,8 при х = –4; х = 4,4;
2) 2a – 3b и 3a – 2b при а = –2 и b = 3.
2. Запишите в виде двойного неравенства: t положительно и меньше 45.
Вариант 2
1. Сравните значения выражений:
1) 5х + 11 и 3х – 6 при х = 2; х = –8,5;
2) 3a + 2b и 2a – 3b при а = –2 и b = 4.
2. Запишите в виде двойного неравенства: р отрицательно и больше –18.
Материалы на данной страницы взяты из открытых источников либо размещены пользователем в соответствии с договором-офертой сайта. Вы можете сообщить о нарушении.