ПОЛИТИКА ДОХОДОВ И ЗАРАБОТНОЙ ПЛАТЫ
Методические указания
В странах с рыночной экономикой заработная плата рассматривается как цена, выплачиваемая работнику за использование его труда, величина которой определяется рынком труда, то есть спросом на рабочую силу и ее предложением.
В экономической теории существует и другой подход, при котором заработная плата рассматривается как денежное выражение стоимости товара «рабочая сила», или «превращенная форма стоимости товара “рабочая сила”»; ее величина определяется условиями производства и рыночными факторами, под влиянием которых происходит отклонение заработной платы от стоимости рабочей силы.
Выделяют факторы, влияющие на величину ставки заработной платы: уровень техники, технологии и организации производства; наличие собственных природных ресурсов; отношение к труду; эффективность антимонопольной политики государства; уровень влияния профсоюзов на рынке труда и др., – но определяющим остается взаимодействие спроса на труд и его предложения.
Под ценой рабочей силы понимают затраты работодателей на рабочую силу.
Выделяют номинальную и реальную величину заработной платы.
Номинальная (денежная) заработная плата – это сумма денег, полученная работником за единицу рабочего времени (час, день, неделю, месяц) с учетом всех обязательных вычетов.
Реальная заработная плата определяется стоимостью товаров и услуг, которые можно приобрести за номинальную заработную плату. Она зависит от уровня цен. Между этими величинами существует строгая зависимость, которая выражается формулой:
![]()
где Yр.з.п – индекс реальной заработной платы;
Yн.з.п – индекс номинальной заработной платы;
Yц – индекс цен на товары и услуги.
Заработная
плата – это оплата за труд, часть стоимости созданного трудом продукта, дохода
от его продажи, выдаваемая работнику организацией, в которой он работает, или
другим нанимателем. Величина заработной платы устанавливается либо
в виде должностного оклада,
либо по тарифной сетке (ставке), либо в соответствии с контрактом, но не может
быть ниже уровня установленного государством минимального размера оплаты труда.
Верхний предел заработной платы в условиях экономики рыночного типа обычно не
ограничивается.
Основы организации заработной платы составляют элементы: техническое нормирование труда; тарифное нормирование труда; формы и системы оплаты труда.
С помощью технического нормирования труда устанавливают обоснованные нормы труда, необходимые для количественной оценки затрат труда на выполнение какой-либо работы. Нормы используют для определения расценок (размеров оплаты труда за единицу работы).
Тарифное нормирование труда обеспечивается тарифной системой, включающей тарифные ставки 1-го разряда, тарифные сетки, тарифно-квалификационные справочники, схемы должностных окладов для руководителей, специалистов и служащих, систему доплат и надбавок к тарифной зарплате. Тарифная система позволяет приблизительно оценивать качество труда.
Тарифные
сетки, то есть совокупность тарифных разрядов
и соответствующих им тарифных коэффициентов, могут быть различными в разных
отраслях и разных организациях. Их назначение – дифференциация оплаты труда
работников по квалификации и сложности выполняемых работ.
Пример тарифной сетки для строительных организаций
|
Тарифный разряд |
1 |
2 |
3 |
4 |
5 |
6 |
|
Тарифный коэффициент |
1,0 |
1,085 |
1,186 |
1,338 |
1,542 |
1,797 |
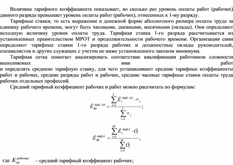
Величина тарифного коэффициента показывает, во сколько раз уровень оплаты работ (рабочих) данного разряда превышает уровень оплаты работ (рабочих), отнесенных к 1-му разряду.
Тарифные ставки, то есть выражение в денежной форме абсолютного размера оплаты труда за единицу рабочего времени, могут быть часовыми, дневными, месячными (оклады). Они определяют исходную величину уровня оплаты труда. Тарифная ставка 1-го разряда рассчитывается из установленных правительством МРОТ и продолжительности рабочего времени. Организации сами определяют тарифные ставки 1-го разряда рабочих и должностные оклады руководителей, специалистов и других служащих с учетом не ниже установленного законом минимума.
Тарифная
сетка помогает анализировать соответствие квалификации работников сложности
выполняемых ими работ
и определять среднюю тарифную ставку, для чего устанавливают средние тарифные
коэффициенты работ и рабочих, средние разряды работ и рабочих, средние часовые
тарифные ставки оплаты труда рабочих отдельных профессий.
Средний тарифный коэффициент рабочих и работ можно рассчитать по формулам:

|
где
|
– средний тарифный коэффициент рабочих; |
|
|
– тарифные коэффициенты соответствующих разрядов рабочих; |
|
Чi |
– численность рабочих; |
|
П |
– количество тарифных разрядов рабочих; |
|
|
– средний коэффициент работ; |
|
|
– коэффициенты, соответствующие разрядам выполняемой работы; |
|
Тi |
– объем работ (в нормочасах) по соответствующим разрядам; |
|
Ш |
– количество тарифных разрядов. |
Каждое предприятие может иметь свою структуру заработной платы. Структура заработной платы в любом случае должна быть понятной рабочим и обеспечивать выполнение всех функций (распределительной, стимулирующей, измерения труда и воспроизводственной).
Элементы постоянной части заработной платы отражают характеристики способностей работника к труду. Они количественно определены уже с начала трудового процесса. Получение этой части заработка связано лишь со временем работы (постоянная часть).
Постоянная часть заработной платы является в основном реализацией принципа распределения по способностям к труду. Составные части отражают стоимость рабочей силы в ее потенциальном состоянии (что работник может сделать).
Переменная часть заработной платы отражает фактическое использование способностей работника к труду. Она отражает принцип распределения по труду.
Структура повременной заработной платы
|
Составные части |
Основные элементы заработной платы |
В % к общей сумме заработка (возможн.) |
|
Постоянная |
1. Оплата по тарифу |
42 |
|
2. Доплата за профессиональное мастерство |
5 |
|
|
3. Доплата за условия труда |
12 |
|
|
Переменная |
1. Премия за выполнение нормированного задания |
23 |
|
2. Премия за вознаграждение проектной трудоемкости |
10 |
|
|
3. Премия за качество работы |
8 |
Обе части заработной платы взаимосвязаны и дополняют друг друга.
В практике работы организаций используют доплаты и надбавки к тарифным ставкам и окладам. Размеры доплат и надбавок определяют отдельно и фиксируют в коллективных договорах, они не могут быть ниже предусмотренных законодательством.
Формы и системы оплаты труда – это способы использования норм труда и тарифной системы для расчетов заработной платы работников с учетом особенностей их труда.
Заработная плата как экономическая категория, регулирующая трудовые отношения людей, возникла тогда, когда работник стал юридически свободным. Менялись техника и технология производства, содержание и организация труда, экономические и социальные интересы работников. Рождались и умирали различные формы и системы заработной платы. Выделились две формы заработной платы: сдельная и повременная.
Сдельная форма включает следующие системы: прямая сдельная, сдельно-премиальная, косвенная сдельная, сдельно-прогрессивная / регрессивная, аккордная.
Повременная форма заработной платы имеет системы: простая повременная, повременно-премиальная, повременная с выдачей нормированного задания.
При сдельной оплате труд оценивается количеством изготовленной продукции, а сам заработок определяется:
ЗП = Р · П,
где ЗП – заработная плата;
Р – расценка за единицу продукции;
П – количество единиц изготовленной продукции.
Расценка определяется:
![]()
или
Рсд = Тч · Нвыр,
где ТС – тарифная ставка;
Нвыр – норма выработки.
Суть сдельно-премиальной заработной платы заключается в том, что, помимо начисленной за фактическое количество изготовленной (произведенной) продукции, работнику выплачиваются премии за перевыполнение норм и качество работы.
![]()
где Зсд.прем – общая заработная плата по сдельно-премиальной системе, руб.;
Зсд – заработок рабочего по сдельным расценкам, руб.;
Пв – процент премии за выполнение показателей премирования;
Пп – процент премии за каждый процент перевыполнения показателей премирования;
По – процент перевыполнения показателей премирования, руб.
Косвенная сдельная система заработной платы применяется на вспомогательных работах, где заработок обслуживающих рабочих зависит от результатов работы основных рабочих или агрегата. Расценка определяется:
![]()
Заработок определяется:
![]()
или
![]()
Расчет по часовой ставке вспомогательного рабочего:
Зкосв.сд = Т · Ф · Yнв.
Расчет по косвенной сдельной расценке:
Зкосв.сд = Ркосв.сд · Ф,
|
где Зкосв.сд |
– зарплата рабочего при косвенной сдельной системе оплаты труда, руб.; |
|
Т |
– часовая тарифная ставка рабочего, руб.; |
|
Ф |
– фактически отработанное данным рабочим количество часов за расчетный период; |
|
Yнв |
– индекс выполнения норм всеми рабочими, которых обслуживает рабочий; |
|
Ркосв.сд |
– косвенная сдельная расценка; |
|
Ф |
– количество выработанных часов обслуживаемыми рабочими. |
При коллективной сдельной системе оплаты труда заработок каждого рабочего зависит от фактически выполненного объема работ бригадой в целом. Он рассчитывается на основе коллективных (бригадных) расценок или на основе индивидуальных расценок.
Коллективная расценка может быть определена на основе одного из следующих методов:
1. В коллективах, обслуживающих коллективные рабочие места, бригадная расценка определяется:
![]()
2. При бригадной организации труда коллективная расценка определяется на основе разрядов работ и нормативной трудоемкости.
Заработок каждому рабочему начисляется в зависимости от количества отработанного времени и тарифной ставки разряда, по которому он работает.
Одной из старых коллективных форм оплаты труда является аккордный подряд. Он широко применяется при найме рабочих на различных видах работ, где необходима коллективная форма организации труда.
Размер аккорда определял рынок. Но в договоре обязательно предусматривались время выполнения работы в срок или досрочно, а также штраф за невыполнение работы в договорное время.
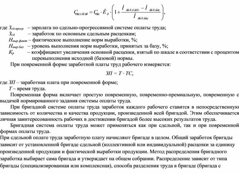
Сдельно-прогрессивная система оплаты труда привлекает своей простотой, она направлена на работу по облегченным нормам. Ее суть заключается в том, что расценка за выполненную работу в пределах норм устанавливается исходя из существующих тарифных ставок, а сверх норм – по увеличенным расценкам.

где Зсд.прогр – зарплата по сдельно-прогрессивной системе оплаты труда;
Зсд – заработок по основным сдельным расценкам;
Нвыр.факт – фактическое выполнение норм выработки, %;
Нвыр.баз – уровень выполнения норм выработки, принятых за базу, %;
Кр – коэффициент увеличения основной расценки, взятый по шкале в соответствии с процентом перевыполнения исходной (базовой) нормы.
При повременной форме заработной платы труд рабочего измеряется:
ЗП = Т · ТС,
где ЗП – заработная плата при повременной форме;
Т – время труда.
Повременная форма включает простую повременную, повременно-премиальную, повременную с выдачей нормированного задания системы оплаты труда.
При бригадной системе оплаты труда заработок каждого рабочего ставится в непосредственную зависимость от количества и качества продукции, произведенной всей бригадой. Этим обеспечивается личная заинтересованность рабочих в достижении бригадой более высоких результатов труда.
Бригадная система оплаты труда может применяться как при сдельной, так и при повременной формах оплаты труда.
При сдельной оплате труда заработную плату начисляют бригаде в целом. Общий заработок бригады зависит от установленной бригаде сдельной (коллективной или индивидуальной) расценки за единицу произведенной продукции и фактической выработки продукции. Метод распределения бригадного заработка выбирает сама бригада и утверждает на общем собрании. Распределение зависит от типа бригады (специализированная или комплексная), способа разделения труда в бригаде (бригада с полным разделением труда, с частичным или без разделения), организационно-технических условий работы бригады.
Наиболее
распространены методы распределения заработка в соответствии с тарифными
разрядами и отработанным временем, а также по тарифным разрядам, отработанному
времени
с учетом коэффициента трудового участия (КТУ). Для использования КТУ необходимо
определить, на какую часть заработка будет распространяться КТУ (на премию, на
приработок, на премию и приработок, на приработок и тарифную часть или на весь
заработок); установить диапазон КТУ (минимальное и максимальное его значения);
установить повышающие и понижающие КТУ факторы и степень их влияния на размер
КТУ.
Факторы, влияющие на КТУ
|
Факторы, повышающие КТУ |
Факторы, понижающие КТУ |
|
Превышение средней производительности труда в бригаде при хорошем качестве работы |
Низкая интенсивность, выражающаяся в отставании от общего темпа труда коллектива |
|
Рост мастерства, применение теоретических и практических знаний для повышения эффективности работы бригады |
Низкий профессиональный уровень, отрицательно влияющий на производительность и качество труда бригады |
|
Инициатива освоения и применения прогрессивных методов труда, качественное выполнение производственных заданий |
Невыполнение конкретных производственных заданий и распоряжений звеньевого, бригадира и мастера |
|
Активность при максимизировании использования оборудования, внедрении новой техники и передовой технологии |
Бесхозяйственное
отношение |
|
Систематическое выполнение работ по смежным профессиям более высокой квалификации |
Нарушение правил техники безопасности, промсанитарии, противопожарной безопасности, дисциплины труда |
|
Оказание помощи молодым рабочим в освоении профессии, выполнении производственных заданий |
|
Задача 5.1
Исходные данные и постановка задачи. Фонд оплаты труда, установленный строительной бригаде, составил 40 000 руб. Численность работников бригады – 5 человек, в том числе: 2 работника 5-го разряда, 2 работника 4-го разряда, 1 работник 3-го разряда, 2 работника 2-го разряда. Фактически отработано времени работниками соответственно: 166 ч, 168 ч, 166 ч, 160 ч, 150 ч. Бригада работает с применением сдельной формы оплаты труда с распределением премии и приработка по КТУ. Величина КТУ рабочих составила соответственно: 0,9; 08; 1,3; 1,2; 1,3. Размер тарифной ставки рассчитан из МРОТ, равного 4618 руб. Определите величину заработной платы каждого работника бригады двумя способами:
1) через расчетные величины;
2) через суммарные коэффициенты трудового участия
бригады.
Тарифная сетка и тарифная ставка
|
Тарифный разряд |
1 |
2 |
3 |
4 |
5 |
6 |
|
Тарифный коэффициент |
1,0 |
1,085 |
1,186 |
1,338 |
1,542 |
1,797 |
|
МРОТ 4618 руб. |
27,49 |
29,83 |
32,60 |
36,78 |
42,39 |
49,48 |
Решение
1. Расчет заработной платы через расчетные величины
|
Таб. № рабочего |
Разряд |
Отработанное время |
КТУ |
Тариф. з/пл |
З/плата |
|
1 |
5 |
166 |
0,9 |
7 036,67 |
10 097,62 |
|
2 |
4 |
168 |
0,8 |
6 179,31 |
8 867,41 |
|
3 |
3 |
166 |
1,3 |
5 412,12 |
7 766,39 |
|
4 |
2 |
150 |
1,2 |
4 772,26 |
6 848,29 |
|
5 |
2 |
150 |
1,3 |
4 474,00 |
6 420,29 |
|
Всего |
– |
– |
5,5 |
27 874,36 |
40 000 |
![]()
ЗП = ТЗ · Кприработка.
2. Расчет через суммарные коэффициенты трудового участия бригады
|
Таб. № рабочего |
Разряд |
Отработанное время |
КТУ |
Тариф. з/пл |
РВ |
Премия, приработок |
З/плата |
|
1 |
5 |
166 |
0,9 |
70 36,67 |
0,16365 |
1 984,36 |
10 097,62 |
|
2 |
4 |
168 |
0,8 |
6 179,31 |
0,14545 |
1 763,67 |
8 867,41 |
|
3 |
3 |
166 |
1,3 |
5 412,12 |
0,23636 |
2 866,02 |
7 766,39 |
|
4 |
2 |
150 |
1,2 |
4 772,26 |
0,21818 |
2 645,57 |
6 848,29 |
|
5 |
2 |
150 |
1,3 |
4 474,00 |
0,23636 |
2 866,02 |
6 420,29 |
|
Всего |
– |
– |
5,5 |
27 874,36 |
1,0 |
12 125,64 |
40 000 |

Ответ. Применение КТУ усиливает мотивацию работников к труду.
Материалы на данной страницы взяты из открытых источников либо размещены пользователем в соответствии с договором-офертой сайта. Вы можете сообщить о нарушении.