ПРАКТИЧЕСКАЯ РАБОТА № 5 Тема: "Планирование себестоимости, цены, прибыли и рентабельности на предприятии"

  • docx
  • 21.10.2021
Публикация на сайте для учителей

Публикация педагогических разработок

Бесплатное участие. Свидетельство автора сразу.
Мгновенные 10 документов в портфолио.

Иконка файла материала Л1-295.docx

ПРАКТИЧЕСКАЯ РАБОТА 5

Тема: "Планирование себестоимости, цены, прибыли и рентабельности на предприятии".

1.   Цель: Ознакомить студентов с методологией расчета плановой полной себестоимости изделия, его цены, прибыли и рентабельности.

2. Конкретные:

Студент должен:

 

2.1. Знать:

-   статьи затрат себестоимости, структуру цеховой, производственной и полной себестоимости;

-   структуру цены;

-   как образуется балансовая и чистая прибыль;

-   как планируется общая и расчетная рентабельность предприятия.

2.2.    Уметь:

-   определять полную себестоимость изделия;

-   рассчитывать цену изделия;

-   определять балансовую и чистую прибыль предприятия;

-   рассчитывать рентабельность изделия и производства;

-   анализировать полученные значения.

3.  Методические указания для студентов по подготовке к практическому занятию:

3.1.    Список рекомендованной литературы:

3.1.1.   Обязательной:

В.Д. Грибов, В.П. Грузинов «Экономика предприятия». Учебник. М.; Финансы и статистика, 2003г

3.1.2.   Дополнительной:

Н.Л. Зайцев. «Экономика организации»; М.; Экзамен, 2000г

3.2.    Оснащение для проведения работы:

-калькуляторы.

-ЕТКС.

4.   Вопросы для актуализации теоретических знаний:

4.1. Что представляет собой себестоимость продукции? Какие затраты она включает и как они рассчитываются?

4.2. Какие затраты называются переменными, какие - постоянными         и почему?

4.3.    Как определяется полная себестоимость продукции?

4.4.    Какие затраты включаются в цеховые расходы?

4.5.    Что представляет собой рыночная цена? Какова структура цены?

4.6.    В чем состоит отличие валовой и чистой прибыли? Методы их расчета.

4.7.    Что представляет собой показатель рентабельности?

4.8.    Каким образом можно повысить рентабельность производства?


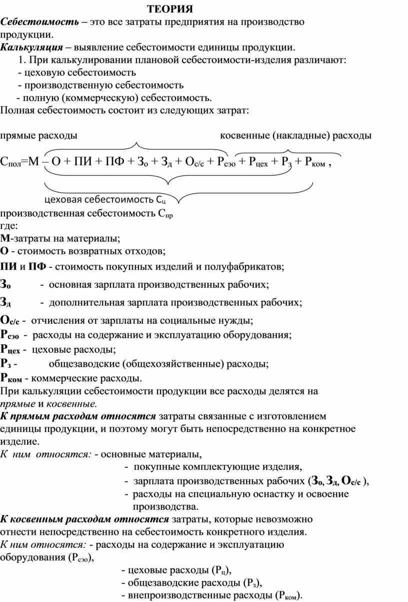
ТЕОРИЯ

Себестоимость – это все затраты предприятия на производство продукции.

Калькуляция выявление себестоимости единицы продукции.

1.  При калькулировании плановой себестоимости-изделия различают:

-  цеховую себестоимость

-  производственную себестоимость

-   полную (коммерческую) себестоимость.

Полная себестоимость состоит из следующих затрат:

 

прямые расходы                                                косвенные (накладные) расходы

 

Спол – О + ПИ + ПФ + Зо + Зд + Ос/с + Рсэо + Рцех + Рз + Рком ,

 

 

 

 

производственная себестоимость Спр

где:

М-затраты на материалы;

О - стоимость возвратных отходов;

ПИ и ПФ - стоимость покупных изделий и полуфабрикатов;

Зо          - основная зарплата производственных рабочих;

Зд          - дополнительная зарплата производственных рабочих;

Ос/с - отчисления от зарплаты на социальные нужды;

Рсэо - расходы на содержание и эксплуатацию оборудования;

Рцех - цеховые расходы;

Рз -           общезаводские (общехозяйственные) расходы;

Рком - коммерческие расходы.

При калькуляции себестоимости продукции все расходы делятся на

прямые и косвенные.

К прямым расходам относятся затраты связанные с изготовлением единицы продукции, и поэтому могут быть непосредственно на конкретное изделие.

К ним относятся: - основные материалы,

-     покупные комплектующие изделия,

-     зарплата производственных рабочих (Зо, Зд, Ос/с ),

-    расходы на специальную оснастку и освоение производства.

К косвенным расходам относятся затраты, которые невозможно отнести непосредственно на себестоимость конкретного изделия.

К ним относятся: - расходы на содержание и эксплуатацию оборудования (Pсэо),

-   цеховые расходы (Pц),

-   общезаводские расходы (Pз),

-   внепроизводственные расходы (Pком).


Расчёт прямых расходов.

1.   Затраты на материалы определяются путем умножения нормы расхода материалов на цену 1 кг с учётом транспортно-заготовительных расходов.

Мн = (1+ Ктз) * S Мр * Цм

 

2.   Стоимость отходов определяется путем умножения величины отходов в кг на цену 1кг отходов.

Мо = S (Мр Ми) * Цотх

3.   Основная зарплата на изделие — это есть сдельная расценка изделия, для определения которой составим расчетную таблицу по определениям: (см. операции техпроцесса)

 

опер.

Наименование операции

Разряд работы

Часовая тарифная ставка Счас (pvб.)

tшт. (час)

Расценка Рсд (pуб.)

1.

 

 

 

 

 

2.

 

 

 

 

 

И т.д.

 

 

 

 

 

Рсд

Итого

-

-

-

 

 

На данном предприятии применяется сдельно-премиальная система оплаты труда производственных рабочих, при которой коэффициент премии составляет Кпр (см. исходные данные)

Рсд = tшт.* Счас (pvб.);                        Зосд * Кпр

1.4.   Дополнительная зарплата составляет 8-12% от основной (см. исходные данные)

1.5.   Отчисления от зарплаты на социальные нужды Ос/с – составляет 35.6 % от ( Зо + Зд )

Расчёт косвенных (накладных) расходов.

Косвенные расходы распределяются между отдельными видами продукции пропорционально основной зарплате производственных рабочих.

Для этого определяется процент косвенных расходов по общей для всех косвенных расходов формуле:

Скр

L =            · 100%,

Фоз


где:

Скр – сумма соответствующих косвенных расходов по смете данного цеха рсэо, Lц, Lз, Lком - см.исходные данные )

Фоз фонд основной зарплаты производственных рабочих по цеху.

Затем определяются косвенные расходы на единицу продукции (процент от основной зарплаты производственных рабочих на единицу продукции)

1.   Расчёт расходов на содержание и эксплуатацию оборудования. Срсэо * 100 %                         Lрсэо% * Зо

Lрсэо = ————— (%) ;   Рсэо = ——————(руб.) ;

Фоз                                    100 %

 

2.  Расчёт цеховых расходов производим по формуле: Cц ·100%                         Lц % * Зо

Lц = —————( % ) ; Рцех =                                      (руб.) Фоз                                                              100 %

3.  Расчёт общезаводских расходов производим по формуле: Сз · 100%                       Lз% * Зо

= ————— ( % )  ; Рз =                                     (руб.) Фоз                                                            100%

4.  Расчёт коммерческих расходов производим по формуле: Ск · 100%                         Lк % * Спр

Lком = ———— ( % ) ; Рком =                                       (руб.) Фоз                                                                   100 %

где

Спр производственная себестоимость

Проценты косвенных расходов Lц, Lз и Lком – см. исходные данные по вариантам

 

Расчёт производственной себестоимости.

Спр производственная себестоимость одного изделия

 

Спр = М – МО + ПИ + ПФ + Зо + Зд + Ос/с + Рсэо + Рцех + Рз , т.е.

 

Это сумма всех уже определённых затрат.

 

Расчёт полной себестоимости одного изделия.

 

Спол = Спр + Рком

 

Вывод: указать во что обходится предприятию изготовление одного изделия.


 

 

 

Плановая калькуляция одного изделия.

 

п/п

Основные стадии затрат И элементы цены

Сумма (руб.)

1.

Сырье и материалы (за вычетом возвратных отходов).

 

2.

Покупные комплектующие изделия и ПФ.

 

3.

S Всего матер. затрат

 

4.

Основная з/п производственных рабочих.

 

5.

Дополнительная з/п производственных рабочих.

 

6.

Отчисления на социальные нужды.

 

7.

S Всего затрат на з/п.

 

8.

S Итого прямых затрат (строка 3 + строка 7)

 

9.

Расходы на содержание и эксплуатацию оборудования.

 

10.

Цеховые расходы.

 

11.

Общехозяйственные расходы

 

12.

S Итого косвенных затрат (стр. 9 + стр. 10 + стр.11)

 

13.

S Итого производственная себестоимость (стр.8+ стр.12)

 

14.

Коммерческие (внепроизводственные) расходы.

 

15.

S Итого полная (коммерческая) себестоимость (стр.13 + стр.14)

 

 

 

Расчет плановых рыночных иен.

В мировой практике ценообразования существует несколько методов установления цен на товары и услуги. Метод определения рыночных цен:

-   на основе издержек производства продукции;

-   с ориентацией на спрос;

-   с учетом уровня конкуренции и др.

В условиях рынка нижний предел цены на продукцию определяется

издержками производства, а верхний уровнем спроса на данный товар.


Используя полученные данные по себестоимости изделия произведем расчет:

5.1   оптовой цены изделия

5.2   отпускной цены изделия

5.3   оптовой рыночной цены изделия

5.4   розничной цены изделия.

 

 

 

И оформляем в таблицу № 3.

 

 

 

 


 

Планирование рыночной цены.


Таблица 3.


 

 

 

 

№ п/п

 

 

Основные статьи затрат и элементы цены.

 

Сумма (руб.)

1.

2.

3.

Полная (коммерческая) себестоимость

 

Плановая прибыль (% от Спол.)

Оптовая цена изделия (строка 1 + строка 2)

4.

Налог на добавленную стоимость (НДС=20%к опт. цене)

 

5.

Отпускная цена (строка 3 + строка 4)

 

6.

Наценка посреднической организации (% от опт. цены)

 

7.

Оптовая рыночная цена (строка 5 + строка 6)

 

8.

Наценка торговой организации (% к опт. рын. цене)

 

9.

Розничная цена (строка 7 + строка 8)

 


Расчет величины прибыли и уровня рентабельности.

 

1.   Используя предыдущие расчетные показатели необходимо определить сумму плановой прибыли предприятия от реализации годового объема продукции по формуле:

 


 

 

где


Преал= оптпол)Nгод


Преал прибыль от реализации продукции

Nгод — количество реализованной продукции (годовая программа выпуска изделий)

Цопт оптовая цена одного изделия

Спол себестоимость одного изделия

2.   Балансовая прибыль предприятия представляет собой сумму всех планируемых доходов и возможных убытков и определяется по формуле (в том числе прибыль от прочей реализации и от внереализационной деятельности) :

Пбал реал + Пот проч.реал. + Пот внереал. деят.

 

В данной работе Пбал = Преал

 

3. Расчетная (чистая) прибыль определяется как разница между балансовой прибылью (Пбал) и общей суммой налоговых отчислений (Но).

Прасч = Пбал Но,

где

Но налоговые отчисления.

 

Налоговые отчисления, относимые на финансовые результаты (Но) включают в себя:

-   налог на прибыль (32% от Пбал)

-   налог на имущество

-   налог на рекламу

-   целевые сборы на содержание правоохранительных органов.

Вывод: указать сумму балансовой и чистой прибыли предприятия на плановый год.


Расчёт рентабельности изделия, общей и расчетной рентабельности производства.

1.   Расчёт рентабельности изделия производится по формуле:

Ц – Спол


Rизделия =


 

Спол


* 100 %           (%)


 

2.   Расчёт общей рентабельности производства производится по формуле:

Пб

Rобщ =                                                             * 100 %   (%)

Сосн + Ос

3.   Расчёт расчётной рентабельности производится по формуле:

Пчистая

Rрасч =                                                            * 100 %   (%)

Сосн + Ос

Вывод: указать степень эффективного использования производственных фондов предприятия.


Варианты практического задания 5

 


 

Исходные данные:

1. Материальные затраты


Вариант 1


 

 

Таблица 1


Статья расхода

Норма расхода на изделие, кг

МР

Масса изделия, кг

 

МИ

Цена за 1 кг, руб.

 

ЦМ

Цена за 1 кг отходов, руб.

 

ЦОТХ

Основные материалы, кг

 

 

9,7

 

 

7,8

 

 

14

 

 

2,3

Алюмин. Прокат

Д16Т

Сталь 40Х

16,42

14,12

2

0,5

-Коэффициент, учитывающий транспортно-заготовительные расходы Ктз

= 0,05.

2. Трудовые затраты

Таблица 2

Операции техпроцесса

Трудоёмкость, н/час

ТШТ

Разряд работы

Часовая тарифная ставка, руб

СЧАС

Коэффициент доплат

КПР

Токарная

2,11

3

 

1,2

Гор. фрезерная

0,67

4

 

1,2

Кр.шлифовальная

1,87

5

 

1,2

Верт. сверлильная

0,75

2

 

1,2

3. Фонд основной зарплаты производственных рабочих по цеху

500 тыс. руб.

4. Коэффициент для расчёта дополнительной зарплаты 0,08.

5. Процент отчислений на социальное страхование 35,6 %.

6. Смета расходов на содержание и эксплуатацию оборудования по цеху

700тыс.руб.

7. Процет цеховых расходов 120 %.

8. Процент общезаводских расходов 80 %.

9. Коэффициент внепроизводственных (коммерческих) расходов 0,01 (1%). 10.Годовая программа выпуска изделий 1000 шт.

11. Плановая прибыль 20 %.

12. Налог на прибыль 32 %.

13. Среднегодовая стоимость основных фондов (СОСН). 14.Среднегодовой норматив оборотных средств (Ос).


Практическое занятие 5.

Вариант № 2

Исходные данные:

1. Материальные затраты

Таблица 1

Статья расхода

Норма расхода на изделие, кг

МР

Масса изделия, кг

 

МИ

Цена за 1 кг, руб.

 

ЦМ

Цена за 1 кг отходов, руб.

 

ЦОТХ

Основные материалы, кг

 

 

 

15

 

 

 

14,8

 

 

 

14

 

 

 

2,3

Алюмин.

Прокат. Д16Т

Сталь 40Х

9,5

8,6

2

0,5

 

-Коэффициент, учитывающий транспортно-заготовительные расходы Ктз

= 0,06.

2. Трудовые затраты

Таблица 2

Операции техпроцесса

Трудоёмкость, н/час

ТШТ

Разряд работы

Часовая тарифная ставка, руб

СЧАС

Коэффициент доплат

КПР

Токарная

2,56

3

 

1,22

Гор. фрезерная

1,5

2

 

1,22

Кр. шлифовальная

2,5

4

 

1,22

Верт. сверлильная

3,2

2

 

1,22

 

3. Фонд основной зарплаты производственных рабочих по цеху

800 тыс. руб.

4. Коэффициент для расчёта дополнительной зарплаты 0,09.

5. Процент отчислений на социальное страхование 35,6 %.

6. Смета расходов на содержание и эксплуатацию оборудования по цеху

1000 тыс.руб.

7. Процет цеховых расходов 130 %.

8. Процент общезаводских расходов 85 %.

9. Коэффициент внепроизводственных (коммерческих) расходов 0,01 (1%). 10.Годовая программа выпуска изделий 1500 шт.

11. Плановая прибыль 25 %.

12. Налог на прибыль 32 %.

13. Среднегодовая стоимость основных фондов (СОСН). 14.Среднегодовой норматив оборотных средств (Ос).


Статья расхода

Норма расхода на изделие, кг

МР

Масса изделия, кг

 

МИ

Цена за 1 кг, руб.

 

ЦМ

Цена за 1 кг отходов, руб.

 

ЦОТХ

Основные материалы, кг

 

 

 

10,72

 

 

 

8,0

 

 

 

21,7

 

 

 

3

Магний. Литьё

МА-8

Сталь 40Х

15,6

13,1

2

0,5

 

-Коэффициент, учитывающий транспортно-заготовительные расходы Ктз

= 0,06.

2. Трудовые затраты

Таблица 2

Операции техпроцесса

Трудоёмкость, н/час

ТШТ

Разряд работы

Часовая тарифная ставка, руб

СЧАС

Коэффициент доплат

КПР

Ток. автоматная

3,68

2

 

1,24

Токарная

2,11

5

 

1,24

Гор. фрезерная

0,67

3

 

1,24

Круг. шлифовальная

1,87

4

 

1,24

 

3. Фонд основной зарплаты производственных рабочих по цеху 100тыс. руб.

4. Коэффициент для расчёта дополнительной зарплаты 0,1.

5. Процент отчислений на социальное страхование 35,6 %.

6. Смета расходов на содержание и эксплуатацию оборудования по цеху

200 тыс.руб.

7. Процет цеховых расходов 130 %.

8. Процент общезаводских расходов 90 %.

9. Коэффициент внепроизводственных (коммерческих) расходов 0,01 (1%). 10.Годовая программа выпуска изделий 5000 шт.

11. Плановая прибыль 30 %.

12. Налог на прибыль 32 %.

13. Среднегодовая стоимость основных фондов (СОСН). 14.Среднегодовой норматив оборотных средств (Ос).


Статья расхода

Норма расхода на изделие, кг

МР

Масса изделия, кг

 

МИ

Цена за 1 кг, руб.

 

ЦМ

Цена за 1 кг отходов, руб.

 

ЦОТХ

Основные материалы, кг

 

 

 

5

 

 

 

4

 

 

 

21,7

 

 

 

3

Магний. Литьё

МА-8

Сталь 40Х

10,8

9

2

0,5

 

-Коэффициент, учитывающий транспортно-заготовительные расходы Ктз

= 0,07.

2. Трудовые затраты

Таблица 2

Операции техпроцесса

Трудоёмкость, н/час

ТШТ

Разряд работы

Часовая тарифная ставка, руб

СЧАС

Коэффициент доплат

КПР

Ток. автоматная

4,5

3

 

1,24

Токарная

3,5

3

 

1,24

Гор. фрезерная

1,56

2

 

1,24

Круг. шлифовальная

2,0

4

 

1,24

 

3. Фонд основной зарплаты производственных рабочих по цеху 120тыс. руб.

4. Коэффициент для расчёта дополнительной зарплаты 0,12.

5. Процент отчислений на социальное страхование 35,6 %.

6. Смета расходов на содержание и эксплуатацию оборудования по цеху

300 тыс.руб.

7. Процет цеховых расходов 135 %.

8. Процент общезаводских расходов 105 %.

9. Коэффициент внепроизводственных (коммерческих) расходов 0,01 (1%). 10.Годовая программа выпуска изделий 2500 шт.

11. Плановая прибыль 35 %.

12. Налог на прибыль 32 %.

13. Среднегодовая стоимость основных фондов (СОСН). 14.Среднегодовой норматив оборотных средств (Ос).


Статья расхода

Норма расхода на изделие, кг

МР

Масса изделия, кг

 

МИ

Цена за 1 кг, руб.

 

ЦМ

Цена за 1 кг отходов, руб.

 

ЦОТХ

Основные материалы, кг

 

 

 

14,7

 

 

 

12,8

 

 

 

21,7

 

 

 

3

Магний. Литьё

МА-8

Сталь 40Х

15,2

13,5

2

0,5

 

-Коэффициент, учитывающий транспортно-заготовительные расходы Ктз

= 0,08.

2. Трудовые затраты

Таблица 2

Операции техпроцесса

Трудоёмкость, н/час

ТШТ

Разряд работы

Часовая тарифная ставка, руб

СЧАС

Коэффициент доплат

КПР

Ток. автоматная

4,95

3

 

1,28

Токарная

3,8

4

 

1,28

Гор. фрезерная

2,2

3

 

1,28

Круг. шлифовальная

1,8

2

 

1,28

 

3. Фонд основной зарплаты производственных рабочих по цеху

250 тыс. руб.

4. Коэффициент для расчёта дополнительной зарплаты 0,08.

5. Процент отчислений на социальное страхование 35,6 %.

6. Смета расходов на содержание и эксплуатацию оборудования по цеху

600 тыс.руб.

7. Процет цеховых расходов 145 %.

8. Процент общезаводских расходов 110 %.

9. Коэффициент внепроизводственных (коммерческих) расходов 0,01 (1%). 10.Годовая программа выпуска изделий 4300 шт.

11. Плановая прибыль 40 %.

12. Налог на прибыль 32 %.

13. Среднегодовая стоимость основных фондов (СОСН). 14.Среднегодовой норматив оборотных средств (Ос).


Статья расхода

Норма расхода на изделие, кг

МР

Масса изделия, кг

 

МИ

Цена за 1 кг, руб.

 

ЦМ

Цена за 1 кг отходов, руб.

 

ЦОТХ

Основные материалы, кг

 

 

 

15,3

 

 

 

14,3

 

 

 

4,5

 

 

 

0,5

Нерж. Сталь

12Х18Н9Т

Алюмин. Литьё

АЛ-8

10,5

9,6

14

2,3

 

-Коэффициент, учитывающий транспортно-заготовительные расходы Ктз

= 0,05.

2. Трудовые затраты

Таблица 2

Операции техпроцесса

Трудоёмкость, н/час

ТШТ

Разряд работы

Часовая тарифная ставка, руб

СЧАС

Коэффициент доплат

КПР

Ток. автоматная

5,6

5

 

1,28

Токарная

4,0

4

 

1,28

Гор. фрезерная

3,9

2

 

1,28

Круг. шлифовальная

2,1

2

 

1,28

 

3. Фонд основной зарплаты производственных рабочих по цеху

450 тыс. руб.

4. Коэффициент для расчёта дополнительной зарплаты 0,1.

5. Процент отчислений на социальное страхование 35,6 %.

6. Смета расходов на содержание и эксплуатацию оборудования по цеху

580 тыс.руб.

7. Процет цеховых расходов 150 %.

8. Процент общезаводских расходов 120 %.

9. Коэффициент внепроизводственных (коммерческих) расходов 0,01 (1%). 10.Годовая программа выпуска изделий 8000 шт.

11. Плановая прибыль 45 %.

12. Налог на прибыль 32 %.

13. Среднегодовая стоимость основных фондов (СОСН). 14.Среднегодовой норматив оборотных средств (Ос).


Статья расхода

Норма расхода на изделие, кг

МР

Масса изделия, кг

 

МИ

Цена за 1 кг, руб.

 

ЦМ

Цена за 1 кг отходов, руб.

 

ЦОТХ

Основные материалы, кг

 

 

 

13,7

 

 

 

12,8

 

 

 

14

 

 

 

2,3

Алюмин. Прокат

Д16Т

Сталь 40Х

14,5

13,5

2

0,5

 

-Коэффициент, учитывающий транспортно-заготовительные расходы Ктз

= 0,09.

2. Трудовые затраты

Таблица 2

Операции техпроцесса

Трудоёмкость, н/час

ТШТ

Разряд работы

Часовая тарифная ставка, руб

СЧАС

Коэффициент доплат

КПР

Ток. револьверная

5,3

3

 

1,28

Ток. винторезная

4,5

4

 

1,28

Верт. фрезерная

2,2

2

 

1,28

Верт. сверлильная

2,6

3

 

1,28

 

3. Фонд основной зарплаты производственных рабочих по цеху

560 тыс. руб.

4. Коэффициент для расчёта дополнительной зарплаты 0,11.

5. Процент отчислений на социальное страхование 35,6 %.

6. Смета расходов на содержание и эксплуатацию оборудования по цеху

390тыс.руб.

7. Процет цеховых расходов 150 %.

8. Процент общезаводских расходов 105 %.

9. Коэффициент внепроизводственных (коммерческих) расходов 0,01 (1%). 10.Годовая программа выпуска изделий 3600 шт.

11. Плановая прибыль 45 %.

12. Налог на прибыль 32 %.

13. Среднегодовая стоимость основных фондов (СОСН). 14.Среднегодовой норматив оборотных средств (Ос).