ПРАКТИЧЕСКАЯ РАБОТА №7 Тема: Расчеты трудовых показателей (численности производственных рабочих, роста производительности труда, показателей зарплаты).

  • docx
  • 21.10.2021
Публикация на сайте для учителей

Публикация педагогических разработок

Бесплатное участие. Свидетельство автора сразу.
Мгновенные 10 документов в портфолио.

Иконка файла материала Л1-297.docx

ПРАКТИЧЕСКАЯ РАБОТА №7

Тема: Расчеты трудовых показателей (численности производственных рабочих, роста производительности

труда, показателей зарплаты).

 

1.    Цель:          Приобретение    навыков   выполнения    расчетов   трудовых показателей,

научиться анализировать трудовые показатели, уметь выявлять

резервы

повышения производительности труда.

 

2.   Конкретные цели:

 

Студент должен:

2.1.   Знать:

полезный фонд времени одного рабочего на планируемый год, как планируется                                 снижение     трудоемкости     выпускаемого     изделия,

высвобождение

численности рабочих за счет снижения трудоемкости.

2.2.   Уметь:

рассчитать полезный фонд времени одного рабочего, трудоемкость производственной программы, численность производственных рабочих,

фонд заработной платы производственных рабочих, среднемесячную заработную плату производственных рабочих.

 

3.   Методические указания студентам по подготовке к работе:

 

3.1.   Список рекомендованной литературы:

3.1.1.   Обязательной:

В.Д. Грибов, В.П. Грузинов «Экономика предприятия». Учебник. М.; Финансы и статистика, 2003г

3.1.2.   Дополнительной:

Н.Л. Зайцев. «Экономика организации»; М.; Экзамен, 2000г

3.2.   Оснащение для проведения работы:

-калькуляторы.

-ЕТКС.


4.   Вопросы для актуализации теоретических знаний:

 

4.1.  Как рассчитывается полезный фонд времени одного рабочего на планируемый год?

4.2.   Как определяется трудоемкость производственной программы?

4.3.   Как производится расчет численности производственных рабочих в базовом

и планируемом периоде?

4.4.   Что входит в годовой фонд заработной платы производственных рабочих?


ЗАДАНИЕ.

 

По данным, приведенным в таблице, определить:

 

 

1.   Полезный фонд времени одного рабочего на планируемый год.

 

2.   Трудоемкость производственной программы.

 

3.   Снижение трудоемкости на планируемый выпуск продукции за счет внедрения мероприятий по соревнованию технологии производства.

 

4.   Численности производственных рабочих.

 

5.   Высвобождение численности рабочих за счет снижения трудоемкости.

 

6.   Рост производительности труда в плановом году.

 

7.   Фонд зарплаты производственных рабочих на планируемый год.

 

8.   Среднемесячную зарплату производственных рабочих.


 

ИСХОДНЫЕ ДАННЫЕ ПО ВАРИАНТАМ ЗАДАНИЯ

 

 

варианта задания

1

2

3

4

5

6

7

8

9

10

Число рабочих дней в плановом

году

253

255

257

253

255

257

253

255

257

253

Продолжительность                                   рабочего

дня, час

8,2

8,1

8

8,2

8,1

8

8,2

8,1

8

8,2

Средняя продолжительность

отпуска, дней

24

24

24

24

24

24

24

24

24

24

Невыходы          по                           болезни,

гособязанности, дней

10

10

6

10

10

6

10

10

6

10

Годовая     программа                   выпуска изделий в плановом году, шт.: изд. А

изд. Б изд. В

 

 

2000

3500

300

 

 

800

400

900

 

 

1400

450

600

 

 

1300

2500

1900

 

 

1500

3000

3500

 

 

1900

280

430

 

 

2500

300

3500

 

 

900

4500

100

 

 

600

1500

430

 

 

2800

100

1200

Трудоемкость одного изделия в базовом году, н-час:

изд. А изд. Б

изд. В

 

 

8,0

4,0

9,0

 

 

20,0

35,0

3,0

 

 

14,0

18,0

6,0

 

 

11,0

13,0

3,0

 

 

16,0

14,0

2,0

 

 

18,0

16,0

14,0

 

 

7,0

8,0

5,0

 

 

35,0

3,0

20,0

 

 

18,0

8,0

16,0

 

 

5,0

12,0

10,0

Снижение       трудоемкости в

плановом году, %

6

8

10

6

8

10

6

8

10

6

Средний    процент                  выполнения

норм

110

115

120

110

115

120

110

115

120

110

Разряд рабочих

5

4

3

3

5

4

4

5

3

4


ИСХОДНЫЕ ДАННЫЕ ПО ВАРИАНТАМ ЗАДАНИЯ

 

 

варианта задания

11

12

13

14

15

16

17

18

19

20

Число рабочих дней в плановом

году

253

257

253

255

257

253

255

257

253

255

Продолжительность                                   рабочего

дня, час

8,1

8

8,2

8,1

8

8,2

8,1

8

8,2

8,1

Средняя продолжительность

отпуска, дней

24

24

24

24

24

24

24

24

24

24

Невыходы          по                           болезни,

гособязанности, дней

10

6

10

10

6

10

10

6

10

10

Годовая     программа                   выпуска изделий в плановом году, шт.: изд. А

изд. Б изд. В

 

 

600

800

1500

 

 

700

410

1600

 

 

1400

230

400

 

 

420

900

1600

 

 

1900

360

1000

 

 

5000

2200

3100

 

 

1000

3900

3100

 

 

1700

1300

4500

 

 

800

2700

1500

 

 

2600

600

1400

Трудоемкость одного изделия в базовом году, н-час:

изд. А изд. Б

изд. В

 

 

30,0

25,0

5,0

 

 

22,0

19,0

11,0

 

 

12,0

7,0

19,0

 

 

13,0

17,0

9,0

 

 

8,0

5,0

9,0

 

 

15,0

20,0

22,0

 

 

19,0

5,0

15,0

 

 

19,0

5,0

15,0

 

 

19,0

5,0

15,0

 

 

8,0

16,0

21,0

Снижение       трудоемкости в

плановом году, %

8

10

6

8

10

6

8

10

6

8

Средний    процент                  выполнения норм

115

120

110

115

120

110

115

120

110

115

Разряд рабочих

4

5

3

4

3

4

5

4

3

5


ИСХОДНЫЕ ДАННЫЕ ПО ВАРИАНТАМ ЗАДАНИЯ

 

 

варианта задания

21

22

23

24

25

26

27

28

29

30

Число рабочих дней в плановом

году

257

253

255

257

253

255

257

253

255

257

Продолжительность                                 рабочего дня, час

8

8,2

8,1

8

8,2

8,1

8

8,2

8,1

8

Средняя продолжительность отпуска, дней

24

24

24

24

24

24

24

24

24

24

Невыходы         по                           болезни, гособязанности, дней

6

10

10

6

10

10

6

10

10

6

Годовая     программа                  выпуска изделий в плановом году, шт.: изд. А

изд. Б изд. В

 

 

1700

2400

900

 

 

700

1200

2500

 

 

3500

1800

1100

 

 

420

900

1500

 

 

1200

380

1900

 

 

400

1400

2100

 

 

1600

260

370

 

 

2300

350

1900

 

 

1400

800

700

 

 

3600

1800

2200

Трудоемкость одного изделия в базовом году, н-час:

изд. А изд. Б изд. В

 

 

23,0

7,0

14,0

 

 

18,0

21,0

4,0

 

 

5,0

8,0

12,0

 

 

23,0

16,0

12,0

 

 

14,0

20,0

9,0

 

 

24,0

13,0

6,0

 

 

12,0

11,0

23,0

 

 

17,0

26,0

19,0

 

 

12,0

24,0

27,0

 

 

26,0

14,0

15,0

Снижение       трудоемкости в плановом году, %

10

6

8

10

6

8

10

6

8

10

Средний процент выполнения норм

120

110

115

120

110

115

120

110

115

120

Разряд рабочих

3

4

5

4

5

3

4

5

3

4


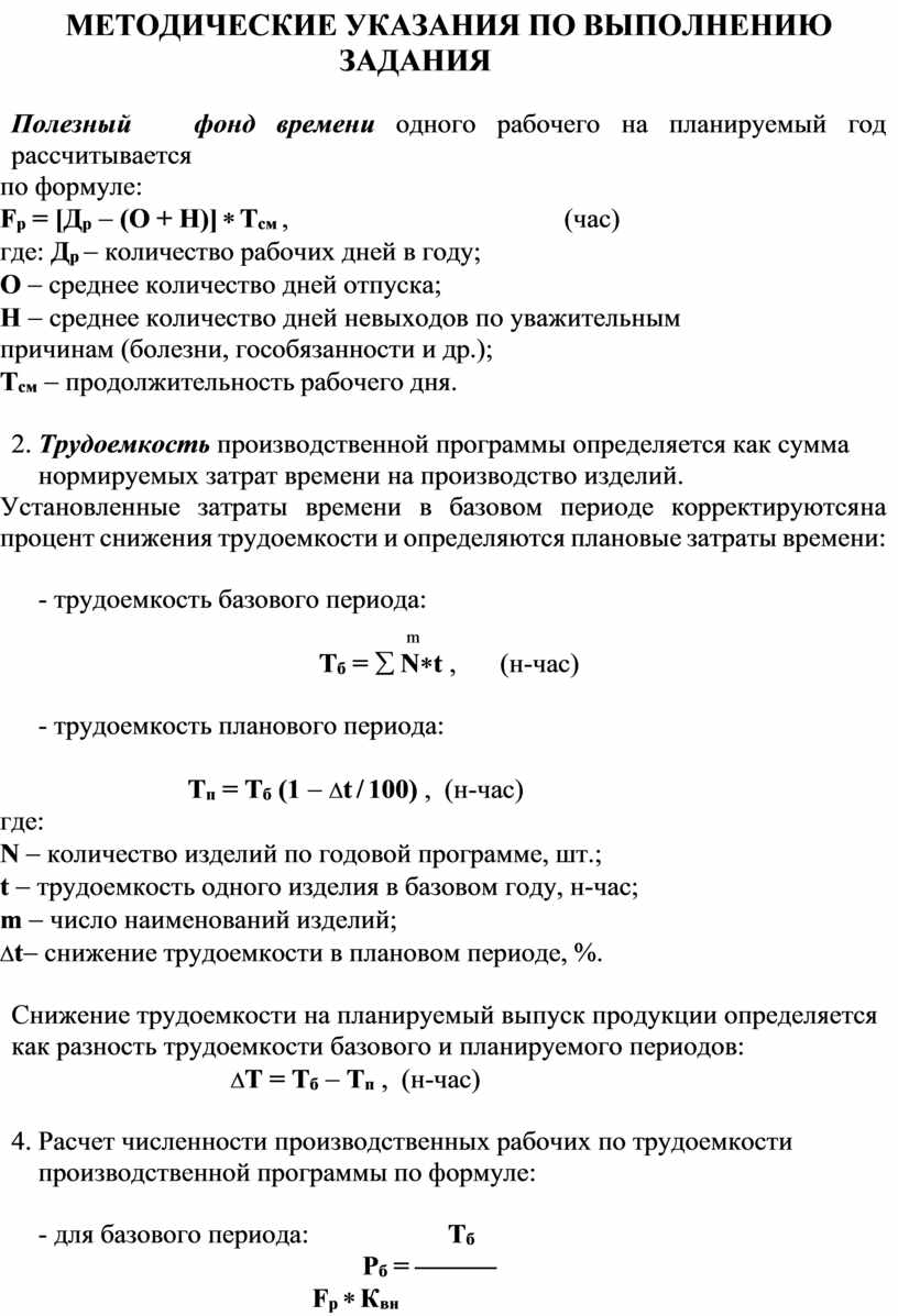
МЕТОДИЧЕСКИЕ УКАЗАНИЯ ПО ВЫПОЛНЕНИЮ

ЗАДАНИЯ

 

1.        Полезный        фонд   времени   одного  рабочего  на   планируемый  год рассчитывается

по формуле:

Fр = [Др - (О + Н)] * Тсм ,                                      (час) где: Др - количество рабочих дней в году;

О - среднее количество дней отпуска;

Н - среднее количество дней невыходов по уважительным причинам (болезни, гособязанности и др.);

Тсм - продолжительность рабочего дня.

2.  Трудоемкость производственной программы определяется как сумма нормируемых затрат времени на производство изделий.

Установленные затраты времени в базовом периоде корректируются на процент снижения трудоемкости и определяются плановые затраты времени:

 

-   трудоемкость базового периода:

m

Тб = å N*t ,      (н-час)

-   трудоемкость планового периода:

 

Тп = Тб (1 - Dt / 100) , (н-час)

где:

N - количество изделий по годовой программе, шт.;

t - трудоемкость одного изделия в базовом году, н-час;

m - число наименований изделий;

Dt- снижение трудоемкости в плановом периоде, %.

 

3.        Снижение трудоемкости на планируемый выпуск продукции определяется как разность трудоемкости базового и планируемого периодов:

DT = Tб - Tп , (н-час)

4.  Расчет численности производственных рабочих по трудоемкости производственной программы по формуле:

 

-   для базового периода:                   Тб Рб = ———

Fр * Квн


- для планируемого периода:                Тп

Рп = ————

Fр * Квн

5.   Высвобождение численности рабочих за счет снижения трудоемкости:

 

DР = Рб - Рп , (чел.)

6.        Рост производительности труда в планируемом году по сравнению с базовым годом:                                          DР

DП = ———— * 100%

б - DР)

7.        Годовой фонд зарплаты производственных рабочих определяется по формуле:

 

Фгод = Фо + Фд , (руб.)

где:

Фо - фонд основной зарплаты;

Фд - дополнительная зарплата, которая составляет 10-12% от Фо.

Фонд основной зарплаты определяется по формуле:

 

Фо = Фт + Фп , (руб.)

где:

Фт - фонд тарифной зарплаты, которая определяется по формуле:

Фт = Тп * Сч , (руб.)

где:

Сч - средняя часовая тарифная ставка, руб.;

Фп - фонд премии и других доплат, который составляет 20-25% от

Фт.

 

8.  Среднемесячная зарплата производственных рабочих определяется по формуле: Фгод

Зср = ———— , (руб.)

Рп * 12