ПРАКТИЧЕСКАЯ РАБОТА №9 Тема: Расчет технологической себестоимости, экономическая оценка и выбор оптимального варианта техпроцесса.

  • docx
  • 21.10.2021
Публикация на сайте для учителей

Публикация педагогических разработок

Бесплатное участие. Свидетельство автора сразу.
Мгновенные 10 документов в портфолио.

Иконка файла материала Л1-299.docx

ПРАКТИЧЕСКАЯ РАБОТА №9

Тема:       Расчет технологической себестоимости, экономическая оценка и выбор оптимального варианта

техпроцесса.

1.    Цель: Закрепить теоретические знания, полученные при изучении темы, приобрести навыки выполнения экономических расчетов, воспитать экономическое мышление и умение анализировать полученные результаты.

2.   Конкретные цели:

Студент должен:

2.1.    Знать: определение технологической себестоимости, ее состав, необходимые капитальные вложения для освоения новых технологий.

2.2.   Уметь: рассчитать технологическую себестоимость, капитальные вложения, определять приведенные затраты, годовой экономический эффект, дать экономическую оценку вариантов технологического процесса.

3.   Методические указания студентам по подготовке к работе:

3.1.   Список рекомендованной литературы:

3.1.1.   Обязательной:

В.Д. Грибов, В.П. Грузинов «Экономика предприятия». Учебник. М.; Финансы и статистика, 2003г

3.1.2.   Дополнительной:

Н.Л. Зайцев. «Экономика организации»; М.; Экзамен, 2000г

3.2.   Оснащение для проведения работы:

-калькуляторы.

-ЕТКС.

4.   Вопросы для актуализации теоретических знаний:

4.1.   Как определяется технологическая себестоимость?

4.2.    Что такое приведенные затраты и какую роль они играют при анализе сравниваемых вариантов техпроцесса?

4.3.    Как    определяется               срок    окупаемости     дополнительных капитальных вложений?

4.4.   Как определить годовой экономический эффект?


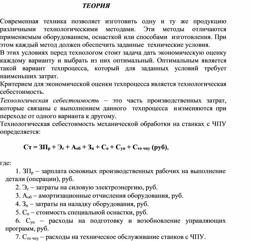
ТЕОРИЯ

 

Современная техника позволяет изготовить одну и ту же продукцию различными технологическими методами. Эти методы отличаются применяемым оборудованием, оснасткой или способами изготовления. При этом каждый метод должен обеспечить заданные технические условия.

В этих условиях перед технологом стоит задача дать экономическую оценку каждому варианту и выбрать из них оптимальный. Оптимальным является такой вариант техпроцесса, который для заданных условий требует наименьших затрат.

Критерием для экономической оценки техпроцесса является технологическая себестоимость.

Технологическая себестоимость - это часть производственных затрат, которые связаны с выполнением данного техпроцесса и изменяются при переходе от одного варианта к другому.

Технологическая себестоимость механической обработки на станках с ЧПУ определяется:

 

Ст = ЗПр + Эс + Аоб + Зн + Со + Суп + Сто чпу (руб),

 

где:

1.   ЗПр - зарплата основных производственных рабочих на выполнение детали (операции), руб.

2.   Эс - затраты на силовую электроэнергию, руб.

3.   Аоб - амортизационные отчисления оборудования, руб.

4.   Зн - затраты на наладку оборудования, руб.

5.   Со - стоимость специальной оснастки, руб.

6.        Суп   -   расходы  на   подготовку  и   возобновление  управляющих программ, руб.

7.   Сто чпу - расходы на техническое обслуживание станков с ЧПУ.


Расчет отдельных статей затрат технологической себестоимости (руб. на одну деталь)

 

 

 

 

Статьи затрат

 

Расчетные формулы

 

Обозначение

 

 

Зарплата основных производственных рабочих на одну деталь, руб. (ЗПр)

 

Тшт * Сч * b

ЗПр = —————

60

Тшт      -     норма    штучного времени операции, мин.

Сч - часовая тарифная ставка, руб.

b-коэффициент, учитывающий дополнительную       зарплату, отчисления        в      соцстрах,

b=2,16.

 

Силовая     электроэнергия на одну деталь, руб. с)

 

Wу * Тшт * Кэ * Сэ

Эс=

60

Wу          -         установленная мощность станка, Квт.

Кэ - коэффициент нагрузки электродвигателей (Кэ = 0,5). Сэ           -          тариф          за электроэнергию, Квт * час.

 

 

Амортизация оборудования на одну деталь, руб. об)

 

a*Цст*Тшт*Sст

Аоб =

(100*Fd*60)

a - годовая норма амортиза- ции, % (a = 10%).

Цст - цена станка, руб.

Fd - действительный годовой фонд времени работы оборудования, час.

(Fd=4055 час.)

Sст - количество станков.

 

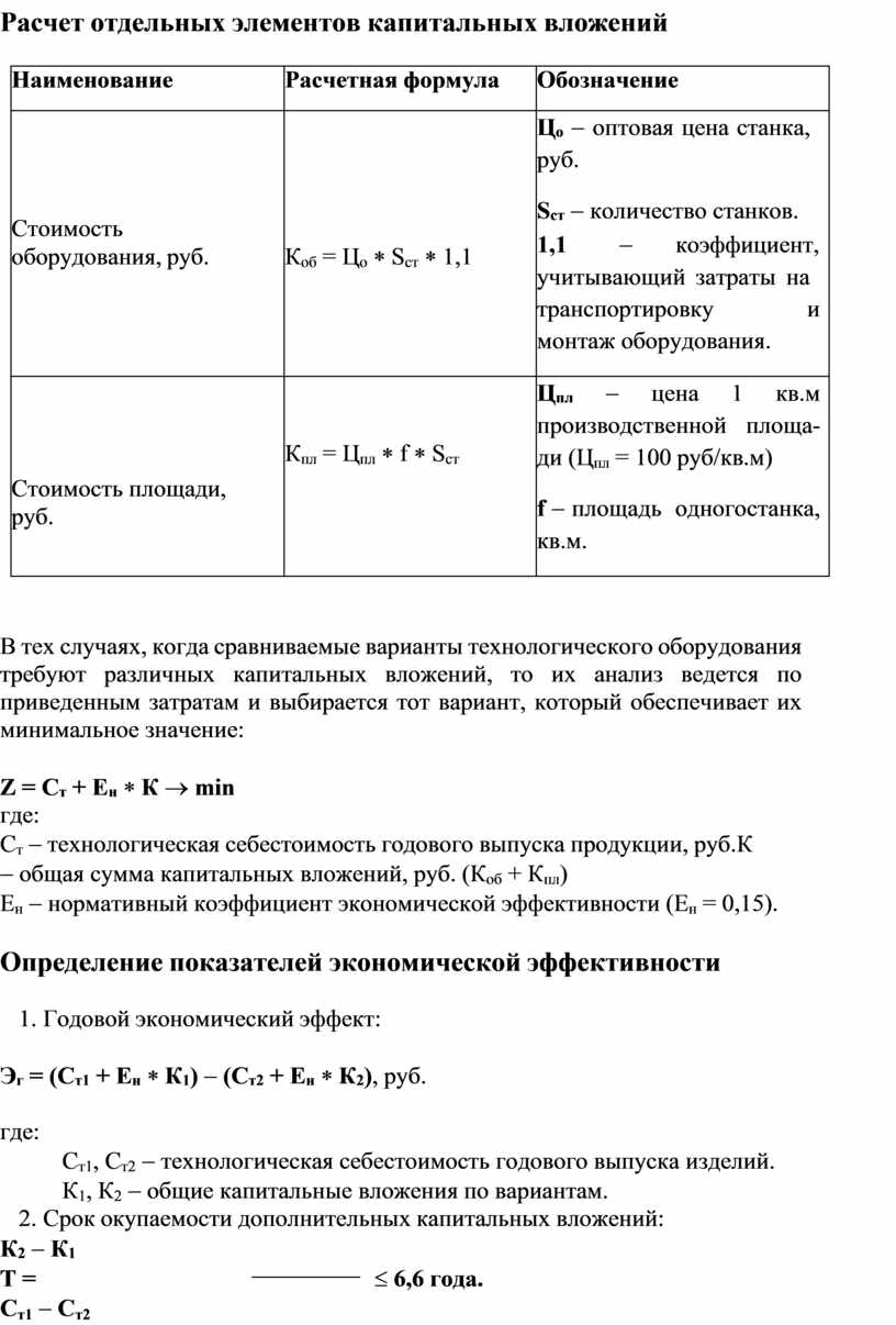
Определение капитальных вложений

 

Общая сумма капитальных вложений определяется по формуле:

 

К = Коб + Кпл ,

 

где:

Коб - капитальные вложения в оборудование, руб.

Кпл - капитальные вложения в производственную площадь, руб.


Расчет отдельных элементов капитальных вложений

 

Наименование

Расчетная формула

Обозначение

 

 

Стоимость оборудования, руб.

 

 

Коб = Цо * Sст * 1,1

Цо - оптовая цена станка, руб.

Sст - количество станков. 1,1        -       коэффициент, учитывающий затраты на транспортировку              и монтаж оборудования.

 

 

Стоимость площади, руб.

 

Кпл = Цпл * f * Sст

Цпл - цена 1 кв.м производственной площа- ди пл = 100 руб/кв.м)

f - площадь одного станка, кв.м.

 

В тех случаях, когда сравниваемые варианты технологического оборудования требуют различных капитальных вложений, то их анализ ведется по приведенным затратам и выбирается тот вариант, который обеспечивает их минимальное значение:

 

Z = Ст + Ен * К ® min

где:

Ст - технологическая себестоимость годового выпуска продукции, руб. К - общая сумма капитальных вложений, руб. об + Кпл)

Eн - нормативный коэффициент экономической эффективности (Eн = 0,15).

 

Определение показателей экономической эффективности

 

1.   Годовой экономический эффект:

 

Эг = т1 + Eн * К1) - т2 + Eн * К2), руб.

 


где:


Ст1, Ст2 - технологическая себестоимость годового выпуска изделий. К1, К2 - общие капитальные вложения по вариантам.


2.   Срок окупаемости дополнительных капитальных вложений:

К2 - К1

Т =                                                    £ 6,6 года.

Ст1 - Ст2


 

Задание №1:


Варианты заданий


 

Имеется два варианта обработки детали:

1.   обработка на токарном станке;

2.   обработка на токарно-револьверном станке.

 

(см. исходные данные по вариантам задания №1)

 

Исходные данные для расчета

 

Таблица №1

 

 

п/п

Наименование данных

Варианты

1 вариант

2 вариант

 

 

 

 

 

 

1.             Последовательно произвести расчет отдельных статей технологической себестоимости по двум вариантам обработки, полученные данные занести в таблицу №2.

 

Таблица №2

 

п/п

Элементы затрат

1 вариант

2 вариант

1.

Зарплата                производственных

 

 

 

рабочих, руб.

2.

Затраты               на               силовую

 

электроэнергию, руб.

3.

Амортизация оборудования, руб.

4.

Расходы на наладку, руб.

5.

Расходы на спец. оснастку, руб.

 

Итого:

Ст

 

 

 

 

2.          Дать экономическую оценку каждому из вариантов по технологической себестоимости и выбрать оптимальный вариант технологического процесса.


Задание №2:

 

Определить показатели экономической эффективности применения станков с ЧПУ по сравнению с универсальным станком с РУ для обработки деталей.

(см. исходные данные по вариантам задания №2)

Исходные данные для расчета свести в таблицу №3.

 

Таблица №3

 

п/п

 

Наименование данных

 

Варианты

Станок

с РУ

Станок

с ЧПУ

 

1.

 

Годовая         программа       выпуска

 

 

 

деталей, шт.

2.

Количество станков, необходимых

 

для            выполнения          годовой

 

программы.

3.

Цена одного станка, тыс. руб.

4.

Производственная площадь на один

 

станок, кв.м.

5.

Затраты на обработку одной детали,

 

руб.:

 

-   зарплата рабочих, руб.

 

-   затраты на электроэнергию, руб.

 

-   затраты на спец. оснастку, руб.

6.

Годовые расходы на эксплуатацию

 

оборудования, руб.:

 

-   расходы на наладку, руб.

 

-   расходы на тех. обслуживание и

 

ремонт устройств ЧПУ, руб.

 

-расходы       на      подготовку      и

 

возобновление              управляющих

 

программ, руб.


Последовательность выполнения задания №2

 

1.   Определяем технологическую себестоимость по вариантам.

 

Ст = (ЗПр + Эс + Аоб + Со) * N + Зн + Сто + Суп

2.   Определяем капитальные вложения в оборудование по вариантам.

 

Коб = Цо * Sст * 1,1

3.        Определяем   капвложения   в   производственную   площадь   по вариантам.

 

Кпл = Цпл * f * Sст

4.   Определяем сумму капвложений.

 

К = Коб + Кпл

 

5.   Определяем приведенные затраты по вариантам.

 

Z = Ст + Ен * К

6.   Определяем годовой экономический эффект.

 

Эг = Z1 - Z2

7.   Определяем срок окупаемости.

2 - К1) Т = —————

т1 - Ст2)

 

8.   Делаем выводы.


 


Исходные данные по вариантам задания №1


Таблица №1


п/п

 

Наименование данных

Номера вариантов задания №1

1

2

3

4

5

6

1

вар.

2

вар.

1

вар.

2

вар.

1

вар.

2

вар.

1

вар.

2

вар.

1

вар.

2

вар.

1

вар.

2

вар.

 

1.

 

Годовой выпуск деталей, шт.

 

20000

 

20000

 

25000

 

25000

 

30000

 

30000

 

35000

 

35000

 

40000

 

40000

 

45000

 

45000

 

2.

 

Количество станков

 

2

 

1

 

3

 

1

 

4

 

2

 

8

 

2

 

6

 

2

 

4

 

2

 

3.

 

Цена станка, тыс.руб.

 

25

 

50

 

20

 

55

 

30

 

60

 

20

 

75

 

35

 

70

 

40

 

60

 

4.

 

Мощность станка, Квт.

 

10

 

15

 

10

 

15

 

10

 

15

 

10

 

15

 

10

 

15

 

10

 

15

 

5.

 

Норма штучного времени, мин.

 

24

 

12

 

15

 

5

 

12

 

6

 

24

 

6

 

12

 

4

 

6

 

3

 

6.

 

Разряд работы

 

4

 

3

 

4

 

3

 

4

 

3

 

4

 

3

 

4

 

3

 

4

 

3

 

7.

Часовая тарифная ставка, руб.

 

 

 

 

 

 

 

 

 

 

 

 

 

8.

Годовые расходы на наладку оборудования, руб.

 

¾

 

6000

 

¾

 

4000

 

¾

 

5000

 

¾

 

7000

 

¾

 

4500

 

¾

 

5500

 

9.

Годовые расходы на спец. оснастку, руб.

 

4000

 

5000

 

5000

 

6000

 

6000

 

7000

 

7000

 

8000

 

8000

 

9000

 

8500

 

10000


 

Продолжение таблицы №1

п/п

 

Наименование данных

Номера вариантов задания №1

7

8

9

10

11

12

1

вар.

2

вар.

1

вар.

2

вар.

1

вар.

2

вар.

1

вар.

2

вар.

1

вар.

2

вар.

1

вар.

2

вар.

 

1.

 

Годовой выпуск деталей, шт.

 

50000

 

50000

 

55000

 

55000

 

60000

 

60000

 

65000

 

65000

 

70000

 

70000

 

75000

 

75000

 

2.

 

Количество станков

 

3

 

1

 

5

 

3

 

4

 

1

 

6

 

4

 

7

 

3

 

2

 

1

 

3.

 

Цена станка, тыс.руб.

 

20

 

60

 

25

 

46

 

30

 

50

 

20

 

40

 

25

 

55

 

40

 

70

 

4.

 

Мощность станка, Квт.

 

10

 

15

 

10

 

15

 

10

 

15

 

10

 

15

 

10

 

15

 

10

 

15

 

5.

 

Норма        штучного         времени, мин.

 

27

 

9

 

10

 

5

 

18

 

6

 

16

 

8

 

16

 

4

 

8

 

4

 

6.

 

Разряд работы

 

4

 

3

 

4

 

3

 

4

 

3

 

4

 

3

 

4

 

3

 

4

 

3

 

7.

Часовая        тарифная            ставка, руб.

 

 

 

 

 

 

 

 

 

 

 

 

 

8.

Годовые расходы на наладку оборудования, руб.

 

¾

 

6500

 

¾

 

7000

 

¾

 

7500

 

¾

 

4500

 

¾

 

5000

 

¾

 

5500

 

9.

Годовые          расходы                  на спец. оснастку, руб.

 

4000

 

5000

 

4500

 

5500

 

5000

 

6000

 

5500

 

6500

 

6000

 

7000

 

6500

 

7500


Продолжение таблицы №1

п/п

 

Наименование данных

Номера вариантов задания №1

13

14

15

16

17

18

1

вар.

2

вар.

1

вар.

2

вар.

1

вар.

2

вар.

1

вар.

2

вар.

1

вар.

2

вар.

1

вар.

2

вар.

 

1.

 

Годовой выпуск деталей, шт.

 

80000

 

80000

 

85000

 

85000

 

90000

 

90000

 

95000

 

95000

 

100000

 

100000

 

100000

 

100000

 

2.

 

Количество станков

 

4

 

2

 

8

 

5

 

5

 

2

 

6

 

2

 

7

 

4

 

6

 

4

 

3.

 

Цена станка, тыс.руб.

 

35

 

50

 

20

 

50

 

25

 

60

 

30

 

65

 

20

 

55

 

25

 

46

 

4.

 

Мощность станка, Квт.

 

10

 

15

 

10

 

15

 

10

 

15

 

10

 

15

 

10

 

15

 

10

 

15

 

5.

Норма штучного времени, мин.

 

14

 

7

 

12

 

4

 

15

 

5

 

9

 

3

 

6

 

2

 

20

 

10

 

6.

 

Разряд работы

 

4

 

3

 

4

 

3

 

4

 

3

 

4

 

3

 

4

 

3

 

4

 

3

 

7.

 

Часовая тарифная ставка, руб.

 

 

 

 

 

 

 

 

 

 

 

 

 

8.

Годовые расходы на наладку оборудования, руб.

 

¾

 

6000

 

¾

 

4000

 

¾

 

4500

 

¾

 

5000

 

¾

 

5500

 

¾

 

6000

 

9.

Годовые расходы на спец. оснастку, руб.

 

7000

 

8000

 

4000

 

5000

 

4500

 

5500

 

5000

 

6000

 

5500

 

6500

 

6000

 

7000


 

 

 

Продолжение таблицы №1

п/п

 

Наименование данных

Номера вариантов задания №1

19

20

21

22

23

24

1

вар.

2

вар.

1

вар.

2

вар.

1

вар.

2

вар.

1

вар.

2

вар.

1

вар.

2

вар.

1

вар.

2

вар.

 

1.

 

Годовой выпуск деталей, шт.

 

15000

 

15000

 

20000

 

20000

 

25000

 

25000

 

30000

 

30000

 

35000

 

35000

 

40000

 

40000

 

2.

 

Количество станков

 

5

 

3

 

4

 

1

 

6

 

3

 

3

 

1

 

7

 

4

 

5

 

3

 

3.

 

Цена станка, тыс.руб.

 

30

 

60

 

35

 

80

 

20

 

65

 

40

 

90

 

25

 

55

 

30

 

60

 

4.

 

Мощность станка, Квт.

 

10

 

15

 

10

 

15

 

10

 

15

 

10

 

15

 

10

 

15

 

10

 

15

 

5.

 

Норма        штучного         времени, мин.

 

26

 

13

 

30

 

10

 

30

 

15

 

18

 

9

 

21

 

7

 

22

 

11

 

6.

 

Разряд работы

 

4

 

3

 

4

 

3

 

4

 

3

 

4

 

3

 

4

 

3

 

4

 

3

 

7.

 

Часовая        тарифная            ставка, руб.

 

 

 

 

 

 

 

 

 

 

 

 

 

8.

Годовые расходы на наладку оборудования, руб.

 

¾

 

6500

 

¾

 

7000

 

¾

 

7500

 

¾

 

4000

 

¾

 

4500

 

¾

 

5500

 

9.

Годовые          расходы                  на спец. оснастку, руб.

 

6500

 

7500

 

7000

 

8000

 

7500

 

8500

 

4000

 

9000

 

4500

 

9500

 

5000

 

10000


 

Продолжение таблицы №1

п/п

 

Наименование данных

Номера вариантов задания №1

25

26

27

28

29

30

1

вар.

2

вар.

1

вар.

2

вар.

1

вар.

2

вар.

1

вар.

2

вар.

1

вар.

2

вар.

1

вар.

2

вар.

 

1.

 

Годовой выпуск деталей, шт.

 

45000

 

45000

 

50000

 

50000

 

55000

 

55000

 

60000

 

60000

 

65000

 

65000

 

70000

 

70000

 

2.

 

Количество станков

 

8

 

4

 

4

 

1

 

5

 

2

 

4

 

2

 

5

 

1

 

6

 

2

 

3.

 

Цена станка, тыс.руб.

 

20

 

80

 

30

 

90

 

25

 

70

 

20

 

60

 

25

 

100

 

30

 

90

 

4.

 

Мощность станка, Квт.

 

10

 

15

 

10

 

15

 

10

 

15

 

10

 

15

 

10

 

15

 

10

 

15

 

5.

 

Норма        штучного         времени, мин.

 

24

 

6

 

15

 

5

 

18

 

6

 

12

 

6

 

12

 

3

 

16

 

4

 

6.

 

Разряд работы

 

4

 

3

 

4

 

3

 

4

 

3

 

4

 

3

 

4

 

3

 

4

 

3

 

7.

 

Часовая        тарифная            ставка, руб.

 

 

 

 

 

 

 

 

 

 

 

 

 

8.

Годовые расходы на наладку оборудования, руб.

 

¾

 

5500

 

¾

 

6000

 

¾

 

6500

 

¾

 

7000

 

¾

 

7500

 

¾

 

4000

 

9.

Годовые          расходы                  на спец. оснастку, руб.

 

5500

 

4000

 

6000

 

4500

 

6500

 

5000

 

7000

 

5500

 

7500

 

6000

 

4000

 

6500


Исходные данные по вариантам задания №2


Таблица №2


п/п

 

Наименование данных

Номера вариантов задания №2

1

2

3

4

5

6

ст-к с

РУ

ст-к

 

ЧПУ

ст-к с

РУ

ст-к ЧПУ

ст-к с

РУ

ст-к

 

ЧПУ

ст-к с

РУ

ст-к ЧПУ

ст-к с

РУ

ст-к

 

ЧПУ

ст-к с

РУ

ст-к ЧПУ

1.

Годовой выпуск деталей, шт.

5000

5000

5500

5500

6000

6000

6600

6600

7000

7000

7700

7700

2.

Количество станков

4

1

5

3

6

3

4

2

3

1

7

3

3.

Цена станка, тыс.руб.

2,5

45,0

4,5

30,0

5,0

35,0

4,0

31,0

4,5

32,0

4,0

33,0

4.

Производственная площадь 1

станка, м2

10

15

8

10

6

7

7

9

9

12

11

14

 

 

 

5.

Затраты     на           обработку                   1 детали:

- зарплата рабочих, руб.

 

25,0

 

6,0

 

30,0

 

9,0

 

26,0

 

4,0

 

20,0

 

3,0

 

21,0

 

5,0

 

35,0

 

10,0

- затраты на электроэнергию,

руб.

0,6

0,5

0,4

0,3

0,3

0,2

0,7

0,5

0,8

0,7

0,9

0,8

- амортизация оборудования,

руб.

0,3

0,9

0,2

0,4

0,3

0,6

0,2

0,6

0,3

0,6

0,3

1,2

- затраты на спец. оснастку,

руб.

4,0

3,0

5,0

4,0

6,0

5,0

7,0

8,0

9,0

8,0

4,0

3,0

 

 

 

6.

Годовые расходы на эксплуатацию оборудования:

- расходы на наладку, руб.

 

¾

 

6000

 

¾

 

4000

 

¾

 

4500

 

¾

 

5000

 

¾

 

5500

 

¾

 

6500

- расходы на тех. обслуживание и ремонт устройств с ЧПУ,

руб.

 

¾

 

2000

 

¾

 

2500

 

¾

 

3000

 

¾

 

3500

 

¾

 

4000

 

¾

 

4500

- расходы на подготовку и возобновление управляющих

программ, руб.

 

¾

 

5000

 

¾

 

2000

 

¾

 

2500

 

¾

 

3000

 

¾

 

3500

 

¾

 

4000


п/п

 

Наименование данных

Номера вариантов задания №2

7

8

9

10

11

12

ст-к с

РУ

ст-к

 

ЧПУ

ст-к с

РУ

ст-к ЧПУ

ст-к с

РУ

ст-к

 

ЧПУ

ст-к с

РУ

ст-к ЧПУ

ст-к с

РУ

ст-к

 

ЧПУ

ст-к с

РУ

ст-к ЧПУ

1.

Годовой выпуск деталей, шт.

8000

8000

8500

8500

9000

9000

9500

9500

10000

10000

7700

7700

2.

Количество станков

8

3

6

2

5

2

4

2

7

4

3

1

3.

Цена станка, тыс.руб.

5,5

34,0

6,0

35,0

6,5

36,0

5,0

37,0

5,5

38,0

7,0

40,0

4.

Производственная площадь 1 станка, м2

6

8

7

10

8

12

9

11

10

14

11

15

 

 

 

5.

Затраты     на            обработку                   1 детали:

- зарплата рабочих, руб.

 

24,0

 

4,0

 

27,0

 

6,0

 

28,0

 

5,0

 

29,0

 

7,0

 

31,0

 

8,0

 

23,0

 

3,0

- затраты на электроэнергию, руб.

0,6

0,4

0,5

0,3

0,7

0,5

0,8

0,6

0,9

0,7

0,6

0,5

- амортизация оборудования, руб.

0,4

1,6

0,5

1,5

0,6

1,8

0,3

0,6

0,3

1,2

0,5

1,0

- затраты на спец. оснастку, руб.

5,0

3,0

4,0

2,0

7,0

6,0

9,0

7,0

8,0

6,0

5,0

4,0

 

 

 

6.

Годовые расходы на эксплуатацию оборудования:

- расходы на наладку, руб.

 

¾

 

7000

 

¾

 

7500

 

¾

 

4000

 

¾

 

4500

 

¾

 

5000

 

¾

 

5500

- расходы на тех. обслуживание и ремонт устройств с ЧПУ,

руб.

 

¾

 

5000

 

¾

 

5500

 

¾

 

6000

 

¾

 

4000

 

¾

 

4500

 

¾

 

5000

- расходы на подготовку и возобновление управляющих

программ, руб.

 

¾

 

4500

 

¾

 

5000

 

¾

 

2000

 

¾

 

2500

 

¾

 

3000

 

¾

 

3500


п/п

 

Наименование данных

Номера вариантов задания №2

13

14

15

16

17

18

ст-к с

РУ

ст-к

 

ЧПУ

ст-к с

РУ

ст-к ЧПУ

ст-к с

РУ

ст-к

 

ЧПУ

ст-к с

РУ

ст-к ЧПУ

ст-к с

РУ

ст-к

 

ЧПУ

ст-к с

РУ

ст-к ЧПУ

1.

Годовой выпуск деталей, шт.

3000

3000

3500

3500

4000

4000

4500

4500

5000

5000

5500

5500

2.

Количество станков

4

1

5

2

6

2

3

1

7

3

5

3

3.

Цена станка, тыс.руб.

5,5

40,0

6,0

30,0

8,5

31,0

8,0

44,0

9,0

35,0

8,5

31,0

4.

Производственная площадь 1

станка, м2

10

15

11

12

9

11

6

8

7

9

5

6

 

 

 

5.

Затраты     на           обработку                   1 детали:

- зарплата рабочих, руб.

 

20,0

 

3,0

 

21,0

 

4,0

 

22,0

 

5,0

 

23,0

 

6,0

 

24,0

 

7,0

 

25,0

 

8,0

- затраты на электроэнергию,

руб.

0,6

0,4

0,7

0,5

0,5

0,3

0,6

0,3

0,8

0,2

0,7

0,3

- амортизация оборудования,

руб.

0,4

1,2

0,3

0,9

0,7

1,4

0,5

1,0

0,2

1,2

0,4

0,8

- затраты на спец. оснастку,

руб.

5,0

3,0

4,0

2,0

4,0

3,0

5,0

4,0

7,0

6,0

9,0

7,0

 

 

 

6.

Годовые                     расходы                              на эксплуатацию оборудования:

- расходы на наладку, руб.

 

¾

 

6000

 

¾

 

6500

 

¾

 

7000

 

¾

 

7500

 

¾

 

2000

 

¾

 

2500

- расходы на тех. обслуживание и ремонт устройств с ЧПУ,

руб.

 

¾

 

5500

 

¾

 

6000

 

¾

 

2000

 

¾

 

2500

 

¾

 

3000

 

¾

 

3500

- расходы на подготовку и

возобновление управляющих программ, руб.

 

¾

 

4000

 

¾

 

4500

 

¾

 

5000

 

¾

 

5500

 

¾

 

6000

 

¾

 

6500


п/п

 

Наименование данных

Номера вариантов задания №2

19

20

21

22

23

24

ст-к с

РУ

ст-к

 

ЧПУ

ст-к с

РУ

ст-к ЧПУ

ст-к с

РУ

ст-к

 

ЧПУ

ст-к с

РУ

ст-к ЧПУ

ст-к с

РУ

ст-к

 

ЧПУ

ст-к с

РУ

ст-к ЧПУ

1.

Годовой выпуск деталей, шт.

6000

6000

6500

6500

7000

7000

7500

7500

8000

8000

8500

8500

2.

Количество станков

4

2

8

2

5

1

6

2

7

4

3

1

3.

Цена станка, тыс.руб.

7,0

33,0

7,5

45,0

6,0

50,0

6,5

46,0

9,5

34,0

3,0

40,0

4.

Производственная площадь 1

станка, м2

8

10

6

8

12

14

13

15

11

13

9

11

 

 

 

5.

Затраты     на           обработку                   1 детали:

- зарплата рабочих, руб.

 

26,0

 

9,0

 

27,0

 

4,0

 

28,0

 

8,0

 

29,0

 

9,0

 

30,0

 

5,0

 

31,0

 

6,0

- затраты на электроэнергию,

руб.

0,9

0,4

0,8

0,4

0,9

0,4

0,8

0,3

0,7

0,2

0,7

0,3

- амортизация оборудования,

руб.

0,3

0,6

0,2

1,2

0,3

1,2

0,4

1,6

0,5

1,5

0,6

0,9

- затраты на спец. оснастку,

руб.

7,0

5,0

9,0

5,0

6,0

4,0

5,0

3,0

8,0

6,0

7,0

3,0

 

 

 

6.

Годовые                     расходы                              на эксплуатацию оборудования:

- расходы на наладку, руб.

 

¾

 

3000

 

¾

 

3500

 

¾

 

4000

 

¾

 

4500

 

¾

 

5000

 

¾

 

5500

- расходы на тех. обслуживание и ремонт устройств с ЧПУ, руб.

 

¾

 

4000

 

¾

 

4500

 

¾

 

5000

 

¾

 

5500

 

¾

 

5500

 

¾

 

6500

- расходы на подготовку и возобновление управляющих программ, руб.

 

¾

 

2000

 

¾

 

2500

 

¾

 

3000

 

¾

 

3500

 

¾

 

3500

 

¾

 

4500


п/п

 

Наименование данных

Номера вариантов задания №2

25

26

27

28

29

30

ст-к с

РУ

ст-к ЧПУ

ст-к с

РУ

ст-к ЧПУ

ст-к с

РУ

ст-к ЧПУ

ст-к с

РУ

ст-к ЧПУ

ст-к с

РУ

ст-к ЧПУ

ст-к с

РУ

ст-к ЧПУ

1.

Годовой выпуск деталей, шт.

9000

9000

9500

9500

10000

10000

2000

2000

2500

2500

3000

3000

2.

Количество станков

5

3

4

2

7

3

5

2

8

3

4

1

3.

Цена станка, тыс.руб.

9,0

49,0

8,5

48,0

8,0

45,0

9,5

30,0

7,5

31,0

5,0

50,0

4.

Производственная площадь 1

станка, м2

6

8

7

9

8

10

9

11

10

14

7

10

 

 

 

5.

Затраты      на           обработку                   1 детали:

- зарплата рабочих, руб.

 

32,0

 

7,0

 

33,0

 

10,0

 

20,0

 

3,0

 

24,0

 

4,0

 

27,0

 

6,0

 

29,0

 

7,0

- затраты на электроэнергию,

руб.

0,6

0,4

0,8

0,4

0,9

0,5

0,6

0,3

0,7

0,5

0,8

0,4

- амортизация оборудования,

руб.

0,7

1,4

0,4

0,8

0,3

0,9

0,2

0,6

0,3

1,2

0,4

0,9

- затраты на спец. оснастку,

руб.

6,0

4,0

9,0

5,0

8,0

4,0

5,0

2,0

6,0

4,0

7,0

3,0

 

 

 

6.

Годовые расходы на эксплуатацию оборудования:

- расходы на наладку, руб.

 

¾

 

6000

 

¾

 

6500

 

¾

 

2000

 

¾

 

2500

 

¾

 

3000

 

¾

 

3500

- расходы на тех. обслуживание и ремонт устройств с ЧПУ,

руб.

 

¾

 

2000

 

¾

 

2500

 

¾

 

3000

 

¾

 

3500

 

¾

 

4000

 

¾

 

4500

- расходы на подготовку и возобновление управляющих

программ, руб.

 

¾

 

5000

 

¾

 

5500

 

¾

 

6000

 

¾

 

6500

 

¾

 

2000

 

¾

 

2500

 


 

Скачано с www.znanio.ru