Практическая работа "Современные системы водоочистки"

  • docx
  • 02.11.2022
Публикация на сайте для учителей

Публикация педагогических разработок

Бесплатное участие. Свидетельство автора сразу.
Мгновенные 10 документов в портфолио.

Иконка файла материала Практическое занятие №13.docx

МИНИСТЕРСТВО ОБРАЗОВАНИЯ НАУКИ И МОЛОДЕЖНОЙ ПОЛИТИКИ КРАСНОДАРСКОГО КРАЯ

Государственное бюджетное профессиональное образовательное учреждение Краснодарского края

«Армавирский механико-технологический техникум»

 

 

 

 

 

 

МЕТОДИЧЕСКОЕ ПОСОБИЕ

ПО ВЫПОЛНЕНИЮ ПРАКТИЧЕСКОЙ РАБОТЫ №13

Тема: «Расчёт адсорбционных фильтров»

по «МДК 02.02. Реализация технологических процессов эксплуатации систем водоснабжения и водоотведения, отопления, вентиляции и кондиционирования воздуха»

для специальности

08.02.07. Монтаж и эксплуатация внутренних сантехнических устройств, кондиционирования воздуха и вентиляции

 

Составитель:  Казетов С.Н.

преподаватель спец.дисциплин ГБПОУ КК АМТТ

 

 

 

 

 

 

2020

 

 

 

Практическое занятие №13

Тема: «Расчёт адсорбционных фильтров»

Цель: Изучить правила расчета адсорбционных фильтров для очистки сточных вод промышленных предприятий

Время выполнения: 2 часа

Порядок выполнения работы:

1)Внимательно изучить теоретический материал;

2)Решить задачи предложенные в работе;

3)Сделать отчет о проделанной работе

 

ТЕОРЕТИЧЕСКИЙ МАТЕРИАЛ.

Глубокая очистка производственных сточных вод

 

 Производственные стоки могут быть использованы после их очистки для технологического водоснабжения, орошения или сброшены в поверхностные источники. В этом случае необходима глубокая очистка (доочистка)  производственных сточных вод. Ее целями являются:

а)  уменьшения в сточных водах количества взвеси, удаление запаха, цветности, некоторых токсичных компонентов;

б)  снижение ХПК, БПКполн, содержание ПАВ, биогенных элементов;

в)  обеззараживание сточных вод;

г)  насыщение сточных вод кислородом для выпуска их в водоемы.

 В результате глубокой очистки достигается возможность:

1)  повторного использования очищенных производственных сточных вод для орошения, не питьевых коммунальных целей, в технических целях на промпредприятиях;

2)  полной очистки сточных вод для сброса в поверхностные источники различных видов.

 Глубокая очистка производственных стоков требует значительных материальных затрат.

 

1.  Расчёт адсорбционных фильтров

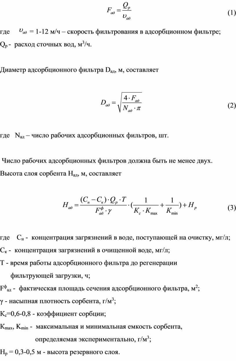
Площадь сечения адсорбционного фильтра , м2, составляет

 

                                                      (1)

где      = 1-12 м/ч – скорость фильтрования в адсорбционном фильтре;

Qр -  расход сточных вод, м3/ч.

 

Диаметр адсорбционного фильтра Dад, м, составляет

 

                                                (2)

 

где   Nад – число рабочих адсорбционных фильтров, шт.

 

 Число рабочих адсорбционных фильтров должна быть не менее двух.

Высота слоя сорбента Над, м, составляет

 

                 (3)

 

где    Cн -  концентрация загрязнений в воде, поступающей на очистку, мг/л;

Cк -  концентрация загрязнений в очищенной воде, мг/л;

Т - время работы адсорбционного фильтра до регенерации

      фильтрующей загрузки, ч;

Fфад -  фактическая площадь сечения адсорбционного фильтра, м2;

γ - насыпная плотность сорбента, г/м3;

Кс=0,6-0,8 - коэффициент сорбции;

Кmax, Kmin -  максимальная и минимальная емкость сорбента,

                    определяемая экспериментально, г/м3;

Нр = 0,3-0,5 м - высота резервного слоя.

 

 Число последовательно работающих адсорбционных фильтров           Nп.ад, шт, составляет

                                                      (4)

 

где     Н -  высота слоя загрузки одного адсорбционного фильтра, м.

Задача №1

Рассчитать адсорбционный фильтр для очистки производственных стоков от нефтепродуктов. Расход сточных вод составляет 40 м3/сут, а время работы фильтра - 8 ч/сут.  Концентрация нефтепродуктов в воде, поступающей на очистку не должна превышать 3 мг/л, а их содержание в очищенной воде составляет 0,5 мг/л.

 

Преподаватель                    Казетов С.Н.


 

Посмотрите также