Практическая работа. Ветвление в вычислительных алгоритмах

  • docx
  • 22.12.2021
Публикация на сайте для учителей

Публикация педагогических разработок

Бесплатное участие. Свидетельство автора сразу.
Мгновенные 10 документов в портфолио.

Иконка файла материала Л3-0025132.docx

Практическая работа.

Ветвление в вычислительных алгоритмах

 

Цель работы: Используя полученные знания, по теме, выполните задание

Оборудование: Карточки с заданиями, мультимедиа

Методические указания: Используя полученные знания, по теме, выполните задание

1 уровень сложности

1.   Дано целое число А. Если значение А > 0, то необходимо увеличить его на едини­цу. Разработать схему алгоритма для решения этой задачи. Протестировать алгоритм для А=5, А=-4, А=0.

2.   Дано целое число А. Если значение А < 0, то необходимо удвоить его. Разработать схему алгоритма для решения этой задачи. Протестировать алгоритм для А=6, А=-10, А=0.

3.   Дано целое число А. Если значение А <> 0, то необходимо уменьшить его на 4. На­писать программу для решения этой задачи. Протестировать алгоритм для А=2, А—1, А=0.

4.   Дано целое число А. Если значение А > 0, то необходимо увеличить его на едини­цу, иначе уменьшить на 1. Разработать схему алгоритма для решения этой задачи. Протес­тировать алгоритм для А=3, А=0, А=-12.

5.  Дано целое число А. Если значение А = 0, то необходимо увеличить его на 3, иначе присвоить А значение, равное 0. Разработать схему алгоритма для решения этой задачи. Протестировать алгоритм для А=0, А=-1, А=8.

6.       Даны два действительных числа X и Y. Если X>Y, то вычислить произведение этих чисел, иначе их сумму. Разработать схему алгоритма для решения этой задачи. Протес­тировать алгоритм на трёх различных тестах (X>Y, X=Y и X<Y).

2 уровень сложности

1. Даны два действительных числа X и Y, не равные друг другу. Заменить меньшее из этих чисел половиной их суммы, а большее - их удвоенным произведением. Разработать схему алгоритма для решения этой задачи. Протестировать алгоритм на числах 5.5 и -4.3, а также на числах 1 и 14.5.

2. Точка А задана координатами X,Y. Разработать схему алгоритма, который устанав­ливает значение флага F=l, если точка принадлежит заштрихованной области (см. рисунок 1) и значение флага F=0 в противном случае. Вывести значение F. Протестировать алго­ритм для точек (1.5,2), (0,0), (-1.5,1), (1,-2), (-2,-1).

Рис.1


 

 

3.Разработать схему алгоритма для определения минимума из трёх чисел без исполь­зования логических операций. Протестировать алгоритм на следующих исходных дан­ных:

а) 2 5 1

б) 0 -2 8

в)-4 5 10

4.Разработать схему алгоритма для подсчета количества отрицательных чисел среди целых чисел а, Ь, с. Протестировать алгоритм для всех возможных случаев (когда количе­ство отрицательных чисел равно 0, 1, 2 и 3).

3                        уровень сложности

1.Треугольник задан длинами сторон А, В, С. Разработать схему алгоритма, опреде­ляющую, существует ли данный треугольник. Если треугольник существует, то установить значение флага F=l, иначе F=0. Для решения этой задачи использовать сложные логические условия. Протестировать алгоритм для следующих исходных данных:

а) А=3, В=4, С=5

б) А=1, В=1, С=1

в) А=0, В=4, С=5

г) А=-3, В=6, С=5

д) А=2, В=1, С=8

2.Разработать схему алгоритма для отыскания max(min(a,b), min(c,d)), не используя сложные логические условия и вложенные ветвления. Числа a,b,c,d - целые. Протестиро­вать алгоритм для следующих исходных данных:

а) а=4 b=5 с=6 d=9

б) а=2 b=l с=6 d=9

в) а=2 b=l с=8 d=4

г) а=12 b=l с=6 d=9

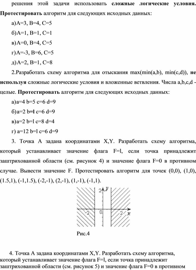
3. Точка А задана координатами X,Y. Разработать схему алгоритма, который устанав­ливает значение флага F=l, если точка принадлежит заштрихованной области (см. рисунок 4) и значение флага F=0 в противном случае. Вывести значение F. Протестировать алго­ритм для точек (0,0), (1,0), (1.5,1), (-1,1.5), (-2,-1), (2,-1), (1,-1), (-1,1).

Рис.4


 

4. Точка А задана координатами X,Y. Разработать схему алгоритма, который устанав­ливает значение флага F=l, если точка принадлежит заштрихованной области (см. рисунок 5) и значение флага F=0 в противном случае. Вывести значение F. Протестировать алго­ритм для точек (0,0), (1.5,1), (2,1), (1,-1), (-0.5,-0.2), (-2,-1), (-1,-2), (-1,1), (-3, 1).


 

5. Точка А задана координатами X,Y. Разработать схему алгоритма, который устанав­ливает значение флага F=l, если точка принадлежит заштрихованной области (см. рисунок 6) и значение флага F=0 в противном случае. Вывести значение F. Протестировать алго­ритм для точек (0,0), (2,2), (0.5,0.5), (0.5,-1.5), (-0.5,0.5), (-2,-1), (-1,-2), (-1,1), (2, 0).

 

 

 

 


 

Посмотрите также