Производственная мощность предприятия

  • docx
  • 01.01.2022
Публикация на сайте для учителей

Публикация педагогических разработок

Бесплатное участие. Свидетельство автора сразу.
Мгновенные 10 документов в портфолио.

Иконка файла материала Л3-0025897.docx

Производственная мощность предприятия

Производственная мощность - это максимально возможный выпуск продукции, предусмотренный на соответствующий период (декаду, месяц, квартал, год) в заданной номенклатуре и ассортименте с учетом оптимального использования наличного оборудования и производственных площадей, прогрессивной технологии, передовой организации производства и труда.

Экономическое обоснование производственной мощности — важнейший инструмент планирования производства продукции.

Иными словами, это потенциальная возможность валового выпуска промышленной продукции.

Производственная мощность - величина переменная.

Она изменяется в течение отчетного периода и определяется, как правило, на начало и конец года.

Производственная мощность определяется в тех же единицах, в каких измеряется объем производства продукции.

Производственная мощность зависит от ряда факторов. Важнейшие из них следующие:

n  количество и производительность оборудования;

n   качественный состав оборудования, уровень физического и морального износа;

n   степень прогрессивности техники и технологии производства;

n   качество сырья, материалов, своевременность их поставок;

n   уровень специализации предприятия;

n   уровень организации производства и труда;

n   фонд времени работы оборудования.

Выбытие мощности происходит по следующим причинам:

n  износ оборудования;

n   уменьшение часов работы оборудования;

n   изменение номенклатуры или увеличение трудоемкости продукции;

n   окончание срока лизинга оборудования.

Производственная мощность предприятия определяется по мощности  ведущих цехов, мощность цехов – по мощности ведущих участков, мощность участков  - по мощности ведущего оборудования.

Ведущие цехи – обычно механические или сборочные, но могут быть и другие.

Ведущий участок тот, который играет решающую роль в выполнении производственной программы цеха.

Ведущим оборудованием цеха считается такое, на котором выполняется главные технологические операции по изготовлению продукции, определяющей специализацию участка.

Производственная мощность ведущих цехов определяется по формуле

ПМ = QHF,

 

где  ПМ - производственная мощность цеха;

        Q - количество единиц одноименного ведущего оборудования, ед.;

        H - часовая техническая (паспортная) мощность единицы оборудования, ед.;

        F - фонд времени работы оборудования, час.

Производственная мощность по группам технологического оборудования определяется по формуле

ПМ = QdF / tшк

 

где Qd   - число единиц оборудования d-ой группы;

       tшк - штучно-калькуляционная норма времени на единицу продукции f-го наименования по d-ой группе взаимозаменяемого оборудования, нормо-ч.

При обосновании производственной программы производственными мощностями рассчитываются:

n  входная,

n  выходная,

n  среднегодовая производственная мощность.

Входная производственная мощность - это мощность на начало отчетного или планируемого периода.

Выходная производственная мощность - это мощность предприятия на конец отчетного или планируемого периода. При этом выходная мощность предыдущего периода является входной мощностью последующего периода.

Выходная мощность (ПМвых) рассчитывается по формуле

ПМвых = ПМвх + ПМт + ПМр + ПМнс –ПМвыб,

 

где ПМвх - входная производственная мощность;

      ПМт - прирост производственной мощности за счет технического перевооружения производства;

      ПМр - прирост производственной мощности за счет реконструкции предприятия:

      ПМнс - прирост производственной мощности за счет расширения (нового строительства) предприятия;

      ПМвыб - выбывающая производственная мощность.

 

Среднегодовая производственная мощность (ПМс) определяется по формуле

 

 

 

 

 

 

 

 


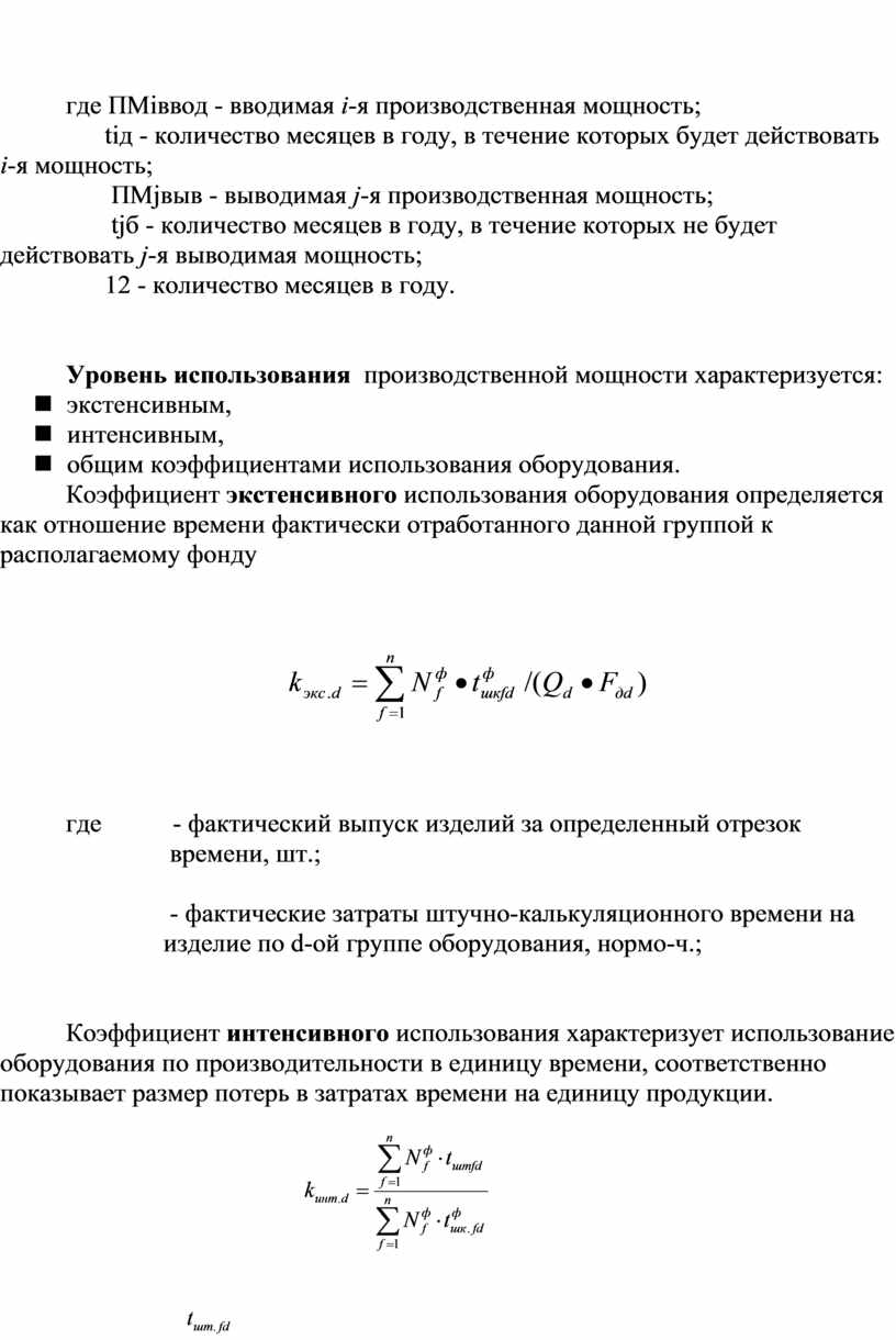
где ПМiввод - вводимая i-я производственная мощность;

      tiд - количество месяцев в году, в течение которых будет действовать i-я мощность;

       ПМjвыв - выводимая j-я производственная мощность;

       tjб - количество месяцев в году, в течение которых не будет действовать j-я выводимая мощность;

      12 - количество месяцев в году.

 

 

Уровень использования  производственной мощности характеризуется:

n  экстенсивным,

n  интенсивным,

n  общим коэффициентами использования оборудования.

Коэффициент экстенсивного использования оборудования определяется как отношение времени фактически отработанного данной группой к располагаемому фонду

 

 

 

 

 

 

 

 


где           - фактический выпуск изделий за определенный отрезок

                времени, шт.;

 

                - фактические затраты штучно-калькуляционного времени на

               изделие по d-ой группе оборудования, нормо-ч.;

             

 

Коэффициент интенсивного использования характеризует использование оборудования по производительности в единицу времени, соответственно показывает размер потерь в затратах времени на единицу продукции.

 

 

 

 

 

 

 


                  где               - штучно-калькуляционная норма времени на единицу продукции f-го наименования по d-ой группе оборудования, нормо-ч.

Общий коэффициент использования производственной мощности показывает уровень использования оборудования и соответственно его полный резерв при данной программе.

 

 

 

 

 

 

 



 


Посмотрите также