Разработка урока 6

  • docx
  • 19.11.2025
Публикация на сайте для учителей

Публикация педагогических разработок

Бесплатное участие. Свидетельство автора сразу.
Мгновенные 10 документов в портфолио.

Иконка файла материала Отрицательные дроби..docx

 

 

Тема урока: Отрицательные дроби.

 

Цель урока: ознакомить учащихся с понятием отрицательных дробей; научиться находить модуль положительных и отрицательных дробей.

 

Задачи:

образовательные: формировать понятие отрицательных дробей, навыки нахождения модуля дроби.

развивающие: формировать умения анализировать, выделять главное;

воспитательные: воспитывать наблюдательность, дисциплинированность, позитивное отношение к учебе.

Планируемые результаты:

Познавательные:

Знают определение отрицательной дроби, модуля дроби.

Умеют сравнивать дроби, находить модули дроби.

Метапредметные:

Регулятивные: различают способ и результат действий.

Познавательные: владеют общим приёмом решения задач.

Коммуникативные:  договариваются о совместной деятельности, приходят к общему

решению, в том числе в ситуации столкновения интересов.

Личностные: умеют контролировать процесс и результат учебной математической деятельности,  уметь выбирать желаемый уровень математических результатов.

 

Техническое обеспечение урока: компьютер, проектор, экран.

 

Дополнительное методическое и дидактическое обеспечение урока:

Рабочая тетрадь по математике к учебнику «Математика. 6 класс» М.К. Потапов, А.В. Шевкин, М: «Просвещение», 2014,

«Математика. Методические рекомендации. 6 класс» М.К. Потапов, А.В. Шевкин. М., Просвещение , 2013 г.

Содержание урока:

 

1. Целеполагание

Даны:  . Как называются записанные числа?

Ранее изучались обыкновенные дроби – их ещё называют положительными дробями.

Как вы думаете, какие еще существуют дроби?

2. Объяснение нового материала.

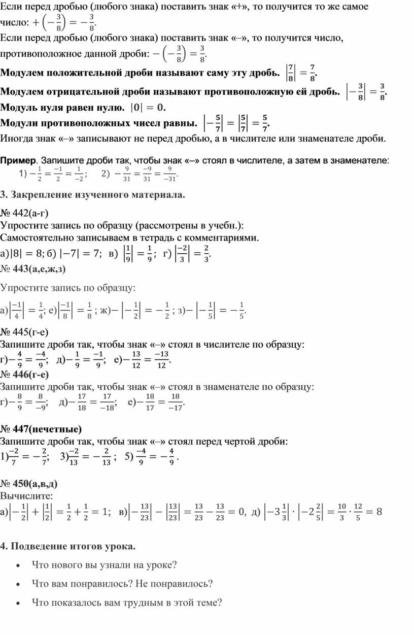
Если перед положительной дробью поставить знак «+», то получится то же самое число, т.е.   .

Если перед положительной дробью поставить знак «–», то получится новое число, которое называют отрицательным дробным числом, или отрицательной дробью. Например:  .

Числа, отличающиеся только знаком, называют противоположными.

 противоположные.

Если перед дробью (любого знака) поставить знак «+», то получится то же самое число: .

Если перед дробью (любого знака) поставить знак «–», то получится число, противоположное данной дроби: .

Модулем положительной дроби называют саму эту дробь.  .

Модулем отрицательной дроби называют противоположную ей дробь.  .

Модуль нуля равен нулю.  .

Модули противоположных чисел равны.  .

Иногда знак «–» записывают не перед дробью, а в числителе или знаменателе дроби.

 

Пример. Запишите дроби так, чтобы знак «–» стоял в числителе, а затем в знаменателе:

 1) .

3. Закрепление изученного материала.

 442(а-г)

Упростите запись по образцу (рассмотрены в учебн.):

Самостоятельно записываем в тетрадь с комментариями.

.

 443(а,е,ж,з)

Упростите запись по образцу:

а); е) ; ж) ; з).

 445(г-е)

Запишите дроби так, чтобы знак «–» стоял в числителе по образцу:

г);   д);   е).

 446(г-е)

Запишите дроби так, чтобы знак «–» стоял в знаменателе по образцу:

г);    д);    е).

 

 447(нечетные)

Запишите дроби так, чтобы знак «–» стоял перед чертой дроби:

1);    3) ;   5)  .

 

 450(а,в,д)

Вычислите:

а);   в) д)

 

4. Подведение итогов урока.

·         Что нового вы узнали на уроке?

·         Что вам понравилось? Не понравилось?

·         Что показалось вам трудным в этой теме?

 

Домашнее задание. п. 3.1,    № 442(д,к),   443(б-д),   445(б, в),   446(б, в).