«Системы счисления»

  • Разработки уроков
  • doc
  • 26.09.2021
Публикация на сайте для учителей

Публикация педагогических разработок

Бесплатное участие. Свидетельство автора сразу.
Мгновенные 10 документов в портфолио.

Цель: 1) Личностные: понимание роли фундаментальных знаний как основы современных информационных технологий; 2) Метапредметные: умение анализировать любую позиционную систему счисления как знаковую систему; 3) Предметные: общие представления о позиционных и непозиционных системах счисления; умения определять основание и алфавит системы счисления, переходить от свернутой формы записи числа к его развернутой записи; Ход урока: Этап урока Содержание и деятельность учителя Деятельность учащихся 1. Организационный • Приветствие учащихся; • Фиксация отсутствующих; • Проверка готовности учащихся к уроку. Приветствуют учителя. 2. Мотивационный Сегодня на уроке мы пройдем такую тему как «Общие сведения о системах счисления». Кто-нибудь может предположить, что такое «Система счисления»? Итак, Система счисления — это знаковая система, в которой приняты определённые правила записи чисел. Знаки, с помощью которых записываются числа, называются цифрами, а их совокупность — алфавитом системы счисления. Учащиеся записывают новую тему урока в тетради. Учащиеся начинают предлагать свои варианты данного понятия. Учащиеся записывают теорию в тетрадь. 3. Изучение нового материала Итак, системы счисления бывают позиционными и непозиционными. В непозиционных системах счисления значение цифры не зависит от ее места в числе. Например, римская сс: I-1, V-5, X-10, L-50, C-100, D-500, M-1000. В позиционных системах счисления значение цифры зависит от ее места в числе. Например, арабская сс (0, 1, 2, 3, 4, 5, 6, 7, 8, 9). Ее так же называют десятичной системой счисления. Основные достоинства любой позиционной системы счисления — простота выполнения арифметических операций и ограниченное количество символов, необходимых для записи любых чисел. Алфавит системы счисления – совокупность символов, используемых в данной системе счисления. Основание системы счисления – количество цифр, используемых в данной системе счисления. Разряд – номер позиции в числе. Нумеруются справа налево, начиная с нуля. Вес разряда – число, равное основанию системы счисления в степени номера разряда. В позиционной системе счисления с основанием q любое число может быть представлено в виде: Здесь: А — число; q — основание системы счисления; ai — цифры, принадлежащие алфавиту данной системы счисления; n — количество целых разрядов числа; m — количество дробных разрядов числа; qi — «вес» i-то разряда. Сейчас научимся, переводит из одной системы счисления в десятичную систему счисления. Нужно найти сумму произведений содержимого разряда на вес этого разряда в системе счисления с основанием n. Примеры: 1) 1001112= 1*20+1*21+1*22+0*23+0*24+1*25=1+2+4+32 = 3910 2) 101101102 = (1·27)+(0·26)+(1·25)+(1·24)+(0·23)+(1·22)+(1·21)+(0·20) = 128+32+16+4+2 = 18210 Научимся переводить из десятичной системы счисления в любую другую систему счисления. Нужно последовательно делить данное число на n до получения числа, меньшего n. Затем записать остатки в обратном порядке. Это будет искомое число. Примеры: 1) 5210 = Ответ: 1101002 2) 4610= Ответ: 1011102 Учащиеся записывают основные моменты в тетрадь. 4. Закрепление изученного Для того чтобы закрепить полученные знания я прошу вас выполнить самостоятельную работу. Смотри приложение Выполняют работу по в тетрадях. 5. Итог урока На этом уроке мы закрепили понятие «Общие сведения о системах счисления». Подводят итог. 6. Домашнее задание Параграф 7.
Иконка файла материала Системы счисления.doc

Урок 5, 8 класс

Учитель: Брух Т.В.

Дата _______________

Тема урока: «Системы счисления»

Цель:

1) Личностные: понимание роли фундаментальных знаний как основы современных информационных технологий;

2) Метапредметные: умение анализировать любую позиционную

систему счисления как знаковую систему;

3) Предметные: общие представления о позиционных и непозиционных системах счисления; умения определять основание и алфавит системы счисления, переходить от свернутой формы записи числа к его развернутой записи;

Ход урока:

Этап урока

Содержание и деятельность учителя

Деятельность учащихся

1. Организационный

·        Приветствие учащихся;

·        Фиксация отсутствующих;

·        Проверка готовности учащихся  к уроку.

Приветствуют учителя.

 

2. Мотивационный

Сегодня на уроке мы пройдем такую тему как «Общие сведения о системах счисления».

Кто-нибудь может предположить, что такое «Система счисления»?

Итак, Система счисления — это знаковая система, в которой приняты определённые правила записи чисел. Знаки, с помощью которых записываются числа, называются цифрами, а их совокупность — алфавитом системы счисления.

Учащиеся записывают новую тему урока в тетради.

Учащиеся начинают предлагать свои варианты данного понятия.

Учащиеся записывают теорию в тетрадь.

3. Изучение нового материала

Итак, системы счисления бывают позиционными и непозиционными.

В непозиционных системах счисления значение цифры не зависит от ее места в числе. Например, римская сс: I-1, V-5, X-10, L-50, C-100, D-500, M-1000.

В позиционных системах счисления значение цифры зависит от ее места в числе. Например, арабская сс (0, 1, 2, 3, 4, 5, 6, 7, 8, 9). Ее так же называют десятичной системой счисления.

Основные достоинства любой позиционной системы счисления — простота выполнения арифметических операций и ограниченное количество символов, необходимых для записи любых чисел.

Алфавит системы счисления – совокупность символов, используемых в данной системе счисления.

Основание системы счисления – количество цифр, используемых в данной системе счисления.

Разряд – номер позиции в числе. Нумеруются справа налево, начиная с нуля.

Вес разряда – число, равное основанию системы счисления в степени номера разряда.

В позиционной системе счисления с основанием q любое число может быть представлено в виде:

https://xn----7sbbfb7a7aej.xn--p1ai/informatika_08_fgos/ur_02/ur_02_03.jpg

Здесь:

А — число;

q — основание системы счисления;

ai — цифры, принадлежащие алфавиту данной системы счисления;

n — количество целых разрядов числа;

m — количество дробных разрядов числа;

qi — «вес» i-то разряда.

 

Сейчас научимся, переводит из одной системы счисления в десятичную систему счисления.

Нужно найти сумму произведений содержимого разряда на вес этого разряда в системе счисления с основанием n.

Примеры:

1) 1001112=

1*20+1*21+1*22+0*23+0*24+1*25=1+2+4+32 = 3910

2) 101101102 = (1·27)+(0·26)+(1·25)+(1·24)+(0·23)+(1·22)+(1·21)+(0·20) = 128+32+16+4+2 = 18210

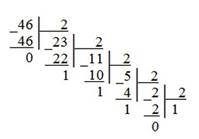
Научимся переводить из десятичной системы счисления в любую другую систему счисления.

Нужно последовательно делить данное число на n до получения числа, меньшего n. Затем записать остатки в обратном порядке. Это будет искомое число.

Примеры:

1) 5210 =

Ответ: 1101002

2) 4610=

Ответ: 1011102

Учащиеся записывают основные моменты в тетрадь.

 

 

 

 

 

 

 

 

 

 

 

 

 

 

 

 

 

 

 

 

 

 

 

 

 

 

 

 

 

 

 

 

 

 

 

 

 

4. Закрепление изученного

Для того чтобы закрепить полученные знания я прошу вас выполнить самостоятельную работу.

Смотри приложение

Выполняют работу по в тетрадях.

 

5. Итог урока

На этом уроке мы закрепили понятие «Общие сведения о системах счисления».

Подводят итог.

6. Домашнее задание

Параграф 7.

 

 

 


Скачивание материала доступно только для авторизованных пользователей.