Составление калькуляции

  • docx
  • 01.01.2022
Публикация на сайте для учителей

Публикация педагогических разработок

Бесплатное участие. Свидетельство автора сразу.
Мгновенные 10 документов в портфолио.

Иконка файла материала Л3-0025864.docx

Составление калькуляции

 

Экономическое обоснование отпускной цены на продукцию начинается с составления плановой калькуляции.

Калькулирование (лат. calculatio, calculo - считаю, подсчитываю) - это исчисление себестоимости определенной продукции (ее единицы или части), а также работ и услуг. Калькулирование осуществляется с помощью определенных методов, приемов организации документооборота и отражения затрат.

Плановая калькуляция – это затраты предприятия в денежном измерении на производство единицы продукции, рассчитанные по статьям расходов исходя из планируемого объема производства, прогрессивных норм использования оборудования, затрат труда, расхода материалов, энергии и обоснованных нормативов расходов на управление и обслуживание производством.

Себестоимость продукции (работ, услуг) представляет собой стоимостную оценку используемых в процессе производства продукции (работ, услуг) природных ресурсов, сырья, материалов, топлива, энергии, основных фондов, нематериальных активов, трудовых ресурсов, а также других затрат на ее производство и реализацию [2, с.21].

Формирование плановой себестоимости на единицу продукции осуществляется на основе нормативно-балансового метода. Он основывается на расчетах себестоимости продукции исходя из плановых норм расхода материальных, трудовых и денежных ресурсов с предварительным составлением баланса их потребности и распределения этой потребности по направлениям производственно-сбытовой деятельности. В процессе формирования себестоимости продукции посредством нормативно-балансового метода разрабатываются плановая калькуляция стоимости единицы продукции и расчеты по обоснованию образующих ее статей расходов.

На основании заданных исходных данных, произведем расчет калькуляции на производство изделий (Приложение 1).

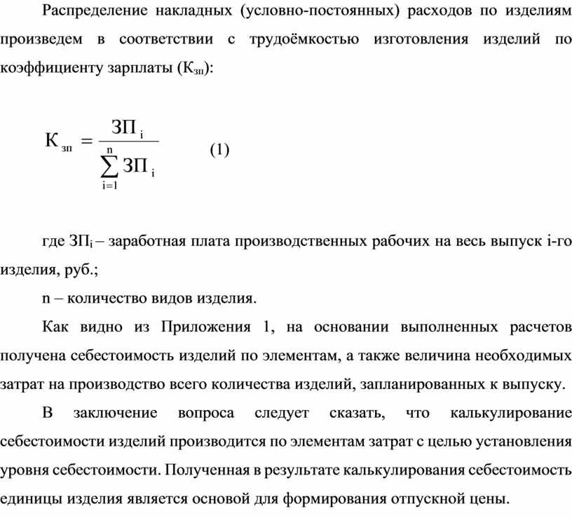
Распределение накладных (условно-постоянных) расходов по изделиям произведем в соответствии с трудоёмкостью изготовления изделий по коэффициенту зарплаты (Кзп):

 

           (1)

 

где ЗПi – заработная плата производственных рабочих на весь выпуск i‑го изделия, руб.;

n – количество видов изделия.

Как видно из Приложения 1, на основании выполненных расчетов получена себестоимость изделий по элементам, а также величина необходимых затрат на производство всего количества изделий, запланированных к выпуску.

В заключение вопроса следует сказать, что калькулирование себестоимости изделий производится по элементам затрат с целью установления уровня себестоимости. Полученная в результате калькулирования себестоимость единицы изделия является основой для формирования отпускной цены.


 

Посмотрите также