Учет стоимости основных средств предприятия
Основные средства переносят свою стоимость на готовый продукт постепенно в течение длительного времени, охватывающего несколько производственно-технологических циклов. Поэтому учет основных средств и отражение их в балансе организованы таким образом, чтобы одновременно можно было показать сохранение ими первоначальной вещной формы и постепенную потерю стоимости.
Следует различать первоначальную, остаточную, восстановительную стоимость основных средств.
Первоначальная стоимость отражает фактические затраты на приобретение (создание) основных средств. Первоначальная стоимость не изменяется. Исключением являются достройка, коренная реконструкция или частичная ликвидация.
Первоначальная стоимость основных средств, поступивших за счет капитальных вложений предприятий, включает затраты на возведение (сооружение) или приобретение основных средств, включая расходы по доставке и установке, а также иные расходы по доведению данного объекта до состояния готовности к эксплуатации по назначению. Для отдельного объекта первоначальную стоимость определяют по формуле
![]()
где Соб – стоимость приобретенного оборудования;
Смр – стоимость монтажных работ;
Зтр – затраты на транспортировку;
Зтр – прочие затраты.
Первоначальной стоимостью основных средств, внесенных в счет вклада в уставный (складочный) капитал организации, признается их денежная оценка, согласованная учредителями (участниками) организации.
Первоначальной стоимостью основных средств, полученных организацией безвозмездно, признается их рыночная стоимость на дату оприходования.
Первоначальной стоимостью основных средств, приобретенных в обмен на другое имущество, отличное от денежных средств, признается стоимость обмениваемого имущества, по которой оно было отражено в бухгалтерском балансе.
Со временем стоимость воспроизводства основных средств изменяется и первоначальная стоимость уже не отражает их действительную ценность.
Восстановительная стоимость соответствует затратам на создание или приобретение аналогичных основных средств в современных условиях. Для определения восстановительной стоимости основных средств проводят их переоценку путем индексации или прямого пересчета по документально подтвержденным рыночным ценам.
Постепенная потеря стоимости основных средств отражается в оценке основных средств по остаточной стоимости.
Остаточная стоимость представляет собой первоначальную (восстановительную) стоимость, уменьшенную на величину износа:
![]()
где Сперв(восст) – первоначальная (восстановительная) стоимость основных средств;
И– износ основных средств.
Оценка основных средств по остаточной стоимости необходима для составления бухгалтерского баланса и для того, чтобы знать их качественное состояние.
Поскольку в течение года физический объем основных средств меняется (предприятие, например, может приобрести несколько единиц нового оборудования и списать часть действовавшего), первоначальная стоимость основных средств на конец года будет отличаться от первоначальной стоимости на начало года.
Первоначальная стоимость на конец года рассчитывается следующим образом:
![]()
где Снперв – стоимость первоначальная на начало года;
Сввед – стоимость введенных в течение года основных средств;
Свыб – стоимость выбывших в течение года основных средств.
Так как стоимости основных средств на начало и на конец года могут значительно различаться между собой, в экономических расчетах используется показатель среднегодовой стоимости. Определить среднегодовую стоимость основных средств можно различными способами.
При упрощенном способе среднегодовую стоимость определяют как полусуммы остатков на начало и конец периода:

где Снперв – первоначальная стоимость основных средств на начало года;
Скперв – первоначальная стоимость на конец года.
Но ввод – вывод основных средств в течение года идет неравномерно, поэтому предложенный выше способ дает приблизительный результат. Для более точного определения среднегодовой стоимости основных средств применяется формула, которая учитывает месяц ввода – вывода:
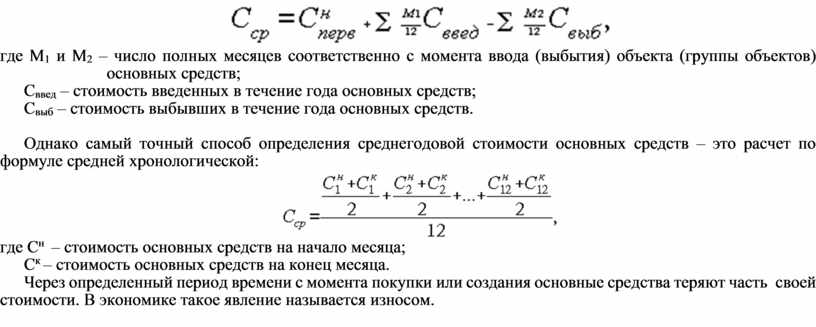
![]()
где М1 и М2 – число полных месяцев соответственно с момента ввода (выбытия) объекта (группы объектов) основных средств;
Сввед – стоимость введенных в течение года основных средств;
Свыб – стоимость выбывших в течение года основных средств.
Однако самый точный способ определения среднегодовой стоимости основных средств – это расчет по формуле средней хронологической:

где Сн – стоимость основных средств на начало месяца;
Ск – стоимость основных средств на конец месяца.
Через определенный период времени с момента покупки или создания основные средства теряют часть своей стоимости. В экономике такое явление называется износом.
Материалы на данной страницы взяты из открытых источников либо размещены пользователем в соответствии с договором-офертой сайта. Вы можете сообщить о нарушении.