Входная контрольная работа 9 класс

  • docx
  • 30.11.2025
Публикация на сайте для учителей

Публикация педагогических разработок

Бесплатное участие. Свидетельство автора сразу.
Мгновенные 10 документов в портфолио.

Иконка файла материала Входная контрольная работа.docx

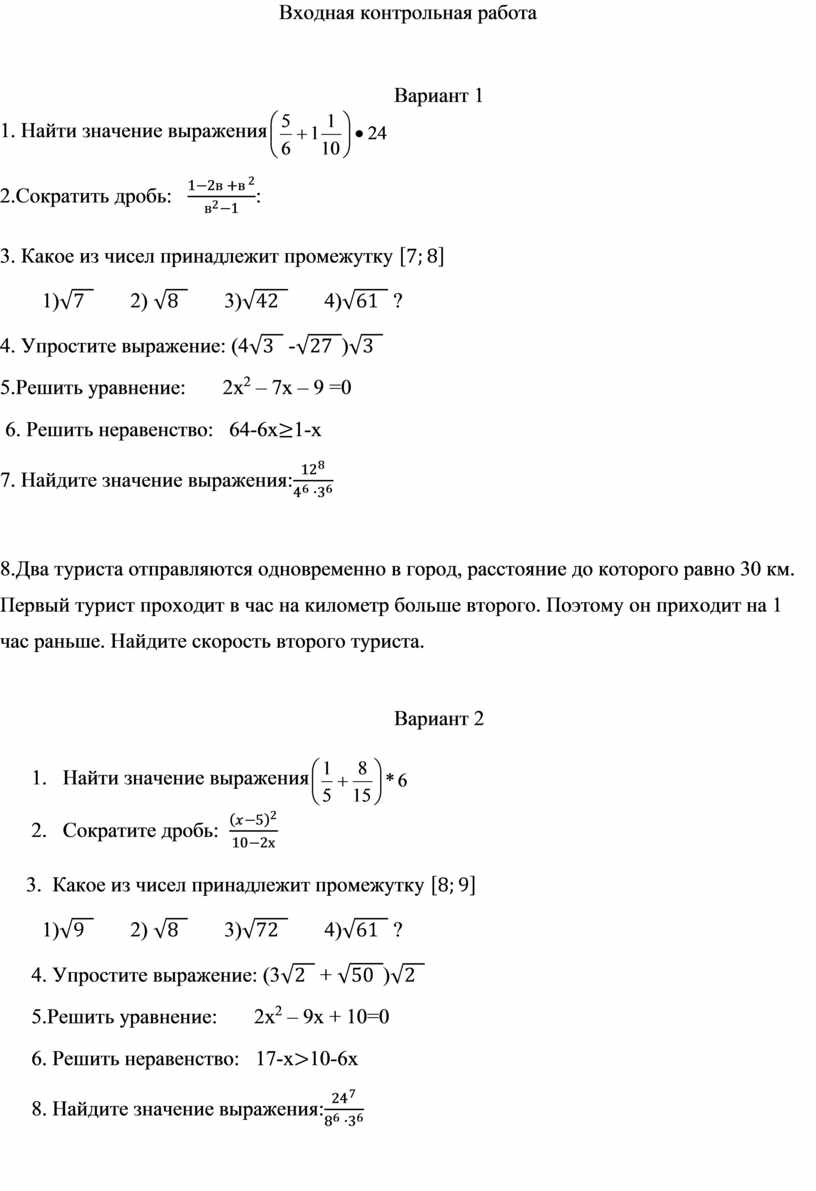
Входная контрольная работа

 

Вариант 1

1. Найти значение выражения

2.Сократить дробь:   :

3. Какое из чисел принадлежит промежутку

        1)       2)        3)       4) ?  

4. Упростите выражение: (4 -)

5.Решить уравнение:       2х2 – 7х – 9 =0

 6. Решить неравенство:   64-6х1-х

7. Найдите значение выражения:

 

8.Два туриста отправляются одновременно в город, расстояние до которого равно 30 км. Первый турист проходит в час на километр больше второго. Поэтому он приходит на 1 час раньше. Найдите скорость второго туриста.

 

Вариант 2

 

  1. Найти значение выражения
  2. Сократите дробь: 

 

     3.  Какое из чисел принадлежит промежутку

        1)       2)        3)       4) ?  

      4. Упростите выражение: (3 + )

      5.Решить уравнение:       2х2 – 9х + 10=0

      6. Решить неравенство:   17-х10-6х

      8. Найдите значение выражения:

 

13. Два туриста отправляются одновременно в город, расстояние до которого равно 20 км. Первый турист проходит в час на километр больше второго. Поэтому он приходит на 1 час раньше. Найдите скорость второго туриста.

Ответы:

Номер задания

1

2

3

4

5

6

7

8

1 вариант

4,4

5-х/2

3

16

2; 2,5

х>-1,4

24

5

2 вариант

46,4

в-1/в+1

4

3

-1; 4,5

х<12,6

144

4

 

Критерии оценивания

 

Отметка

«2»

«3»

«4»

«5»

Кол-во баллов

0-3

4

5-6

            7-8

 

 

 


 

Скачано с www.znanio.ru