Контрольная работа № 9
Вариант 1
1. Решите систему уравнений: 
2. Банк продал предпринимателю г-ну Разину 8 облигаций по 2000 р. и 3000 р. Сколько облигаций каждого номинала купил г-н Разин, если за все облигации было заплачено 19000 р.?
3. Решите систему уравнений 
4. Прямая y = kx + b проходит через точки А (3; 8) и В (–4; 1). Напишите уравнение этой прямой.
5. Выясните, имеет ли решение система и сколько: 
Вариант 2
1. Решите систему уравнений 
2. Велосипедист ехал 2 ч по лесной дороге и 1 ч по шоссе, всего он проехал 40 км. Скорость его на шоссе была на 4 км/ч больше, чем скорость на лесной дороге. С какой скоростью велосипедист ехал по шоссе и с какой скоростью по лесной дороге?
3. Решите систему уравнений 
4. Прямая y = kx + b проходит через точки А (5; 0) и В (–2; 21). Напишите уравнение этой прямой.
5. Выясните, имеет ли решение система и сколько: 
Вариант 3
1. Решите систему уравнений 
2. На турбазе имеются палатки и домики, вместе их 25. В каждом домике живут 4 человека, а в палатке – 2 человека. Сколько на турбазе палаток и сколько домиков, если турбаза рассчитана на 70 человек?
3. Решите систему уравнений 
4. Прямая y = kx + b проходит через точки А (10; –9) и В (–6; 7). Напишите уравнение этой прямой.
5. Выясните, имеет ли решение система и сколько: 
Вариант 4
1. Решите систему уравнений 
2. За 15 акций компании «Трансгаз» и 10 акций компании «Суперсталь» заплатили 35000 р. Сколько стоит одна акция каждой компании, если акция «Трансгаза» на 1000 р. дешевле акции «Суперстали»?
3. Решите систему уравнений 
4. Прямая y = kx + b проходит через точки А (–2; 11) и В (12; 4). Напишите уравнение этой прямой.
5. Выясните, имеет ли решение система и сколько: 
Вариант 1
1. Решите систему
уравнений: ![]()
2. Банк продал предпринимателю г-ну Разину 8 облигаций по 2000 р. и 3000 р. Сколько облигаций каждого номинала купил г-н Разин, если за все облигации было заплачено 19000 р.?
3. Решите систему
уравнений ![]()
4. Прямая y = kx + b проходит через точки А (3; 8) и В (–4; 1). Напишите уравнение этой прямой.
5. Выясните, имеет ли
решение система и сколько: ![]()
Вариант 2
1. Решите систему
уравнений ![]()
2. За 15 акций компании «Трансгаз» и 10 акций компании «Суперсталь» заплатили 35000 р. Сколько стоит одна акция каждой компании, если акция «Трансгаза» на 1000 р. дешевле акции «Суперстали»?
3. Решите систему
уравнений ![]()
4. Прямая y = kx + b проходит через точки А (–2; 11) и В (12; 4). Напишите уравнение этой прямой.
5. Выясните, имеет ли
решение система и сколько: ![]()
Вариант 1
1. Решите систему
уравнений: ![]()
2. Банк продал предпринимателю г-ну Разину 8 облигаций по 2000 р. и 3000 р. Сколько облигаций каждого номинала купил г-н Разин, если за все облигации было заплачено 19000 р.?
3. Решите систему
уравнений ![]()
4. Прямая y = kx + b проходит через точки А (3; 8) и В (–4; 1). Напишите уравнение этой прямой.
5. Выясните, имеет ли
решение система и сколько: ![]()
Вариант 2
1. Решите систему
уравнений ![]()
2. За 15 акций компании «Трансгаз» и 10 акций компании «Суперсталь» заплатили 35000 р. Сколько стоит одна акция каждой компании, если акция «Трансгаза» на 1000 р. дешевле акции «Суперстали»?
3. Решите систему
уравнений ![]()
4. Прямая y = kx + b проходит через точки А (–2; 11) и В (12; 4). Напишите уравнение этой прямой.
5. Выясните, имеет ли решение система и сколько: ![]()
Вариант 1
1. Решите систему
уравнений: ![]()
2. Банк продал предпринимателю г-ну Разину 8 облигаций по 2000 р. и 3000 р. Сколько облигаций каждого номинала купил г-н Разин, если за все облигации было заплачено 19000 р.?
3. Решите систему
уравнений ![]()
4. Прямая y = kx + b проходит через точки А (3; 8) и В (–4; 1). Напишите уравнение этой прямой.
5. Выясните, имеет ли
решение система и сколько: ![]()
Вариант 2
1. Решите систему
уравнений ![]()
2. За 15 акций компании «Трансгаз» и 10 акций компании «Суперсталь» заплатили 35000 р. Сколько стоит одна акция каждой компании, если акция «Трансгаза» на 1000 р. дешевле акции «Суперстали»?
3. Решите систему
уравнений ![]()
4. Прямая y = kx + b проходит через точки А (–2; 11) и В (12; 4). Напишите уравнение этой прямой.
5. Выясните, имеет ли решение система и сколько: ![]()
Решение заданий контрольной работы
Вариант 1
1. 
6х – 2(3 – 4х) = 1;
6х – 6 + 8х = 1;
14х = 7;
х = 0,5;
у = 3 – 4 · 0,5;
у = 1.
Ответ: (0,5; 1).
2. Пусть г-н Разин купил х облигаций по 2000 р. и у облигаций по 3000 р.
По условию всего он купил 8 облигаций, то есть получим уравнение: х + у = 8.
За облигации номинала 2000 р. предприниматель заплатил 2000 х р., а за облигации номинала 3000 р. заплатил 3000у р. Всего за облигации было заплачено 19000 р., то есть получим уравнение: 2000х + 3000у = 19000.
Составим и решим систему уравнений:

2000 (8 – у) + 3000у = 19000;
16000 – 2000у + 3000у = 19000;
1000у = 3000;
у = 3;
х = 8 – 3;
х = 5.
Ответ: 5 облигаций по 2000 р. и 3 облигации по 3000 р.
3. 

8 (6 – 2у) + 5у = –7;
48 – 16у + 5у = –7;
–11у = –55;
у = 5;
х = 6 – 2 · 5;
х = –4.
Ответ: (–4; 5).
4. Подставляя координаты точек А и В в уравнение y = kx + b, получим систему уравнений:

–4k + 8 – 3k = 1;
–7k = –7;
k = 1;
b = 8 – 3;
b = 5;
у = х + 5.
Ответ: у = х + 5.
5. Выразим в каждом уравнении системы у через х и сравним коэффициенты k и b:

Так как коэффициенты k равны, а b не равны, то прямые параллельны. Значит, система не имеет решений.
Ответ: не имеет.
Вариант 2
1. 
2х + 3 (3х – 7) = 1;
2х + 9х – 21 = 1;
11х = 22;
х = 2;
у = 3 · 2 – 7;
у = –1.
Ответ: (2; –1).
2. Пусть по лесной дороге велосипедист ехал со скоростью х км/ч, а по шоссейной – со скоростью у км/ч.
На шоссе его скорость была на 4 км/ч больше, поэтому получим уравнение: у – х = 4.
За 2 ч по лесной дороге и 1 ч по шоссе велосипедист проехал (2х + у) км, по условию всего он проехал 40 км. Получим уравнение: 2х + у = 40.
Составим и решим систему уравнений:

3х + 4 = 40;
3х = 36;
х = 12;
у = 4 + 12;
у = 16.
Ответ: 16 км/ч и 12 км/ч.
3. 

2 (5 – 4х) + х = –11;
10 – 8х + х = –11;
–7х = –21;
х = 3;
у = 5 – 4 · 3;
у = –7.
Ответ: (3; –7).
4. Подставляя координаты точек А и В в уравнение y = kx + b, получим систему уравнений:

–7k = 21;
k = –3;
b = –5 · (–3);
b = 15.
Ответ: у = –3х + 15.
5. Выразим в каждом уравнении системы у через х и сравним коэффициенты k и b:

Получили два одинаковых уравнения, значит, система имеет бесконечное множество решений.
Ответ: имеет бесконечное множество решений.
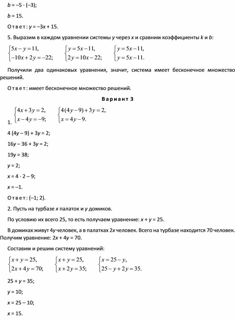
Вариант 3
1. 
4 (4у – 9) + 3у = 2;
16у – 36 + 3у = 2;
19у = 38;
у = 2;
х = 4 · 2 – 9;
х = –1.
Ответ: (–1; 2).
2. Пусть на турбазе х палаток и у домиков.
По условию их всего 25, то есть получаем уравнение: х + у = 25.
В домиках живут 4у человек, а в палатках 2х человек. Всего на турбазе находится 70 человек. Получим уравнение: 2х + 4у = 70.
Составим и решим систему уравнений:

25 + у = 35;
у = 10;
х = 25 – 10;
х = 15.
Ответ: 15 палаток и 10 домиков.
3. 

8у = 16;
у = 2;
3х + 10 = 26;
3х = 16;
х = 5
.
Ответ:
.
4. Подставляя координаты точек А и В в уравнение y = kx + b, получим систему уравнений:

–6k – 9 – 10k = 7;
–16k = 16;
k = –1;
b = –9 – 10 · (–1);
b = 1.
Ответ: у = –х + 1.
5. Выразим в каждом уравнении системы у через х и сравним коэффициенты k и b:

Так как коэффициенты k равны, а b не равны, то прямые параллельны. Значит, система не имеет решений.
Ответ: не имеет.
Вариант 4
1. 
3 (–4у – 4) – 2у = 16;
–12у – 12 – 2у = 16;
–14у = 28;
у = –2;
х = –4 · (–2) – 4;
х = 4.
Ответ: (4; –2).
2. Пусть одна акция «Трансгаза» стоит х р., а одна акция «Суперстали» стоит у р.
Известно, что акция «Трансгаза» на 1000 р. дешевле, поэтому получим уравнение: у – х = 1000.
За 15 акций «Трансгаза» было заплачено 15х р., а за 10 акций «Суперстали» – 10у р. Известно, что всего заплатили 35000. Получим уравнение: 15х + 10у = 35000.
Составим и решим систему уравнений:

15х + 10 (1000 + х) = 35000;
15х + 10000 + 10х = 35000;
25х = 25000;
х = 1000;
у = 1000 + 1000;
у = 2000.
Ответ: 1000 р. и 2000 р.
3. 

х + 2 (2х + 8) = 6;
х + 4х + 16 = 6;
5х = –10;
х = –2;
у = 2 · (–2) + 8;
у = 4.
Ответ: (–2; 4).
4. Подставляя координаты точек А и В в уравнение y = kx + b, получим систему уравнений:

14k + 11 = 4;
14k = –7;
k = –0,5;
b = 2 · (–0,5) + 11;
b = 10.
Ответ: у = –0,5х + 10.
5. Выразим в каждом уравнении системы у через х и сравним коэффициенты k и b:

Получили два одинаковых уравнения, значит, система имеет бесконечное множество решений.
Ответ: имеет бесконечное множество решений.
Материалы на данной страницы взяты из открытых источников либо размещены пользователем в соответствии с договором-офертой сайта. Вы можете сообщить о нарушении.