Министерство общего и профессионального образования
Свердловской области
государственное образовательное профессиональное учреждение
Свердловской области
НИЖНЕТАГИЛЬСКИЙ СТРОИТЕЛЬНЫЙ КОЛЛЕДЖ
МЕТОДИЧЕСКИЕ РЕКОМЕНДАЦИИ
по выполнению расчетно-графических работ
ПМ01 «Участие в проектировании зданий и сооружений»
МДК.01.01. Проектирование зданий и сооружений
специальность 08.02.01
«Строительство и эксплуатация зданий и сооружений»
2026
Организация-разработчик: ГАПОУ СО «Нижнетагильский строительный колледж»
Разработчик: Т.Р. Мезенина, преподаватель ГАПОУ СО «Нижнетагильский строительный колледж»
|
РАССМОТРЕНА Предметно-цикловой комиссией Протокол № ___от ____________ Председатель ЦК ________________ |
СОГЛАСОВАНО Методическим советом Протокол № ___от ____________
|
Содержание
|
Пояснительная записка…………………………………………………... |
4 |
|
Практическая работа №1…………………………………………………. |
4 |
|
Практическая работа №2…………………………………………………. |
4 |
|
Практическая работа №3…………………………………………………. |
4 |
|
Практическая работа №4…………………………………………………. |
4 |
|
Практическая работа №5…………………………………………………. |
4 |
|
Практическая работа №6…………………………………………………. |
4 |
|
Практическая работа №7…………………………………………………. |
4 |
|
Практическая работа №8…………………………………………………. |
4 |
|
Практическая работа №9…………………………………………………. |
4 |
|
Практическая работа №10………………………………………………... |
4 |
|
Практическая работа №11………………………………………………... |
4 |
|
Практическая работа №12………………………………………………... |
4 |
|
Практическая работа №13………………………………………………... |
4 |
|
Практическая работа №14………………………………………………... |
4 |
|
Практическая работа №15………………………………………………... |
4 |
|
Практическая работа №16………………………………………………... |
4 |
|
Список литературы……………………………………………….............. |
4 |
|
Приложение 1……………………………………………………………... |
2 |
Пояснительная записка
Практические работы закрепляют и углубляют теоретические знания, позволяют приобрести практические навыки в решении технических вопросов, а также пользоваться технической и нормативной литературой.
Целью работ является освоение профессиональных компетенций ПК 1.2. «Выполнять расчеты и конструирование строительных конструкций».
В результате выполнения практических работ студенты приобретают опыт расчетов и проектирования строительных конструкций; умения выполнять расчеты нагрузок, действующие на конструкции; подбирать сечения элементов от приложенных нагрузок; определять размеры подошвы фундамента; выполнять расчеты соединений элементов конструкции; а также закрепляют теоретические знания, полученные в результате изучения ПМ 01 «Участие в проектировании зданий и сооружений».
Практические работы разработаны на основании индивидуальных заданий, задания разработаны в 24 вариантах.
Программой предусмотрено 16 практических работ.
Расчетная часть оформляется на листах формата А4 от руки черной пастой чертежным шрифтом. Чертежи выполняются карандашом.
Оформление должно соответствовать действующим государственным стандартам:
- ГОСТ 21.201-2011 Условные графические изображения элементов зданий, сооружений и конструкций;
- ГОСТ 21.501-2011 Правила оформления рабочей документации архитектурных и конструктивных решений;
- ГОСТ 21.1101-2013 Основные требования к проектной и рабочей документации.
Оформление титульного листа смотри Приложение 1.
Практическая работа № 1
«Определение нагрузок на строительные конструкции»
Практическая работа выполняется после изучения темы «Нагрузки на строительные конструкции».
Цель: закрепить знания, полученные в результате изучения темы, научиться выполнять сбор нагрузок на перекрытие, покрытие и колонну.
Задание: по данным таблицы 1 посчитать полную нагрузку на перекрытие, покрытие и на колонну 3-х этажного здания.
Варианты состава пола:
1. паркет, толщина 20мм, плотность 800кг/м3; шлакобетон, толщина 60мм,
плотность 1600кг/м3; пенобетонная плита, толщина 60мм, плотность 600 кг/м3; железобетонная плита перекрытия, приведенная толщина 110мм, плотность 2500кг/м3.
2. паркет, толщина 20мм, плотность 800кг/м3; шлакобетон, толщина 30мм, плотность 1800кг/м3; пенобетонная плита, толщина 30мм, плотность 500 кг/м3; железобетонная плита перекрытия, приведенная толщина 130мм, плотность 2500 кг/м3.
3. линолеум, толщина 2мм; цементная стяжка, толщина 15мм, плотность
2000кг/м3; пенобетонная плита, толщина 40мм, плотность 600кг/м3; железобетонная плита перекрытия, приведенная толщина 110мм, плотность 2500кг/м3.
4. линолеум, толщина 4мм, плотность 1800кг/м3; цементная стяжка, толщина 25мм, плотность 1800кг/м3; пенобетонная плита, толщина 20мм, плотность 800кг/м3; железобетонная плита перекрытия, приведенная толщина 150мм, плотность 2500кг/м3.
Варианты состава покрытия:
1. водоизоляционный слой, толщина 10мм, плотность 600кг/м3; стяжка цементно-песчаная, толщина 60мм, плотность 1800кг/м3; утеплитель URSA, толщина 250мм, плотность 600 кг/м3; слой пароизоляции с нагрузкой 100гр/м2, железобетонная плита перекрытия, приведенная толщина 150мм, плотность 2500кг/м3.
2. водоизоляционный слой, толщина 8мм, плотность 1400кг/м3; стяжка цементно-песчаная , толщина 30мм, плотность 1800кг/м3; утеплитель «Техновент» , толщина 200мм, плотность 400 кг/м3; слой пароизоляции с нагрузкой 200гр/м2, железобетонная плита перекрытия, приведенная толщина 120мм, плотность 2500кг/м3
3. водоизоляционный слой, толщина 10мм, плотность 600кг/м3; стяжка цементно-песчаная , толщина 40мм, плотность 1800кг/м3; утеплитель URSA, толщина 150мм, плотность 500 кг/м3; слой пароизоляции с нагрузкой 150гр/м2, железобетонная плита перекрытия, приведенная толщина 120мм, плотность 2500кг/м3
4. водоизоляционный слой, толщина 10мм, плотность 600кг/м3; стяжка цементно-песчаная , толщина 60мм, плотность 1800кг/м3; утеплитель URSA, толщина 100мм, плотность 400 кг/м3; слой пароизоляции с нагрузкой 130гр/м2, железобетонная плита перекрытия, приведенная толщина 140мм, плотность
Указания по выполнению работы:
Полная нагрузка разделяется на постоянную и временную нагрузки. К постоянным нагрузкам относятся нагрузка от слоев кровли, от слоев пола, от несущих конструкций. К временным нагрузкам относятся снеговая нагрузка в зависимости от района строительства [1, табл.2.3], временная (полезная) на перекрытие, в зависимости от назначения здания или помещения [1, табл.2.1].
Постоянную нормативную нагрузку, если она не задана в кН/м2, получают путем умножения толщины на объемную массу.
Расчетную нагрузку получают путем умножения нормативной на коэффициент надежности по нагрузке.
Коэффициент надежности по нагрузке принимается согласно:
постоянна нагрузка [1, табл.2.2];
временная нагрузка - 1,3 при нормативном значении менее 2,0кПа и
1,2 при нормативном значении 2,0кПа и более.
снеговая - 1,4.
Нагрузка подсчитывается в табличной форме по таблице 2
Таблица 2
|
№ п/п |
Вид нагрузки |
Нормативная нагрузка кН/м2 |
Коэффициент надежности по нагрузке ɣf |
Расчетная нагрузка кН/м2 |
Таблица 1
|
№ вар |
Здание |
Снеговой район |
Перекрытие |
Покрытие |
Сетка колонн, м |
Сечение колонн, мм |
Высота этажа, м |
|
1 |
Жилой дом |
1 |
4 |
3 |
3х3 |
300х300 |
3,0 |
|
2 |
Администрация |
2 |
3 |
2 |
6х3 |
400х400 |
3,5 |
|
3 |
Банк |
3 |
2 |
4 |
6х6 |
450х450 |
4,0 |
|
4 |
Гостиница |
4 |
1 |
1 |
6х3 |
300х300 |
3,0 |
|
5 |
Больница (палаты) |
1 |
4 |
3 |
6х6 |
300х300 |
3,0 |
|
6 |
Общежитие |
2 |
3 |
2 |
3х3 |
400х400 |
2,7 |
|
7 |
Детский сад |
3 |
2 |
4 |
3х6 |
450х450 |
3,0 |
|
8 |
Школа |
4 |
1 |
1 |
6х6 |
300х300 |
3,5 |
|
9 |
Институт |
1 |
4 |
3 |
6х6 |
400х400 |
4,0 |
|
10 |
ТРЦ |
2 |
3 |
2 |
12х12 |
450х450 |
5,0 |
|
11 |
Промышленное здание |
3 |
2 |
4 |
12х6 |
300х300 |
4,5 |
|
12 |
Кафе |
4 |
1 |
1 |
12х12 |
400х400 |
3,0 |
|
13 |
Архив |
1 |
4 |
3 |
3х3 |
450х450 |
3,0 |
|
14 |
Жилой дом |
2 |
3 |
2 |
6х3 |
300х300 |
3,2 |
|
15 |
Администрация |
3 |
2 |
4 |
6х6 |
400х400 |
3,0 |
|
16 |
Банк |
4 |
1 |
1 |
12х12 |
450х450 |
5,0 |
|
17 |
Гостиница |
1 |
4 |
3 |
6х3 |
300х300 |
2,7 |
|
18 |
Больница (палаты) |
2 |
3 |
2 |
6х12 |
400х400 |
3,5 |
|
19 |
Общежитие |
3 |
2 |
4 |
6х3 |
450х450 |
3,0 |
|
20 |
Детский сад |
4 |
1 |
1 |
6х6 |
300х300 |
3,3 |
|
21 |
Школа |
1 |
4 |
3 |
12х6 |
400х400 |
4,0 |
|
22 |
Институт |
2 |
3 |
2 |
12х12 |
450х450 |
3,0 |
|
23 |
ТРЦ |
3 |
2 |
4 |
12х6 |
300х300 |
4,0 |
|
24 |
Промышленное здание |
4 |
1 |
1 |
6х6 |
400х400 |
4,0 |
Практическая работа № 2
«Расчёт и конструирование соединений металлических конструкций»
Практическая работа выполняется после изучения темы «Соединения элементов металлических конструкций».
Цель: закрепить знания, полученные в результате изучения темы, научиться производить расчет сварных соединений.
Задание: рассчитать сварное соединение встык по данным таблицы 3. Сварка ручная электродами Э-42. Коэффициент условия работы ɣс=0,9.
Таблица 3
|
№ вар |
Ширина листов, мм |
Толщина первого листа, мм |
Толщина второго листа, мм |
Марка стали |
Усилие растяжения, кН |
|
1 |
182 |
4 |
6 |
С245 |
800 |
|
2 |
650 |
10 |
15 |
С245 |
1600 |
|
3 |
142 |
20 |
22 |
С245 |
600 |
|
4 |
253 |
25 |
30 |
С245 |
1700 |
|
5 |
374 |
30 |
35 |
С245 |
400 |
|
6 |
485 |
35 |
40 |
С245 |
200 |
|
7 |
596 |
4 |
6 |
С255 |
600 |
|
8 |
677 |
10 |
15 |
С255 |
600 |
|
9 |
788 |
20 |
22 |
С255 |
500 |
|
10 |
139 |
25 |
30 |
С255 |
200 |
|
11 |
221 |
30 |
35 |
С255 |
600 |
|
12 |
352 |
35 |
40 |
С235 |
300 |
|
13 |
463 |
4 |
6 |
С235 |
600 |
|
14 |
566 |
10 |
15 |
С235 |
1200 |
|
15 |
162 |
20 |
22 |
С235 |
1400 |
|
16 |
170 |
25 |
30 |
С235 |
1600 |
|
17 |
268 |
30 |
35 |
С235 |
400 |
|
18 |
272 |
35 |
40 |
С235 |
800 |
|
19 |
384 |
4 |
6 |
С235 |
1700 |
|
20 |
472 |
10 |
15 |
С235 |
2000 |
|
21 |
482 |
20 |
22 |
С235 |
500 |
|
22 |
530 |
25 |
30 |
С235 |
200 |
|
23 |
558 |
30 |
35 |
С235 |
300 |
|
24 |
178 |
35 |
40 |
С235 |
700 |
Указания по выполнению работы:
Сварка - основной тип соединений стальных конструкций. В строительстве чаще всего применяется электродуговая сварка – ручная, полуавтоматическая и автоматическая. По конструктивному признаку швы делят на стыковые (прямые и косые) и угловые (лобовые, фланцевые, косые).
σω= N /( tmin lω),
где N- усилие растяжения,
tmin – минимальная толщина соединяемых листов;
lω= b-2tmin – расчетная длина шва;
b – ширина листов;
Rωy =0,85 Ry,
где Ry− расчетное сопротивление стали;
если σω < Rωyγс, прочность обеспечена;
если σω > Rωyγс, прочность не обеспечена, следовательно, назначаем косой шов,
длина которого lω= b/sinα -2tmin;
σω= Nsinα /( tmin lω);
если σω < Rωyγс, прочность обеспечена;
если σω > Rωyγс, прочность не обеспечена, следовательно, назначаем шов с накладками.
τω= Ncosα /( tmin lω);
если τω < Rωsγс, прочность обеспечена;
если τω > Rωsγс, прочность не обеспечена, следовательно, принимаем шов с накладками,
где Rωs= 0,58Ryn/γс;
Ryn – нормативное сопротивление стали.
Практическая работа № 3
«Подбор сечения стальной прокатной балки»
Практическая работа выполняется после изучения темы «Расчет стальных балок».
Цель: закрепить знания, полученные в результате изучения темы, научиться производить расчет прокатных балок.
Задание: произвести расчет второстепенной прокатной балки по данным таблицы 4. Балка выполнена из прокатного двутавра.
Нагрузку на перекрытие взять из практической работы №1.
Таблица 4
|
№ вар |
Пролет балки, м |
Шаг балок, м |
Марка стали |
Коэффициент условия работы ɣс |
|
1 |
5,7 |
2,1 |
С245 |
0,95 |
|
2 |
6,4 |
2,2 |
С255 |
0,90 |
|
3 |
7,3 |
2,3 |
С245 |
0,95 |
|
4 |
6,6 |
1,7 |
С255 |
0,90 |
|
5 |
6,5 |
1,8 |
С245 |
0,95 |
|
6 |
7,2 |
1,9 |
С255 |
0,90 |
|
7 |
5,5 |
1,3 |
С245 |
0,95 |
|
8 |
5,2 |
1,8 |
С255 |
0,90 |
|
9 |
7,6 |
1,6 |
С245 |
0,95 |
|
10 |
6,1 |
1,5 |
С255 |
0,90 |
|
11 |
5,3 |
1,7 |
С245 |
0,95 |
|
12 |
7,8 |
1,6 |
С255 |
0,90 |
|
13 |
5,4 |
1,9 |
С245 |
0,95 |
|
14 |
6,3 |
1,3 |
С255 |
0,90 |
|
15 |
7,4 |
1,4 |
С245 |
0,95 |
|
16 |
5,1 |
1,2 |
С255 |
0,90 |
|
17 |
5,0 |
2,4 |
С245 |
0,95 |
|
18 |
5,6 |
2,9 |
С255 |
0,90 |
|
19 |
7,5 |
1,2 |
С245 |
0,95 |
|
20 |
6,7 |
2,7 |
С255 |
0,90 |
|
21 |
5,8 |
1,4 |
С245 |
0,95 |
|
22 |
7,1 |
2,5 |
С255 |
0,90 |
|
23 |
7,7 |
2,6 |
С245 |
0,95 |
|
24 |
6,2 |
1,5 |
С255 |
0,90 |
Указания по выполнению работы:
Балки являются одним из наиболее часто применяемых элементов конструкций. По типу поперечного сечения балки бывают двутавровые, швеллерные и коробчатые. По статической схеме балки делятся на разрезные и неразрезные. По способу изготовления прокатные и составные.
Балочной клеткой называется система перекрестных балок, предназначенная для опирания настила при устройстве перекрытия над какой-либо площадью. Различают следующие типы балочных клеток: упрощенная, нормальная и усложненная. В упрощенной схеме используют только главные балки. В нормальном типе – главные и поперечные вспомогательные балки. В усложненной схеме используют три вида балок: главные, вспомогательные и балки настила.
Порядок расчета:
Расчет прокатной балки:
1. определяем нормативную и расчетную погонную нагрузки на балку;
2. определяем действующие усилия Mmax; Qmax,
где Mmax =ql2/8 – расчетный изгибающий момент;
Qmax =ql/2 – расчетная поперечная сила;
3. определяем момент сопротивления Wтр= Mmaxγn / Ryγс
где Ry – расчетное сопротивление стали;
γс – коэффициент условия работы;
γn - коэффициент надежности здания;
4. определяем момент инерции Ix=5qnl4/384Efu
где fu - предельно допустимый прогиб в балке [1, табл.2.4]
E =2,06*105 Мпа=2,06*104кН/см2– модуль упругости стали;
5. по сортаменту подбираем прокатную балку;
6.
проверяем прочность подобранного сечения по нормальным и касательным
напряжениям
≤ Ryγс
и
τ=
≤ Rsγс
где Wx – момент сопротивления подобранного сечения,
S – статический момент полученного сечения,
Ix – момент инерции,
s(tw) – толщина стенки,
Rs= 0.58Ry - расчетное сопротивление стали сдвигу
6. Проверка жесткости подобранного сечения f≤fu
где
f =
– максимальный
прогиб;
если
f>fu f≤fu
устойчивость не обеспечена устойчивость обеспечена
принимаем больший профиль
Практическая работа № 4
«Подбор сечения колонны сплошного сечения
из прокатного профиля»
Практическая работа выполняется после изучения темы «Расчет стальных колонн».
Цель: закрепить знания, полученные в результате изучения темы, научиться производить расчет прокатных колонн.
Задание: подобрать стержень колонны сплошного сечения из двутавра по данным таблицы 5.
Таблица 5
|
№ вар |
Продольная сила, кН |
Геометрическая длина колонны, м |
Марка стали |
Коэффициент условия работы ɣс |
Крепление колонны |
|
|
низ |
верх |
|||||
|
1 |
350 |
3,9 |
С245 |
0,95 |
защемлен |
свободен |
|
2 |
150 |
2,4 |
С255 |
0,90 |
защемлен |
шарнирное |
|
3 |
160 |
2,7 |
С245 |
0,95 |
шарнирное |
шарнирное |
|
4 |
130 |
3,0 |
С255 |
0,90 |
защемлен |
защемлен |
|
5 |
140 |
5,1 |
С245 |
0,95 |
защемлен |
свободен |
|
6 |
360 |
5,4 |
С255 |
0,90 |
защемлен |
шарнирное |
|
7 |
100 |
6,0 |
С245 |
0,95 |
шарнирное |
шарнирное |
|
8 |
110 |
4,2 |
С255 |
0,90 |
защемлен |
защемлен |
|
9 |
180 |
4,5 |
С245 |
0,95 |
защемлен |
свободен |
|
10 |
190 |
4,8 |
С255 |
0,90 |
защемлен |
шарнирное |
|
11 |
200 |
3,3 |
С245 |
0,95 |
шарнирное |
шарнирное |
|
12 |
170 |
3,6 |
С255 |
0,90 |
защемлен |
защемлен |
|
13 |
120 |
3,9 |
С245 |
0,95 |
защемлен |
свободен |
|
14 |
210 |
4,2 |
С255 |
0,90 |
защемлен |
шарнирное |
|
15 |
220 |
4,5 |
С245 |
0,95 |
шарнирное |
шарнирное |
|
16 |
230 |
4,8 |
С255 |
0,90 |
защемлен |
защемлен |
|
17 |
240 |
5,1 |
С245 |
0,95 |
защемлен |
свободен |
|
18 |
250 |
5,4 |
С255 |
0,90 |
защемлен |
шарнирное |
|
19 |
260 |
5,7 |
С245 |
0,95 |
шарнирное |
шарнирное |
|
20 |
270 |
6,0 |
С255 |
0,90 |
защемлен |
защемлен |
|
21 |
280 |
2,4 |
С245 |
0,95 |
защемлен |
свободен |
|
22 |
290 |
2,7 |
С255 |
0,90 |
защемлен |
шарнирное |
|
23 |
300 |
3,0 |
С245 |
0,95 |
шарнирное |
шарнирное |
|
24 |
330 |
3,3 |
С255 |
0,90 |
защемлен |
защемлен |
Указания по выполнению работы:
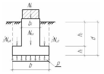
Металлическая колонна состоит из трех частей: стержня (или ствола), башмака (или базы) и оголовка. По характеру работы колонны делятся на центрально- и внецентренно сжатые, по типу сечения – сплошные и сквозные.
Порядок расчета:
1. определяем расчетную длину колонны l =μlгеом,
где μ – коэффициент расчетной длины, который принимается в зависимости от условий закрепления их концов и вида нагрузки;
l – длина колонны, отдельного участка ее или высота этажа;

2. определяем расчетную продольную силу с учетом собственного веса колонн,
принимая массу 50-60кг/м;
3. задаемся предварительно гибкостью λ=60…120;
4. задаемся коэффициентом продольного изгиба φ=0,5…0,8;
5. производим предварительный подбор сечения по площади
А= N/ (φRyγc),
где Ry – расчетное сопротивление стали
6. подбираем по сортаменту профиль;
7. определяем фактическую гибкость λ и коэффициент продольного изгиба φ:
гибкость стержня относительно оси X λx = l/ ix < λu
гибкость стержня относительно оси Y λy = l/ iy < λu
где λu - предельная гибкость элемента [1, табл.4.6]
условная
гибкость
отсюда находим коэффициент φ [1, табл.4.3]
8. вычисляем фактическую продольную силу N;
9. проверяем устойчивость колонны
σ= N /( φ А)
если
σ < Ryγс σ > Ryγс
прочность обеспечена прочность не обеспечена
принимаем больший профиль
Практическая работа № 5
«Подбор сечения стержней ферм»
Практическая работа выполняется после изучения темы «Стальные фермы».
Цель: закрепить знания, полученные в результате изучения темы, научиться производить расчет элементов фермы.
Задание: Рассчитать элементы треугольной фермы из спаренных уголков пролетом по данным таблицы 6.
Класс ответственности здания III. Покрытие теплое по прогонам.
Варианты состава покрытия:
1. профилированный лист 1мм, весом 17,2кг/м2, утеплитель 300мм, р=30кг/м3, гидроизоляционный ковер 10мм, р =132кг/м3;
2. плиты покрытия 60мм, р=1600кг/м3, утеплитель 250мм, р=25кг/м3, гидроизоляционный ковер 12мм, р= 154кг/м3.
Таблица 6
|
№ вар |
Пролет фермы, м |
Шаг фермы, м |
Марка стали |
Панель фермы, м |
Снеговой район |
Покрытие |
Угол наклона кровли к горизонту α |
|
1 |
24 |
6 |
С255 |
4 |
2 |
1 |
15 |
|
2 |
36 |
12 |
С245 |
6 |
3 |
2 |
20 |
|
3 |
18 |
6 |
С255 |
3 |
2 |
1 |
25 |
|
4 |
24 |
12 |
С245 |
4 |
3 |
2 |
30 |
|
5 |
36 |
6 |
С255 |
6 |
2 |
1 |
15 |
|
6 |
18 |
12 |
С245 |
3 |
3 |
2 |
20 |
|
7 |
24 |
6 |
С255 |
4 |
2 |
1 |
25 |
|
8 |
36 |
12 |
С245 |
6 |
3 |
2 |
30 |
|
9 |
18 |
6 |
С255 |
3 |
2 |
1 |
15 |
|
10 |
24 |
12 |
С245 |
4 |
3 |
2 |
20 |
|
11 |
36 |
6 |
С255 |
6 |
2 |
1 |
25 |
|
12 |
18 |
12 |
С245 |
3 |
3 |
2 |
30 |
|
13 |
24 |
6 |
С255 |
4 |
2 |
1 |
15 |
|
14 |
36 |
12 |
С245 |
6 |
3 |
2 |
20 |
|
15 |
18 |
6 |
С255 |
3 |
2 |
1 |
25 |
|
16 |
24 |
12 |
С245 |
4 |
3 |
2 |
30 |
|
17 |
36 |
6 |
С255 |
6 |
2 |
1 |
15 |
|
18 |
18 |
12 |
С245 |
3 |
3 |
2 |
20 |
|
19 |
24 |
6 |
С255 |
4 |
2 |
1 |
25 |
|
20 |
36 |
12 |
С245 |
6 |
3 |
2 |
30 |
|
21 |
18 |
6 |
С255 |
3 |
2 |
1 |
15 |
|
22 |
24 |
12 |
С245 |
4 |
3 |
2 |
20 |
|
23 |
36 |
6 |
С255 |
6 |
2 |
1 |
25 |
|
24 |
18 |
12 |
С245 |
3 |
3 |
2 |
30 |
Указания по выполнению работы:
Фермами называются решетчатые конструкции, работающие, как и балка на изгиб. Ферма состоит из верхнего и нижнего поясов, соединенных между собой решеткой (раскосов и стоек).
Расстояние между узлами решетки фермы называется панелью.
Расстояние между ее опорами – пролет.
Порядок расчета:
1. определяем постоянную расчетную нагрузку от покрытия qпокр
2. определяем постоянную нагрузку на ферму qф= qпокр+ qсоб.вес где qсоб.вес=1,2kl0ɣf - собственный вес фермы
1,2 – коэффициент, учитывающий собственный вес связей;
k – конструктивный коэффициент веса фермы 6…10кН/м2;
l0 – расчетный пролет фермы;
ɣf =1,05 – коэффициент надежности по нагрузке.
3. определяем величину горизонтальной проекции постоянной нагрузки q1=qф/cosα где α – угол наклона кровли к горизонту.
4. определяем расчетную постоянную узловую нагрузку F1=q1bd где b - шаг фермы, d - длина панели
5. определяем снеговую узловую нагрузку F2=Sqbd где Sq – снеговая нагрузка [1, табл.2.3]
6. определяем усилия в элементах фермы N (курс технической механики)
7. Расчет сжатых элементов (верхний пояс фермы, стойки)
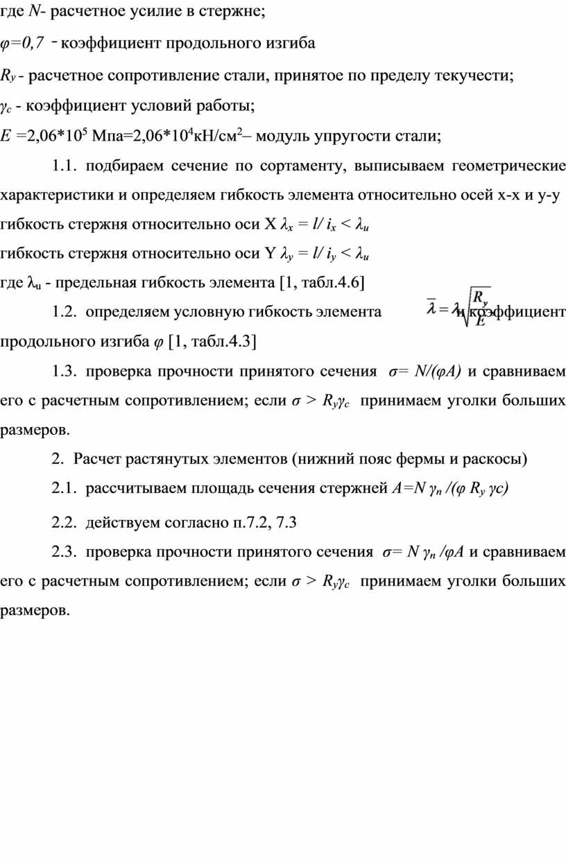
7.1. рассчитываем площадь сечения стержней А=N/(φ Rу γс)
где N- расчетное усилие в стержне;
φ=0,7 – коэффициент продольного изгиба
Ry - расчетное сопротивление стали, принятое по пределу текучести;
γc - коэффициент условий работы;
E =2,06*105 Мпа=2,06*104кН/см2– модуль упругости стали;
7.2. подбираем сечение по сортаменту, выписываем геометрические характеристики и определяем гибкость элемента относительно осей х-х и у-у
гибкость стержня относительно оси X λx = l/ ix < λu
гибкость стержня относительно оси Y λy = l/ iy < λu
где
λu - предельная гибкость элемента [1, табл.4.6]
7.3. определяем условную гибкость элемента и коэффициент продольного изгиба φ [1, табл.4.3]
7.4. проверка прочности принятого сечения σ= N/(φA) и сравниваем его с расчетным сопротивлением; если σ > Rуγс принимаем уголки больших размеров.
8. Расчет растянутых элементов (нижний пояс фермы и раскосы)
8.1. рассчитываем площадь сечения стержней А=N γn /(φ Rу γс)
8.2. действуем согласно п.7.2, 7.3
8.3. проверка прочности принятого сечения σ= N γn /φA и сравниваем его с расчетным сопротивлением; если σ > Rуγс принимаем уголки больших размеров.
Практическая работа № 6
«Расчет прямоугольного сечения с одиночной арматурой»
Практическая работа выполняется после изучения темы «Прямоугольное сечение с одиночной арматурой».
Цель: закрепить знания, полученные в результате изучения темы, научиться производить расчет и конструировать прямоугольное сечение с одиночной арматурой.
Задание: Определить размеры сечения балки перекрытия и площадь сечения рабочей арматуры по данным таблицы 7. Здание общественного назначения.
Варианты состава перекрытия:
1. ж/б плита 150мм, р=2500кг/м3, мозаичное покрытие весом 47кг/м2;
2. ж/б плита 120мм, р=2500кг/м3, наливной пол весом 62кг/м2;
3. ж/б плита 130мм, р=2500кг/м3, бетонный пол весом 90кг/м2.
Таблица 7
|
№ вар |
Пролет, м |
Шаг, м |
Класс бетона |
Класс арматуры |
Перекрытие |
Класс ответственности |
|
1 |
9,0 |
5,0 |
В60 |
А400 |
1 |
III |
|
2 |
7,0 |
4,5 |
В50 |
А500 |
2 |
II |
|
3 |
7,6 |
4,6 |
В40 |
А400 |
3 |
III |
|
4 |
4,8 |
4,7 |
В30 |
А500 |
1 |
II |
|
5 |
5,6 |
4,8 |
В35 |
А400 |
2 |
III |
|
6 |
6,4 |
4,9 |
В45 |
А500 |
3 |
II |
|
7 |
8,0 |
2,3 |
В55 |
А400 |
1 |
III |
|
8 |
8,2 |
2,4 |
В25 |
А500 |
2 |
II |
|
9 |
8,8 |
2,5 |
В20 |
А400 |
3 |
III |
|
10 |
7,8 |
2,6 |
В60 |
А500 |
1 |
II |
|
11 |
8,4 |
4,2 |
В50 |
А400 |
2 |
III |
|
12 |
9,0 |
3,7 |
В40 |
А500 |
3 |
II |
|
13 |
8,0 |
3,8 |
В30 |
А400 |
1 |
III |
|
14 |
4,2 |
3,9 |
В35 |
А500 |
2 |
II |
|
15 |
5,0 |
4,0 |
В45 |
А400 |
3 |
III |
|
16 |
5,8 |
5,0 |
В55 |
А500 |
1 |
II |
|
17 |
6,6 |
4,7 |
В25 |
А400 |
2 |
III |
|
18 |
4,4 |
4,8 |
В20 |
А500 |
3 |
II |
|
19 |
5,2 |
4,9 |
В60 |
А400 |
1 |
III |
|
20 |
6,0 |
2,3 |
В50 |
А500 |
2 |
II |
|
21 |
6,8 |
2,4 |
В40 |
А400 |
3 |
III |
|
22 |
7,4 |
2,5 |
В30 |
А500 |
1 |
II |
|
23 |
4,6 |
2,6 |
В35 |
А400 |
2 |
III |
|
24 |
5,4 |
4,2 |
В45 |
А500 |
3 |
II |
Указания по выполнению работы:
К изгибаемым элементам относятся плиты и балки.
Балки служат опорами для плит и являются основой перекрытий. Высоту балок прямоугольного сечения принимают 0,1 пролета, при высоте их до 50-60 см кратной 5см, а при большей высоте- кратной 10см. Ширина балок составляет 0,25…0,5высоты.
Армируются балки сварными или вязаными каркасами. Продольная рабочая арматура балок должна приниматься диаметром не менее 12 и не более 40мм. Минимальный процент армирования балок 0,1%, максим 3%, оптимальный 1,2…1,8%.
Порядок расчета:
1. определяем расчетные характеристики материалов Rb - расчетное сопротивление бетона сжатию, Rs – расчетное сопротивление арматуры растяжению [1, табл.11.1, 11.2];
2. задаем размеры сечения, исходя из h=0,1l и b=0,5h . Задаем значение коэффициента ξ= 0,2…0,3;
3. относительно коэффициента ξ находим коэффициент αm [1, табл.12.1];
4. определяем изгибающий момент М=ql2/8
5.
определяем
рабочую высоту h0=
6. определяем полную высоту h=h0+a, где а – расстояние от центра тяжести арматуры до края сечения а=защитный слой+0,5d
7. вычисляем коэффициент αm= М/Rbbh02. Находим коэффициент αR [1, табл.12.2] и проверяем условие αm <αR, если условие выполняется, то арматуры достаточно в растянутой зоне.
8. рассчитываем требуемую площадь арматуры As=(Rbbξh0)/Rs;
9. по сортаменту подбираем арматуру, исходя из конструктивных соображений.
10. проверяем
процент армирования µ=
, если процент
армирования в пределах допустимого, значит арматура подобрана и установлена
верно;
11. Проверяем сечение на прочность:
М≤RsAs(h0-0,5x)
или М≤Rbbx(h0-0,5x)
где х – высота сжатой зоны х=
≤
ξRh0
ξR - предельное значение коэффициента ξ [1, табл.12.2]
12. Конструируем сечение, уточнив расстояние а=защитный слой+0,5d. Необходимо показать рабочую продольную арматуру, полученную в результате расчётов и размеры полученного сечения.

Практическая работа № 7
«Расчет прямоугольного сечения с двойной арматурой»
Практическая работа выполняется после изучения темы «Прямоугольное сечение с двойной арматурой».
Цель: закрепить знания, полученные в результате изучения темы, научиться производить расчет и конструировать прямоугольное сечение с двойной арматурой.
Задание: Подобрать продольную рабочую арматуру в ж/б балке прямоугольного сечения, с действующим максимальным изгибающим моментом от полной расчетной нагрузки М по данным таблицы 8. Проверить прочность сечения балки.
Таблица 8
|
№ вар |
Изгибающий момент М, кН*м |
Размеры сечения bxh,мм |
Класс бетона |
Класс арматуры |
|
1 |
630 |
250х400 |
В20 |
А300 |
|
2 |
600 |
250х500 |
В15 |
А400 |
|
3 |
650 |
250х600 |
В25 |
А300 |
|
4 |
600 |
200х400 |
В20 |
А400 |
|
5 |
550 |
200х450 |
В15 |
А300 |
|
6 |
650 |
200х550 |
В25 |
А400 |
|
7 |
630 |
300х600 |
В20 |
А300 |
|
8 |
800 |
300х650 |
В15 |
А400 |
|
9 |
900 |
400х600 |
В25 |
А300 |
|
10 |
850 |
400х650 |
В20 |
А400 |
|
11 |
950 |
500х700 |
В15 |
А300 |
|
12 |
630 |
300х650 |
В25 |
А400 |
|
13 |
620 |
400х600 |
В20 |
А300 |
|
14 |
740 |
400х650 |
В15 |
А400 |
|
15 |
730 |
300х650 |
В25 |
А300 |
|
16 |
720 |
400х600 |
В20 |
А400 |
|
17 |
710 |
400х650 |
В15 |
А300 |
|
18 |
640 |
300х650 |
В25 |
А400 |
|
19 |
910 |
500х700 |
В20 |
А300 |
|
20 |
670 |
250х400 |
В15 |
А400 |
|
21 |
810 |
250х500 |
В25 |
А300 |
|
22 |
820 |
250х600 |
В20 |
А400 |
|
23 |
760 |
200х400 |
В15 |
А300 |
|
24 |
950 |
500х700 |
В25 |
А400 |
|
25 |
790 |
300х600 |
В20 |
А300 |
Указания по выполнению работы:
Сечениями с двойной арматурой называются такие, в которых кроме растянутой арматуры ставится по расчету сжатая. Необходимость сжатой арматуры по расчету в сечении определяется условиями ξ>ξR, α>αR, что свидетельствует о перегрузке сжатой зоны бетона, т.е. когда сечение с одиночной арматурой не может воспринять расчетный момент от внешней нагрузки вследствие недостаточной прочности бетона сжатой зоны.
Армируются балки сварными или вязаными каркасами. Продольная рабочая арматура балок должна приниматься диаметром не менее 12 и не более 40мм. Поперечную арматуру принимаем не менее 10мм. Шаг поперечных стержней в каркасе в ¼ пролета на приопорных участках 150мм, в пролете - 300мм. Минимальный процент армирования балок 0,1%, максим 3%, оптимальный 1,2…1,8%.
Порядок расчета:
1. определяем расчетные характеристики материалов Rb - расчетное сопротивление бетона сжатию, Rs – расчетное сопротивление арматуры растяжению [1, табл.11.1, 11.2];
2. задаем значение коэффициента ξ= 0,2…0,3;
3. относительно коэффициента ξ находим коэффициент αm [1, табл.12.1];
4. определяем рабочую высоту h0=h-a
где а – расстояние от центра тяжести арматуры до края сечения а=защитный слой+0,5d
5. вычисляем коэффициент αm= М/Rbbh02. Находим коэффициент αR [1, табл.12.2] и проверяем условие αm >αR, если условие выполняется, то требуется установить арматуру в сжатой и в растянутой зоне.
6. рассчитываем требуемую площадь арматуры в сжатой зоне As/=(M - αRRbbh02)/Rsc(h0-a/) где Rsc – расчетное сопротивление арматуры сжатию [1, табл. 11.2];
7. рассчитываем требуемую площадь арматуры в растянутой зоне As=(RbbξRh02)/Rs+ Rsc As//Rs;
8. по сортаменту подбираем арматуру для растянутой зоны и для сжатой зоны, исходя из конструктивных соображений.
9. Проверяем сечение на прочность:
М≤Rbbx(h0-0,5x)+RscAs/(h0-a/)
где х= RsAs/(Rbb) - Rsc As//(Rbb) >xR ξRh0 – высота сжатой зоны
11. Конструируем сечение, уточнив расстояние а=защитный слой +0,5d. Необходимо показать рабочую продольную арматуру, полученную в результате расчётов и поперечную арматуру, принятую конструктивно.

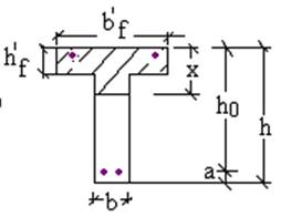
Практическая работа № 10
«Расчет таврового сечения»
Практическая работа выполняется после изучения темы «Тавровое сечение».
Цель: закрепить знания, полученные в результате изучения темы, научиться производить расчет и конструировать тавровое сечение.
Задание: Подобрать продольную арматуру в балке таврового сечения по данным таблицы 9 и проверить сечение на прочность.
Таблица 9
|
№ вар |
Изгибающий момент М, кН*м |
Размеры полки bxh, мм |
Размеры полки bf /хhf /, мм |
Класс бетона |
Класс арматуры |
|
1 |
450 |
300х600 |
500х200 |
В20 |
А300 |
|
2 |
475 |
300х600 |
400х200 |
В25 |
А400 |
|
3 |
470 |
300х600 |
400х180 |
В20 |
А300 |
|
4 |
455 |
300х600 |
500х180 |
В25 |
А400 |
|
5 |
460 |
320х600 |
500х200 |
В20 |
А300 |
|
6 |
465 |
280х600 |
400х200 |
В25 |
А400 |
|
7 |
390 |
200х400 |
400х200 |
В20 |
А300 |
|
8 |
395 |
220х400 |
400х180 |
В25 |
А400 |
|
9 |
400 |
300х600 |
500х200 |
В20 |
А300 |
|
10 |
405 |
300х600 |
400х200 |
В25 |
А400 |
|
11 |
410 |
300х600 |
400х180 |
В20 |
А300 |
|
12 |
415 |
300х600 |
500х180 |
В25 |
А400 |
|
13 |
420 |
320х600 |
500х200 |
В20 |
А300 |
|
14 |
425 |
280х600 |
400х200 |
В25 |
А400 |
|
15 |
430 |
200х400 |
400х200 |
В20 |
А300 |
|
16 |
435 |
220х400 |
400х180 |
В25 |
А400 |
|
17 |
440 |
300х600 |
500х200 |
В20 |
А300 |
|
18 |
445 |
300х600 |
400х200 |
В25 |
А400 |
|
19 |
385 |
300х600 |
400х180 |
В20 |
А300 |
|
20 |
390 |
280х600 |
400х200 |
В25 |
А400 |
|
21 |
375 |
200х400 |
400х200 |
В20 |
А300 |
|
22 |
370 |
220х400 |
400х180 |
В25 |
А400 |
|
23 |
365 |
280х600 |
400х200 |
В20 |
А300 |
|
24 |
360 |
200х400 |
400х200 |
В25 |
А400 |
Указания
по выполнению работы:
Тавровое сечение встречаются в практике часто, как в отдельных железобетонных элементах - балках, так и в составе конструкций - в монолитных ребристых и сборных панельных перекрытиях. Тавровое сечение образуется из полки и ребра. В сравнении с прямоугольным экономичнее по расходу бетона элементы таврового сечения (несущая способность железобетонного элемента не зависит от площади сечения бетона растянутой зоны). Поэтому при одинаковой несущей способности расходуется меньше бетона за счет сокращения бетона растянутой зоны.
Элементы таврового сечения имеют, как правило, одиночное армирование.
При расчете тавровых сечений различают два случая положения нейтральной оси:
в полке х≤ hf / в ребре х> hf / .


Порядок расчета:
1. определяем расчетные характеристики материалов Rb - расчетное сопротивление бетона сжатию, Rs – расчетное сопротивление арматуры растяжению [1, табл.11.1, 11.2];
2. определяем положение нейтральной оси:
Mx= hf /=Rb b'f h'f (h0-0.5 h'f)
если М≤ Mx= hf / - ось в полке
если М> Mx= hf / - ось в ребре
3. Если ось в полке, расчет производим как для балки с прямоугольным сечением. Если ось в ребре расчет производим далее, согласно данного алгоритма.
4. определяем коэффициент αm= M-Rbh'f(b'f - b)(h0 - 0.5h'f)/Rbbh02
и коэффициент ξ [1, табл. 12.1]
5. находим предельное значение αR [1, табл. 12.2] и проверяем в какой зоне необходимо установить арматуру
αm < αR – арматура только в растянутой зоне
αm > αR – арматура и в сжатой и в растянутой зоне
6. Определяем требуемую площадь сечения арматуры Аs=RbξRbh0+Rb(b'f -b) h'f /Rs
7. подбираем по сортаменту диаметр арматуры, согласно конструктивным требованиям
8.
Проверяем процент армирования µ=
,<3%
проверяем прочность сечения
M < Rbbх (h0 - 0,5х) + Rbh'f(b'f - b)(h0 - 0.5h'f)
где х= RsAs - Rbh'f(b'f - b)/Rbb – высота сжатой зоны
9. Конструируем сечение, предварительно уточнив расстояние а=защитный слой +0,5d.

Практическая работа № 9
«Расчет железобетонной колонны»
Практическая работа выполняется после изучения темы «Расчет сжатых элементов».
Цель: закрепить знания, полученные в результате изучения темы, научиться производить расчет и конструировать колонну.
Задание: Определить размеры поперечного сечения колонны по данным таблицы 10, подобрать продольную и поперечную арматуру. Проверить полученное сечение колонны на прочность.
Таблица 10
|
№ вар |
Продольное усилие N, кН |
Высота этажа Н, м |
Опирание колонны |
Класс бетона |
Класс арматуры |
|
1 |
1850 |
3,0 |
шарнирное |
В30 |
А500 |
|
2 |
1890 |
3,1 |
жесткое |
В40 |
А400 |
|
3 |
1900 |
3,2 |
шарнирное |
В30 |
В500 |
|
4 |
2000 |
3,3 |
жесткое |
В40 |
А500 |
|
5 |
2500 |
3,4 |
шарнирное |
В30 |
А400 |
|
6 |
2320 |
3,5 |
жесткое |
В40 |
В500 |
|
7 |
1980 |
3,6 |
шарнирное |
В30 |
А500 |
|
8 |
1910 |
3,7 |
жесткое |
В40 |
А400 |
|
9 |
2150 |
3,8 |
шарнирное |
В30 |
В500 |
|
10 |
2100 |
3,9 |
жесткое |
В40 |
А500 |
|
11 |
2450 |
4,0 |
шарнирное |
В30 |
А400 |
|
12 |
2330 |
5,4 |
жесткое |
В40 |
В500 |
|
13 |
2420 |
5,3 |
шарнирное |
В30 |
А500 |
|
14 |
1880 |
5,2 |
жесткое |
В40 |
А400 |
|
15 |
2200 |
5,1 |
шарнирное |
В30 |
В500 |
|
16 |
1910 |
5,0 |
жесткое |
В40 |
А500 |
|
17 |
2150 |
4,9 |
шарнирное |
В30 |
А400 |
|
18 |
2100 |
4,8 |
жесткое |
В40 |
В500 |
|
19 |
2450 |
4,7 |
шарнирное |
В30 |
А500 |
|
20 |
2330 |
4,6 |
жесткое |
В40 |
А400 |
|
21 |
2420 |
4,5 |
шарнирное |
В30 |
В500 |
|
22 |
1880 |
4,4 |
жесткое |
В40 |
А500 |
|
23 |
2200 |
4,3 |
шарнирное |
В30 |
А400 |
|
24 |
1910 |
4,2 |
жесткое |
В40 |
В500 |
Указания по выполнению работы:
По характеру работы сжатые элементы делятся на центрально-сжатые и внецентренно-сжатые.
Поперечное сечение колонны чаще всего квадратное, минимум 300х300, размеры кратны 50.
Армируются колонны каркасами. Продольная рабочая арматура класса не ниже А300, диаметр рекомендуется назначать не менее 16мм. Расстояние между стержнями принимается не более 400мм, если более, то устанавливается дополнительные стержни.
Максимальный допустимы процент армирования 3%, оптимальный 0,8…1,5%. Минимальный процент определяется в зависимости от гибкости элемента. Поперечная арматура является конструктивной, она обеспечивает устойчивость. Шаг поперечной арматуры зависит от диаметра продольной арматуры: dw≤15d и не более 500мм, где d диаметр продольной арматуры. Диаметр принимается из условия dw=25d и не менее 6мм.
Порядок расчета:
1. определяем расчетные характеристики материалов Rb - расчетное сопротивление бетона сжатию, Rs – расчетное сопротивление арматуры растяжению [1, табл.11.1, 11.2]
2. определяем расчетную длину колонны l0 [1, табл.13.1];
3. находим площадь поперечного сечения колонны А=N/(φRb+µRsc), размеры, находим размеры сечения bxh
где φ – коэффициент продольного изгиба (принимаем условно 1,0)
µ - коэффициент армирования (принимаем условно 1%=0,01)
4. проверяем условие l0/h < 20
если условие выполняется, значит расчет можно производить расчет по формулам для условно центрально-сжатых элементов
5. определяем коэффициент продольного изгиба φ [1, табл.13.3]
6. вычисляем
площадь сечения рабочей арматуры Аs=
7. по сортаменту подобрать арматуру 4 стержня по углам, если значение отрицательное, значит бетон сам справляется с нагрузкой и арматура ставится по конструктивным требованиям.
10.
проверяем
процент армирования µ=
,<3%
8. проверяем на прочность N<φ(RbA+RcsAs)
где А – площадь бетонного сечения
если N>φ(RbA+RcsAs) – необходимо увеличить диаметр арматуры
1. подбираем диаметр и шаг поперечной арматуры
диаметр арматуры dw≥0,25d
шаг арматуры Sw≤15d
где d – диаметр рабочей продольной арматуры
2. конструируем сечения, защитный слой должен быть не менее 20мм

Практическая работа № 10
«Расчет центрально-сжатого кирпичного столба»
Практическая работа выполняется после изучения темы «Каменные конструкции. Центрально-сжатые элементы».
Цель: закрепить знания, полученные в результате изучения темы, научиться производить расчет центрально-сжатых столбов.
Задание: Подобрать сечение центрально нагруженного кирпичного столба по данным таблицы 11 и проверить его несущую способность. Кладка из силикатного полнотелого кирпича.
Таблица 11
|
№ вар |
Продольное усилие N, кН |
Высота этажа Н, м |
Условия опирания |
Марка кирпича |
Марка раствора |
|
|
низ |
верх |
|||||
|
1 |
960 |
5,6 |
жестко |
жестко |
150 |
50 |
|
2 |
680 |
4,7 |
шарнир |
шарнир |
100 |
25 |
|
3 |
700 |
4,3 |
жестко |
свободно |
125 |
75 |
|
4 |
810 |
4,8 |
жестко |
жестко |
150 |
75 |
|
5 |
560 |
5,2 |
шарнир |
шарнир |
125 |
75 |
|
6 |
730 |
4,4 |
жестко |
свободно |
100 |
75 |
|
7 |
720 |
3,9 |
жестко |
жестко |
150 |
25 |
|
8 |
470 |
5,3 |
шарнир |
шарнир |
100 |
25 |
|
9 |
740 |
5,8 |
жестко |
свободно |
125 |
50 |
|
10 |
650 |
4,5 |
жестко |
жестко |
150 |
50 |
|
11 |
510 |
4,4 |
шарнир |
шарнир |
100 |
25 |
|
12 |
540 |
4,9 |
жестко |
свободно |
125 |
75 |
|
13 |
970 |
3,8 |
жестко |
жестко |
150 |
75 |
|
14 |
450 |
5,6 |
шарнир |
шарнир |
125 |
75 |
|
15 |
750 |
4,7 |
жестко |
свободно |
100 |
75 |
|
16 |
950 |
4,3 |
жестко |
жестко |
150 |
25 |
|
17 |
670 |
4,8 |
шарнир |
шарнир |
100 |
25 |
|
18 |
690 |
5,2 |
жестко |
свободно |
125 |
50 |
|
19 |
800 |
4,4 |
жестко |
жестко |
150 |
50 |
|
20 |
670 |
3,9 |
шарнир |
шарнир |
100 |
25 |
|
21 |
530 |
5,3 |
жестко |
свободно |
125 |
75 |
|
22 |
560 |
5,8 |
жестко |
жестко |
150 |
75 |
|
23 |
660 |
4,5 |
шарнир |
шарнир |
125 |
75 |
|
24 |
710 |
4,4 |
жестко |
свободно |
100 |
75 |
Указания по выполнению работы:
Каменная кладка представляет собой неоднородное тело, состоящее из камней, швы между которыми заполнены раствором.
Марка каменных материалов характеризуется их прочности на сжатие. Высокопрочные - марка 250-1000 (глиняный кирпич М300), средней прочности - марка 75-200 (кирпич пустотелый силикатный или керамический до М150).
Связь между отдельными камнями в кладке обеспечивают растворы. В зависимости от типа вяжущего растворы могут быть цементными, известковыми, цементно-известковыми. Маркой раствора называют предел прочности при сжатии. Раствор имеет следующие марки: 4,10,25,50,75,100,150,200.
Кирпичная кладка работает на сжатие, на изгиб, на срез.
Порядок расчета:
1. устанавливаем расчетную схему, находим расчетную высоту (длину) элемента l0
l0 зависит от условия опирания на горизонтальные опоры
а)
шарнирно опертые на неподвижные опоры l0=H; б)
защемленные внизу и имеющие верхнюю упругую опору l0=1.5H; в)
свободно стоящие l0=2H

2. по заданным маркам кирпича и раствора находим расчетное сопротивление кладки с учетом коэффициента условий работы
R/=ɣcR
где ɣc=0,95- коэффициент условия работы
R – расчетное сопротивление кладки сжатию [1, табл.18.1]
3. определяем упругую характеристику кладки α [1, табл.18.2]
4. задаем оптимальные значения коэффициента продольного изгиба φ=0,8…0,9
5. задаем коэффициент mg=1, предполагая, что размеры сечения будут больше 30см
6. находим требуемую площадь поперечного сечения элемента
Aтр=N/mgφR
7. определяем размеры сечения, извлекая корень из А
8. полученные размеры должны быть приняты кратно размерам кирпича (округлять в большую сторону)
9. проверяем принятое сечение по несущей способности
N≤mgφR/A
где mg=1если размеры сечения более 30см
или mg=1-ηNg/N , где η - коэффициент [1, табл.18.3] Ng – расчетное продольное усилие от длительно действующей части нагрузки, N - расчетное продольное усилие от внешней нагрузки
φ – принимаем согласно гибкости элемента λh [1, табл.18.4]
гибкость элемента λh=l0/h, h-меньший размер
Несущая способность столба будет обеспечена, если условие выполнится.
Практическая работа № 11
«Расчет внецентренно сжатого кирпичного столба»
Практическая работа выполняется после изучения темы «Каменные конструкции. Внецентренно сжатые элементы».
Цель: закрепить знания, полученные в результате изучения темы, научиться проверять несущую способность внецентренно сжатых столбов.
Задание: Проверить несущую способность внецентренно сжатого столба по данным таблицы 12. Столб выложен из глиняного полнотелого кирпича пластического прессования. Опоры столба шарнирно-неподвижные.
Таблица 12
|
№ вар |
Сечение столба bxh, см |
Продольное усилие N, кН |
Высота столба Н, м |
Эксцентриситет приложения нагрузки е0, см |
Марка кирпича |
Марка раствора |
|
1 |
51х64 |
540 |
5,6 |
4 |
125 |
75 |
|
2 |
38х51 |
430 |
4,7 |
5 |
150 |
75 |
|
3 |
25х38 |
420 |
4,3 |
3 |
150 |
50 |
|
4 |
51х64 |
410 |
4,8 |
6 |
100 |
25 |
|
5 |
38х51 |
460 |
5,2 |
5 |
125 |
75 |
|
6 |
25х38 |
470 |
4,4 |
4 |
150 |
75 |
|
7 |
51х64 |
480 |
3,9 |
3 |
125 |
75 |
|
8 |
38х51 |
490 |
5,3 |
2 |
150 |
50 |
|
9 |
25х38 |
500 |
5,8 |
4 |
150 |
50 |
|
10 |
51х64 |
510 |
4,5 |
5 |
100 |
25 |
|
11 |
38х51 |
520 |
4,4 |
3 |
125 |
75 |
|
12 |
25х38 |
530 |
4,9 |
6 |
150 |
75 |
|
13 |
51х64 |
540 |
3,8 |
5 |
150 |
50 |
|
14 |
38х51 |
550 |
5,6 |
4 |
100 |
25 |
|
15 |
25х38 |
450 |
4,7 |
3 |
125 |
75 |
|
16 |
51х64 |
430 |
4,3 |
2 |
150 |
75 |
|
17 |
38х51 |
420 |
4,8 |
4 |
150 |
50 |
|
18 |
25х38 |
410 |
5,2 |
5 |
100 |
25 |
|
19 |
51х64 |
460 |
4,4 |
3 |
125 |
75 |
|
20 |
38х51 |
470 |
3,9 |
6 |
150 |
75 |
|
21 |
25х38 |
480 |
5,3 |
5 |
125 |
75 |
|
22 |
51х64 |
450 |
5,8 |
4 |
150 |
50 |
|
23 |
38х51 |
430 |
4,5 |
3 |
100 |
25 |
|
24 |
25х38 |
420 |
4,4 |
2 |
125 |
75 |
Указания по выполнению работы:
Внецентренно сжатые элементы – это элементы, которые нагружены сжимающей продольной силой N, приложенной с эксцентриситетом е0 относительно центра тяжести приведенного сечения с учетом случайного эксцентриситета еv, который может возникнуть, например, при неточности изготовления или монтажа элемента.
Порядок расчета:
1. устанавливаем расчетную схему, находим расчетную высоту (длину) элемента l0
l0 зависит от условия опирания на горизонтальные опоры (см. практическую работу №10)
2. определяем полную площадь поперечного сечения столба
А=b x h, м2
3. определяем упругую характеристику кладки α [1, табл.18.2]
4. по заданным маркам кирпича и раствора находим расчетное сопротивление кладки с учетом коэффициента условий работы R/=ɣcR
где ɣc=0,95- коэффициент условия работы
R – расчетное сопротивление кладки сжатию [1, табл.18.1]
5. определяем коэффициент mg
6. определяем гибкость элемента λh=l0/h
7. коэффициент продольного изгиба для всего сечения в плоскости действия момента φ – принимаем согласно гибкости элемента λh [1, табл.18.4]
8. определяем гибкость элемента сжатой части λhс=H/hc, где hc=h-2e0
9. коэффициент продольного изгиба для сжатой части кладки φс – принимаем согласно гибкости элемента λhc [1, табл.18.4]
10. определяем коэффициент продольного изгиба φ1=(φ+φс)/2
11. определяем площадь наиболее сжатой части сечения
Ас = А (1-2e0)/h
12. определяем коэффициент ω=1+е0/h ≤ 1,45
13. проверяем несущую способность столба N ≤ mg φ1 R/ Aс ω
Практическая работа № 12
«Расчёт центрально-сжатых и центрально-растянутых элементов деревянных конструкций»
Практическая работа выполняется после изучения темы «Расчёт элементов конструкций из дерева».
Цель: закрепить знания, полученные в результате изучения темы, научиться рассчитывать конструкции из дерева.
Задание: подобрать сечение деревянной балки из цельной древесины по данным таблицы 13. Балка устанавливается в отапливаемом помещении
Таблица 13
|
№ вар |
Шаг балок, м |
Расчетная длина балки, м |
Нормативная нагрузка, кН/м2 |
Расчетная нагрузка, кН/м2 |
Порода |
Сорт |
|
1 |
1,3 |
5,3 |
4,8 |
5,8 |
Ясень |
I |
|
2 |
1,7 |
6,0 |
2,4 |
3,3 |
Пихта |
II |
|
3 |
1,8 |
5,2 |
2,5 |
3,4 |
Сосна |
III |
|
4 |
1,9 |
5,5 |
2,6 |
3,6 |
Дуб |
I |
|
5 |
1,1 |
5,4 |
2,7 |
5,9 |
Ясень |
II |
|
6 |
1,8 |
5,6 |
2,8 |
3,7 |
Пихта |
III |
|
7 |
1,6 |
5,1 |
2,9 |
3,8 |
Сосна |
I |
|
8 |
1,5 |
5,4 |
3,0 |
3,9 |
Дуб |
II |
|
9 |
1,7 |
5,9 |
3,1 |
4,0 |
Ясень |
III |
|
10 |
1,9 |
5,1 |
4,6 |
5,6 |
Пихта |
I |
|
11 |
1,5 |
5,3 |
3,2 |
4,2 |
Сосна |
II |
|
12 |
1,3 |
5,0 |
3,3 |
4,3 |
Дуб |
III |
|
13 |
1,4 |
5,6 |
3,4 |
4,4 |
Ясень |
I |
|
14 |
1,2 |
5,5 |
3,6 |
4,5 |
Пихта |
II |
|
15 |
1,1 |
5,7 |
3,7 |
4,6 |
Сосна |
III |
|
16 |
1,2 |
5,8 |
3,8 |
4,7 |
Дуб |
I |
|
17 |
1,3 |
5,1 |
3,9 |
4,8 |
Ясень |
II |
|
18 |
1,4 |
5,7 |
4,0 |
4,9 |
Пихта |
III |
|
19 |
1,9 |
5,2 |
4,7 |
5,7 |
Сосна |
I |
|
20 |
1,6 |
5,6 |
4,1 |
5,1 |
Дуб |
II |
|
21 |
1,2 |
5,8 |
4,2 |
5,3 |
Ясень |
III |
|
22 |
1,3 |
5,2 |
4,3 |
5,0 |
Пихта |
I |
|
23 |
1,7 |
5,8 |
4,4 |
5,1 |
Сосна |
II |
|
24 |
1,8 |
5,7 |
4,5 |
5,4 |
Дуб |
III |
Указания по выполнению работы:
Деревянные балки применяются в малоэтажном строительстве в перекрытиях, при устройстве скатных крыш, в промышленных зданиях с химически агрессивной средой и т.п.
Балки могут выполняться из цельной древесины, составными или клееными.
Порядок расчета:
1. определяем максимальный изгибающий момент в балке Mmax=ql2/8
2. определяем требуемый момент сопротивления Wx=Mmax / RumB
где Ru – расчетное сопротивление древесины [1, табл.20.2]
mB – коэффициент, учитывающий температурно-влажностные условия [1, табл.20.1; табл.20.4]
3. задаемся шириной сечения b
4.
определяем
высоту сечение h=![]()
5. принимаем сечение балки с учетом сортамента пиломатериалов
6.
определяем
фактическое значение момента сопротивления Wx=![]()
7.
определяем
фактическое значение момента инерции Ix=![]()
8. проверяем прочность подобранного сечения по нормальным и касательным напряжениям
σ=
τ=![]()
где Rск – расчетное сопротивление древесины скалыванию [1, табл.20.2]
Ix – момент инерции сечения элемента
9.
проверяем
прогиб балки f=
где fu=l/200
E=1000кН/см2 – модуль упругости древесины
Практическая работа № 13
«Расчёт соединений деревянных конструкций»
Практическая работа выполняется после изучения темы «Соединения элементов деревянных конструкций».
Цель: закрепить знания, полученные в результате изучения темы, научиться производить расчет гвоздевого соединения.
Задание: рассчитать соединение 3 досок на гвоздях по данным таблицы 14.
Таблица 14
|
№ вар |
Диаметр гвоздей, мм |
Длина гвоздей, мм |
Действующая нагрузка, кН |
Толщина досок, мм |
Класс ответственности здания |
|
1 |
3,5 |
80 |
11 |
32 |
III |
|
2 |
3 |
70 |
5 |
32 |
II |
|
3 |
3 |
80 |
6 |
32 |
III |
|
4 |
3,5 |
80 |
7 |
32 |
II |
|
5 |
3,5 |
90 |
8 |
32 |
III |
|
6 |
4 |
100 |
9 |
32 |
II |
|
7 |
6 |
200 |
8 |
44 |
III |
|
8 |
4 |
110 |
10 |
75 |
II |
|
9 |
4,5 |
125 |
11 |
44 |
III |
|
10 |
3,5 |
150 |
12 |
44 |
II |
|
11 |
3 |
175 |
13 |
44 |
III |
|
12 |
3 |
125 |
5 |
60 |
II |
|
13 |
3,5 |
80 |
14 |
60 |
III |
|
14 |
3,5 |
70 |
15 |
44 |
II |
|
15 |
4 |
80 |
16 |
32 |
III |
|
16 |
6 |
80 |
17 |
32 |
II |
|
17 |
4 |
90 |
18 |
44 |
III |
|
18 |
4,5 |
100 |
19 |
75 |
II |
|
19 |
3,5 |
200 |
10 |
44 |
III |
|
20 |
3 |
110 |
20 |
44 |
II |
|
21 |
3 |
125 |
12 |
44 |
III |
|
22 |
3,5 |
150 |
6 |
60 |
II |
|
23 |
3,5 |
175 |
7 |
60 |
III |
|
24 |
4 |
125 |
13 |
44 |
II |
Указания по выполнению работы:
Соединения деревянных конструкций выполняют: на клеях, нагелях, врубках, растянутых связях. Нагельные соединения применяются для сплачивания сжатых или растянутых элементов (досок, брусьев, бревен).
К цилиндрическим нагелям относятся: стальные стержни (штыри, болты), стальные трубчатые стержни, деревянные стержни, гвозди, шурупы и т.д. При расчете нагельных соединений различают симметричное и несимметричное соединения. В соединении нагели располагаются рядами или в шахматном порядке. Гвозди располагаются также и косыми рядами.
Порядок расчета:
1. определяем расчетную длину гвоздя aгв=lгв – a – c - 2nш - 1,5d
где а, с –толщины досок
lгв – длина гвоздя
2nш – 2мм на каждый шов, умноженные на количество швов, пробитых гвоздем
d – диаметр гвоздя (1,5d – длина заостренной части)

2. определяем расчетную несущую способность гвоздя по срезам:
на изгиб Ти=2,5d2+0,01а2
на смятие в средних элементах Тс=0,5cd
на смятие в крайних
элементах Тс=0,8ad
3. определяем необходимое количество гвоздей
4. принимаем четное количество гвоздей
Практическая работа № 14
«Подсчёт нагрузки на ленточный фундамент
многоэтажного жилого дома»
Практическая работа выполняется после изучения темы «Фундаменты неглубокого заложения» и «Нагрузки на строительные конструкции»
Цель: закрепить знания, полученные в результате изучения тем, научиться выполнять сбор нагрузок на фундамент многоэтажного здания.
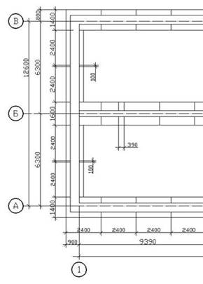
Задание: по данным таблицы 15 определить нагрузку на 1 м длины ленточного фундамента по оси А (рис.1), приложенные на обрезе фундамента. Здание – 2 этажа. Крыша стропильная, с углом наклона 350. Сбор нагрузки выполнить в табличной форме по таблице 2.

Рисунок 1
Таблица 15
|
№ вар |
Здание |
Снеговой район |
Перекрытие |
Крыша и кровля |
Толщина стены, мм |
Материал стены |
Высота стены, м |
|
1 |
Жилой дом |
4 |
1. керамогранит 12мм, ρ=2300кг/м3 2. ц.п.с. 25мм, ρ=1800кг/м3 3.ж/б плита 220мм, ρ=2500кг/м3 |
1. стропила – доска 50х200мм, ρ=450кг/м3 2. обрешетка – брус 50х50, ρ=450кг/м3 3. утеплитель 200мм, ρ=120кг/м3 4. пароизоляция весом 0,15кг/м2 5. металлочерепица весом 3,5кг/м2 |
640 |
кирпич |
6,9 |
|
2 |
Администрация |
3 |
400 |
шлакоблок |
7,2 |
||
|
3 |
Банк |
4 |
350 |
железобетон |
8,1 |
||
|
4 |
Гостиница |
3 |
510 |
кирпич |
6,8 |
||
|
5 |
Больница (палаты) |
2 |
600 |
шлакоблок |
6,7 |
||
|
6 |
Общежитие |
4 |
400 |
железобетон |
6,7 |
||
|
7 |
Детский сад |
3 |
640 |
кирпич |
8,2 |
||
|
8 |
Школа |
4 |
400 |
шлакоблок |
8,3 |
||
|
9 |
Институт |
3 |
350 |
железобетон |
9,0 |
||
|
10 |
ТРЦ |
2 |
510 |
кирпич |
10,0 |
||
|
11 |
Промышленное здание |
4 |
600 |
шлакоблок |
9,2 |
||
|
12 |
Кафе |
3 |
400 |
железобетон |
3,7 |
||
|
13 |
Архив |
4 |
1. мозаичный пол 15мм, ρ=1600кг/м3 2. ц.п.с. 15мм, ρ=1700кг/м3 3.ж/б плита 220мм, ρ=2500кг/м3 |
1. стропила – доска 50х150мм, ρ=450кг/м3 2. обрешетка – брус 45х45, ρ=450кг/м3 3. утеплитель 230мм, ρ=110кг/м3 4. пароизоляция весом 0,10кг/м2 5. ондулин весом 3кг/м2 |
640 |
кирпич |
7,4 |
|
14 |
Жилой дом |
3 |
400 |
шлакоблок |
9,1 |
||
|
15 |
Администрация |
2 |
350 |
железобетон |
6,8 |
||
|
16 |
Банк |
4 |
510 |
кирпич |
6,7 |
||
|
17 |
Гостиница |
3 |
600 |
шлакоблок |
6,7 |
||
|
18 |
Больница (палаты) |
4 |
400 |
железобетон |
8,2 |
||
|
19 |
Общежитие |
3 |
640 |
кирпич |
8,3 |
||
|
20 |
Детский сад |
2 |
400 |
шлакоблок |
9,0 |
||
|
21 |
Школа |
4 |
350 |
железобетон |
10,0 |
||
|
22 |
Институт |
3 |
510 |
кирпич |
9,2 |
||
|
23 |
ТРЦ |
4 |
600 |
шлакоблок |
3,7 |
||
|
24 |
Промышленное здание |
3 |
400 |
железобетон |
7,4 |
Указания по выполнению работы:
Определяем нагрузку на 1м длины фундамента по оси А.
Нагрузка на фундамент передается с половины пролета между осями А и Б.
Общая нагрузка на фундамент складывается из следующих нагрузок:
![]()
1. Крыша и кровля. Сюда входят вес конструкций крыши (стропила, обрешетка, железобетонная плита покрытия и т.д.), вес кровельного "пирога" (утеплитель, профнастил, металлочерепица, ондулин и т.д.), а также снеговая нагрузка.
2. Междуэтажные перекрытия. Данный раздел включает вес несущих элементов перекрытия (железобетонные плиты перекрытия, деревянные и металлические балки), вес элементов покрытия пола и отделки (доски, ламинат, линолеум, штукатурка потолка и т.д). Кроме этого, здесь необходимо учитывать временные нагрузки от перегородок, людей, мебели и т.д.
3. Покрытие. В том случае, если, например, ваш дом имеет холодный чердак, т.е. комнат для проживания там не предусматривается и утеплитель располагается не в крыше, а над последним этажом, то это нужно учесть в отдельной категории. Обычно, здесь учитывается вес несущих элементов перекрытия и теплоизоляционного материала (минплита, пенополистирол, керамзит и т.д.).
4. Подвальное перекрытие. Если пол первого этажа опирается на стены, то его необходимо учитывать при сборе нагрузок на фундамент. В том случае, если пол устроен по грунту, то он передает нагрузку непосредственно на грунт, а не на фундамент. И, следовательно, его учитывать не нужно.
Данная нагрузка получается суммированием следующих масс: конструкции перекрытия (ж/б плита, балки и т.д.), "пирог" пола (ламинат, паркет, Ц/П стяжка, гидроизоляционные и теплоизоляционные материалы), временные нагрузки (перегородки, люди, мебель и т.д.).
Практическая работа № 15
«Определение размеров подошвы фундамента»
Практическая работа выполняется после изучения темы «Фундаменты неглубокого заложения. Расчет фундаментов».
Цель: закрепить знания, полученные в результате изучения тем, научиться выполнять расчет и подбор фундаментов.
Задание: по данным таблицы 16 определить ширину подошвы ленточного сборного фундамента под внутреннюю стену жилого дома. Здание имеет подвал на отметке 2,3м. Основанием фундамента служит суглинок. Нагрузку от здания на фундамент взять из практической работы №14.
Таблица 16
|
№ вар |
Толщина пола подвала, мм |
Отметка подошвы фундамента, м |
Отметка Ур.з., м |
Показатель текучести грунта IL |
Коэффициент пористости, е |
Удельны вес грунта, кН/м3 |
Отношение длины здания к высоте L/H |
|
1 |
90 |
-2,8 |
-0,7 |
0,2 |
0,45 |
17 |
4 |
|
2 |
110 |
-2,82 |
-0,8 |
0,3 |
0,65 |
17,3 |
1,2 |
|
3 |
120 |
-2,84 |
-0,9 |
0,6 |
0,55 |
18 |
4,2 |
|
4 |
130 |
-2,86 |
-1,0 |
0,21 |
0,75 |
18,4 |
5 |
|
5 |
140 |
-2,88 |
-1,1 |
0,24 |
0,45 |
19 |
1,5 |
|
6 |
150 |
-2,90 |
-1,2 |
0,26 |
0,65 |
19,5 |
1,3 |
|
7 |
160 |
-2,92 |
-1,3 |
0,32 |
0,55 |
17 |
1,4 |
|
8 |
170 |
-2,94 |
-1,4 |
0,35 |
0,75 |
17,3 |
4,5 |
|
9 |
180 |
-2,96 |
-1,5 |
0,41 |
0,45 |
18 |
3,1 |
|
10 |
190 |
-2,98 |
-0,7 |
0,5 |
0,65 |
18,4 |
4 |
|
11 |
200 |
-3,0 |
-0,8 |
0,7 |
0,75 |
19 |
1,2 |
|
12 |
90 |
-2,90 |
-0,9 |
0,2 |
0,45 |
19,5 |
4,2 |
|
13 |
110 |
-2,92 |
-1,0 |
0,3 |
0,65 |
17 |
5 |
|
14 |
120 |
-2,94 |
-1,1 |
0,6 |
0,85 |
17,3 |
1,5 |
|
15 |
130 |
-2,96 |
-1,2 |
0,21 |
0,45 |
18 |
1,3 |
|
16 |
140 |
-2,98 |
-1,3 |
0,24 |
0,65 |
18,4 |
1,4 |
|
17 |
150 |
-3,0 |
-1,4 |
0,26 |
0,55 |
19 |
4,5 |
|
18 |
160 |
-2,90 |
-1,5 |
0,32 |
0,75 |
19,5 |
3,1 |
|
19 |
170 |
-2,92 |
-0,7 |
0,35 |
0,45 |
17 |
4 |
|
20 |
180 |
-2,94 |
-0,8 |
0,41 |
0,65 |
17,3 |
1,2 |
|
21 |
190 |
-2,96 |
-0,9 |
0,5 |
0,95 |
18 |
4,2 |
|
22 |
200 |
-2,98 |
-1,0 |
0,7 |
1,05 |
18,4 |
5 |
|
23 |
90 |
-3,0 |
-1,1 |
0,2 |
0,45 |
19 |
1,5 |
|
24 |
110 |
-2,90 |
-1,2 |
0,4 |
0,65 |
19,5 |
1,7 |
Указания по выполнению работы:
Расчет ленточного фундамента ведется по второй группе предельных состояний.
Предварительную площадь
подошвы фундамента назначаем по формуле: Аf
=![]()
где N – полная нормативная нагрузка на здание в уровне подошвы фундамента
R0 – расчетное сопротивление грунта, подставляется для предварительного определения размеров фундамента [1, табл.24.7 и 24.8]
ɣср – средняя плотность грунта 20кН/м3
d – глубина заложения фундамента от уровня планировки

Ширина подошвы ленточного фундамента
![]()
По каталогу принимается ширина подушки фундамента b. Ширина
подушки может изменится при дальнейшем расчете.
Определяется расчетное сопротивление грунта основания с учетом
принятой глубины заложения и ширины подошвы фундамента по формуле:
![]()
где ɣс1, ɣс2 - коэффициенты условий работы, принимаемые в зависимости от вида грунта и отношения длины здания к его высоте [1, табл.24.5];
k - коэффициент, принимаемый равным: k =1, если прочностные характеристики грунта (φ и с) определены непосредственными испытаниями, и k =1,1, если они приняты по [1, табл.24.3 и 24.4],
Мɣ, Мq, Мс - коэффициенты, принимаемые по [1, табл.24.6], в зависимости от угла внутреннего трения;
kz - коэффициент, принимаемый равным:
при b<10м k=1;
b – ширина подошвы фундамента, м;
ɣII, ɣII/ - удельный вес грунта соответственно ниже и выше подошвы фундамента;
d1 - глубина заложения фундамента для бесподвальных зданий от уровня планировки, d1=d, м;
db - глубина подвала, расстояние от уровня планировки до пола подвала (для сооружений, с подвалом глубиной свыше 2м db=2);
сII – удельное сцепление грунта
Для
зданий с подвалом или техническим подпольем глубина заложения d1=
где hs – толщина слоя грунта выше подошвы фундамента со стороны подвала;
hcf - толщина конструкции пола подвала;
γcf - расчетное значение удельного веса конструкции пола подвала.
Уточняется ширина подушки ленточного фундамента:
Аf
=
и b
Окончательно принимается по каталогу ширина подошвы фундамента.
Определяется среднее
давление по подошве фундамента от нормативных нагрузок и делается проверка: p
= ![]()
где N – полная нагрузка от здания на обрезе фундамента;
Nfn
–нагрузка
от фундамента и грунта на его уступах
h – расстояние от уровня пола первого этажа, если здание без подвала или от уровня пола подвала до подошвы фундамента;
Допускается недонапряжение до 10%, если запас получается больше, то размеры подошвы фундамента надо уменьшить и сделать перерасчет.
Практическая работа № 16
«Расчет монолитного фундамента»
Практическая работа выполняется после изучения темы «Фундаменты неглубокого заложения».
Цель: закрепить знания, полученные в результате изучения тем, научиться выполнять расчет отдельно стоящего фундамента и конструировать его.
Задание: рассчитать монолитный железобетонный фундамент стаканного типа и законструировать его по данным таблицы 17.
Расчетное сопротивление грунта взять из Практической работы №15. Защитный слой принять равным 4см. Средний вес грунта 20кН/м3.
Таблица 17
|
№ вар |
Класс бетона |
Класс арматуры |
Глубина заложения, м |
Сечение колонны, мм |
Диаметр рабочей арматуры в колонне, мм |
Класс ответственности здания |
|
1 |
В15 |
А400 |
1,4 |
400х500 |
16 |
I |
|
2 |
В20 |
А500 |
1,5 |
300х300 |
16 |
III |
|
3 |
В25 |
А400 |
1,6 |
300х400 |
16 |
II |
|
4 |
В30 |
А500 |
1,7 |
400х400 |
16 |
I |
|
5 |
В35 |
А400 |
1,8 |
500х500 |
18 |
III |
|
6 |
В15 |
А500 |
1,9 |
400х500 |
18 |
II |
|
7 |
В20 |
А400 |
2,0 |
300х300 |
18 |
I |
|
8 |
В25 |
А500 |
1,4 |
300х400 |
18 |
III |
|
9 |
В30 |
А400 |
1,5 |
400х400 |
20 |
II |
|
10 |
В35 |
А500 |
1,6 |
500х500 |
20 |
I |
|
11 |
В15 |
А400 |
1,7 |
400х500 |
20 |
III |
|
12 |
В20 |
А500 |
1,8 |
300х300 |
20 |
II |
|
13 |
В25 |
А400 |
1,9 |
300х400 |
22 |
I |
|
14 |
В30 |
А500 |
2,0 |
400х400 |
22 |
III |
|
15 |
В35 |
А400 |
1,4 |
500х500 |
22 |
II |
|
16 |
В15 |
А500 |
1,5 |
400х500 |
22 |
I |
|
17 |
В20 |
А400 |
1,6 |
300х300 |
16 |
III |
|
18 |
В25 |
А500 |
1,7 |
300х400 |
16 |
II |
|
19 |
В30 |
А400 |
1,8 |
400х400 |
16 |
I |
|
20 |
В35 |
А500 |
1,9 |
500х500 |
16 |
III |
|
21 |
В15 |
А400 |
2,0 |
400х500 |
18 |
II |
|
22 |
В20 |
А500 |
1,4 |
300х300 |
18 |
I |
|
23 |
В25 |
А400 |
1,5 |
300х400 |
18 |
III |
|
24 |
В30 |
А500 |
1,6 |
400х400 |
18 |
II |
Указания по выполнению работы:
1.
определим
размеры подошвы фундамента Аf
=
где N – нормативная продольная сила
R – расчетное сопротивление грунта основания,
γmf - удельный вес грунта основания,
d – глубина заложения основания;
2. принимаем площадь фундамента Af = a*b;
3. определим давление на грунт pгр=N / Af;
4. сравниваем pгр и R;
5. если pгр > R, увеличиваем размер подошвы фундамента;
6. если pгр<R, определяем наименьшую высоту фундамента из условия продавливания

где h и b – размеры сечения колонны,
Rbt – расчетное сопротивление бетона растяжению;
7. находим высоту фундамента из условия заделки колонны
Hф= 1,5h +25cм;
8. высота с учетом анкеровки сжатой арматуры колонны Hф,анк=hст+20см,
где hст= 30d+δ, d- диаметр арматуры колонны, δ- зазор между колонной и дном стакана;
9. проверим соответствие рабочей высоты нижней ступени фундамента условию продавливания, поперечная сила будет равна
Q1=0,5(a-h-2h0) pгр,
где a – размер подошвы, h - высота сечения колонны,
h0= H - a3- рабочая высота фундамента;
10. минимальное поперечное усилие, воспринимаемое бетоном
Qb=φb3(1+ φf+ φn)Rbt γb2bстh0
φb3=0,6 - для тяжелого бетона;
φf=0 - для плит сплошного сечения;
φn=0 – в виду отсутствия продольных сил;
Rbt – расчетное сопротивление бетона растяжению;
γb2=0,9;
bст- рабочая высота нижней ступени;
11. если Qb< Q1, увеличиваем высоту фундамента;
12. если Qb >Q1, выполняем расчет на продавливание;
расчетная продавливающая сила F= N*103- A0f ргр*10-1,
где A0f= (h +2h0)2- площадь основания пирамиды;
13. расчет на продавливание выполняют по условию F≤ φb Rbth0Um,
где φb – коэффициент, принимаемый равным 1 для тяжелых бетонов,
Um=4(h+h0)- среднеарифметическое между параметрами верхнего и нижнего основания пирамиды;
14. если условие на продавливание не выполняется, увеличиваем высоту фундамента;
15. определяем расчетный изгибающий момент M=0,125ргр(a-h)2a;
16. найдем площадь поперечного сечения арматуры As= M / (0,9Rs h0);
где Rs – расчетное сопротивление арматуры;
17. принимаем диаметр рабочей арматуры и определяем процент армирования Μ= (As / ah0)*100.
18.
конструируем фундамент, задавшись шагом и количеством стержней в основании.
![]()
Список литературы
1. А.И. Долгун, Т.Б. Меленцова «Строительные конструкции» - М.: Издательский центр «Академия», 2013. – 432с.
2. СП 16.13330.2011 Стальные конструкции. Актуализированная редакция СНиП II-23-81*
3. СП 64.13330.2011 Деревянные конструкции. Актуализированная редакция СНиП II-25-80
4. СП 15.13330.2012 Каменные и армокаменные конструкции. Актуализированная редакция СНиП II-22-81*
5. СП 63.13330.2012 Бетонные и железобетонные конструкции. Основные положения. Актуализированная редакция СНиП 52-01-2003
6. СП 20.13330.2011 Нагрузки и воздействия. Актуализированная редакция СНиП 2.01.07-85*
7. СП 22.13330.2011 Основания зданий и сооружений. Актуализированная редакция СНиП 2.02.01-83*
Приложение 1
Образец титульного листа
Государственное автономное профессиональное образовательное учреждение Свердловской области
НИЖНЕТАГИЛЬСКИЙ СТРОИТЕЛЬНЫЙ КОЛЛЕДЖ
Отделение: очное
Специальность: «Строительство и эксплуатация зданий
и сооружений» – 08.02.01
Зав. отделением
_________Н.В. Бусик
ПРАКТИЧЕСКИЕ РАБОТЫ
МДК.01.01. Проектирование зданий и сооружений.
Расчет и подбор строительных конструкций.
НТСК – С-31 – 2019 – ПР
Преподаватель: _________/Т.Р. Мезенина
Студент: _________/
2019
Министерство общего и профессонального образования
Свердловской области
Государственное автономное ПРОФЕССИОНАЛЬНОЕ образовательное учреждение свердловской области нижнетагильский строительный КОЛЛЕДЖ
Фонд оценочных средств
по процедуре дифференцированного зачета
ПМ01 «Участие в проектировании зданий и сооружений»
МДК.01.01. Проектирование зданий и сооружений
на основе ФГОС основной профессиональной образовательной программы
«Строительство и эксплуатация зданий и сооружений» по специальности СПО
Критерии по уровням деятельности с учетом формируемых компетенций на процедуре дифференцированный зачет
|
Уровни деятельности |
Критерии оценки |
Оцениваемые компетенции |
|
Эмоционально-психологический |
Представляет результат обучения в форме выполнения практических работ по дисциплине |
ОК1, ОК 9
|
|
Регулятивный |
Определяет цели практической работы |
ОК 8, ПК1.1 |
|
Решает профессиональные проблемы в соответствии с нормативной документацией |
||
|
Социальный |
Осуществляет поиск и использует информацию необходимую для оформления документации при осмотре зданий при реконструкции |
ОК 5
|
|
Аналитический |
Умеет структурировать информацию для решения технологических задач |
ПК 6.1, ПК 6.4 |
|
Анализирует мероприятия по оценке технического состояния и реконструкции зданий для получения обоснованных выводов. |
||
|
Творческий |
Заполняет документацию в соответствии с установленными причинами, вызывающие неисправность технического состояния конструктивных элементов здания |
ОК 3, ПК 6.4
|
|
Самосовершен ствования |
Оценивает значимость профессионального опыта |
ОК 8, ОК 9
|
|
Делает выводы по окончанию практических работ |
Оценочный лист по процедуре дифференцированного зачета
|
Критерии оценки |
Проявление признаков (0-2) |
|
Представляет результат обучения в форме выполнения практических работ по дисциплине |
|
|
Определяет цели практической работы |
|
|
Решает профессиональные проблемы в соответствии с нормативной документацией |
|
|
Осуществляет поиск и использует информацию необходимую для оформления документации при осмотре зданий при реконструкции |
|
|
Умеет структурировать информацию для решения технологических задач |
|
|
Анализирует мероприятия по оценке технического состояния и реконструкции зданий для получения обоснованных выводов. |
|
|
Заполняет документацию в соответствии с установленными причинами, вызывающие неисправность технического состояния конструктивных элементов здания |
|
|
Оценивает значимость профессионального опыта |
|
|
Делает выводы по окончанию практических работ |
|
0-признак не проявился
1-признак частично проявился
2-признак проявился в полном объем
18 - 16 баллов – «5»;
15 – 13 баллов – «4»;
12 – 10 балла «3»
Лист оценки
|
Ф.И.О студента |
№ критерии оценки |
Итого |
||||||||
|
1 |
2 |
3 |
4 |
5 |
6 |
7 |
8 |
9 |
||
|
|
|
|
|
|
|
|
|
|
|
|
|
|
|
|
|
|
|
|
|
|
|
|
|
|
|
|
|
|
|
|
|
|
|
|
|
|
|
|
|
|
|
|
|
|
|
|
|
|
|
|
|
|
|
|
|
|
|
|
|
|
|
|
|
|
|
|
|
|
|
|
|
|
|
|
|
|
|
|
|
|
|
|
|
|
|
|
|
|
|
|
|
|
|
|
|
|
|
|
|
|
|
|
|
|
|
|
|
|
|
|
|
|
|
|
|
|
|
|
|
|
|
|
|
|
|
|
|
|
|
|
|
|
|
|
|
|
|
|
|
|
|
|
|
|
|
|
|
|
|
|
|
|
|
|
Комплект материалов по процедуре зачета
Дифференцированный зачет в форме:
Первый этап: сдача практических работ
Все практические работы оформляются в альбом с титульным листом.
Второй этап: проверка теоретических знаний по вопросам:
1. Что такое предельное состояние конструкций?
2. Перечислите группы предельных состояний.
3. Назовите виды нагрузок и воздействий, действующих на здания и сооружения.
4. Дайте определение нормативной и расчетной нагрузок.
5. Какова классификация зданий и сооружений по степени ответственности?
6. Достоинства и недостатки металлических конструкций, область применения?
7. Что такое сортамент? Назовите наиболее часто применяемые профили в стальных конструкциях.
8. Что такое гибкость элемента?
9. Как определяется расчетная длина элемента?
10. Виды соединений металлических конструкций. Достоинства и недостатки.
11. Назовите основные типы балок (МК).
12. Как проверяют прочность и жесткость прокатной балки?
13. Как можно квалифицировать колонны (МК)?
14. Как проверяется устойчивость колонны (МК)?
15. Приведите примеры поперечного сечения колонн сплошного и сквозного сечений.
16. Перечислите конструктивные особенности баз колонн.
17. Что такое фермы, как они классифицируются (МК)?
18. Перечислите нагрузки, действующие на стропильные фермы.
19. Укажите основные преимущества железобетона.
20. Назовите факторы, влияющие на прочность бетона?
21. По какой характеристике бетона устанавливается класс по прочности на сжатие?
22. Что такое арматура, классификация арматуры.
23. Перечислите виды арматурных изделий.
24. Каково назначение защитного слоя бетона? От чего зависит толщина защитного слоя?
25. Назовите группы предельных состояний для расчета ЖБК.
26. Назовите стадии напряженно-деформированного состояния ж/б балки.
27. Какие виды изгибаемых элементов знаете (ЖБК)?
28. Что называется сечение с одиночным армированием?
29. Каков принцип размещения продольной и поперечной арматур в конструкциях?
30. Что значит центрально-сжатый и внецентренно сжатые элементы?
31. Для чего нужна поперечная арматура с сжатых элементах?
32. Перечислите достоинства и недостатки каменных конструкций.
33. Какая характеристика каменной кладки определяет долговечность конструкции?
34. Какая арматура применяется для армокаменных конструкций?
35. Перечислите виды армирования каменной кладки. Назовите область применения каждого вида армирования.
36. Какие лесоматериалы применяются для деревянных конструкций? От каких факторов зависит прочность древесины?
37. Перечислите основные виды соединений деревянных конструкций.
38. От чего зависит глубина заложения подошвы фундамента?
39. Какая нагрузка от здания нужна для расчета размеров подошвы фундамента?
40. Назовите методы определения несущей способности висячей сваи по грунту.
41.
Материалы на данной страницы взяты из открытых источников либо размещены пользователем в соответствии с договором-офертой сайта. Вы можете сообщить о нарушении.