Тема урока: Логарифмы и их свойства
Класс: 10
Учебник: Алимов, Алгебра и начала анализа, 10-11 классы
⏱ Продолжительность: 1 урок (45 минут)
Цели урока:
План урока:
1 Актуализация знаний (5 мин)
Быстрая проверка:
Ответ: x=33
👉 Подводим к необходимости обратной операции — логарифма.
2 Теоретическая часть (10 мин)
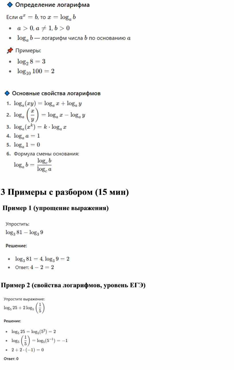
Определение логарифма


3 Примеры с разбором (15 мин)
Пример 1 (упрощение выражения)

Пример 2 (свойства логарифмов, уровень ЕГЭ)

Пример 3 (ЕГЭ, преобразование логарифмов)

4 Закрепление (10 мин)
Задания для самостоятельной работы

5 Домашнее задание
Учебник Алимов:
Материалы на данной страницы взяты из открытых источников либо размещены пользователем в соответствии с договором-офертой сайта. Вы можете сообщить о нарушении.