Конспект урока
Алгебра и начала анализа, 11 класса.
Урок №14. Геометрический смысл производной.
Перечень вопросов, рассматриваемых в теме
1) Геометрический смысл производной;
2) Алгоритм нахождения касательной к графику функции в точке;
3) Сравнение производных заданной функции по ее графику в различных точках.
Глоссарий по теме
Число k= tgα называется угловым коэффициентом прямой, а угол α – углом между этой прямой и осью Ох.
Геометрический смысл производной. Производная в точке x0 равна угловому коэффициенту касательной к графику функции y = f(x) в этой точке.
Основная литература:
Колягин Ю.М., Ткачева М.В, Федорова Н.Е. и др., под ред. Жижченко А.Б. Алгебра и начала математического анализа (базовый и профильный уровни) 10 кл.– М.: Просвещение, 2014.
Дополнительная литература:
Шабунин М.И., Ткачева М.В., Федорова Н.Е. Дидактические материалы Алгебра и начала математического анализа (базовый и профильный уровни) 10 кл. – М.: Просвещение, 2017.
Теоретический материал для самостоятельного изучения
Напомним, что графиком линейной функции у=кх + b является прямая.
Число k= tgα называется угловым коэффициентом прямой, а угол α – углом между этой прямой и осью Ох.
Если k>0, то 0<α< π/2, в этом случае функция возрастает

Если k<0, то - π/2<α<0, в этом случае функция убывает

Геометрический смысл производной. Производная в точке x0 равна угловому коэффициенту касательной к графику функции y = f(x) в этой точке.

Рассмотрим график функции y = f ( x ):

Из
рисунка видно, что для любых двух точек A и B графика
функции: f(x0+Δx)/f(x0)Δx=tgα, где
-
угол наклона секущей AB.
Таким образом, разностное отношение равно угловому коэффициенту секущей.
Если зафиксировать точку A и двигать по направлению к ней точку B, то Δx неограниченно уменьшается и приближается к 0, а секущая АВ приближается к касательной АС.
Следовательно, предел разностного отношения равен угловому коэффициенту касательной в точке A.
Отсюда следует:
производная функции в точке есть угловой коэффициент касательной к графику этой функции в этой точке.
В этом и состоит геометрический смысл производной.
Уравнение касательной к графику функции y=f(x) в точке x0:
![]()
Примеры и разбор решения заданий тренировочного модуля
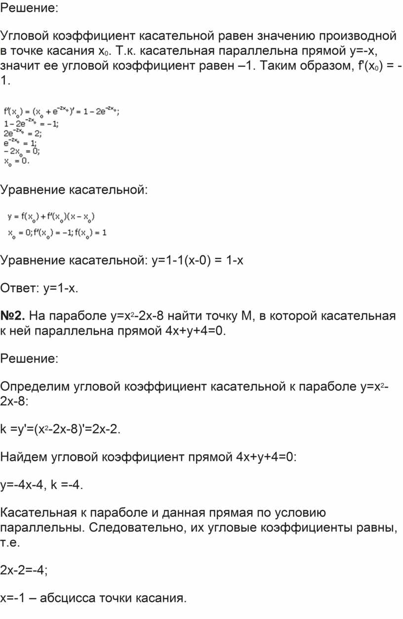
№1. Составить уравнение касательной к графику функции y=x+e-2x, параллельной прямой y=-x
Решение:
Угловой коэффициент касательной равен значению производной в точке касания x0. Т.к. касательная параллельна прямой y=-x, значит ее угловой коэффициент равен –1. Таким образом, f'(x0) = -1.

Уравнение касательной:
![]()
Уравнение касательной: y=1-1(x-0) = 1-x
Ответ: y=1-x.
№2. На параболе у=х2-2х-8 найти точку М, в которой касательная к ней параллельна прямой 4х+у+4=0.
Решение:
Определим угловой коэффициент касательной к параболе у=х2-2х-8:
k =у'=(х2-2х-8)'=2х-2.
Найдем угловой коэффициент прямой 4х+у+4=0:
у=-4х-4, k =-4.
Касательная к параболе и данная прямая по условию параллельны. Следовательно, их угловые коэффициенты равны, т.е.
2х-2=-4;
х=-1 – абсцисса точки касания.
Ординату точки касания М вычислим из уравнения данной параболы у=х2-2х-8, т.е.
у(-1)=(-1)2-2(-1)-8=-5, М(-1;-5).
Ответ: М(-1;-5).
Материалы на данной страницы взяты из открытых источников либо размещены пользователем в соответствии с договором-офертой сайта. Вы можете сообщить о нарушении.