Решение линейных однородных и неоднородных дифференциальных уравнений второго порядка с постоянными коэффициентами.

  • docx
  • 20.11.2025
Публикация на сайте для учителей

Публикация педагогических разработок

Бесплатное участие. Свидетельство автора сразу.
Мгновенные 10 документов в портфолио.

Иконка файла материала ПР Решение однородных и неоднородных дифференциальных уравнений второго порядка..docx

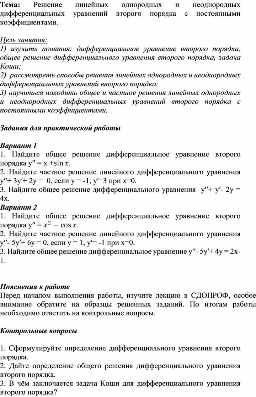
Тема: Решение линейных однородных и неоднородных дифференциальных уравнений второго порядка с постоянными коэффициентами.

 

Цель занятия:

1) изучить понятия: дифференциальное уравнение второго порядка, общее решение дифференциального уравнения второго порядка, задача Коши;

2)  рассмотреть способы решения линейных однородных и неоднородных дифференциальных уравнений второго порядка;

3) научиться находить общее и частное решения линейных однородных и неоднородных дифференциальных уравнений второго порядка с постоянными коэффициентами.

 

Задания для практической работы

 

Вариант 1

1. Найдите общее решение дифференциальное уравнение второго порядка y′′ = x +.

2. Найдите частное решение линейного дифференциального уравнения  y′′+ 3y′+ 2y =  0, если y = -1, y′=3 при x=0.

3. Найдите общее решение дифференциального уравнения  y′′+ y′- 2y = 4x.

Вариант 2

1. Найдите общее решение дифференциальное уравнение второго порядка y′′ =.

2. Найдите частное решение линейного дифференциального уравнения  y′′- 5y′+ 6y = 0, если y = 1, y′= -1 при x=0.

3. Найдите общее решение дифференциальное уравнение y′′- 5y′+ 4y = 2x-1.

 

 

Пояснения к работе

Перед началом выполнения работы, изучите лекцию в СДОПРОФ, особое внимание обратите на образцы решенных заданий. По итогам работы необходимо ответить на контрольные вопросы.

 

Контрольные вопросы

 

1. Сформулируйте определение дифференциального уравнения второго порядка.

2. Дайте определение общего решения дифференциального уравнения  второго порядка.

3. В чём заключается задача Коши для дифференциального уравнения второго порядка?

4. Как найти общее и частное решения линейных однородных и неоднородных дифференциальных уравнений второго порядка с постоянными коэффициентами?

 

 

Литература

 

1. Григорьев В.П., Дубинский Ю.А. Элементы высшей математики. М.: Издательский центр «Академия», 2009, стр.284-302.


 

Скачивание материала доступно только для авторизованных пользователей.