Самостоятельная работа на тему "Прямолинейное равноускоренное движение. Ускорение", физика, 9 класс

  • Раздаточные материалы
  • docx
  • 10.05.2025
Публикация на сайте для учителей

Публикация педагогических разработок

Бесплатное участие. Свидетельство автора сразу.
Мгновенные 10 документов в портфолио.

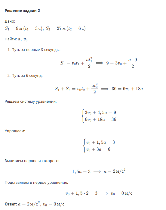
Самостоятельная работа на тему "Прямолинейное равноускоренное движение" на 2 варианта из трех задач на каждый вариант. Задачи расположены на одном листе А4, ответы с решениями приложены на отдельных листах
Иконка файла материала самостоятельная работа на тему Прямолинейное равноускоренное движение.docx

 

 

 

 

 

 

 

 

 


 

Скачивание материала доступно только для авторизованных пользователей.