Исследование тригонометрических функций
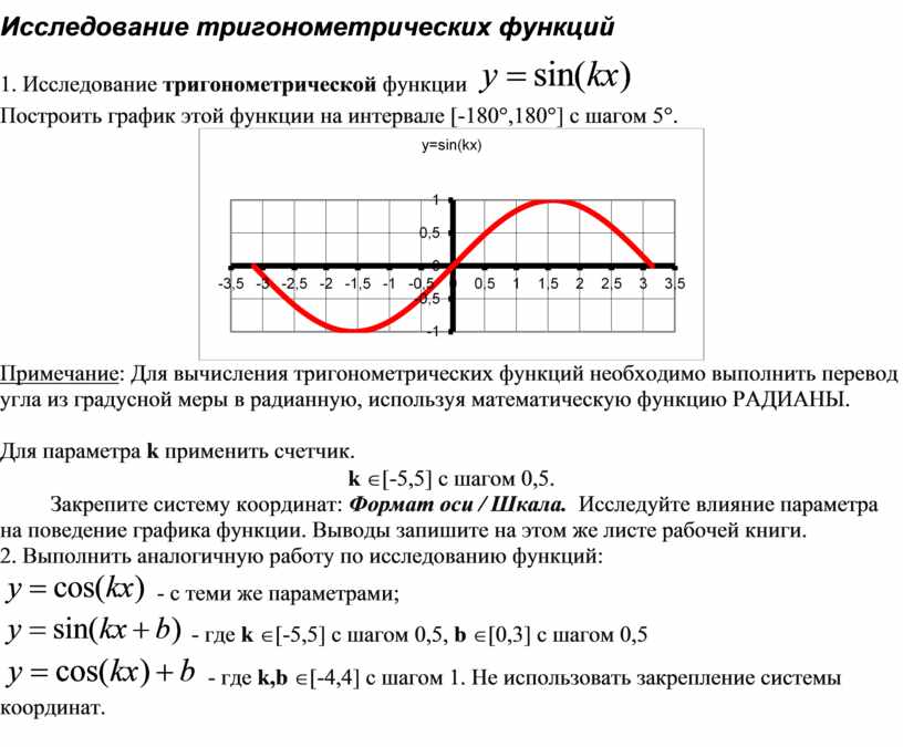
1. Исследование тригонометрической
функции ![]()
Построить график этой функции на интервале [-180°,180°] с шагом 5°.

Примечание: Для вычисления тригонометрических функций необходимо выполнить перевод угла из градусной меры в радианную, используя математическую функцию РАДИАНЫ.
Для параметра k применить счетчик.
k Î[-5,5] с шагом 0,5.
Закрепите систему координат: Формат оси / Шкала. Исследуйте влияние параметра на поведение графика функции. Выводы запишите на этом же листе рабочей книги.
2. Выполнить аналогичную работу по исследованию функций:
-
с теми же параметрами;
-
где k Î[-5,5] с шагом
0,5, b Î[0,3] с шагом
0,5
-
где k,b Î[-4,4] с шагом
1. Не использовать закрепление системы координат.
Материалы на данной страницы взяты из открытых источников либо размещены пользователем в соответствии с договором-офертой сайта. Вы можете сообщить о нарушении.