Логические условия выбора данных
При построении запросов на выборку важное значение имеет правильная запись условий выбора.
Условие выбора - это логическое выражение, которое должно быть истинным для выбираемых записей БД.
Логические выражения представляются на языке математической логики, с элементами которой вы знакомились в курсе основ ной школы. Вспомним основные понятия логики, знание которых нам понадобится в дальнейшем.
1. Логическая величина - это величина, принимающая одно из двух значений - ИСТИНА (TRUE) и ЛОЖЬ (FALSE). В базах данных поле логического типа - это логическая величина.
2. Логическое выражение - это утверждение, которое может быть либо истинным, либо ложным. Логическое выражение состоит из логических констант, логических переменных, операций отношения и логических операций.
3. Операции отношения сравнивают значения двух величин. Знаки операций отношения: = (равно), <> (не равно), > (больше), < (меньше),
>= (больше или равно), <= (меньше или равно). Сравнение числовых величин производится в их арифметическом смысле; сравнение символьных величин - с учетом порядка символов в таблице кодировки; величины типа « дата» и «время » сравниваются по их последовательности во времени.
4. Существуют три основные логические операции: отрицание - НЕ (NOT), конъюнкция - И (AND), дизъюнкция - ИЛИ (OR). Их правила выполнения отражаются в таблице истинности:

5. По убыванию старшинства логические операции расположены в следующем порядке: НЕ, И, ИЛИ. Для влияния на последовательность выполнения операций в логических выражениях могут употребляться круглые скобки.
Сначала потренируемся на формальном примере в составлении логических выражений - условий выбора записей из БД. Рассмотрим следующую таблицу:

Это однотабличная БД, в которой А, В, С являются числовыми полями, а Rl , R2 и т. д. - идентификаторами (ключами) за писей. Ниже приведены примеры условий выбора, содержащих логические операции, и результаты выбора, т. е. записи, удовлетворяющие этим условиям. Внимательно изучите эти примеры и постарайтесь понять их.

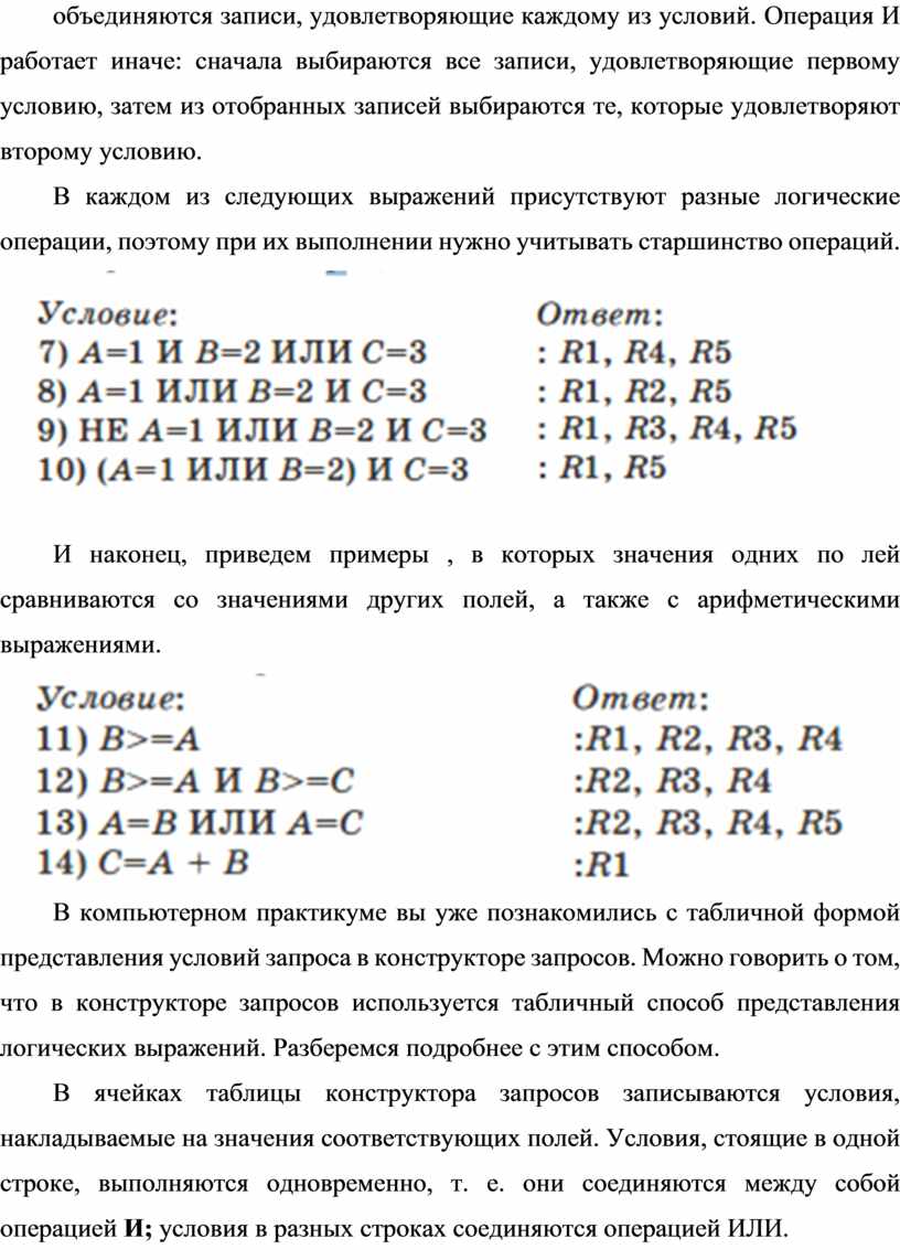
Из этих примеров важно усвоить правила выполнения операций конъюнкции (И) и дизъюнкции (ИЛИ). Каждая из этих операций объединяет два условия (отношения). В результате выполнения операции ИЛИ в одну выборку объединяются записи, удовлетворяющие каждому из условий. Операция И работает иначе: сначала выбираются все записи, удовлетворяющие первому условию, затем из отобранных записей выбираются те, которые удовлетворяют второму условию.
В каждом из следующих выражений присутствуют разные логические операции, поэтому при их выполнении нужно учитывать старшинство операций.

И наконец, приведем примеры , в которых значения одних по лей сравниваются со значениями других полей, а также с арифметическими выражениями.

В компьютерном практикуме вы уже познакомились с табличной формой представления условий запроса в конструкторе запросов. Можно говорить о том, что в конструкторе запросов используется табличный способ представления логических выражений. Разберемся подробнее с этим способом.
В ячейках таблицы конструктора запросов записываются условия, накладываемые на значения соответствующих полей. Условия, стоящие в одной строке, выполняются одновременно, т. е. они соединяются между собой операцией И; условия в разных строках соединяются операцией ИЛИ.
Таблица играет роль фильтра при выборе записей из БД: сначала отбираются записи, удовлетворяющие условиям первой строки, затем к ним добавляются записи, удовлетворяющие условиям второй строки, и т. д.
В следующей таблице приведены примеры реализации логических выражений табличным методом, применяемым в конструкторе запросов. Использованы условия выбора из рассмотренного выше формального примера.

Продолжение таблицы

Обратите внимание на условие в примере 10. При записи в таблицу фактически произошло раскрытие скобок и данное логическое выражение заменилось эквивалентным выражением:
A=l И С=З ИЛИ В=2 И С=З
Имя поля, заключенное в квадратные скобки, идентифицирует значение этого поля в записи. Такое обозначение в принципе можно использовать во всех условных выражениях в конструкторе. Например, отношение A=l в конструкторе запроса в столбце А можно записать в двух вариантах: 1) [A]=l, 2) = 1 . Второй вариант короче, поэтому обычно пользуются им. Условие в примере 13 можно было бы записать так: [А]=[В] OR [А]=[С].
Система основных понятий

Материалы на данной страницы взяты из открытых источников либо размещены пользователем в соответствии с договором-офертой сайта. Вы можете сообщить о нарушении.